Мощный преобразователь на SG3525 для солнечных батарей с чистым синусом
![]() |
| 4800 watt power inverter |
Преобразователь 12/24/48 на 220в мощностью 4,8-9,6 кВт.
Для бесперебойного электропитания в доме помимо ветрогенератора и аккумуляторных батарей необходим и преобразователь. Так как уже существует стандарт для наших сетей 220 вольт с частотой 50 герц и чистой синусоидой для всех типов нагрузок данного типа. Схема такого преобразователя и предоставлена вам для повторения – именно С ЧИСТЫМ СИНУСОМ. Некоторым мощности 4,8 кВт будет маловато. Вполне возможно увеличение мощности до 9,6 kWt. В общем схема конструктивно позволяет выбрать вам напряжение из существующих стандартов – 12/24 или 48 вольт и до 9,6 киловатт. Хотя схема максимально упрощена без заметного ухудшения формы и стабильности выходного напряжения ее разработчиками. Изготавливать преобразователь самостоятельно рекомендуется людям с достаточными знаниями и практикой, начинающим радиолюбителям стоит изготавливать схемы попроще. Задающий генератор собран на основе SG3525A управляемого напряжением ШИМ-контроллере с фиксированной частотой преобразования. Этот шим-контроллер не новый, но хорошо себя зарекомендовавший в различных частотных преобразователях. На выходе шима имеем комбинированную синусоиду. Далее сигнал усиливается двумя КТ827А в точках А и Б стоит RC от величины которых и типа нагрузки вполне возможно получить чистую синусоиду. Через согласующие трансформаторы подается на два силовых плеча Т1-Т8 и Т9-16. Выполненных на КТ827А. Силовая часть выполнена из четырех ячеек, в каждой из которых силовые транзисторы с токовыми цепями соединены параллельно между собой. По четыре в каждом. Выходную мощность вполне возможно увеличить вдвое, увеличив в каждой из четырех ячеек количество транзисторов до восьми штук. Задающий генератор при этом будет их так же надежно открывать. Следует учитывать, что все транзисторы должны иметь одинаковый коэффициент передачи тока и должны быть предварительно отобраны по этому параметру. Соединение в силовых цепях производить только на медную шину, провода исключаются. При четырех транзисторном исполнении преобразователя на 48 вольтах 4,8 киловатта на 24 вольтах получаем 2,4 киловатта на 12 вольтах 1,2 киловатта. При восьми транзисторном варианте в два раза больше. На выходе применять сварочный трансформатор с 25% запасом по мощности. Во вторичной обмотке трансформатора необходимо сделать соответствующие отводы на 12/24/48 вольт, для разных стандартов напряжений. Стабилитрон Д815Е для питания ЗГ лучше заменить на 12 вольтовой аналог. Транзисторы устанавливаются на радиаторы площадью не менее 400 кв с термореле и двумя вентиляторами обдува. Корпус изготавливается из подходящего материала, например металлической сетки, в местах протока воздуха.
Преобразователь для Ветрогенератора.
Так же как и в случае с аккумуляторной батареей. Выбор зависит от максимальной мощности, которую вы будете одновременно включать. Но еще зависит от типа нагрузки, которую вы будете подключать. Преобразователи, имеющиеся в продаже, могут иметь на выходе П-образную форму частоты. Такие преобразователи не подходят для питания реактивной нагрузки асинхронных двигателей и другой техники, которой для нормальной работы требуется синусоида. Поэтому при покупке преобразователя протестируйте его работу со всеми потребителями одновременно. Может так получиться, что его заявленная мощность, не соответствует фактической.
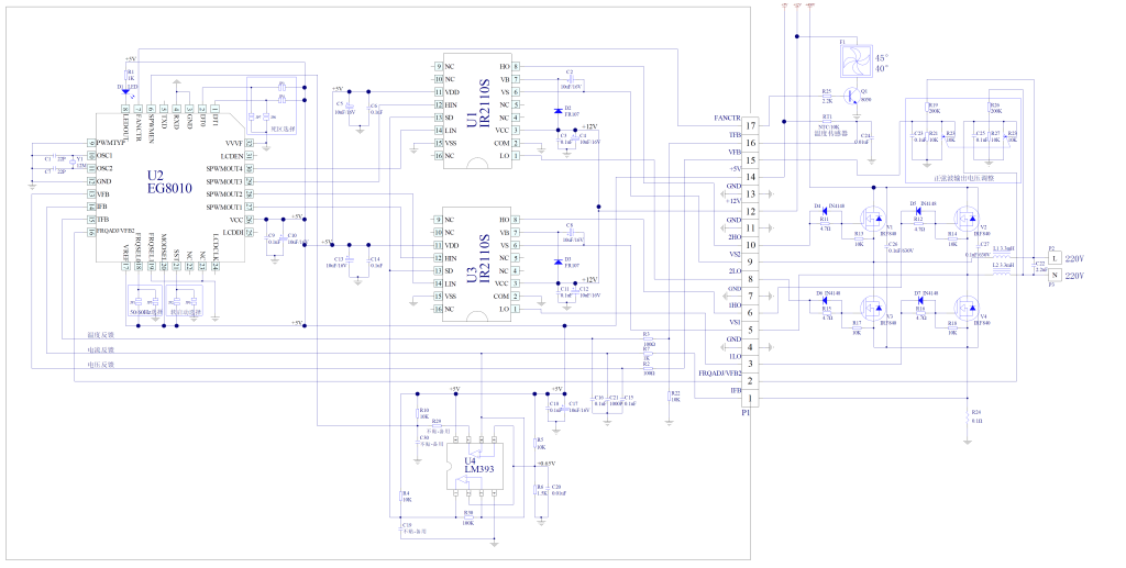
Плата для сборки инвертора EG8010
Помимо egs002, на трансформаторе так же есть плата eg8010. Это специальная плата, с помощью которой появляется возможность довольно быстро собрать инвертор 12/220, используя мостовую схему, с чистым синусом, который появится на выходе. eg8010 так же имеет драйверы для управления ключами. Самый популярный из драйверов – IR2110. Таким образом, обе платы, egs002 eg8010 на трансформаторе вполне могут использоваться вместе.
Контроллер, как еще можно назвать плату eg8010, имеет достаточно большой функционал. Все параметры, такие как частота, можно настроить вручную, используя переплавляемые перемычки. На светодиоде платы есть индикатор состояния. Кроме этого, в контроллере есть стабилизатор выходного напряжения с порогом до 3 В, а так же – измерение и анализ используемого тока.
Данная плата позволит быстро и без особых сложностей собрать инвертор 12/220 по мостовой схеме с чистым синусом на выходе. Плата имеет на борту драйверы управления ключами самый ходовой драйвер IR2110, на фото плата с драйверами IR2113. В datasheet приведено несколько схем с разными типами драйверов.


Ядром платы является специальный микроконтроллер EG8010

Параметры
Напряжение питания цифровой части: +5v
Напряжение питания драйверов: +12v (для MOSFET лучше 20v)
Частота ШИМ(PWM): 23.4KHz
Тактовая частота контроллера: 12MHz
Возможность установки фиксированных значений частоты 50Hz и 60Hz
Плавное изменение частоты два режима 0-100Hz и 0-400Hz
Установка мертвого времени 4 фиксированных значения 300nS; 500nS; 1.0uS; 1.5uS
Плавный пуск(Soft-start) время 1S
Обратная связь по напряжению, току, температуре
Защита от перегрузок по напряжению и току
Возможность подключения по последовательной шине, для регулировки выходного напряжения, частоты и других параметров
Возможность подключения по последовательной шине LCD модуля 128 * 32 либо 1602 дисплея для отображения напряжения, частоты, температуры, значения тока

Datasheet на плату: Скачать
Инвертор можно собрать по двум схемам
Схема с внешним источником 400V.

Схема с низкочастотным(сетевым) трансформатором

Step 4: EGS002 Setup (60Hz & 50Hz Selection)



At the rear upper left side of the EGS002, there is a number of solder pad jumpers for configuring specific board parameters. You can refer to the photo above for the table of possible settings. For beginner hobbyists who find the datasheet instructions confusing, here’s a simplified instruction below
Jumper Setting Detailed Instructions:
-
Set AC Frequency — Depending on which country or continent you live in, appliance AC frequency would vary. For example: In the Philippines and America it is 60Hz in India, China and Europe it is 50Hz. Try to research on your country’s appliance frequency before setting this. By default it is set to 50Hz.
- Set To 60Hz — Solder JP1 and desolder JP5.
- Set To 50 Hz — Solder JP5 and desolder JP1.
-
LCD Backlight — If you have the EGS002 + LCD combo package, you can disable the LED backlight of the LCD screen if you want to save extra power. You can also solder a switch across JP9 if you want to have the freedom to turn it on and off anytime. This is set to on by default.
- Enable LCD Backlight — Solder JP9.
- Disable LCD Backlight — Desolder JP9.
-
Soft Start Mode — Soft start mode is a nice feature to prevent a surge of power draw once you connect the DC power source to the inverter while a load is attached. With soft start mode, the voltage will slowly increase to your set output voltage for 3 seconds (ex: 0V-220V in 3 seconds). This also prevents huge sparks when connecting your inverter to your battery. If you are planning to build a UPS circuit, you will have to disable it.
- Enable 3s Soft Start — Solder JP2 together and desolder JP6.
- Disable Soft Start — Solder JP6 together and desolder JP2.
-
Deadtime — Deadtime is the time in seconds for the MOSFETs to turn off before switching phases. This is done to prevent cross-conduction (quick short) across the half-bridge MOSFET (vertical MOSFET pair) during high speed switching of he H-Bridge setup. 300ns seems fine for most setups, a slower deadtime of 1.5us must be used for high gate capacitance MOSFETs. I suggest to leave these jumpers by default.
- 300ns Deadtime — Desolder JP3 and JP4 then solder JP7 and JP8.
- 500ns Deadtime — Desolder JP4 and JP7 then solder JP3 and JP8.
- 1.0us Deadtime — Desolder JP3 and JP8 then solder JP4 and JP7.
- 1.5us Deadtime — Desolder JP7 and JP8 then solder JP3 and JP4
Теоретическая часть
Теперь, думаю, можно добавить немного теории. В чем смысл и преимущество впаивания конденсатора как нагрузки эмулирующую лампу подсветки для инвертора? Ведь можно пойти самым простым путем — подобрать номинал и впаять обычный мощный резистор.

Резистор вместо лампы подсветки
Но самый простой путь как обычно не всегда самый лучший и годится в лучшем случае для тестов. Дело в том, что резистор обладает свойством нагреваться, рассеивать тепло при работе. А мощный резистор соответственно будет греться сильнее в закрытом корпусе, повышая общую температуру внутри телевизора. Все мы знаем, что электролитические конденсаторы не любят длительного нагрева и те из них, которые бывают установлены вблизи мощных силовых элементов, установленных на радиаторы, очень часто вздуваются и ЖК монитор или телевизор перестает работать.

Вздувшийся конденсатор БП
Это в полной мере относится и к любым импульсным блокам питания. Что происходит в данном случае при вздутии конденсатора? У него увеличивается ESR (Эквивалентное Последовательное Сопротивление) что имеет большое значение в импульсных блоках питания работающих на высокой частоте. Она составляет примерно 30-200 КГц. И если наше устройство работало бы на более низких частотах, в большинстве случаев повышение данного параметра никак не сказалось бы на его работе.

Таблица ESR конденсаторов
Разумеется, за исключением случаев когда конденсатор потечет или вскроется розочкой, и в нем высохнет электролит и т д. Тогда как малейшая припухлость в верхней части электролитического конденсатора, в импульсных блоках питания, уже явный признак того что конденсатор необходимо менять.
Борьба добра со злом
К сожалению ограниченное количество часов в сутках и банальная лень диктуют свои условия. К необходимости изготовить данный модуль я пришел еще год назад, но реализация постоянно переносилась под лозунгом — «на следующих выходных точно сделаю!» .
Наверно идея так бы и осталась лежать на полке, если бы не 2 события. Во-первых, ко мне пришли в один месяц 2 заказчика и каждый хотел сложный и интересный в реализации преобразователь, а главное готовы были очень хорошо заплатить. Хотя учитывая, что он из Европы, то может для них этого и дешево еще оказалось)) Оба проекта для меня были интересны, например, один из них «трехфазный стабилизатор напряжения с гальванической развязкой (sic!)», то есть 3-х фазный PFC + 3 мостовых преобразователя (phase shifted) + синхронный выпрямитель + 3-х фазный инвертор. Все это на SiC и очень компактное. В общем я взялся за 2 больших заказа, каждый из них по ~800 человеко-часов и срок 6 месяцев. В итоге меня «заставили» искать пути оптимизации.
Во-вторых, мне неожиданно написали ребята из компании PCBway, многие наверняка у них платы заказывали, и предложили по сотрудничать. Они очень активно поддерживают открытые железячные проекты, то есть ту самую инициативу CERN — Open Source Hardware. Сотрудничество простое, понятное для обеих сторон — они снабжают меня бесплатно платами для моих проектов, а я их открываю, ну и выкладываю на их сайте, в других местах уже по желанию. Для меня это стало дополнительной мотивацией, а главное совесть моя чиста, т.к. я уже несколько лет заказываю у них платы и на прототипы, и для серийного производства при этом рассказываю о них знакомым и партнерам. Теперь мне за это еще и плюшка в виде бесплатных плат для мелких проектов, можно чаще писать на хабр))
И тут лед тронулся, было решено создать не просто описанный ранее модуль, а целый комплект разработчика силовой электроники и сделать его открытым и доступным каждому.
Аккумулятор
Аккумулятор при устройстве обладает необычным софт-стартом, примерно 1-1,5 С. Напряжение неспешно повышается до нормального. На смену нагрузки всё реагирует спокойно, однако после 250 Вт дроссель L1 начинает визжать, так как ему перестает хватать емкостей.
Если нагрузка на аккумулятор равна 250 Вт, то он сможет работать всего лишь около пяти минут. Но радиатор ШИМ в этот момент не нагревается выше 30°С, даже по индикатору. Наиболее сильно нагревается набор резисторов для токовой защиты, который находится в конвертере 12/400. Из этого можно сделать вывод, что в преобразовании даже высоких мощностей, выше, к примеру, 200 Вт, для аккумулятора на 12 В нет никакого толка.
Зарядка аккумулятора
Если UPS будет работать с двумя соединенными друг за другом батареями, то их заряд нежелателен, так как это может навредить устройству. Обычно сначала перестает работать один из двух аккумуляторов, из-за чего случается неровность емкости и подобные дефекты. По этой причине и необходимо провести настройку зарядного устройства для заряда каждого аккумулятора по отдельности, который так же может ограничить ток зарядки. Для этого рекомендуется использовать FSFA2100. Эти аккумуляторы хороши, так как при их полноценном заряде ток в цепочке становится практически нулевым, а так же загорается индикатор полного заряда батареи.
В это же время, FSFA2100 могут перейти в режим Burst mode для того, чтобы сэкономить электроэнергию. В положительном проводе БП присутствует диод, дающий возможность запускать БП даже при включенной батарее. В другом случае данная защита позволит это сделать только после того, как будет отключена батарея. Всего лишь дополнительный диод, но зато он устраняет все проблемы. Если горят LED1 и LED2 – это индицирует питание, а если LED3 и LED4 – то полную заряженность и готовность к работе.
Основные понятия
Для того, чтобы лучше углубиться в тему и понять принцип работы практических схем, перечислим основные элементы, их назначение и характеристики.
Инверторы
Инвертор – это устройство, необходимое для преобразования постоянного тока в переменный. Любой инвертор может воспроизводить две разные формы переменного напряжения: модифицированную синусоиду и чистую синусоиду. Модифицированная применяется в бюджетных UPS и появляется обычно в результате пользования двухтактным мощным каскадом с трансформатором.
Чистая синусоида необходима для UPS подороже, которые тоже обладают двойным преобразованием, но для более профессиональных инверторов.
XX инверторы
В каждом инверторе есть режим ХХ, который обозначает затратное первичное потребление. Это потребление всегда можно уменьшить, но проще вырубить его без лишней нагрузки, потому что в этом случае совсем не будет потреблять. Это и называется уменьшением хх инверторов egs002 на трансформаторе.
Контроллер
Не менее важными, чем инверторы, являются такие устройства, как контроллеры. Они представляют собой устройства, которые позволяют обрабатывать цифровые сигналы. В большом количестве сфер, где раньше использовались электромеханические реле, вместо них стали активно использоваться контроллеры. Особенно часто они применяются в сферах автоматизации.
Step 25: Voltage Output Calibration




Before using the inverter with appliances, be sure to calibrate the output voltage. The assembled inverter project, comes with output voltage feedback regulation. This means, the user can set a specific voltage output and the inverter will try it’s best to maintain that set output voltage, even when the voltage drops as the battery (power source) starts to drain. There’s a limit to this, if your inverter can no longer maintain the set output voltage, the error LED will blink and the inverter would automatically shut down.
- Connect a voltmeter to the filtered AC output
- Set your voltmeter to the AC range
- Power your inverter
- Turn the multiturn trimmer resistor until you reach your target voltage (220V/230V)
Описание инвертора egs002
Чтобы узнать все об инверторах на egs002 и с трансформатором, необходимо изучить строение этого инвертора.
Внешний вид платы egs002 при продаже – просто плата, без остальных деталей. На плату крепится задающий генератор – плата с тремя различными микросхемами. Этот генератор продается изначально в готовом виде, какого бы размера он ни был.
Помимо всего этого, у инвертора egs002 есть дисплей, на который выводится различная информация, такая как:
- Напряжение на выходе
- Количество потребляемого тока
- Температура ключей
Так же эта плата может управлять H-мостом и работать, используя различные режимы PWM, к ним относятся биполярный, униполярный.

Включение
После включения получаем на выходе около 230В, выход конечно не стабилизированный и будет плавать 230В +-30В, для тестов пойдет, в другой статье доработаем макет как решусь рассказать про П и ПИ-регуляторы и их реализацию. Теперь можно насладиться результатом работы, а при необходимости упихать все в коробку и даже применить в хозяйстве или на даче для обеспечения себя светом и прочими прелестями.
Вы наверняка заметили задержку между «щелчком», то есть подачей питания на Discovery и включением ламп — это время, которое МК потратил на инициализацию. Эту задержку можно уменьшить, если писать в регистр разом одну цифру, а не дробить запись регистра на кучу строк. Я раздробил исключительно для наглядности. Хотя и это не страшно, с кодом на HAL задержка в 3 раза дольше и народ как-то живет с ним))
Пока не забыл, исходники проекта:
- Принципиальна схема — PDF
- BOM — Excel
- Gerber-files — RAR
Осталось посмотреть как там с температурами на плате, нет ли каких-то особо горячих мест. 5-6А это конечно мало, но если сквозной ток идет или еще какая серьезная ошибка, то этого хватит, чтобы превратить плату в чайник:

Как видите самым горячим элементом является dc/dc модуль для гальванической развязки, это который на 2 Вт, он нагревается аж до 34 градусов, ну еще и шунт. Сами же транзисторы и радиатор имеют температуру окружающей среды после 30 минут работы преобразователя))
↑ Практика по Варианту 1
Контроллер UC3825. Двухтакт. Планируется использование трех пар полевиков типа P60NF06 . Из того, что смог купить на вскидку. Чтоб их раскачать, драйвер усилен каскадом из биполяров.
Предусмотрена защита от перегрузки, а защита от перегрева и от понижения напряжения питания реализована в виде отдельного модуля на IC1. Там два компаратора. При перегреве или при понижении напряжения ниже 10,5 В, в цепь защиты ШИМ контроллера приходит напряжение выше 1 В, и он отключается.
Трансформатор от киловаттного UPS, павшего в неравной борьбе с электрокомпанией.Первичка: 4+4+4+4 витка проводом 0,8?4.4+4 — это если нужно 12 В.4+4-4+4 — это уже для 24 В.
Вторичка: 147+10+10+10+20 тем же проводом 0,8 мм.Отводы сделаны для того, чтоб оперативно менять число витков для получения 400 В.Дроссель после моста выдернут из какого-то БП, он там использовался как ДГС, обмотки включены последовательно, чтобы получить желаемые 2-2,2 мГн. Лучше, конечно, побольше.
Предусмотрел два варианта питания низковольтной части — 12 и 24 В.
Дроссель L1 – транс от компьютерного БП на 400 Вт. 80 витков провода 0,8 мм. Почти внавал.Далее — установка нужной индуктивности в 3,3 мН с помощью прокладок.Вместо конденсатора на 2,2 мкФ по даташиту поставил 2?1,5 мкФ х 630 В. Типа СВВ. Что было.
Для теста в первый раз использовал свежезаряженный аккумулятор CSB 12 В 12 А/ч. Надо потестить сам контроллер 12/400 и следом инвертор. Соединяю.



Дисплей очень маленький, прямо перед ним пробка аккумулятора. И при нагрузке в виде лампы 220 В 40 Вт ток не показывает — надо настраивать.
Зато не обманули — это правда синус!

Девайс имеет интересный софт-старт. Около 1-1,5 С. Напряжение плавно «выползает» до нормы. На смену нагрузки реагирует адекватно, но после 250 Вт начинает верещать дроссель L1 конвертера 12/400 — не хватает ему ёмкостей после дросселя. Но это решимо. А вот что делать с током?
С нагрузкой 250 Вт (лампы 40+60+150 Вт) аккумулятор живет около 5 минут! При этом радиатор самого ШИМ не нагревается выше 30° — и по индикатору и на ощупь.Сильнее всего греется набор резисторов токовой защиты в конвертере 12/400.То есть преобразование для больших мощностей, выше 200 Вт, для аккумулятора на 12 В не имеет просто никакого смысла. Даже если у вас рядом автомобиль. Измеренный ток при мощности в 160 Вт (лампы 40+60+60 Вт) в цепи 12В — 15-16 А. Да и прибор похоже врёт сильно на таком токе.
Ну ладно, пока отложим этот вариант и попробуем другой — там где используется БЖТ.
↑ Резюме
Вот на такие вещи может сподвигнуть простое отключение электропитания. Проработало это хозяйство на полу на работе в течении шести часов, вызывая недоуменные взгляды проходящих мимо. Так что система вполне жизнеспособна. Уже после сборки вспомнил одну историю. Несколько лет назад моему бывшему коллеге по работе привезли в подарок из североамериканских штатов интересные часы. Если помните, это такие, как показывают в старых фильмах, электромеханические часы Flip Clock с индикацией на перекидываемых карточках.

Так вот, мало того, что они на 110 В, так ещё и сами часы с синхронизацией от сети 60 Гц (наш стандарт 50 Гц). Естественно в работе они серьезно отставали и были у него больше как элемент интерьера, чем часы. Вот теперь эта задача решилась бы очень просто. Нашлось ещё одно возможное применение данного устройства.
А ведь есть еще и трехфазные версии! Не, всё, хватит экспериментов на сегодня!
Мощный синусоидальный преобразователь EGP1000W и EGS002.
В этой теме я попробую собрать данные про EGP1000W и SPWM Board EGS002. И тому подобные платы так как есть и EGP3000W, и вероятно другое подобное.
Внешний вид плат, силовая часть продается в виде просто платы. Без каких либо элементов.
Внизу товарища продавцы показывают какую-то непонятную осциллограму. Я лично не вижу не амплитуды, ни вообще какой-либо привязки откуда это получено.
Задающий генератор – это плата с тройкой микросхем. продается в уже собранном виде:


Фото готовых “изделий”, использующих источник питания.



Схемы этих модулей, удалось найти в поисковике. Судя по всему это схема платы:

Схема управляющего модуля из pdf с описанием инвертора

К разъему на управляющем модуле можно включить плату индикации:

Понятное дело – я горячо не рекомендую это заказывать у товарищей китайцев. так как это непонятно. Лучше дождитесь пока хоть кто-то покажет собранный инвертор из этого вот комплекта.
- EGS002 manual (en) – документация по инвертору на английском.
- Форум “еталон” – тема по сборке инверторов на указанной плате управления.
- Еще одна тема, на эту же тему, форум риалстранник.
Источник
ИНВЕРТОР 12-220
В магазинах уже можно встретить достаточно компактные преобразователи напряжения для автолюбителей. Такие инверторы отличаются легким весом и компактными размерами, в остальном такие преобразователи не лучший вариант. Дело в том, что сегодня почти все преобразователи, которые встречаются в продаже работают на высоких частотах, отсюда и компактность и легкий вес. Импульсные преобразователи отправили на пенсию традиционные схемы на «железных» трансформаторах. Старое поколение помнит микросхему К561ТМ2. Задающий генератор данного простого инвертора собран именно на этой микросхеме и настроен на частоту порядка 100 Гц. Генератор построен на триггере DD1.1, дальше делитель частоты построенный на триггере DD1.2. Сигналы с микросхемы поступают на усилительный каскад. Транзисторы подобраны серии КТ827 как мощный вариант, но могут быть заменены КТ819ГМ или желательно полевыми транзисторами, типа IRFZ44.
Схема инвертора 12-220

Генератор обладает высокой стабильностью частоты. Вторичная обмотка трансформатора с параллельно подключенным конденсатором конденсатором и нагрузкой образуют контур с резонансной частотой около 50Герц. К такому инвертору смело можно подключать любое электронное устройство не боясь, что преобразователь может повредить подключенное к нему устройство.

Единственный недостаток всех аналогичных схем преобразователей напряжения (в том числе и этой) это форма импульсов на выходе. Понятное дело, чистую синусоиду получить реально трудно, поэтому приходится ограничиваться прямоугольными импульсами, но они никак не влияют на работу инвертора в целом. К561ТМ2 с успехом можно заменить на микросхему К564ТМ2. Мощность преобразователя порядка 170-200 ватт, можно увеличить заменяя выходные транзисторы на более мощные. В качестве трансформатора использовался готовый сетевой трансформатор с двумя вторичными обмотками на 12 вольт 5-15 Ампер. Конденсатор на выходе нужен с напряжением не менее 250 вольт (лучше 400). Такой инвертор 12-220 В может питать даже маломощный компьютер, если по каким то причинам отключили электричество.
| ПРОСТОЙ САМОДЕЛЬНЫЙ ДИКТОФОН
|
| САМОДЕЛЬНАЯ МИНИ ДРЕЛЬ
Небольшая радиолюбительская мини дрель сделанная своими руками, специально для сверления отверстий в печатных платах из фольгированного стеклотекстолита. |
| МОЩНЫЙ РАДИОПЕРЕДАТЧИК FM
Приводится схема очень качественного вещательного радиопередатчика на дальность до 5 километров. |
| ИЗМЕРИТЕЛЬ УРОВНЯ ВОДЫ Датчиками являются электроды разной длины, установленные в водяном баке. Если бак изготовлен из изоляционного материала, то необходим общий электрод, опущенный на дно. |
| МИГАЛКА ДЛЯ СИГНАЛИЗАЦИИ АВТО
Устройство можно подключать к бортовой сети автомобиля через прикуриватель. Или просто подсоединить двумя проводами. |
Необходимые компоненты
Полный список компонентов, необходимых для сборки нашего инвертора, представлен в следующей таблице.
| № п/п | Название | Тип компонента | Количество | Где купить |
| 1 | Atmega328P | микроконтроллер | 1 | |
| 2 | IRFZ44N | Mosfet транзистор | 2 | купить на AliExpress |
| 3 | BD139 | транзистор | 2 | купить на AliExpress |
| 4 | BD140 | транзистор | 2 | купить на AliExpress |
| 5 | 22pF | конденсатор | 2 | купить на AliExpress |
| 6 | 10K,1% | резистор | 1 | купить на AliExpress |
| 7 | 16MHz | кварцевый генератор | 1 | купить на AliExpress |
| 8 | 0.1uF | конденсатор | 3 | купить на AliExpress |
| 9 | 4.7R | резистор | 2 | купить на AliExpress |
| 10 | 1N4148 | диод | 2 | купить на AliExpress |
| 11 | LM7805 | регулятор напряжения | 1 | купить на AliExpress |
| 12 | 200uF,16V | конденсатор | 1 | купить на AliExpress |
| 13 | 47uF, 16V | конденсатор | 1 | купить на AliExpress |
| 14 | 2.2uF,400V | конденсатор | 1 | купить на AliExpress |
Внешний вид этих компонентов показан на следующем рисунке.

1500W Pure Sine Wave Power Inverter 12V DC to 220V AC / Инвертор 12->220 1500W чистый синус «занидорага»
Не прошло и года, как мой ранее купленный и обозренный тут инвертор приказал долго жить.
Как показало расследование, у него на выходе значительно выросла напруга, из-за чего в конце концов произошла цепная реакция и выгорела практически вся силовая часть. При попытке отремонтировать сценарий повторился, в связи с чем я бросил это унылое занятие и заказал новый.
Технические детали
Итак, первичное вскрытие старого инвертора показало, что выходные силовые транзисторы мертвы, входные низковольтные тоже мертвы. Первоначально показалось, что виновато некое КЗ или перегрузка по выходу. Поэтому транзисторы я заменил (кстати, заказывать лучше на ибее у проверенных продавцов, т.к. у наших барыг эти полевики в 10 раз дороже), однако далее история повторилась. При включении, через некоторое время опять все сгорело. Дальнейшие исследования выявили, что +315 почему-то перестало стабилизироваться, и на ВВ кондере появлялось до +420 Вольт. Кондер пробило, и все полевики тоже. Попытки наладить стабилизацию не увенчались успехом, очередной пробой с искрой утянул за собой PIC. На этом я и успокоился…
Новый девайс приехал наземной почтой в «картофельном мешке», отправлен почтой Хэйхэ (это такой китайский город рядом с Благовещенском). Мешок — это инновация почты России, я так понимаю. Внутри мешка была китайская почтовая коробка с девайсом. Ехал недели три, емнип.
Фотографий «сверху» достаточно на странице с описанием девайса. Но я их тут тоже вставлю, т.к. страница может оказаться недоступной через некоторое время.
Фото со всех сторон

Синус на выходе ничем не отличается от такового в старом инверторе, можете посмотреть в старом обзоре осциллограммы.
Замер тока холостого хода выявил интересную особенность: при напряжении на аккумуляторах более 13.5 Вольт — ток ХХ около 0.6-0.7А, при напряжении менее 13.5 — ток ХХ 1.2А. Не знаю, почему так. Возможно, что-то нечисто со схемотехникой.
Из практических наблюдений: старый пылесос 600 Вт стартует без проблем (стартовый ток у двигателя раз в 6 превышает рабочий). Утюг 1400 Вт работает без проблем. Более мощного ничего не подключал и желания нет.
Итак.
Плюсы: мощный, относительно дешевый для своей мощности.
Минусы: необходимо разбирать, все пропаивать-протягивать. Непонятки с током ХХ.
По просьбам трудящихся, далее планируется обзор контроллеров заряда для солнечных панелей, и всей системы в целом. Для тех, кто хочет понять, как это — жить без света
Силовой модуль полумоста
Теперь пришло время подробнее посмотреть на сегодняшнего героя. Модуль универсален и позволяет работать с транзисторами Mosfet и IGBT, как низковольтными, так и высоковольтными ключами до 1200В. Особенности модуля:
- Гальваническая развязка управляющей (цифровой) стороны от силовой. Напряжение пробоя изоляции 3 кВ;
- Верхний и нижний ключ независимы, каждый имеет свой гальванически развязанный драйвер и гальванически развязанный dc/dc;
- Применен современный драйвер от компании Infineon — 1EDC60I12AHXUMA1. Импульсный ток открытия/закрытия — 6А/10А. Максимальная частота — 1 МГц (проверено до 1.5 МГц стабильно);
- Аппаратная защита по току: шунт + ОУ + компаратор + оптрон;
- Максимальный ток — 20А. Ограничен не ключами, а размером радиатора и толщиной медных полигонов.
В статье фигурирует 1-я ревизия модуля, она полностью рабочая, но будет 2-я ревизия, в которой устранятся чисто конструктивные недочеты и поменяются разъемы на более удобные. После завершения создания документации, закинул gerber в PCBway и мне через 6 дней в дверь постучался курьер и вручил вот такую прелесть:

Еще через неделю наконец-то привезли на собаках комплектующие из одного прекрасного отечественного магазина. В итоге все было смонтировано:

Перед тем, как двигаться дальше, давайте посмотрим на принципиальную схему модуля. Скачать ее можно тут — PDF.
Тут ничего сложного или магического нет. Обычный полумост: 2 ключа внизу, 2 вверху, можете паять по одному. Драйвер как выше писал из семейства 1ED, очень злой и бессмертный. Везде по питанию есть индикация, включая +12В на выходе dc/dc. Защита реализована на логическом элементе AND, в случае превышения тока компаратор выдаст +3.3В, они засветят оптрон и он притянет один из входов AND к земле, что означает установление лог.0 и ШИМ-сигнал с драйверов пропадет. AND с 3-мя входами использован специально, в следующей ревизии планирую сделать еще и защиту от перегрева радиатором и завести сигнал ошибки туда же. Все исходники будут в конце статьи.
↑ Что получилось итого
Ну, а теперь немного о том, что получилось суммарно.

Когда нет сетевого питания, все реле отключены. В этом положении можно включить инвертор для работы от аккумуляторов. Выход инвертора подключен к розетке выхода 220 В. Когда есть сетевое питание, то, включив S1, запускаем зарядное устройство и сервисный БП. От него срабатывают реле, одно отключает выключатель запуска инвертора, чтоб в режиме заряда случайно не запустить его от заряжаемых батарей, остальные два реле отключают выход от инвертора, и перекидывают выход напрямую на питающую сеть.
Устройство заряжается и прозрачно для сети 220 В. При пропадании сети, реле отключатся и можно на ходу переехать на батареи. Конечно это не UPS и произойдет это не так быстро, но и необходимости в таком варианте и нет.

Теперь из подручных материалов нужно создать корпус. Иначе просто не имеет смысла. Сверху получиласть аккуратная полка для батарей.

И ручки для переноски. Родной корпус от UPS пилить желания не возникло — там толстый металл и не факт что получится, как задумывалось. И пока оставлю его в таком виде — в процессе эксплуатации может что-то допилить придется.
Ну, а что же делать со второй версией конвертера, той, что на 400 В? Разобрать? Всегда успею. А вот попробовать его в другом виде идея пришла по ходу дела. Всем известно, что напряжение питающей сети у нас далеко от идеала. Обычно это искажение формы и постоянка, помехи от холодильников и выключателей. Да мало ли что там еще?
Для импульсных БП это не проблема — их можно питать как угодно и чем угодно. А если это тор? Да еще и питающий усилитель мощности или ЦАП? Тогда кривое напряжение из сети понижается трансом, сохраняя форму, а если есть ещё и примесь постоянки, то ещё и добавляется всякая «отсебятина». Потом имеем «артефакты» в питании, щелчки, всплески и т.п.
А если прогнать нашу сеть через конвертер в режиме двойного преобразования? То есть получить 400 В постоянки с помощью обычного трансформатора, а потом с помощью конвертера получить чистый синус без всплесков и прочего! И при этом получить полную гальваноразвязку от сети! Стабилизированная чистая сеть.
Мощности большие для домашней аудиотехники не требуются, поэтому и трансформатор можно выбрать небольшой. Например, у меня валялся ТС180-2.

Старый, довольно надежный. Почему бы не попробовать? Тогда схема будет выглядеть так:
Исключён фрагмент. Полный вариант статьи доступен меценатам и полноправным членам сообщества. Читай условия доступа.
Нужно только ободрать транс до первички, и намотать вторичку на 400 В и на 16-18 В для питания драйвера и логики.

Можно конечно домотать на транс до нужного напряжения, собрав в кучу все вторички (всего-то 130 В домотать), но я не хочу делать так. Хочу правильно.
Кстати, автотрансформатор тут не годится — после него диодный мост и Н-мост, где оба выхода висят в воздухе относительно земли и питания. Поэтому я бы не стал рисковать, делая силовую часть на корпусе всего устройства — это бессмысленно и не безопасно.
Переделав плату с учетом всех доработок, соединяю все в кучу и включаю.

Как обычно, с пуском проблем не возникло. Только подстроить выходное напряжение и ток. В процессе работы выяснилось, что нагрузка в виде лампочки на 150 Вт не является проблемой для данного устройства. Тяжелее всего трансформатору. Он самый нагревающийся элемент конструкции. Радиатор 38-40° всё время, даже не дождался срабатывания вентилятора охлаждения.
Теперь надо засунуть это всё в коробку. От предыдущей конструкции остались уголки и текстолит, из этих остатков был быстренько собран корпус. Неказисто конечно, но это и не на стол и не на выставку. Немного не хватило длины листа, поэтому сверху оставил щели. Так и носить его проще. В принципе потом можно и закрыть, но пока так.

Нагрузка — моя старая «развязка» на не перемотанном ТС180 и за ней лампочка на 150 Вт. Так сказать, тест на комплексной нагрузке.

На задней стенке есть вход, выход, предохранитель, вентилятор охлаждения и главное — выключатель. Он разрывает цепь земли (третьего контакта на вилке) между входом и выходом. Это нужно мне, когда я буду через неё подключать осциллограф и лазить по силовым цепям. Для других задач эту цепь можно и иногда нужно замкнуть.






















В этой статье мы рассмотрим схему простейшего диктофона. Иногда возникает необходимость записи сигналов или фрагментов речи с небольшой длительностью. Данное устройство предназначено для записи звука в течении не длительного времени. Микрофон использован электретный, его можно найти повсюду, например в китайском магнитофоне. 





