Усилитель по схеме Манакова EL34/6П3С
Эта широко известная схема двухтактного лампового усилителя на 6П3С и 6Н9С была разработана Анатолием Манаковым. Оригинал смотрите здесь. Она довольно проста и при внимательной сборке заработала сразу без танцев с бубном.
Отмечу сразу, что некоторые установленные мной номиналы отличаются от предложенных автором. Но сделано так не потому, что я проводил длительные слуховые эксперименты с кучей пластинок Pink Floyd и Led Zeppelin, а просто по причине отсутствия у меня в закромах некоторых емкостей и переменных резисторов, рекомендованных разработчиком. Не мудрствуя лукаво, я не столь дотошен к погрешности радиодеталей.
Я применил триодное включение выходных ламп, поскольку тороидальный выходной трансформатор не имеет дополнительных отводов. Любителям серьезного и громкого звука лучше реализовать пентодное включение выходных ламп или найти рекомендуемые трансформаторы. Понятно дело: выходные лампы желательно подобрать в пару. В оригинальной схеме есть фильтрующий конденсатор С8, которого нет в моей интерпретации. Я решил его перенести на плату блока питания.
В выпрямителе напряжения я применил «электронный дроссель» на полевом транзисторе 12NK90Z и не стал упражняться с катушками индуктивности в виде «железных дросселей». Схема смещения и накальные цепи сделаны идентичными авторскому варианту.
Я запитал каждую лампу моноусилителя от независимой обмотки, благо тороидальный транс имеет три накальные обмотки. Большое значение в плане подавления нежелательных шумов играет заземление накальных обмоток через сопротивления 100-150 Ом на землю с каждого плеча.
Нужное напряжение БП выставляется подбором резистора Rk. Я использовал корпус усилителя в качестве радиатора охлаждения для стабилизирующего транзистора VT1, поскольку греется он весьма прилично.
Монтаж печатных плат в металлическом корпусе
При монтаже нужно уделить особое внимание схеме смещения, которое должно быть отрицательным по отношению к земле. Следует соответствующим образом впаять банки электролитов и диодный мост
В противном случае, думаю, вы сами знаете последствия неправильно впаянных электролитов в блоке питания. Я смонтировал элементы схемы на двух функциональных платах: звуковой и БП.
Вся конструкция свободно поместилась в стандартном алюминиевом корпусе BO19 размерами 275/175/65. Печатные платы монтируются на столбики к нижней крышке. Все отверстия корпуса, через которые ведутся провода к траснформаторам, обязательно изолируются резиновыми вставками. Под трансформаторы подкладываются изолирующие прокладки, чтобы исключить замыкания обмотки на корпус в случае продавливания изоляции. Входной разъем на джеке 6.3, регулятор громкости и кнопку включения питания я разместил на верхней панели – для удобства использования при размещении на полу. Вокруг отверстий под выходные лампы и драйвер 6н9с лучше сделать много вентилирующих отверстий, чтобы тепло от керамических панелек тоже выходило наверх.
Есть один нюанс в закрытии трансформаторов металлическими колпаками. Дело в том, то при замыкании колпака на корпус через центральный болт образовывается короткозамкнутый виток. В таком случае корпус усилителя будет очень сильно нагреваться и мешать работе трансформатора. Следовательно, нужно использовать изолирующие прокладки для крепления колпаков через болт, либо изобретать другие варианты установки без контакта с корпусом.
Настройка напряжения смещения и анодного напряжения для драйвера
Настройка моноблока делается в режиме молчания по рекомендациям Манакова. Само собой, ко вторичной обмотке транса должна быть подключена активная нагрузка в виде проволочного резистора 4-8 Ом достаточной мощности (5-10 Вт).
Далее настраивается входной каскад установкой напряжения 1.8…2 вольта на катодах драйвера 6н9с. Для этого нужно подобрать сопротивление резистора R4.
Затем производим регулировку напряжение смещения для выходного каскада. С помощью переменных резисторов R10 и R12 устанавливаем на катодах выходных ламп напряжение 0,035…0,04 вольта. После чего подаем на сетку первого триода V1 сигнал с частотой около 3 кГц и напряжением 0,5 вольта. Регулируя переменный резистор R7, выставляем одинаковое переменное напряжение на анодах V1.
После настройки усилитель продемонстрировал замечательное качество звучания и полное отсутствие посторонних шумов. Данный двухтакт выдает насыщенный и прозрачный звук с замечательными низами. Триодная схема включения может обеспечить приемлемую громкость для небольшой комнаты 4×4 метра. Самое главное, такой воздушный звук хочется слушать бесконечно, а громкость здесь отходит на второй план.
↑ Принимаем работу
Шасси выполнено из листового металла. На это дело хорошо пошел старый корпус системного блока. Отверстия большого диаметра сверлились перьевым сверлом, дрелью, шуруповерт для этой цели не очень годится из-за малого крутящего момента. Боковые панели – фанера покрытая шпоном. Фанера покрывается клеем ПВА, накладывается кусок шпона с запасом по краям и проглаживается утюгом. Затем остатки шпона удаляются канцелярским ножом, а края обрабатываются напильником и наждачной бумагой.
Лицевая и задняя панель склеены из двух листов нефольгированого стеклотекстолита. Две заготовки скручиваются между собой, обрабатываются края и сверлятся отверстия. Оба листа склеены между собой суперклеем «момент». К шасси панель крепится шпильками. Сзади лицевой панели сверлятся отверстия под винты М3. С вкрученных на клей винтов срезается шляпка, так получаем шпильки.
Кожухи трансформаторов выполнены из фольгированного стеклотекстолита. Вырезаются заготовки необходимого размера. Затем стеклотекстолит спаивают с внутренней стороны мощным паяльником не жалея припоя. Края обрабатываются на наждачном круге или напильником, затем наждачной, вместе с углами. Шильдик сделан из листа алюминия толщиной 1,5 мм.
Надпись травится с помощью ЛУТ в хлорном железе. Затем Шильдик шлифуется, покрывается краской и опять шлифуется
Лампы 6-вольтовой серии
Лампы 6-вольтовой серии
Также это изделие может называться: tube of 6-volt series.
Лампа 6-вольтовой серии предназначены для усиления токов, напряжений, мощности, а также для детектирования токов высокой частоты.
Лампы имеют следующие доступные к заказу модификации:
| Маркировка | Количество | Маркировка | Количество |
| Частотно-преобразовательные лампы | Двойные тетроды и пентоды | ||
| 6А2П | 400 шт. | 6Р2П | 269 шт. |
| 6А7 | 120 шт. | 6Р3С-1 | 72 шт. |
| 6А8 | 79 шт. | 6Р4П | 321 шт. |
| Диод-пентоды | Триод-пентоды | ||
| 6Б8 | 122 шт. | 6Ф1П | 950 шт. |
| Лампы с вторичной эмиссией | 6Ф3П | 50 шт. | |
| 6В1П | 71 шт. | 6Ф4П | 600 шт. |
| 6В2П | 55 шт. | 6Ф5П | 400 шт. |
| 6В3С | 11 шт. | 6Ф6С | 10 шт. |
| Диод-триоды | 6Ф12П | 518 шт. | |
| 6Г2 | 156 шт. | Двойные диоды | |
| 6Г7 | 16 шт. | 6Х2П | 1407 шт. |
| Триод-гептоды | 6Х2П-ЕВ | 2113 шт. | |
| 6И1П | 400 шт. | 6Х6С | 869 шт. |
| 6И1П-ЕВ | 200 шт. | 6Х7Б | 18 шт. |
| Пентоды с удлиненной характеристикой | 6Х7Б-В | 11 шт. | |
| 6К3 | 386 шт. | 6Х7Б-ВР | 12 шт. |
| 6К4 | 17 шт. | Тетроды | |
| 6К4П | 70 шт. | 6Э5П | 123 шт. |
| 6К4П-ЕВ | 1704 шт. | 6Э5П-И | 153 шт. |
| 6К4П-ЕР | 593 шт. | 6Э6П-ДР | 144 шт. |
| 6К6А-В | 10 шт. | 6Э6П-Е | 180 шт. |
| 6К7 | 89 шт. | 6Э12Н-В | 110 шт. |
| 6К13П | 1100 шт. | 6Э15П | 174 шт. |
| Лампы с поперечным отклонением луча | |||
| 6Л7 | 18 шт. |
Условные обозначения
Лампа 6-вольтовой серии 6А(Б, В, Г, И, К, Л, Р, Ф, Х, Э)1А(Б, Г, Д, К, Л, Н, П, С)-В(Д, Е, И, Р), где:
6 — число, определяющее напряжение накала лампы в вольтах (округленно).
Тип лампы:
— А — частотно-преобразовательная лампа (6А2П, 6А7, 6А8);
— Б — диод-пентод (6Б8);
— В — лампа со вторичной эмиссией (6В1П, 6В2П, 6В3С);
— Г — диод-триод (6Г2, 6Г7);
— И — триод-гептод (6И1П, 6И1П-ЕВ);
— К — пентод с удлиненной характеристикой (6К3, 6К4, 6К4П, 6К4П-ЕВ, 6К4П-ЕР, 6К6А-В, 6К7, 6К13П);
— Л — лампа с поперечным отклонением луча (6Л7);
— Р — двойной тетрод и двойной пентод (6Р2П, 6Р3С-1, 6Р4П);
— Ф — триод-пентод (6Ф1П, 6Ф3П, 6Ф4П, 6Ф5П, 6Ф12П, 6Ф6С);
— X — двойной диод (6Х2П, 6Х2П-ЕВ, 6Х6С, 6Х7Б, 6Х7Б-В, 6Х7Б-ВР);
— Э — тетроды (6Э12Н-В, 6Э5П, 6Э5П-И, 6Э6П-ДР, 6Э6П-Е, 6Э15П).
1 — число порядкового номера триода (все возможные варианты приведены в таблице с модификациями).
Конструктивное оформление лампы:
— А — стеклянная оболочка сверхминиатюрных ламп (диаметр баллона — от 4 мм до 8 мм);
— Б — стеклянная оболочка сверхминиатюрных ламп (диаметр баллона — от 8 мм до 10,5 мм);
— Г — стеклянная оболочка сверхминиатюрных ламп (диаметр баллона — не менее 10,5 мм);
— Д — металлостеклянная оболочка с дисковыми впаями;
— К — керамическая оболочка;
— Л — замковый цоколь, устраняющий выпадание лампы из гнезда;
— Н — металлокерамическая оболочка миниатюрных и сверхминиатюрных ламп;
— П — стеклянная оболочка миниатюрных (пальчиковых) ламп (диаметр баллона 19 мм и 22,5 мм);
— С — стеклянная оболочка с цоколем или без цоколя (диаметр баллона — не менее 24 мм).
Лампы, отличающиеся от основных типов дополнительными свойствами:
— В — лампы повышенной надежности и механической прочности;
— Д — лампы особо долговечные (долговечность — не менее 10 000 ч);
— Е — лампы повышенной долговечности (долговечность — от 3000 ч до 10 000 ч);
— И — лампы, предназначенные для работы в импульсном режиме;
— Р — лампы повышенной надежности.
Приемно-усилительные лампы представляют собой электровакуумные приборы, состоящие из нескольких электродов-анода, катода и сетки, заключенных в газонепроницаемую оболочку (баллон), внутри которой создан вакуум.
Варианты исполнения ламп 6-вольтовой серии в зависимости от вида приёмки:
— отдел технического контроля — ОТК;
— особо стойкие — ОС;
— приемка заказчика — ПЗ;
— военная приемка — ВП.
Основные характеристики
Для работы 6Н2П используется постоянное или переменное напряжение накала в диапазоне от 5,7 до 6,3 В. Занижение или завышение указанного параметра приводит со временем к разрушению катода. Поэтому желательно, чтобы питание было стабилизировано и обеспечивало мягкое включение. Лучше, чтобы оно не превышало нижних паспортных значений, что в конечном итоге может значительно продлит срок службы лампы.
Эксплуатационные данные
Приведём основные эксплуатационные характеристики 6Н2П:
- напряжение: нити накала от 5,7 до 7,0 В;
- постоянное анодное от 250 В (номинальное) до 300 В;
- между катодом и подогревателем – до 100 В; между анодами– до 2 В;
- сетки — минус 1,5 В (постоянное);
ток:
- нити накала — 340 ±25 мА;
катода — до 10 мА;
анода – 2,3 ±0,9 мА;
рассеиваемая мощность одним анодом –до 1 Вт (максимальная);
сопротивление в цепи сетки – 0,5 Мом (максимальное);
ёмкость:
- между анодами– не более 0,15 пФ;
- между катодом и подогревателем – не более 5 пФ;
- емкость (у каждого триода): входная — 2,35 ±0,35 пФ; выходная 2,5 ±0,5 пФ; проходная – 0,7 … 0,8 пФ;
- крутизна характеристики – 2,1 +0,5 мА/В (каждого триода);
- коэффициент усиления – 97,5 ± 17,5 (каждого триода).
Стоит отметить, что данные параметры указаны производителем в техническом описании (datasheet) исключительно для лампы прогретой до рабочего состояния. При подключении нити накала к переменному току, для уменьшения фона на 25-30 дБ, рекомендовано между катодом и подогревателем подавать не более ±10 В.
Аналоги
Общеизвестно, что у 6Н2П есть хороший зарубежный аналог, послуживший прототипом для её создания — 12AX7WA. Однако у последней все же немного другие параметры, и даже при поверхностном рассмотрении datasheet видны отличия в значениях напряжения нити накала и распиновки. Несмотря на такие несоответствия многие любители гитарной музыки, в поисках лучшего звучания своих усилителей, применяют эти лампы в качестве замены.
В подобных случаях можно рекомендовать европейские версии ЕСС83, ECC89 от компании Tesla, которые ничем не хуже американки. К сожалению такие радиолампы, как и 12AX7WA, в настоящее время достаточно трудно найти в российских магазинах и к тому же они очень дорого стоят. Поэтому некоторые радиолюбители дорабатывают для установки вместо них советские 6Н2П. Пример подобной доработки показан в видеоролике.
На многих интернет-форумах обсуждается возможная замена 6Н2П на 6Н3П, ведутся споры какая лампа лучше. Однако две эти радиолампы разные по своим характеристикам. К тому же, у последней более низкий коэффициент усиления по току и другая цоколевка. В большинстве случаев замена одного устройства на другое потребует глубокой переработки существующей схемы.
Полным отечественным аналогом обычно можно назвать 6Н2П-ЕП — это более поздняя модификация рассмотренной лампы считается хорошей альтернативой. Функциональным аналогом считается 6Н9С, которая полностью идентична по параметрам, но расположение выводов у неё все же отличается. Для установки последней взамен 6Н2П надо придумывать переходник или перепаивать схему.
↑ Золотое сечение
Человек различает окружающие его предметы по форме. Интерес к форме какого-либо предмета может быть продиктован жизненной необходимостью, а может быть вызван красотой формы. Форма, в основе построения которой лежат сочетание симметрии и золотого сечения, способствует наилучшему зрительному восприятию и появлению ощущения красоты и гармонии. Целое всегда состоит из частей, части разной величины находятся в определенном отношении друг к другу и к целому. Принцип золотого сечения – высшее проявление структурного и функционального совершенства целого и его частей в искусстве, науке, технике и природе. Многие утверждают, что объекты, содержащие в себе «золотое сечение», воспринимаются людьми как наиболее гармоничные. Исключён фрагмент. Полный вариант статьи доступен меценатам и полноправным членам сообщества. Читай условия доступа.
Отмечу несколько моментов. Ручка громкости должна примерно соответствовать пропорции 2/3 от ширины лицевой панели. Располагаться на расстоянии в 1/5 от края. Справа (Я правша). Тумблер питания на противоположной стороне (Разные по назначению органы управления должны быть разнесены). Индикатор уровня тоже слева, он еще играет роль индикатора включения. По середине заключительное звено- лейбл ( или шильдик, табличка, кому как нравиться)
Задняя панель:
Сзади, справа расположены разъем питания и предохранитель. Слева входные и выходные гнезда. Вот оно, что я хочу получить. Будем к этому стремится.
Усилитель на 6Н2П + 6П14П (5 Вт/4 Ом)
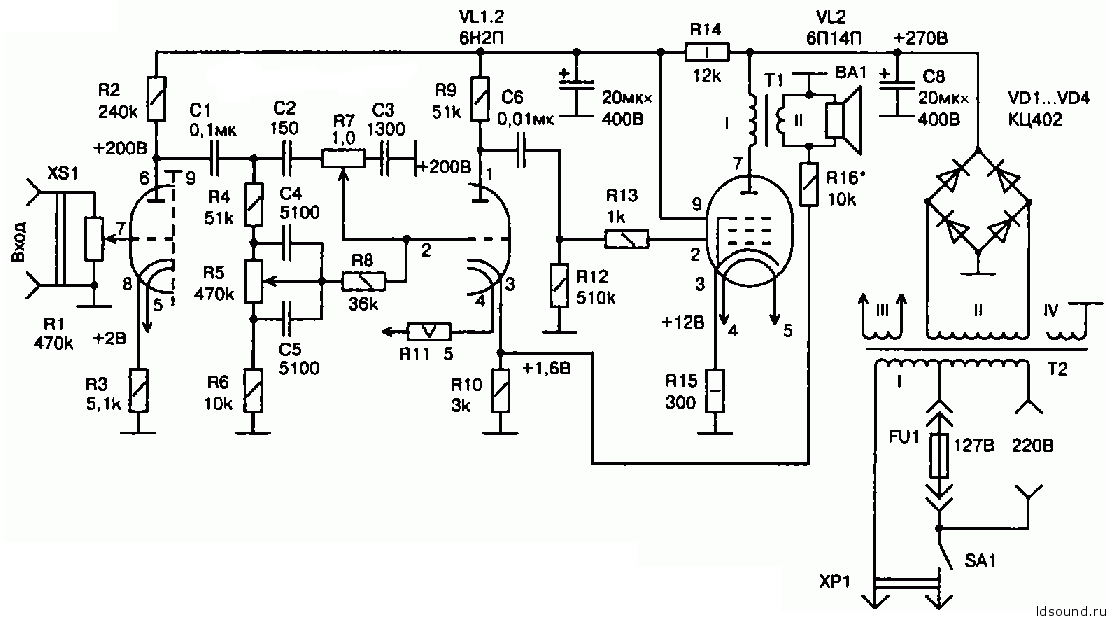
В схеме усилителя звуковой частоты, представленной в статье, используется всего две пальчиковые лампы.
Усилитель имеет такие основные характеристики:
Полоса равномерно усиливаемых частот: 50 – 12000 Гц Сопротивление нагрузки: 4 – 6 Ом Номинальная выходная мощность: 5 Вт Коэффициент нелинейных искажений: 2% Чувствительность: 100 мВ
Два таких усилителя могут быть использованы для создания домашней стереофонической системы. Также один или два канала данной схемы усилителя НЧ могут быть использованы для усиления сигнала от электрогитары.
Принципиальная схема
На двойном триоде 6Н2П (VL1) выполнен двухкаскадный усилитель напряжения, а в выходном каскаде используется мощный пентод типа 6П14П (VL2). На вход усилителя можно подать сигнал от CD-проигрывателя или УКВ-тюнера.
Сигнал с переменного резистора R1, выполняющего функции регулятора громкости, подается на управляющую сетку триода VL1.1. После усиления сигнал через конденсатор связи С1 и корректирующие цепи подается на управляющую сетку второго триода VL1.2.
Рис. 1. Принципиальная схема усилителя звуковой частоты мощностью 5 Вт на двух электронных лампах 6Н2П и 6П14П:
![]()
С анодной нагрузки второго триода, резистора R9, напряжение звуковой частоты через конденсатор С6 и резистор R13 поступает на управляющую сетку пентода VL2, который является усилителем мощности. Электрические колебания низкой частоты большой мощности, возникающие в анодной цепи пентода, с помощью выходного трансформатора Т1 подводятся к громкоговорителю ВА1.
В схеме лампового усилителя имеются плавные регулировки по низшим и высшим частотам. С помощью переменного резистора R5 производится регулировка низших частот, а с помощью переменного резистора R7 — по высшим частотам.
Необходимые начальные отрицательные напряжения смещения на управляющих сетках ламп VL1.1, VL1.2 и VL2 осуществляются резисторами R3, R10, R13, включенными в цепи их катодов.
Питается усилитель от выпрямителя, собранного по обычной мостовой схеме на четырех полупроводниковых диодах VD1-VD4. Напряжение на выпрямитель подается со вторичной обмотки трансформатора Т2, первичная обмотка которого может быть включена в сеть с напряжением 220 В или 127 В.
Переключение на требуемое напряжение сети производится перестановкой плавкого предохранителя FU1 в соответствующие гнезда. Нити накала питаются от обмотки III силового трансформатора Т2. Для уменьшения шумов и фона переменного тока на нити накала ламп VL1.1 и VL1.2 предусилителя подается пониженное напряжение питания. С этой целью последовательна с нитью накала лампы VL1 включен резистор R11.
Детали
Самодельными деталями УЗЧ являются: шасси, выходной Т1 и силовой Т2 трансформаторы. Хотя, в принципе, можно использовать и трансформаторы промышленного производства, если таковые имеются в распоряжении радиолюбителя. Постоянные резисторы типа MЛT, соответствующие мощности указанной на схеме.
Переменные резисторы R1, R5 и R7 могут быть типа СП3-33. Электролитические конденсаторы С7 и С8 типа К50-27, остальные постоянные конденсаторы типа МБГО. Предохранитель FU1 должен быть рассчитан на ток 0,5 А.
Для силового трансформатора Т2 при самостоятельном изготовлении используется сердечник из пластин Ш16 с окном площадью 6 см2 и толщиной набора 32 мм. Обмотка I содержит 2100 витков провода ПЭЛ 0,27 с отводом от 1220 витка, обмотка И — 2400 витков ПЭЛ 0,16, а обмотка III — 65 витков ПЭЛ 0,64.
Экранирующая обмотка IV представляет собой плотный ряд витков провода ПЭЛ 0,27-0,31, уложенных между первичной обмоткой I и вторичными обмотками II и III трансформатора. В выходном трансформаторе Т1 может быть использован Ш-образный сердечник с площадью сечения среднего стержня 6-7 см2 и площадью окна не менее 6,5 см2. Его первичная обмотка I имеет 2500 витков провода ПЭЛ 0,16, а вторичная II — 75 витков ПЭЛ 0,8-0,9.
↑ Принципиальная схема
Схема усилителя 1 канал Исключён фрагмент. Полный вариант статьи доступен меценатам и полноправным членам сообщества. Читай условия доступа.
Схема блока питания
Исключён фрагмент. Полный вариант статьи доступен меценатам и полноправным членам сообщества. Читай условия доступа.
Принципиальная схема выбрана в классическом ключе и состоит из двух каскадов. Предварительный SRPP на 6Н9С и оконечный на 6С4С. В предварительном каскаде я не спроста использовал включение ламп с динамической нагрузкой. Дело в том, что такое включение лампы обеспечивает одновременное улучшение сразу нескольких важных параметров: линейности, широкополосности, стабильности режима, выходного сопротивления, перегрузочной способности и чувствительности к пульсациям анодного напряжения. И обеспечивает необходимое усиление для раскачки 6С4С, со смещением на сетке -45В.






























