Что это такое и где применяется
Фототранзистор – это полупроводниковый прибор оптоволоконного типа, который используется для управления электрическим током при помощи определенного оптического излучения. Эти устройства разработаны на базе обычного транзистора. Их современными аналогами являются фотодиоды, но фототранзисторы лучше подходят для многих современных радио и электронных приборов. По принципу действия, они напоминают также фоторезисторы.

Фото — фототранзистор
В отличие от фотодиодов, у этих полупроводников более высокая чувствительность.
Где используется фототранзистор:
- Охранные системы (в основном, используются ИК-фототранзисторы);
- Кодеры;
- Компьютерные логические системы управления;
- Фотореле;
- Автоматическое управление освещения (здесь также используется инфракрасный фото-полупроводник);
- Датчики уровня и системы подсчета данных.
Нужно отметить, что из-за диапазона Вольт гораздо чаще в подобных системах используются фотодиоды, но фототранзисторы имеют несколько существенных преимуществ:
- Могут производить больший ток, чем фотодиоды;
- Эти радиодетали сравнительно очень дешевые;
- Могут обеспечить мгновенный высокий ток на выходе;
- Главным достоинством приборов является то, что они могут обеспечить высокое напряжение, чего, к примеру, не сделают фоторезисторы.
При этом данный аналог светодиода имеет существенные недостатки, что делает фототранзистор довольно узкоспециализированной деталью:
- Многие полупроводниковые устройства выполнены из силикона, они не способны обрабатывать напряжение свыше 1000 вольт.
- Данные радиодетали очень чувствительны к перепадам напряжения в локальной электрической сети. Если диод не перегорит от скачка напряжения, то транзистор, скорее всего, не выдержит испытания;
- Фототранзистор не подходит для использования в лампах из-за того, что не позволяет быстро двигаться направленным заряженным частицам.
Устройство

Самый простой вариант модели фр 602 и других вариантов состоит всего из нескольких основных компонентов:
- Переменный резистор.
- Диод.
- Реле для управления
- Фоторезистор.
- Два транзистора.
Роль транзисторов в 602 и других моделях обычно играют приборы, которые обозначаются как KT315Б. Они включаются по схеме составных резисторов, обмотка реле вполне справляется с нагрузкой данной части. Большой коэффициент усиления всегда характерен для подобных схем. Входное сопротивление тоже сохраняет высокий уровень. Благодаря этому, есть возможность для применения фоторезистора, отличающегося высоким показателем по сопротивлению.
![]()
Схема фотореле
Схема фотореле фр 602 на 12В предполагает, что обычный транзистор и транзистор номер 2 открываются, когда увеличивается освещение фотоустройства, включенного между базой первого транзистора, и коллектором. В коллекторной цепи второго транзисторного механизма появляется ток, что и приводит к срабатыванию реле. Оно включает или выключает нагрузку через свои контакты, в зависимости от пользовательских настроек.
Защитный код с обозначением КД522 включается для того, чтобы защитить устройство от воздействия ЭДС. Включение транзистора переменного типа с номиналом 10 оКм нужно, чтобы можно было настроить чувствительность системы, которой связывается база и эмиттер в первом транзисторе.
ФР 602 на 12 в и другую мощность применяют не только для домового, но и для уличного освещения. От того, сколько выводов идёт к системе света, зависит разновидность используемой схемы. Для защиты от замыкания и перегрузки устанавливаются автоматы в электрощите. Так и работают любые электрические выключатели.
Есть в таком случае несколько особенностей у питания.
- Нужен источник постоянного напряжения на 5-15 В.
- Устройства с обозначением РЭС 47 или 9 используются при напряжении источника в 6 вольт.
- Приборы с обозначением РЭС 15 или 49 нужны при работе с напряжением в 12 Вольт.

Схема подключения
Возникает необходимость в создании специальной платы, через которую всегда проводится монтаж. Хорошо, если она будет печатной. После этого для создания фотореле своими руками выполняются следующие действия:
- На плате укрепляем резисторный механизм переменного действия, транзисторы и само реле.
- Необходимо создать несколько отверстий, чтобы правильно вывести все элементы схемы.
- Паяльником, с помощью проводов проводим соответствующие соединения.
Можно использовать лампу накаливания, когда схема 602 настраивается. При этом помещение должно быть затенено. Поток света у такой лампы обычно можно регулировать.
Чтобы правильно подобрать порог включения прибора, надо работать в подходящих условиях освещения. С этим вопросом всегда поможет переменный резистор. Нужно установить постоянный резистор, а не переменный, если не планируется отдельно настраивать порог для срабатывания.
Усиление фототранзистора
Диапазон работы фототранзистора напрямую зависит от интенсивности его освещения, поскольку от этого зависит положительный потенциал базы.
Базовый ток от падающих фотонов усиливается с коэффициентом усиления транзистора, который варьируется от нескольких сотен до нескольких тысяч единиц. Следует отметить, что фототранзистор с коэффициентом усиления от 50 до 100 более чувствителен, чем фотодиод.
Дополнительное усиление сигнала может быть обеспечено с помощью фототранзистора Дарлингтона. Фототранзистор Дарлингтона представляет собой фототранзистор, выход которого (эмиттер) соединен с базой второго биполярного транзистора. Схематическое изображение фототранзистора Дарлингтона:
Это позволяет обеспечить высокую чувствительность при низких уровнях освещения, так как это дает фактическое усиление равное усилению двумя транзисторами. Два каскада усиления может образовать коэффициент усиления до 100 000 . Однако необходимо учесть, что фототранзистор Дарлингтона имеет более медленную реакцию, чем обычный фототранзистор.
Как проверить транзистор мультиметром: инструкции, видео
Несмотря на большое количество элементов электроники, каждый специалист данного направления знает о транзисторах. Это радиоэлектронный прибор, работающий на особых частотах, который имеет 3 вывода. Его работа заключается в уменьшении сопротивления силы тока.
ЧИТАТЬ ДАЛЕЕ: Гидрострелка для отопления принцип работы назначение и расчеты
Как уже можно было догадаться сегодня речь пойдёт о том, как проверить транзистор мультиметром.
- Прежде чем начать работу с мультиметром, нужно уметь им пользоваться, знать какую модель вы применяете, а также уметь подсоединять его к сети.
- Узнать, что за модель вы используете, можно посмотрев на его маркировку.
- Обычно маркировка находится на коробке от прибора и там имеется полная информация о нём, а именно:
- Модель транзистора.
- Страна производитель.
- Выпускающая фирма.
- Гарантия на товар.
Если же по каким-то причинам у вас нет коробки от транзистора, исправить это можно путём поиска похожей фотографии в интернете, где и будет подробное описание прибора.
Далее мы поговорим об инструкции, как проверить транзистор:
- Присоединить большой красный щуп (СЕМ) – это будет считаться минусом, а чёрный присоединить к (МА) – это плюс.
- Далее необходимо включить устройство и перенаправить его в режим прозвонки или можно перевести в режим сопротивления на ваше усмотрение.
- После чего на экране вы увидите величину сопротивления энергии. В норме она колеблется от 0,3 до 0,7 Ом.
- Чтобы отобразить минимальное сопротивление необходимо обозначить мощность вашего перехода, и после всего проделанного ваш прибор полностью настроен и готов к его активному и длительному использованию.
- Выпаивание любой детали из электроприбора очень ответственно дело, при котором допущение малейшей ошибки может полностью вывести из строя любой электроприбор.
- Так как проверить транзистор не выпаивая его из схемы?
Сначала нужно убедиться в его целостности.
Затем проверить его генерацию.
Далее вам следует обратить внимание на Л2, которое находится близ размыкания красных щупов.
Свечение лампы Л2 свидетельствует о его работоспособности.
Если лампа Л2 не будет гореть, то это является верным признаком того, что прибор сломан.
В таком случае не рекомендуется чинить его самостоятельно, так как велика вероятность того, что во время ремонта вы повредить остальные детали.
Советуем вам обратиться с такой проблемой к грамотному специалисту, который сможет починить транзистор.
Теперь мы переходим к тому, как проверить транзистор на плате? Следует отметить, что это один из самых популярных вопросов по данной тематике.
Его сначала нужно подключить к плюсовой базе с помощью мощного источника. Если сделать всё правильно, то у вас должна загореться лампочка.
- Чтобы провести аналогичное тестирование нужно аккуратно подать минус, в результате чего лампочка должна перестать светиться.
Транзистор IGBT был создан в Литве, и поэтому он несколько будет отличаться от отечественных приборов. Для его проверки вам необходимо осуществить каскадное соединение в биполярной структуре и затем посмотреть на показатели.
Далее провести прибор в режим полупроводника. Если все манипуляции сделаны верно, это показатель исправности мультиметра.
Заключение
Спасибо что воспользовались нашей статьёй. Мы попытались грамотно изложить мысли и ответить на все интересующие вопросы.
При работе с электроприборами будьте внимательны и тогда работа с ними принесёт невероятный энтузиазм и удовольствие. Желаем удачи!
Полупроводниковые элементы используются практически во всех электронных схемах. Те, кто называют их наиболее важными и самыми распространенными радиодеталями абсолютно правы.
Но любые компоненты не вечны, перегрузка по напряжению и току, нарушение температурного режима и другие факторы могут вывести их из строя.
Расскажем (не перегружая теорией), как проверить работоспособность различных типов транзисторов (npn, pnp, полярных и составных) пользуясь тестером или мультиметром.
С чего начать?
Узнав ее, не составит труда найти техническое описание (даташит) на тематических сайтах. С его помощью мы узнаем тип, цоколевку, основные характеристики и другую полезную информацию, включая аналоги для замены.
Например, в телевизоре перестала работать развертка. Подозрение вызывает строчный транзистор с маркировкой D2499 (кстати, довольно распространенный случай). Найдя в интернете спецификацию (ее фрагмент показан на рисунке 2), мы получаем всю необходимую для тестирования информацию.
Рисунок 2. Фрагмент спецификации на 2SD2499
Большая вероятность, что найденный даташит будет на английском, ничего страшного, технический текст легко воспринимается даже без знания языка.
В чем особенности?
При создании твердотельного реле удалось исключить появление дуги или искр в процессе замыкания/размыкания контактной группы. В результате срок службы прибора увеличился в несколько раз. Для сравнения лучшие варианты стандартных (контактных) изделий выдерживают до 500 000 коммутаций. В рассматриваемых ТТР такие ограничения отсутствуют.
Стоимость твердотельных реле выше, но простейший расчет показывает выгоду их применения. Это обусловлено следующими факторами — экономией электроэнергии, продолжительным ресурсом работы (надежностью) и наличием управления с помощью микросхем.
Выбор достаточно широк, чтобы подобрать устройство с учетом поставленных задач и текущей стоимости. В продаже имеются как небольшие приборы для установки в бытовых цепях, так и мощные устройства, используемые для управления двигателями.
Как отмечалось ранее, ТТР отличаются по типу коммутируемого напряжения — они могут быть рассчитаны на постоянный или переменный I. Этот нюанс требуется учесть при выборе.
К особенностям твердотельных моделей стоит отнести чувствительность прибора к нагрузочным токам
Чтобы избежать такой проблемы в процессе эксплуатации, важно внимательно подойти к процессу монтажа и установить в цепи ключа защитные устройства
Кроме того, важно отдавать предпочтение ключам, имеющим рабочий ток в два или три раза превышающий коммутируемую нагрузку. Но и это не все
Для дополнительной защиты рекомендуется предусмотреть в схеме предохранители или автоматические выключатели (подойдет класс «В»).
Шаговые двигатели – типы, устройство и принцип работы, подключение и управление
Маркировки и основные параметры
Фототранзисторы, которые управляются внешними факторами, имеют обозначение аналогичное обычным транзисторам. На рисунке ниже Вы можете видеть, как такой датчик схематически показывается на чертеже.
Фото — обозначение транзисторов
При этом VT1, VT2 – это фототранзисторы и база, а VT3 – без базы (например, из мышки)
Обратите внимание, цоколевка показана также, как у обычных транзисторов
Вместе с прочими приборами полупроводникового типа (n-p-n), использующимися для трансформации излучения, эти устройства являются оптронами. Соответственно, их можно изобразить как светодиод в корпусе либо как оптроны (с двумя стрелками, находящимися под углом 90 градусов к базе коллектора). Усилитель на большинстве таких схем обозначается так же, как и база коллектора.
Основные характеристики фототранзисторов LTR 4206E, ФТ 1К и ИК-SFH 305-2/3:
| Название | Ток коллектора, mA | Ток фотоэлемента, mA | Напряжение, V | Область использования | Длина волны, nm |
| LTR 4206E | 100 | 4,8 | 30 | Радиоэлектронные схемы. | 940 |
| ФТ 1К | 100 | 0,4 | 30 | Логические системы управления, сигнализация и т. д. | 940 |
| ИК-SFH 305-2/3 (Osram) | 50 | 0.25 – 0.8 | 32 | Охранные системы, роботы, датчики препятствия Arduino (Ардуино) на фототранзисторе. | 850 |
При этом светосинхронизатор ФТ 1 выполнен из кремния, что дает ему явное преимущество – долговечность и устойчивость к перепадам напряжения. ВАХ представляют собой формулу:
Фото — формула ВАХ
Расчет производится так же, как и у биполярных транзисторов.
В зависимости от потребностей, Вы можете купить фототранзистор SMD PT12-21, КТФ-102А или LTR 4206E (перед тем, как взять деталь, нужно проверить её работоспособность). Цена от 3 рублей до нескольких сотен.
Видео: как проверить работу фототранзистора
Область применения оптронов
Оптроны с закрытым каналом применяются там, где по каким-либо соображениям (электрическая безопасность и т.п.) требуется развязка между источником сигнала и принимающей стороной. Например, в цепях обратной связи импульсных источников питания – сигнал берётся с выхода БП, подается на излучающий элемент, яркость свечения которого зависит от уровня напряжения. С приёмника снимается сигнал, зависящий от выходного напряжения, и подается на регулятор ШИМ.

Фрагмент схемы компьютерного БП с двумя оптронами приведен на рисунке. Верхний оптрон IC2 создает обратную связь, стабилизирующую напряжение. Нижний IC3 работает в дискретном режиме и подает питание на микросхему ШИМ при наличии дежурного напряжения.
Гальванической развязки между источником и приёмником также требуют некоторые стандартные электрические интерфейсы.
Приборы с открытым каналом применяют для создания датчиков обнаружения каких-либо предметов (наличие бумаги в принтере), концевых выключателей, счётчиков (предметов на конвейере, числа зубцов шестерёнки в манипуляторах «мышь») и т.п.
Твердотельные реле применяются там же, где и обычные реле – для коммутации сигналов. Но их распространение сдерживает высокое сопротивление канала в открытом состоянии. Также их применяют в качестве драйверов для элементов силовой твердотельной электроники (мощных полевых или IGBT транзисторов).
Оптрон разработан более полувека назад, но его широкое применение началось после того, как светодиоды стали доступными и недорогими. Сейчас разрабатываются все новые модели оптопар (большей частью, микросхемы на их основе), и область их применения только расширяется.
Что такое аттенюатор, принцип его работы и где применяется
Описание, устройство и принцип работы полевого транзистора
Что такое светодиод, его принцип работы, виды и основные характеристики
Что такое импульсный блок питания и где применяется
Что такое трансформатор, его устройство, принцип действия и назначение
Что такое тиристор, как он работает, виды тиристоров и описание основных характеристик
Фототранзисторы
Фототранзистором называют полупроводниковый управляемый оптическим излучением прибор с двумя p–n переходами.
Фототранзисторы, как и обычные транзисторы могут быть p–n–р и n–p–n типа. Конструктивно фототранзистор выполнен так, что световой поток облучает область базы. Наибольшее практическое применение нашло включение фототранзистора в схеме с ОЭ, при этом нагрузка включается в коллекторную цепь. Входным сигналом фототранзистора является модулированный световой поток, а выходным – изменение напряжения на резисторе нагрузки в коллекторной цепи.
Напряжение питания на фототранзистор подают как и на обычный биполярный транзистор, работающий в активном режиме, т.е. эмиттерный переход смещен в прямом направлении, а коллекторный в обратном (рис. 8.11,а).

Рис. 8.11. Схемы включения фототранзистора с подключенной базой (а) и со свободной базой (б) и вольтамперные характеристики
Однако он может работать и с отключенным выводом базы (рис. 8.11,б), а напряжение прикладывается между эмиттером и коллектором. Такое включение называется включением с плавающей базой и характерно только для фототранзисторов. При этом фототранзистор работает в активном режиме ближе к границе отсечки.
При Ф = 0 ток очень мал и равен темновому току
. (8.9)
где h21б – коэффициент передачи эмиттерного тока.
Рассмотрим принцип работы фототранзистора при включении с плавающей базой. При освещении фототранзистора под действием света в базовой области и коллекторном переходе образуются свободные носители заряда, эти носители диффундируют в базе к коллекторному переходу. Неосновные носители области базы (для транзистора n–p–n типа) – электроны экстрагируют в область коллектора, создавая фототок в коллекторном переходе. Оставшиеся в объеме базы основные носители (дырки), создают положительный объемный заряд и компенсируют заряд неподвижных ионов примесей на границе эмиттерного перехода.
Потенциальный барьер эмиттерного перехода снижается, что увеличивает инжекцию основных носителей (электронов) в область базы. Часть этих электронов рекомбинирует в базе с дырками, а большая часть экстрагирует через коллекторный переход, увеличивая его ток. Таким образом, ток в коллекторной цепи равен сумме фототока Iф и тока Iк, инжектированных эмиттером электронов, дошедших к коллекторному переходу и втянутых его электрическим полем в область коллектора. При Rк = 0, коэффициент усиления фототока равен
. (8.10)
Фототранзистор увеличивает чувствительность в h21э+1 раз по сравнению с фотодиодом, что является главным преимуществом фототранзистора по сравнению с фотодиодом.
Для обеспечения температурной стабильности энергетических параметров одновременно с оптическим управлением используется так же подача напряжения смещения на базу для выбора рабочей точки на входной и выходной характеристиках транзистора. При отсутствии оптического потока темновой ток определяется током базы, что позволяет дополнительно управлять током фототранзистора. Задание определенного темнового тока позволяет обеспечить оптимальный режим усиления слабых световых сигналов, а также суммировать их с электрическими.
Наряду с фототранзисторами n–p–n и p–n–р типов используются полевые фототранзисторы с управляющим p–n переходом и МОП-транзисторы.
На рис. 8.12 представлен полевой фототранзистор с управляющим
p–n переходом и каналом n–типа. Падающий световой поток генерирует в n–канале и p–n переходе (канал–затвор) электроны и дырки. Электрическое поле перехода разделяет носители заряда. Концентрация электронов в n–канале повышается, и уменьшается его сопротивление, а ток стока возрастает. Увеличение дырок в p–области вызывает появление фототока в цепи затвора.
Рис.8.12. Структурная схема полевого фототранзистора с управляющим p-n переходом и каналом n- типа
Переход затвор–канал можно рассматривать как фотодиод, фототок которого Iз (ток затвора) создает падение напряжения на резисторе Rз, что приводит к уменьшению обратного напряжения на p–n переходе канал–затвор. Это вызывает дополнительное увеличение толщины канала, уменьшение его сопротивления и приводит к возрастанию тока стока.
МОП-фототранзисторы с индуцированным каналом имеют полупрозрачный затвор, через который световой поток попадает на полупроводник под затвором. В этой области полупроводника генерируются носители заряда, что приводит к изменению значения порогового напряжения, при котором возникает индуцированный канал. Для установления начального режима иногда на затвор подают напряжение смещения.
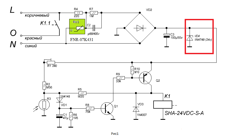
Подключение фотореле
Стандартная схема подключения фотореле в системе управления освещением представлена на рисунке ниже.

Обратите внимание, что к нему подводится и фазный проводник, и нейтральный. Это делается для того, чтобы обеспечить питанием чувствительную часть схемы
На практике клеммная коробка фотореле имеет три вывода. Они обозначены символами L – подключение фазы, N – нейтраль и R – нагрузка. Традиционно нагрузочный проводник выполняется черного или темно-коричневого цвета. Нейтраль желтого, а фазная линия – синего цвета. Однако могут быть варианты, поэтому за буквенными обозначениями следить надо обязательно.
Фотореле с магнитным пускателем
Мощность, на которую рассчитано фотореле, ограничивается электрической прочностью силовых контактов. Обычно рабочие токи для этого элемента автоматики не превышают 15 ампер. Например, у популярной модели ФР 601, используемой для управления уличным освещением, максимальная мощность нагрузки 1100 Вт, а рабочий ток 10 ампер.
Как следует поступить, когда требуется включать, например, уличные газоразрядные лампы ДРЛ ДНаТ 1000, токи запуска которых 12,5 ампер? В этом случае управление осуществляется через магнитный пускатель. Схема подключения фотореле ФР 601 с ним приведена на рисунке ниже.

Нагрузочный выход фотореле включается в цепь втягивающей катушки пускателя, к основной контактной группе которого подключается коммутируемая линия.
Фотореле параллельно с выключателем
В ряде случаев имеет смысл включать фотореле вместе с выключателем. Ведь возможно, что включить свет вам понадобится ранее наступления темного времени суток. Сделать это надо так, чтобы контакты силового реле были параллельны контактам выключателя. Главным условием правильной работы этой схемы является то, что к нагрузке должна подводиться одна и та же фаза.

Фотореле вместе с таймером
В сельских населенных пунктах практикуется правило, что уличное освещение включается с наступлением темного времени суток, но работает оно не всю ночь, а до, например, 23:00. Для реализации этого решения нагрузочный контакт фотореле подключается ко входу таймера. А тот, в свою очередь, к управляемому прибору.
Фотоэлектрическая схема является частью многих элементов автоматических систем. Например, датчиков движения. Но на этом ее возможности не ограничиваются. Она также встречается в составе звукозаписывающего оборудования. С помощью света можно дистанционно управлять токами большой силы, для чего используются особые приборы – фототиристоры и симисторы. Вы можете сами придумать оригинальную схему на ее основе, которая будет выполнять специфические задачи.
Устройство оптрона
Оптрон состоит из оптического передатчика (излучателя), оптического канала и приёмника оптического сигнала. Фотопередатчик преобразовывает электрический сигнал в оптический. Передатчиком в большинстве случаев служит светодиод (в ранних моделях применялись лампы накаливания или неоновые лампочки). Применение LED непринципиально, но они долговечнее и надежнее.
Оптический сигнал передаётся по оптическому каналу к приёмнику. Канал бывает закрытым – когда излучённый передатчиком свет не выходит за пределы корпуса оптрона. Тогда сигнал, сформированный приёмником, синхронизирован с сигналом на входе передатчика. Такие каналы бывают воздушными или заполненными специальным оптическим компаундом. Также есть «длинные» оптроны, каналом в которых служит оптоволокно.

Если оптрон сконструирован так, что генерируемое излучение, перед тем как попасть на приёмник, покидает пределы корпуса, такой канал называется открытым. С его помощью можно регистрировать препятствия, возникающие на пути светового луча.

Фотоприёмник производит обратное преобразование оптического сигнала в электрический. В качестве приёмника чаще всего применяются:
- Фотодиоды. Обычно применяются в цифровых линиях связи. Линейный участок у них невелик.
- Фоторезисторы. Их особенность – двусторонняя проводимость приёмника. Ток через резистор может идти в любом направлении.
- Фототранзисторы. Особенностью таких приборов является возможность управления током транзистора как посредством оптопередатчика, так и по выходной цепи. Используются как в линейном, так и в цифровом режиме. Отдельный тип оптронов – с параллельно-встречно включенными полевыми транзисторами. Такие устройства называются твердотельными реле.
- Фототиристоры. Такие оптроны отличаются повышенной мощностью выходных цепей и скоростью их переключения, подобные устройства удобно применять в управлении элементами силовой электроники. Эти устройства также относятся к категории твердотельных реле.

Распространение получили оптронные микросхемы – сборки оптронов с обвязкой в одном корпусе. Такие оптроны используют, как переключающие устройства и в других целях.
Управление фотореле
Для того чтобы иметь возможность регулировать момент замыкания фотореле в зависимости от освещенности, используется два приема:
- В цепь фотоэлектрического элемента вводится переменный резистор, который регулирует ток через него.
- Используется так называемое опорное напряжение.
Первый наиболее прост, но он существенно ослабляет чувствительность прибора. Кроме того, не вполне логично сначала ослабить сигнал, а потом его усиливать для использования. Метод опорного напряжения заключается в том, что светочувствительный элемент включается по гальванической схеме. Возникший в нем ток сравнивается с опорным, текущим по независимой цепи. Для их сравнения используется компаратор.
Компаратор – это логический элемент схемы автоматики, работающий по принципу «Да – Нет». В основе его конструкции лежит операционный усилитель. Опорное напряжение вырабатывается отдельной схемой. Регулируется оно традиционным способом – реостатом.
Ключевые параметры фототранзистора
Токовая и спектральная чувствительности
Токовая или монохроматическая чувствительность

— фотопоток;
Спектральная чувствительность — параметр фототранзистора, используемый для считывания и распознавания элементов. Данная чувствительность имеет зависимость от длины волны светового излучения.
Темновой ток и быстродействие
Темновой ток (Iт) — небольшой электро-ток, протекающий через оптический чувствительный детектор.
Iт = Iф + Iобщ, где
Iф — фототок;
Iобщ — общий ток.
Быстродействие — параметр фототранзистора, который определяет способность прибора выполнять работу с необходимой скоростью.
В данном компоненте фототранзистор уступает фотодиодам, так как его рабочий диапазон частот ограничен несколькими сотнями Килогерц, что влияет на временной промежуток модернизации.






























