Дозиметры гамма-излучения
Основная цель его состоит в том, чтобы точно измерить накопленную дозу облучения, которую носитель получил при ношении дозиметра. Дозиметры — это приборы, предназначенные для измерения излучения. Они оборудованы фильтром, обеспечивающим эффективность уровня замеров по всему диапазону: гамма, альфа, бета и нейтронное излучение. Большинство электронных персональных дозиметров измеряют только гамма-излучение, поскольку оно является наиболее распространённым и наиболее вероятным видом радиационного облучения.
Дозиметры выпускаются в нескольких формах: от одноразовых плёночных значков до электронных пейджеров. Электронные версии, иногда называемые электронными личными дозиметрами (EPD), часто имеют и другие функции, которые накладываются друг на друга с характеристиками персональных детекторов излучения. В этом случае время их отклика часто намного медленнее, чем у детекторов. EPD используют трубки Гейгера — Мюллера или кремниевые датчики для обнаружения излучения.
Что измеряет дозиметр в форме нагрудного значка, использующих радиочувствительную плёнку? Когда излучение попадает на значок, он взаимодействует с фильтром и определяет общую дозу облучения. В результате счётное устройство плёнки не может быть прочитано напрямую, и информация отправляется на специальный прибор для считывания и определения полученной дозы.
Шаг 1: Теория







Итак, дозиметр — на самом деле очень простой прибор, нам нужен чувствительный элемент, в нашем случае трубка Гейгера, питание для неё, обычно около 400V постоянного тока и индикатор, в простейшем случае это может быть обычный динамик. Когда ионизирующее излучение ударяется о стенку счётчика Гейгера и выбивает из неё электроны, оно заставляет газ в трубке стать проводником, поэтому ток идёт прямо на динамик и заставляет его щелкать, если вам интересно, то в сети можно найти гораздо лучшее объяснение.
Я думаю, все согласятся, что щелки — не самый информативный индикатор, тем не менее, у него есть возможность оповещать об увеличении радиационного фона, но подсчет радиации при помощи секундомера для более точных результатов — штука довольно странная, поэтому я решил добавить устройству немного мозгов.
Описание работы дозиметра на счетчике Гейгера СБМ-20
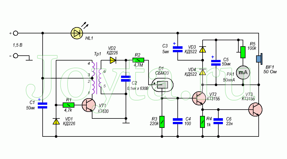
Питание схемы дозиметра осуществляется всего от одной лишь батарейки на 1,5 вольта, так как ток потребления не превышает 10 мА. Но поскольку рабочее напряжение датчика радиации СБМ-20 составляет 400 вольт, то в схеме применен преобразователь напряжения позволяющий увеличить напряжение с 1,5 вольт до 400 вольт
В связи с этим следует соблюдать крайнюю осторожность при налаживании и использовании дозиметра!
![]()
Повышающий преобразователь дозиметра – не что иное как простой блокинг-генератор. Появляющиеся импульсы высокого напряжения на вторичной обмотке (выводы 5 – 6) трансформатора Тр1, выпрямляются диодом VD2. Данный диод должен быть высокочастотным, поскольку импульсы достаточно короткие и имеют высокую частоту следования.
Если счетчик Гейгера СБМ-20 находится вне зоны радиационного излучения звуковая и световая индикация отсутствует, поскольку оба транзистора VT2 и VT3 заперты.
При попадании на датчик СБМ-20 бета- или гамма- частиц происходит ионизация газа, который находится внутри датчика, в результате чего на выходе образуется импульс, который поступает на транзисторный усилитель и в телефонном капсюле BF1 раздается щелчок и вспыхивает светодиод HL1.
Вне зоны интенсивного излучения, вспышки светодиода и щелчки из телефонного капсюля следуют через каждые 1…2 сек. Это указывает на нормальный, естественный радиационный фон.
При приближении дозиметра к какому-либо объекту, имеющему сильное излучение (шкале авиационного прибора времен войны или к светящемуся циферблату старых часов), щелчки станут чаще и даже могут слиться в один непрерывный треск, светодиод HL1 будет постоянно гореть.
Так же дозиметр снабжен и стрелочным индикатором — микроамперметром. Подстроечным резистором производят подстройку чувствительности показания.
Профессиональный цифровой осциллограф
Количество каналов: 1, размер экрана: 2,4 дюйма, разрешен…
Подробнее
Шаг 2: запчасти и сборка
В качестве мозга проекта я использовал плату NodeMCU с микроконтроллером ESP8266. Мне хотелось взять то, что можно программировать как Arduino, и что будет достаточно быстрым, чтобы отрисовывать изображение на экране без задержек.
Для подачи высокого напряжения я использовал трансформатор с Aliexpress – он подаёт 400 В на трубку Гейгера-Мюллера. Учитывайте, что при проверке выходного напряжения его не получится измерять мультиметром напрямую – при слишком малом импедансе напряжение будет падать, и показания будут неточными. Сделайте делитель напряжения с сопротивлением не менее 100 МОм последовательно с мультиметром.
Питается устройство от аккумулятора формата 18650, через ещё один трансформатор, подающий стабильные 4,2 В на оставшуюся схему.
Вот список всех необходимых компонентов:
Плату делать необязательно, но с ней сборка схемы становится проще и аккуратнее. Файлы Gerber для производства платы я также выложил на GitHub. После того, как я получил готовую плату, я сделал несколько исправлений в схеме, поэтому дополнительные джамперы в новой схеме не нужны – хотя я её не проверял.
Корпус распечатан на 3D-принтере из пластика PLA, их можно скачать здесь. Я подправил CAD-файлы, добавив отверстия для крепления новой платы. Всё должно работать, хотя я это не проверял.
- Все категории
- экономические 43,022
- гуманитарные 33,480
- юридические 17,881
- школьный раздел 600,708
- разное 16,736
Популярное на сайте:
Как быстро выучить стихотворение наизусть? Запоминание стихов является стандартным заданием во многих школах.
Как научится читать по диагонали? Скорость чтения зависит от скорости восприятия каждого отдельного слова в тексте.
Как быстро и эффективно исправить почерк? Люди часто предполагают, что каллиграфия и почерк являются синонимами, но это не так.
Как научится говорить грамотно и правильно? Общение на хорошем, уверенном и естественном русском языке является достижимой целью.
Разрабатываем, производим под заказ учебное оборудование любой сложности, на любом языке.
Учебное лабораторное оборудование «Исследование газоразрядного счетчика» предназначено для проведения учебно лабораторно-практических занятий в учреждениях начального профессионального, среднего профессионального и высшего профессионального образования, для получения базовых и углубленных профессиональных знаний и навыков.
Учебная лабораторная установка предназначена для измерения счетной характеристики и определения рабочего напряжения счетчика Гейгера.
Цель учебной установки: изучить методику измерения счетной характеристики и определения рабочего напряжения счетчика Гейгера: — получить представление о механизме работы детектора самостоятельным разрядом (счетчика Гейгера-Мюллера); — освоить методику определения основных характеристик и параметров счетчика Гейгера-Мюллера.
Диск с мультимедийной методикой
Методические указания (на диске)
Потребляемая мощность, В·А, не более
от однофазной сети переменного тока с рабочим нулевым и защитным проводниками напряжением, В
Как работает дозиметр радиации?
Дозиметр – это небольшой прибор, работающий на аккумуляторных батарейках для измерения радиации. В основе его работы заложен принцип действия счетчика Гейгера-Мюллера. Он представляет из себя тотализатор, сделанный из пластика или стекла и наполненный инертным газом. Внутри счетчика расположены катод и анод, которые замыкаются при обнаружении радиоактивных частиц. Результат радиоактивного излучения будет отражен на дисплее прибора. Разные виды счетчиков, построенные на одном и том же принципе, ловят определенный вид излучения:
- Слюдяные счетчики предназначены для учета α и β частиц;
- Газоразрядные приборы фиксируют бета- и гамма- частицы;
- Сцинтилляционные устройства предназначены для обнаружения гамма-частиц;
- Термолюминесцентный дозиметр регистрирует бета-, гамма- и нейтронное излучение;
- Pin-фотодиоды специализируются на обнаружении высокоэнергетических импульсов, исходящие от гамма-лучей.
Дозиметр определяет содержание радиоактивных частиц в воздухе или в предметах. Для оценки степени влияния этих частиц на живые организмы ввели понятие доза радиации. Эта величина может измеряться в следующих единицах: микрорентгенах в час (мкР/час), зивертах (Зв), либо микрозивертах в час (мкЗв/час). Так вот, допустимое содержание ионизирующих частиц в воздухе возможно до 50 микрорентген в час. Превышение нормы таких является опасным для человеческого здоровья. Назначение прибора выявить нарушения и передать данные в цифровом эквиваленте, и оповестить об опасности звуковым или световым сигналом.

Из чего состоит дозиметр
Корпус — ударопрочный. Выполнен и высококачественного пластика. На передней панели располагаются кнопки и матричный ЖКИ. С торцевой части устанавливается USB разъем для удобного считывания результатов с помощью смартфона или персонального компьютера. Также есть светодиодный индикатор и отверстие звуковой сигнализации.
На задней части корпуса производитель указывает серийный номер модели и другие условные обозначения
Устройство дозиметра может включать:
- несколько детекторов для измерения разных типов излучения;
- съемные фильтры;
- счетное устройство;
- систему индикации дозы.
Главной деталью метрологического прибора считается детектор излучения. Он наделен особенностью преобразовывать излучение в электрический сигнал, который удобно обрабатывать.
Также устройство может иметь умножитель напряжения, разделительные конденсаторы, одновибраторы, преобразователи, модуляторы, резонаторы, электронные и управляющие блоки. Газонаполненная камера чаще представляет собой счетчик Гейгера-Мюллера. Он отличается простотой и малой стоимостью.
Кристаллы могут быть органическими и неорганическими. Устройство дозиметра включает твердотельные полупроводниковые детекторы. Главные плюс — компактность, использование для контроля излучения любого вида. Но точность, которой обладает твердотельный дозиметр радиации, — низкая.
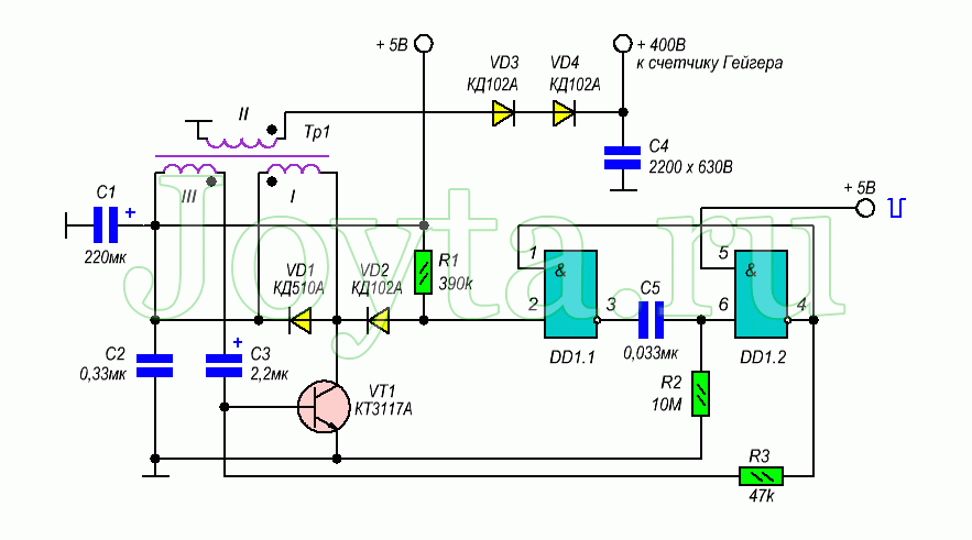
Описание преобразователя питания для дозиметра
Схема преобразователя построена на базе блокинг-генератора. С его повышающей обмотки следуют короткие импульсы длительностью порядка 5…10 мкс и амплитудой примерно 420 В. Сквозь диоды VD3, VD4 они способствуют заряду емкости С4. Данная емкость и является источником питания для счетчика Гейгера.

Значительная экономичность данного преобразователя создается тем, что пауза между импульсами в блокинг-генераторе создается не своей времязадающей цепочкой R3-C3, а с помощью одновибратора, построенного на логических элементах DD1.1 и DD1.2. Длительность паузы в нем (T=R2*C5) подбирают так, чтобы потенциал на выходе преобразователя в фоновом режиме подсчета было приближено к высшему значению рабочего напряжения счетчика Гейгера.
Блокинг-генератор создает внеочередной сигнал подпитки емкости С4, если на входе 5 логического элемента DD1.2 появится возбуждающий ее сигнал. Если данный сигнал будет появляться при каждой активации счетчика Гейгера, то это будет способствовать сдерживанию напряжения на выходе преобразователя на уровне, не связанном со скоростью подсчета.
Что такое нормальный радиационный фон
В разных районах планеты уровень радиации может отличаться. Например, в Кито, Боготе, Лхасе и других высокогорных областях уровень космического излучения в 5 раз выше, чем на уровне моря.
В индийском штате Керала и в бразильском Гуарапари уровень радиации повышен из-за минералов, которые содержат фосфаты с примесью радиоактивных изотопов урана и тория. А в Ромсере (Иран) есть участок выхода грунтовых вод с высоким уровнем радия. Но на здоровье населения это особо не повлияло.
Радиационный фон непрерывно меняется. В РФ принято ориентироваться на стандарт НРБ-99/2009. СанПиН 2.6.1.2523-09 «Нормы радиационной безопасности. Санитарные правила и нормативы».
В зивертах (Зв) измеряют эквивалентную и эффективную дозы излучения. Это количество энергии, которую поглотила биологическая ткань. Эквивалентная доза зависит от реакции ткани на облучение, эффективная – сумма всех эквивалентных доз с учетом коэффициентов для разных тканей.
В рентгенах (Р) измеряют экспозиционную дозу. Это показатель воздействия источника излучения на сухой воздух. Для оценки биологического действия излучения принято считать, что 100 Р = 1 Зв.
На расстоянии от источника радиационный фон сильно падает. Если в метре можно обнаружить 1000 мкР/ч, то в пяти метрах – уже 40 мкР/ч, что практически не опасно.
В идеале радиационный фон измеряют дозиметром или радиометром. Дозиметр определяет дозу, которую человек или объект получил после контакта с радиоактивным предметом или пребывания в зараженной местности. Радиометр измеряет радиационный фон.
Внутри обоих устройств обычно устанавливают один или несколько газорязрядных датчиков (счетчиков Гейгера-Мюллера). Они подсчитывают число попавших на них ионизирующих частиц.
Необходимые компоненты схемы детектора
Для того чтобы собрать представленную схему потребуются приобрести следующие детали:
- Преобразователь высокого напряжения NoEnName_Null. Вход 3–5 В, выход до 300–1200 В. Размер модуля: около: 25×48 мм. Выходной ток максимум 50 мА, регулируемый модуль блока питания.
- Зарядное устройство Tikta Mini MICRO USB 1A TP4056. Литий-ионная плата 1×5 V позволяет заряжать аккумулятор с помощью разъема Mini USB или входа 4.5–5.5 В.
- Преобразователь напряжения DROK Mini DC Volts 1V — 5V, неизолированный модуль BOOST. Размеры печатной платы: 14.1×18.8×5.5 мм, входное напряжение: 1–5 В постоянного тока, выходное напряжение: 5.1–5.2 В постоянного тока, одиночный литиевый вход с выходным током 1–1.5 A.
- Arduino Nano V3.0 — плата ELEGOO Nano CH340 / ATmega328P без USB-кабеля. Совместимая с Arduino Nano V3.0.Nano использует чипы ATmega328P и CH340, с большим количеством аналоговых входных контактов и встроенной перемычкой + 5V AREF. Есть возможности макета Boarduino и Mini + USB с меньшими размерами, которое хорошо работает с Mini или Basic Stamp. Может получать питание через USB-соединение Mini-B, нерегулируемый внешний источник питания 7–12 В (контакт 30) или регулируемый внешний источник питания 5 В (контакт 27). Источник питания автоматически выбирает источник с самым высоким напряжением.
- OLED-дисплей HiLetgo 0,91 » для Arduino STM32, подсветка не нужна, поскольку имеется самоподсветка. Цвет дисплея: синий. Использует распространенную шину I2C и работает на драйвере дисплея SSD1306. OLED с высоким разрешением для любого проекта микроконтроллера. 128×32 пикселей дает хороший четкий текст, может работать от 3.3 В. Разборчивый текст даже с 4-мя строками. Напряжение 5 В.
- Комплект резисторов 10М и 10К, соответствующих требованиям RoHS.
- Монолитный многослойный керамический конденсатор 470pf Hilitchi 550Pcs, допуск емкости: ± 5%. Основной материал: керамика. Цвет: желтый. Отличная влагостойкость, миниатюрный размер, большая емкость, надежная работа. Широкое применение в компьютерах, обработке данных, телекоммуникациях и промышленном управлении.
- Мини-кнопочный переключатель DPDT с мгновенным выходом, uxcell 6-контактный квадратный 7×7 мм, количество контактов: 6, шаг штифта: 4.5×1 мм, длина штифта 3.5 мм. Материал пластик, вес: 24 г.
Радиосчетчик Nulcear Radiation
GQ GMC/320/Plus — это один из самых интересных радиодозиметров Гейгера на рынке, поскольку имеет усовершенствованный дизайн цифрового экрана, более простой процесс фиксации данных о радиации, имеет большую внутреннюю флеш-память, которая помогает облегчить способность счётчика обрабатывать данные.
Другими примечательными дополнениями являются датчик температуры и электронный гироскоп. Производитель GQ Electronics также добавил управление контрастностью ЖК — дисплея и передний диодный индикатор, а также новый графический тип и порт аналогового вывода. Высокопроизводительное устройство GMC /320/Plus имеет звуко — и видеосигналы, непрерывно измеряет излучение и записывает данные с невероятной точностью в течение каждой секунды, когда пользователь подключает счётчик Гейгера к ПК.
По сравнению с аналогичными продуктами на рынке он имеет несколько преимуществ, включая уникальную функцию для записи данных. Для простой интеграции приложений он использует открытый протокол, а ещё одна замечательная функция — визуализация графиков в реальном времени и регистрация данных. Помимо связи с ПК, этот счётчик использует порт USB для питания.
Его внутренняя батарея может заряжаться через различные варианты, включая автомобильный адаптер. GMC/320/ Plus может использоваться для многих промышленных или коммерческих целей. Ключевая особенность:
- Автоматическая запись данных.
- Открытый протокол связи.
- Датчик температуры.
- Электронный гироскоп.
- Передний светодиодный индикатор.
- Выход аналогового порта данных.
Люди постоянно подвергаются воздействию ионизирующей радиации из окружающей среды, независимо от того, исходит ли оно от земли, воды, воздуха или медицинского лечения. По данным Американского ядерного общества средний человек подвергается дозе приблизительно 620 мрм в год (mrem составляет одну тысячную доли). Это всего лишь среднее значение, и фактическая цифра может колебаться в широких пределах в зависимости от того, где проживают люди, и количества медицинских процедур, которые они получили в году.
Международный стандарт позволяет людям, которые работают с радиоактивными материалами получить не более 50 мЗв в год. Годовая доза ионизирующего излучения 50 мЗв в год считается безопасной и незначительно увеличивает риск радиационного воздействия на здоровье. При высоких биологически эффективных дозах ионизирующее излучение может вызвать серьёзное повреждение тканей. По этой причине каждый, кто соприкасается с радиоактивными материалами, должен контролировать свою дозу облучения с помощью дозиметров.
Что такое дозиметр и для чего он нужен
Человек постоянно подвергается воздействию излучения в форме солнечного света, некоторые его виды более вредны для организма. Слишком много ультрафиолета может привести к солнечному ожогу или раку кожи, а рентгеновские, гамма-лучи и некоторые радиоактивные частицы к слепоте и серьезному повреждению клеток, вплоть до смерти.
Чтобы предотвратить это, каждый человек, работающий с радиоактивными веществами или окружающей средой, носит дозиметр — это прибор, предназначенный для измерения радиации.
Это простое устройство позволяют пользователям отслеживать излучение, которое они поглощают, чтобы предотвратить заболевания и определить, насколько опасной может быть радиоактивная среда
Дозиметр для измерения радиации обычно используют в виде значка или браслета, есть портативные и карманные модели. Они содержат кристаллы люминофора, способные улавливать электроны, освобожденные вредным ионизирующим излучением
Назначение для ношения индивидуальных дозиметров дается работникам, имеющим дело с рентгеновскими аппаратами, флуороскопическими установками. Также их должны использовать лица, работающие в промышленных зонах.
Дозиметры радиации устанавливают самостоятельно в радиоактивных средах для отслеживания среднего количества выделяемого излучения, но чаще всего их носят исследователи, обслуживающий персонал и другие должностные лица, работающие с радиацией или вокруг нее. Сотрудники многих кафедр университета носят их с собой, как и сотрудники атомных электростанций и некоторых больниц. Пациенты химиотерапии часто их используют во время лечения, чтобы гарантировать, что количество радиации, которой они подвергаются, остается в полезном диапазоне, а не входит в потенциально смертельный.
Схема № 3 с двухпроводным детектором
Можно сконструировать самодельный дозиметр с двухпроводным детектором, для этого нужна пластиковая емкость, проходной конденсатор, три резистора и одноканальный демпфер.
Сам демпфер снижает амплитуду колебаний и устанавливается за детектором, непосредственно рядом с проходным конденсатором, который измеряет дозу. Для такой конструкции подойдут только резонансные выпрямители, а вот расширители практически не используются. Прибор будет более чувствителен к радиации, но потребует больше времени для сборки.

Существуют и другие схемы, как сделать дозиметр самостоятельно. Радиолюбители разработали и протестировали множество вариаций, но большинство из них основывается на схемах, описанных выше.
Как пользоваться персональным прибором?
Перед покупкой бытового измерителя следует ознакомиться с инструкцией по использованию. После чего можно приступать к тестированию дозиметра. Как было упомянуто выше в статье, допустимый предел радиоактивной дозы от 5 до 50 микрорентген в час. Но есть места, где за норму считается 100-200 микрорентген в час. Например, в кабине летящего самолета, на вершинах гор.
Важно знать, что девайс измеряет показания с небольшой долей погрешности. В описании к устройству отклонение от истинного значения должно быть прописано
Тогда только можно определить точную мощность дозы ионизации. Интервал между проверками должен составлять 5 – 10 минут.
После ознакомления с инструкцией достаточно поднести измеритель к предмету и подождать обработку результата. Выводы будут отражены на дисплее в соответствующих цифровых значениях. Измерения следует начинать проводить на улице, затем дома. Для получения более точного анализа, опыты проводятся трижды на одном и том же месте. Чем серьезнее аппаратура, тем быстрее скорость получения результата.

Датчики радиоактивности прямого заряда
Работа датчиков радиоактивности прямого заряда основана на взаимодействии нейтронов с нейтроночувствительным материалом. Процесс взаимодействия проходит несколько этапов. Это обусловлено тем, что нейтроны самостоятельно не могут создавать в чувствительном материале датчика носители заряда. Но взаимодействие нейтронов с ним вызывает ядерные реакции с появлением бета-частиц, сопровождающиеся гамма-излучением. Вторичное излучение способствует появлению свободных электронов, количество которых можно регистрировать.
Основными элементами датчика являются нейтроночувствительный эмиттер и коллектор, разделенные диэлектрическим материалом. В качестве материала эмиттера применяются такие металлы как платина, родий, кадмий. Материал выбирают в зависимости от назначения датчика. Например, лучшей линейной зависимостью выходного сигнала обладают датчики с эмиттером из родия, а худшей – из платины. Платина больше подходит для обнаружения гамма-излучения, чем нейтронного.
При нахождении датчика в потоке нейтронов, электроны, образующиеся при бета-распаде в нейтроночувствительном эмиттере движутся к коллектору. Создается разность потенциалов в промежутке эмиттер – коллектор. Датчик работает как генератор, вырабатывая ток. Величина тока, обусловленная этой разностью потенциалов, пропорциональна плотности нейтронов.
Конструктивно датчик прямого заряда (рис. 4) представляет собой тонкостенный металлический корпус 1 (нержавеющая сталь), являющийся коллектором. Внутри корпуса расположен эмиттер 2. Объем между эмиттером и коллектором заполнен диэлектриком 3 (окись алюминия). Коллектор 1 датчика соединен с металлической оболочкой 4, а эмиттер – с нихромовой жилой 5. Пространство между выводами заполнено окисью магния 6.
К достоинствам датчиков прямого заряда следует отнести достаточно длительный срок эксплуатации (несколько лет), возможность работы при больших температурах (до 700°С), нечувствительность к фоновым излучениям.
Обзор и классификация
Упрощенно все бытовые дозиметры, радиометры или дозиметры-радиометры называют «дозиметр», но это не совсем правильно. Если для комбинированных моделей термин уместен, то радиометры – это приборы иного назначения.
Ключевое различие двух измерителей заключается в том, что дозиметр регистрирует дозу радиоактивного излучения и ее мощность за установленный промежуток времени, например, за минуту или за день. Радиометры измеряют текущую мощность излучения (плотность потока радиоактивных частиц) источника или различных образцов. Другими словами, радиометр – это устройство для поиска источника излучения или определения уровня зараженности «здесь и сейчас», а дозиметр – это измеритель полученной (накопленной) дозы
Виды дозиметров насчитывают большое число различных моделей, выбирая хорошую, стоит обратить внимание на те устройства, которые комбинируют в себе и первое, и второе
Индивидуальные дозиметры
Под названием «персональный дозиметр» или «сигнализатор» принято понимать маленькое компактное устройство, размером не больше обычного брелока. Пороговая регистрация ионного излучения информирует пользователя звуковым или вибрационным сигналом. Модели с термолюминесцентными счетчиками имеют и световой сигнал, что довольно удобно.

Дозиметр Брелок Гейгера MT2033
Конструктивно индивидуальные модели очень просты, они не имеют дисплея или широкого опциона. Их носят на поясе или в кармане, при попадании в опасную зону дозиметр подает сигнал, а все данные сохраняются в памяти. Технические параметры сигнализаторов низкие, а полную информацию изменения можно получить, только подключив устройство к ПК или смартфону.
Индивидуальные дозиметры используются для безопасности, когда пользователь находится вблизи потенциально опасной зоны, но не ставит перед собой исследовательскую цель. С другой стороны, некоторые современные модели способны и на это. Брелок-дозиметр, закрепленный на одежде, быстро проинформирует об угрозе и повышении нормы ионного излучения, измерит накопленную дозу на коже.
Карманные версии
Классический бытовой дозиметр должен быть удобным и компактным, потому карманные модели получили широкое распространение среди населения. Модификаций подобных устройств немало, но все их объединяет несколько основных характеристик:
- небольшие размеры – прибор должен умещаться в обычном кармане;
- питание от аккумулятора или обычных батареек;
- регистрация бета/гамма излучений;
- наличие дисплея;
- простой интерфейс.

Карманный дозиметр нового поколения Atom Fast
Область использования у таких приборов невелика: измерение естественного радиационного фона дозиметром с целью выявить превышение дозы, зафиксировать показатели. Диагностика различных строительных материалов или продуктов допустима, но устройство определить лишь высокую активность.
Существуют и более технологичные модели, например сцинтилляционный карманный дозиметр Atom Fast. Это компактный карманный дозиметр без дисплея, но с широким функционалом. Синхронизация с гаджетом позволяет задавать пороговые значения, составлять графики, наносить данные на карту.
Портативные дозиметры
Портативные устройства во многом схожи с карманными версиями, внешне они отличаются, в основном, чуть большими размерами. В остальном – это те же радиометры или дозиметры-радиометры с небольшим дисплеем и приемлемым набором опций:
- регистрация гамма-излучений;
- в редких случаях – измерение плотности потока бета-частиц;
- архивация данных;
- синхронизация с компьютерами или различными девайсами для вывода и анализа собранной информации;
- различные типы сигнала: световой, звуковой, вибро или отображение на дисплее.
Большие размеры позволяют установить до четырех детекторов в один корпус, что увеличивает точность и площадь сканирования, снижает время измерения радиоактивного фона. Для снятия данных с портативного устройства не требуется специализированного оборудования, за исключением ПК, планшета или смартфона.

Среди широкого ассортимента можно встретить как бытовые, так и профессиональные дозиметры-радиометры. Последние новинки, такие как СОЭКС Квантум можно отнести к золотой середине, это функциональный и компактный дозиметр с двумя счетчиками СБМ-20-1 и цветным дисплеем, внесенный реестр Росстандарта. Несмотря на заверения производителей, прибор сложно назвать профессиональным, он не способен разделять бета и гамма излучения, но фиксирует высокую активность продуктов, строительных материалов или других объектов.
Повышающий Dc Dc преобразователь – преобразователь типа boost
Повышающие преобразователи применяются в основном при низковольтном питании, например, от двух-трех батареек, а некоторые узлы конструкции требуют напряжения 12…15 В с малым потреблением тока. Достаточно часто повышающий преобразователь кратко и понятно называют словом «бустер».
Функциональная схема повышающего преобразователя
Входное напряжение U in подается на входной фильтр C in и поступает на последовательно соединенные катушку индуктивности L и коммутирующий транзистор VT. В точку соединения катушки и стока транзистора подключен диод VD. К другому выводу диода подключены нагрузка R н и шунтирующий конденсатор C out.
Транзистор VT управляется схемой управления, которая вырабатывает сигнал управления стабильной частоты с регулируемым коэффициентом заполнения D, так же, как было рассказано чуть выше при описании чопперной схемы. Диод VD в нужные моменты времени блокирует нагрузку от ключевого транзистора.
Когда открыт ключевой транзистор правый по схеме вывод катушки L соединяется с отрицательным полюсом источника питания U in. Нарастающий ток (сказывается влияние индуктивности) от источника питания протекает через катушку и открытый транзистор, в катушке накапливается энергия.
В это время диод VD блокирует нагрузку и выходной конденсатор от ключевой схемы, тем самым предотвращая разряд выходного конденсатора через открытый транзистор. Нагрузка в этот момент питается энергией накопленной в конденсаторе C out. Естественно, что напряжение на выходном конденсаторе падает.
Как только напряжение на выходе станет несколько ниже заданного, (определяется настройками схемы управления), ключевой транзистор VT закрывается, и энергия, запасенная в дросселе, через диод VD подзаряжает конденсатор C out, который подпитывает нагрузку. При этом ЭДС самоиндукции катушки L складывается с входным напряжением и передается в нагрузку, следовательно, напряжение на выходе получается больше входного напряжения.
По достижении выходным напряжением установленного уровня стабилизации схема управления открывает транзистор VT, и процесс повторяется с фазы накопления энергии.




























