Описание:
Схема не новая, ее повторили многие из радиолюбителей. Автор построил ее по мотивам схем усилителей Тима де Парравичини, изучив английский усилитель Musical Fidelity A370. Усилитель получился очень музыкальным, с мягким «ламповым» звучанием. Особенностью этой схемы является включение LM3886 в токовом режиме, по так называемой мостовой схеме токовой помпы Хауланда.
Печатная плата Mauro двух каналов, блоком питания и защитой
На электрических схемах усилителя другим цветом выделены дополнительные элементы – это результат последующих доработок, и установка данных деталей не обязательна. Печатная плата в формате LAY6, нарисована по исходному изображению, не предусматривает установку дополнительных элементов.

Главное условие – резисторы в обвязке LM3886 должны иметь класс точности не хуже 0,1%. При несоблюдении этого требования схема заметно теряет качество за счет ухудшения точности преобразования напряжение—ток. В остальном, никаких дополнительных настроек нет.


LM386 Часть 2
Ещё раз о покупке электронных комплектующих на Aliexpress. На этот раз LM386 в корпусе DIP8. Список сокращений: Кг (THD) — коэффициент гармоник ООС — отрицательная обратная связь ЗК — звуковая карта PC — персональный компьютер (англоязычное сокращение) 1. Покупка. После положительных результатов с модулями LM386 захотелось продолжить эксперименты. Были куплены 10 шт. LM386 в корпусе DIP8.
Микросхемы приехали. Вскоре состоялась проверка. Схема стенда — проще простого: всего-то надо подключить питание к выводам микросхемы и померить напряжение на выходе (вывод 5).
Если микросхема исправна, на 5-м выводе присутствует напряжение около половины питающего. Т.к. проверка выполнялась от 4В источника, на выходе ожидалось около 2В.
И тут сюрпрайз: +0,6В. Естественно, в стенде побывали все 10 штук микросхем. У всех — одинаковые симптомы. Сделал фото, открыл спор, через время получил обратно свой доллар.
Отзыв на али:
Дополнительная информация
2. Некоторые замечания о бракованных LM386.
Упрощённая схема LM386:
2.1. Резистор ООС между выводами 1 и 5 легко проверяется омметром: вместо 15 кОм было значение около 20 кОм.
2.2. Обозначение на корпусе: 18CXY LM386 M-82
— это БРАК!
Бракованные микросхемы отправились в мусорное ведро. На их замену с местном инет-магазине были куплены LM386 от производителя UTC. Фото не приводится, т.к. отсутствие полноценного макро объектива не позволяет отснять надписи на корпусе.
3. Продолжение экспериментов. Вновь прибывшие микросхемы также были проверены на стенде: +1,9В на выводе 5, т.е. всё ОК. Сопротивление резистора ООС — около 15 кОм, что вполне соответствует документации.
Спектр выходного сигнала. Условия замера: — питание 4В от LiIon аккумулятора через защитный диод Шоттки 1N5819
— экранированный корпус — оба входа закорочены на землю через 1 кОм
Если очень внимательно читать документацию на LM386, можно заметить, что входной сигнал подаётся на вывод 3 (неинвертирующий). Вывод 2 (инвертирующий вход), как правило, не используется.
Была собрана модель LM386 в симуляторе Multisim10. И проверены две схемы: — входной сигнал подаётся на вход 2 (инвертирующий)
— входной сигнал подаётся на вход 3 (неинвертирующий)
Можно заметить: Кг получился разный (0,28% и 0,44%). Было логично повторить замеры вживую.
Входной сигнал (10 мВ 1 кГц) — на вход 2 (инвертирующий):
Входной сигнал (10 мВ 1 кГц) — на вход 3 (неинвертирующий):
Выводы: — Кг по входам 2 и 3 примерно одинаковый, но при использовании входа 3 немного ниже — не всегда симуляторы дают адекватную оценку таких деликатных параметров, как Кг (THD)
4. Особенности питания LM386 от других источников.
Все замеры выше выполнены при использовании 4В источника (свежезаряженная LiIon аккумулятор, который при малых разрядных токах обеспечивает «чистое» питание 4,0..4,1В под нагрузкой). В цепи питания всегда присутствует защитный диод Шоттки 1N5819.
Падение напряжения на диоде около 0,2В никаким образом не влияет на работоспособность микросхемы.
Некоторые критики внимательные читатели могут заметить, что работоспособность LM386 гарантируется от 4В и выше. С этим никто не спорит.
Как обычно, хочется где-то съэкономить и\или упростить себе жизнь.
4.1. Питание от USB. Условия замера: — +5В подано через RC-фильтр (51 Ом и 47 мкФ) — использован только плюсовой провод от USB — входы закорочены на землю через резисторы 1 кОм
На спектре появилась «расчёска». (
4.2. Питание от повербанка Условия замера: — +5В подано через RC-фильтр (51 Ом и 47 мкФ) — входы закорочены на землю через резисторы 1 кОм
«Расчёска» также присутствует.
ВЫВОДЫ
: — покупать микросхемы необходимо у проверенных продавцов — использование LM386 предпочтительно от LiIon аккумулятора — в зависимости от задачи возможно использование входов 2 и 3 — Кг (THD) в пределах 0,1% при выходном напряжении 200 мВ (типичное значение чувствительности линейных входов звуковой аппаратуры и линейного входа ЗК)
Всем удачных разработок!
PS По незнанию в обзор были добавлены файлы .ovl По сути это текстовые файлы, которые создаёт и использует программа SpectraLab.
Объём этих файлов оказался настолько большим, что при попытке опубликовать обзор сайт выдал ошибку «Более 15000 символов». Поэтому пришлось удалить лишние строки кода из отчёта.
Для желающих скачать все исходные материалы данного обзора, ссылка на гуглодиск.
Первый запуск УНЧ
Для первого запуска корпус не нужен. Первое включение через токоограничитель. После осмотра и включения усилитель сразу запустился. На выходе практически нет постоянной составляющей. Потом для теста подключите старый динамик и MP3-плеер. Усилитель звучал довольно неплохо. После некоторого времени игры можно считать схему собранной и заняться коробкой.
Ограничив количество компонентов, можно сократить пути прохождения сигнала, что очень желательно для аудио. Превосходные результаты достигаются при удалении блока питания в отдельный корпус, но это кто как предпочитает. Советуем четко отделить кабели питания и выпрямительные мосты от усилителей
Важно чтобы в обратной связи был резистор хорошего качества, который припаян прямо к выводам микросхемы
Схемы включения усилителя LM386
На рисунке ниже показано типовое включение микросхемы LM386 из datasheet. В данном случае коэффициент усиления схемы ограничено до 20, поскольку к выводам 1 и 8 не подключены внешние элементы.
Данный коэффициент усиления (20) обеспечивается внутренними резисторами обратной связи на 1,35 кОм (к выводам 8 и 1) и 15 кОм (к выводам 1 и 5). Параллельное подключение внешних резисторов к данным резисторам приводит к изменению коэффициента усиления.
Формула расчета коэффициента усиления
Без каких-либо внешних компонентов усиление составляет 20:
А = 2 × 15000 / (150 + 1350) = 20
Конденсатор, подключенный между контактами 1-8 микросхемы, позволяет игнорировать резистор на 1,35 кОм, и следовательно коэффициент усиления будет:
А = 2 × 15000/150 = 200
Выход микросхемы подключен к громкоговорителю с помощью конденсаторного фильтра, который обычно используется в линейных усилителях. Переменный резистор на входе используется для настройки желаемого уровня громкости.
Вторая схема показывает, как можно повысить коэффициент усиления выше базовой установки (20) вплоть до 200 путем добавления конденсатора к контактам 1 и 8 микросхемы. Емкость конденсатора не должна превышать 10 мкФ.
Подбор коэффициента усиления в диапазоне от 20 до 200 может быть осуществлен, в том числе и с применением переменного резистора на 4,7 кОм, подключенного последовательно с конденсатором.
Избыток смещения может быть уменьшен путем соединения неиспользуемого вывода резистора с землей. Однако все вопросы смещения отпадают если активный вход соединен через конденсатор.
В варианте с коэффициентом усиления 200, необходимо соединить вывод 7 с помощью конденсатора емкостью 0,1мкФ с минусом питания для поддержания стабильной работы и предотвращения нелинейных искажений.
Простой, но интересный усилитель басов может быть получен путем подключения цепи из резистора и конденсатора к выводам 1 и 5
Скачать datasheet LM386 (211,2 Kb, скачано: 3 639)
Статистика
Собираем усилитель 1W на LM386.
Собираем усилитель 1W на LM386
В статье рассмотрен проект простого компактного и легкого для повторения усилителя на микросхеме LM386. Питание схемы осуществляется от однополярного источника питания, напряжение которого может лежать в пределах от 4 до 12 Вольт. Низкое потребление дает возможность применения данной схемы для конструирования аудио-устройств с питанием от батареек или малогабаритных аккумуляторов. Ток режима покоя составляет всего 4 мА.
При выборе LM386 внимательно смотрите с каким она индексом, микросхемы LM386N-1, -3, LM386M-1, LM386MM-1 имеют диапазон питающего напряжения 4. 12 Вольт, а у LM386N-4 питание может быть чуть выше: от 5 до 18 Вольт. Соответственно и мощность на выходе у них будет различна. Для справки смотрите таблицу электрических характеристик ниже:
Принципиальная схема усилителя 1W на микросхеме LM386 показана ниже:
Исходник печатной платы нам достался вот такой:
По этому рисунку была нарисована печатная плата в программе Sprint Layout. Расположение элементов на плате осталось неизменным, единственное отличие заключается в том, что мы не стали располагать на плате выключатель. При необходимости его всегда можно поставить в разрыв питающего провода, а место на плате немного экономится. Размер печатки получился 35 х 38 мм, фольгированный текстолит односторонний. Вид LAY формата платы следующий:
Фото-вид LAY формата:
Вторая версия печатной платы усилителя на LM386 LAY6 формата (размер 23 х 45 мм):
Amp_LM386 ver2_LAY
Amp_LM386 ver2_LAY_foto
Разговор пойдёт об очень распространённой интегральной схеме (ИС) звукового усилителя мощности LM386, производимой компанией National Semiconductor (сейчас полностью входит в состав Texas Instruments) .
Действительно, напряжение питания микросхемы может быть в пределах 4…12 В, а потребляемый ток покоя составляет всего 4 мА, что является идеальным для большинства аудиопроектов, получающих питание от батарей. Усилитель развивает выходную мощность 0,5 Вт при напряжении питания 9 В и сопротивлении нагрузки 8 Ом. Если добавить, что Кус. этой интегральной МС может быть легко выбран от 20 до 200 с помощью двух внешних элементов, а её выходное напряжение автоматически устанавливается равным половине напряжения питания, то станет ясно, почему в течение многих лет эта микросхема сохраняет популярность.
Заголовок проекта отражает сказанное – как микросхема, так и наборы на её основе чрезвычайно востребованы радиолюбителями, в этом смысле аудиоусилитель LM386 действительно чемпион. См., например,
Предлагаю ознакомиться с возможностями массовой микросхемы LM386 и предложить мои варианты её применения.
↑ Теория без практики — ничто
. На рисунках ниже приведены гармоники снятые при однополярном питании и при двухполярном питании.
Классическое однополярное питание
Двухполяное питание
Об ассиметрии выходного сигнала.
Были сделаны контрольные замеры с шагом входного сигнала примерно 0,1 В. Выходной сигнал снимался на катоде лампы, относительно «земли». Вот два примера как это выглядит при различных уровнях вх.сигнала. Я асимметрии не вижу. Здесь красным входной сигнал, синим выходной.

В последствии такие же замеры были сделаны после C1 и на выходе усилителя. Асимметрии не видно. Таким образом «моя» теория подтвердилась практикой. Все прекрасно работает.
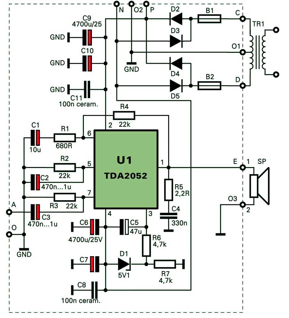
УНЧ на микросхеме
С помощью микросхемы мы построим качественный и мощный, как для домашних условий, усилитель звука на 100 ватт. Мы используем для построения микросхему LM3886 которая является усовершенствованной версией её предшественника
LM3875. Отличие от стандартного включения микросхемы будет за счет добавления обратной связи и басс-компенсации.
Между прочим, данные этой схемы гораздо лучше, чем многие из промышленных HI-FI усилителей, которые продаются на рынке. Особенно трудно найти приличное отношение сигнал / шум, которое тут составляет 110 дБ. А при отсутствии входного сигнала, усилитель совсем как мертвый — почти невозможно услышать шум, когда вы прижимаетесь ухом к динамикам.
Параметры усилителя на LM3886
- Максимальная Выходная мощность: 68W RMS — 108 ВТ пиковая.
- THD: 0.03% @ 60W.
- SNR: 110 дБ @ 60W — 92.5 дБ @ 1 Вт.
- Широкий диапазон: 120dB.
- Схемы защиты: DC / AC защита от короткого замыкания, тепловая защита.
Список деталей для УНЧ
Полупроводники
LM3886TA 2 шт.KBU608 2 шт.
Конденсаторы:
10.000 35 (50) v 2 шт.10 мкФ 35 (50) v Тантал — 4 шт.2.2 35 (50) v Тантал — 2 шт.
470nF 63v полиэстер 1 Шт100 нФ керамические 63v 2 шт.150nF 63v полиэстер 2 шт.
Резисторы:
20K 0,6 Вт 1% металопленочные 2 шт.20K 1/8W 5% углеродный резистор 2 шт.15K 0,6 Вт 1% металопленочные 2 шт.10K 0,6 Вт 1% металопленочные 2 шт.0.6 Вт 1% металопленочные 1K 4 шт.2.2 ом 1/4W 5% углеродный резистор 1 шт.
Другие детали:
10K x 2 логарифмический потенциометр
Выбор трансформатора питания
— 8 ом — 220 / 2 x 24В,— 4 ом — 220 / 2 x 18В,— Мощность надо по крайней мере, 300W.
Зачем нам нужен такой на трансформатор, если на канал всего 68W выходная мощности RMS? Потому что с учётом КПД и второго канала, а также броска тока на НЧ пиках, потребуется не менее 250 ватт.
Корпус для УНЧ на микросхемах
ПРИНЦИПИАЛЬНЫЕ СХЕМЫ УНЧ
Смотреть ещё схемы усилителей
УСИЛИТЕЛИ НА ЛАМПАХ УСИЛИТЕЛИ НА ТРАНЗИСТОРАХ
УСИЛИТЕЛИ НА МИКРОСХЕМАХ СТАТЬИ ОБ УСИЛИТЕЛЯХ
Список радиоэлементов:
Резисторы:
- R1, R4, R24, R27 – 1 кОм, 1 Вт, 5% – 4 шт.
- R2, R25 – 33 кОм, 0,25 Вт, 1% – 2 шт.
- R3, R26 – 0,47 Ом, 5 Вт (7 Вт), 5% – 2 шт. (можно заменить на 0,34 Ома соединив 2 резистора последовательно 0,24 и 0,1 Ом)
- R5, R8, R28, R31 – 22 кОм, 0,25 Вт, 0,1% – 4 шт.
- R6, R9, R29, R32 – 47 кОм, 0,25 Вт, 0,1% – 4 шт.
- R7, R30 – 12 кОм, 0,25 Вт, 1% – 2 шт.
- R10, R33 – 390 Ом, 0,25 Вт, 1% – 2 шт.
- R11, R35 – 1 Ом, 0,25 Вт, 1% – 2 шт.
- R12, R34 – 3,32 кОм, 0,25 Вт, 1% – 2 шт.
- R13, R36 – 100 кОм, 0,25 Вт, 1% – 2 шт.
- R14 – 470 Ом, 1 Вт, 5% – 1 шт.
- R15, R16, R17, R18 – 75 кОм, 0,25 Вт, 1% – 4 шт.
- R19 – 10 кОм, 0,25 Вт, 1% – 1 шт.
- R20 – 47 кОм, 0,25 Вт, 1% – 1 шт.
- R21 – 220 кОм, 0,25 Вт, 1% – 2 шт.
- R22 – 8,2 кОм, 0,25 Вт, 1% – 1 шт.
- R23 – 6,8 кОм, 0,5 Вт, 5% – 1 шт.
- R37, R38 – 3,3 кОм, 0,25 Вт, 1% – 2 шт.
- R39, R40 – 470 кОм, 0,25 Вт, 1% – 2 шт.
- R41, R42 – 47 Ом, 0,25 Вт, 1% – 2 шт.
- R43, R44 – 22 кОм, 0,25 Вт, 1% – 2 шт.
Конденсаторы:
- C1, C2, C17, C18 – 220 мкФ/50 В (радиальный 18 мм, электролит) – 4 шт.
- C3, C8, C20, C28 – 10000 мкФ/50 В (радиальный 30 мм, электролит) – 4 шт.
- C4, C5, C19, C22 – 100 нФ/100 В – 4 шт.
- C6, C11, C16, C21, C26 – 100 мкФ/25 В (радиальный 8 мм, электролит) – 4 шт.
- C7, C23 – MKT 100 нФ/50 В – 2 шт.
- C9, C14, C24 – 220 мкФ/50 В (радиальный 10 мм, электролит) – 3 шт.
- C10, C25 – 22-100 пФ/50 В (керамика) – 2 шт.
- C12, C27 – 220 пФ/50 В (керамика) – 2 шт.
- C13, C29 – 1 мкФ/63 В (пленка) – 2 шт.
- C15 – 22 мкФ/25 В (радиальный 6,3 мм, электролит) – 1 шт.
- C30, C31 – 1 нФ – 2 шт.
- C32, C33 – 150 пФ (керамика) – 2 шт.
- C34, C35 – 10 пФ (керамика) – 2 шт.
Диоды:
- D1, D5 – диодные сборки типа B250 C5000/3300 или подобные – 2 шт.
- D2, D3, D4 – 1N4001 – 3 шт.
- ZD1, ZD2, ZD3, ZD4 – Zener diode (стабилитроны), 12 В/1 Вт – 4 шт.
Остальное:
- ..PL8 – клемма “папа” под монтаж на плату, ширина 6,3 мм – 8 шт.
- ..CONN4 – разъем “папа” Molex 2Pin – 4 шт.
- трансформатор тороид 225VA, вторичная обмотка 25 В + 25 В – 1 шт.
- кнопка включения питания с подсветкой – 1 шт.
- RL1 – реле на 24 В с двумя группами контактов 8 А 250 В – 1 шт.

По материалам из сайтов: komitart.ru и hifisound.com.ua
↑ Примененные детали
Лампа — 6Н23П-ЕВ. Практически все резисторы (кроме блока защиты) у меня Kiwame на 2 Вт.

Так исторически сложилось, что я их применяю в ламповых усилителях, поэтому у меня скопился небольшой запас. Плата разведена именно под размер этих резисторов. Хотя вполне можно использовать резисторы 0.25 Вт (кроме R11 и R12). В блоке защиты применены обычные дешевые резисторы на 0.25 Вт. Резистор R10 фирмы Allen-Bradley.
Опять же случайно получилось. Kiwame на 10кОм у меня закончились, а парочка Allen-Bradley нашлась. Вообще Allen-Bradley мне нравится в катодах выходных ламп, поэтому поставил сюда без сомнений, тем более что такое сопротивление малоприменимо в катодах ламп.
Катушка L1 мотается на резисторе 10 Ом мощностью 5 Вт эмалированным проводом диаметром 0,8 мм до заполнения. Получается ок. 18 витков.
Реле в защите на 24 В с необходимым кол-вом контактных групп. Я использовал реле PT581024 фирмы TE Connectivity с 4 группами контактов. Одна группа отвечает за светодиод и «mute». Две других группы включены параллельно и подключают колонку. Четвертая группа свободна. Хотел ее использовать для других целей, но не сложилось, поэтому можно через нее тоже колонки запитать
Выбор именно этого реле обусловлено его небольшой высотой, что было для меня важно
Большинство остальных элементов можно приобрести в датагорском магазине: чип LM3886TF, регулятор громкости ALPS, диоды БП УМЗЧ HER508, диоды питания лампы и стабилизатора на 5 Вольт SF14, все диоды зашунтированы керамическими конденсаторами керамическими конденсаторами 0,022 мкФ, конденсаторы в питании Samwha 3300uF, низкопрофильная серия HC. Подозреваю, что для питания лампы такие большие емкости не нужны, можно и поменьше, но у меня других не было для эксперементов.
Конденсаторы С17 и С18 на 10000 uF Panasonic, небольшие по высоте. Плёночные конденсаторы, шунтирующие электролиты в питании, емкостью 0,33 мкф типа К73-17.
Конденсатор C1 – главная деталь усилителя. От него зависит ВСЕ. Т. к. в ламповых конструкциях межкаскадные конденсаторы такой емкости практически не применяются, то запаса таких емкостей у меня не было. Пришлось экспериментировать с теми, что нашлись в закромах.
Первым был Mundorf MCap 1 мкф — звук чистый приятный, но низов катастрофически не хватает. Далее был noname красного цвета емкостью 4,7 мкф. – низких вагон (срез примерно 7 Гц) звук мягкий, похож на ламповый. Но какой то размытый. Четкости не хватает. Последним был неполярный Mundorf E-Cap емкостью 3,3 мкф. Низких хватает. Звук очень четкий, я бы сказал слишком резкий. По началу мне не понравился именно своей излишней четкостью. Но т.к. кандидаты на место С1 у меня закончились, я его оставил временно. Через пару дней звук вошёл в норму. Наверное приработался Mundorf или я привык. В итоге у меня стоит именно Mundorf E-Cap.
Шаг 1: LM386 101
Будет очень здорово, если вы ознакомитесь с официальным техническим описанием (PDF), где есть вся техническая информация. Но я все же приведу здесь основные пункты.
LM386 – операционный усилитель, который был создан специально для аудиосистем. А значит, его эксплуатационные характеристики разрабатывались с учетом того, что он будет управлять динамиком, в определенном смысле. Как и большинство других чиповых усилителей звука, он может быть использован как обычный операционный усилитель. Он имеет двадцатикратное дефолтное усиление – что означает, что входящее напряжение он увеличит в двадцать раз. Коэффициент усиления можно задать вручную.
Распиновка
- 1,8 – усиление. Выводы 1 и 8 используются для регулировки уровня усиления с двадцати крат, используя удельные величины сопряженных конденсаторов.
- 2 – отрицательный вывод
- 3 – положительный вывод
- Это стандартные выводы операционных усилителей. В схемах с простым LM386 отрицательный вывод будет привязан к земле, а на положительный вывод будет приходить аудио сигнал из истока.
- 4 – земля, GND
- 5 – выход напряжения
- С пятого вывода усиленный сигнал поступает на динамик.
- 6 – источник напряжения
- На этот вывод должно поступать питание усилителя.
- 7 – обходная перемычка, байпас
Этот вывод предоставляет прямой доступ к входному сигналу, в основном используется, чтобы убрать помехи от питания.
Описание
LM386N (N означает двухрядное расположение выводов) выпускается в четырех модификациях: LM386N-1, -2, -3 и -4. Версии 3 и 4 дают на выходе чуть более высокое напряжение, версия 4 держит более высокое входное напряжение (за счет более высокого значения входного напряжения/ за счет повышенного требуемого минимального напряжения). Далее в статье речь будет идти о LM386N-1, так как именно его я использовал, и он является основой для остальных версий.
Искажения
В идеальных условиях полный коэффициент гармонических искажений 0,2%, при 6В напряжения, подаваемых на 8Ом динамик, при низком напряжении, и до 10% гармонических искажений при максимальных значениях напряжения.
LM3886 параллельное соединение
Даже многочисленные коммерческие УМЗЧ использовались с параллельной парой LM3886. Но это совсем не дело. Даже очень небольшое смещение постоянного или переменного тока вызывает сильный ток между встроенными выходными контактами. Большинство схем рекомендует 0,1 Ом, но если разница между выходами двух усилителей составляет 1 В, это означает что ток равен уже 5 А.

Хотя это может показаться допустимым, надо учитывать допуски сопротивления и встроенные напряжения смещения. Используя один конденсатор для линии обратной связи C2, два усилителя имеют точно такое же низкочастотное АЧХ, что исключает возможность прохождения очень низкой частоты, которая вызывает большие смещения на выходах интеграторов усилителя мощности.
Если используются резисторы с допуском 0,1%, можно ожидать, что наихудший циркулирующий ток между интегральными схемами будет около 220 мА при том же пиковом напряжении, что представляет собой значительное снижение. Это уменьшит распределение нагрузки с 28 Вт до 3 Вт (в зависимости от выходного напряжения)
Обратите внимание, что смещение по постоянному току не учитывается, но всё-же должно приниматься во внимание
В общем лучший совет, который можем дать о параллельной работе LM3886 – не делайте этого!
TDA7294 можно использовать в мостовом включении, но только при нагрузке 8 Ом, а напряжение питания не должно превышать ± 35 В. Добавление внешних силовых транзисторов позволяет использовать и усилители мощности LM3886 в мосте, но общая схема станет очень дорогая и сложная.
Нет сомнений в том, что метод усиления транзисторами работает, но это не то, что можно предложить для системы hi-fi. Если же используете сабвуфер, скорее всего вообще не услышите искажения, так как они уменьшаются с уменьшением частоты.
Особенности операционного усилителя

Микросхема LM358 получила широкое распространение среди радиолюбителей, так как у нее очень много преимуществ. Среди всех можно выделить такие:
- Крайне низкая цена элемента.
- При реализации устройств на микросхеме не требуется устанавливать дополнительные цепи для компенсации.
- Может питаться как от однополярного источника, так и от двухполярного.
- Питание может происходить от источника, напряжение которого 3…32В. Это позволяет использовать практически любой блок питания.
- На выходе сигнал нарастает со скоростью 0,6 В/мкс.
- Максимальный потребляемый ток не превышает 0,7 мА.
- Напряжение смещения на входе не более 0,2 мВ.
Это ключевые особенности, на которые нужно обращать внимание при выборе этой микросхемы. В том случае, если какой-то параметр не устраивает, лучше поискать аналоги или похожие операционные усилители
↑ Защита акустики
Здесь я ничего нового выдумывать не стал. Взял схему защиты на CA1237HA

С указанными номиналами схема осуществляет задержку при включении порядка 1 минуту. Цепочка D14, R19, C15 подключается к одной из обмоток трансформатора на 20 В. Это позволяет автоматически отключать колонки и переводить LM3886 в режим «mute» при выключении питания. Конденсатор C13. Мнения на счет его необходимости в интернете разошлись. По описаниям должно работать так: • Если вместо него поставить перемычку, то в случае срабатывания защиты, защита вернется в рабочее состояние (подключит колонки) после того как причина срабатывания защиты будет ликвидирована. • Если оставить C13, то защита вернется в рабочее состояние только после полного выключения и включения питания усилителя.
Я себе поставил перемычку. Защита уверенно срабатывает от +/- 1,2 В постоянного напряжения на выходе. Для каждого канала применена своя защита.
Прослушивание
На данный момент усилитель мощности работает со старыми колонками JVC и CD-плеером той же компании.
- Усилитель звучит очень красиво. У него чистый и динамичный бас, его не слишком много или слишком мало — просто правильно, как надо.
- Он не заглушает остальную часть спектра, как в некоторых конструкциях, и опускается довольно низко по АЧХ.
- Средний диапазон чистый и одинаково динамичный. Высокие частоты чистые, а не звонкие или приглушенные.
- Гитары агрессивны, барабаны не исчезают на заднем плане. На большой громкости практически нет искажений.
Думаю он звучит намного лучше, чем УМЗЧ на STK, который есть дома, или несколько других усилителей, которые слышал у друзей. Звук действительно динамичный и сочный. Эффект стерео отлично различим — легко определить где гитарист или солист.
Работа схемы усилителя звука LM386
Простой, но эффективный усилитель звука разработан с использованием ИС усилителя звука LM386. Работа схемы очень проста, так как вся работа выполняется самой микросхемой LM386.
Когда на схему подано питание и на вход подается соответствующий аудиовход, LM386 усиливает входной сигнал в 200 раз и приводит в действие выходной динамик.
Одной из основных проблем с усилителями звука, такими как LM386, является шум. Удивительно, но несмотря на то, что схема построена на макете, из динамика было очень мало шума.
Область применения
LM386 является одной из важных микросхем в аудио сегменте и применяется в портативных колонках и колонках ноутбука.
Схема усилителя звука LM386 может использоваться для записи голоса с микрофона, создания небольших динамиков с батарейным питанием, в FM-радиоустройствах и т. д.
Тестер транзисторов / ESR-метр / генератор
Многофункциональный прибор для проверки транзисторов, диодов, тиристоров…
Подробнее
↑ Другие варианты применения микросхемы LM386
↑ Усилитель на LM386 с гнездом для подключения наушников
На рис. 7 показан усилитель с возможностью подключения головных телефонов. На схеме входное напряжение от источника аудиосигнала подаётся через конденсатор С1, устраняющий постоянную составляющую на регулятор громкости R1.
Рис. 7. Усилитель с гнездом для подключения наушников
Второй конденсатор (С2), включённый между средним выводом R1 и неинвертирующим входом, в принципе не нужен, но такое схемотехническое решение устраняет шорохи при возможном плохом качестве переменного резистора, а также уменьшает смещение половинного напряжения на выходе усилителя.
Гнездо для подключения наушников включено через развязывающий конденсатор С5 таким образом, что при отсутствии штекера наушников подключён динамик ВА1, а при включении штекера – динамик отключается.
Назначение остальных элементов усилителя было рассмотрено выше. Коэффициент усиления по напряжению минимален (Ku=20).
↑ Переговорное устройство на LM386
Взяв за основу усилитель с максимальным коэффициентом усиления (рис. 2), можно получить простое переговорное устройство. Как видно из схемы, представленной на рис. 8, в неё добавлен выключатель питания и переключатель «Приём – передача», обеспечивающий попеременную работу динамических головок ВА1 и ВА2 в качестве микрофона или громкоговорителя.
Рис. 8. Переговорное устройство
Устройство позволяет организовать проводную связь между двумя абонентами. Дальность связи достигает нескольких сотен метров.
Область применения этой конструкции: связь между двумя абонентами, игры и т. п. Усилитель с динамической головкой ВА1 располагается на основном пункте связи, а другая динамическая головка – на удалённом пункте связи. Соединение основного и удалённого пунктов связи выполняют многожильным телефонным двухпроводным кабелем. Конструкция питается от батареи напряжением 9 В типа «Крона».
↑ Генератор синусоидальных сигналов с малыми искажениями на LM386
Этот же усилитель без больших затрат превращается в генератор синусоидальных сигналов с малым коэффициентом гармоник. Схема генератора с мостом Вина показана на рис. 9.
Рис. 9. Генератор синусоидальных сигналов с малыми искажениями
Напомним, что частота генератора определяется выражением:
fo=½Π√(R1R2C1C2)
Чаще всего выбирают R1=R2 и C1=C2, при этом выражение упрощается:
fo=½ΠR1C1
Вторым требованием является то, что коэффициент отрицательной обратной связи усилителя должен быть равен точно 1/3 . При указанных условиях в схеме возникают незатухающие колебания. Если этот коэффициент меньше 1/3, амплитуда колебаний будет быстро увеличиваться со временем, пока выходное напряжение не превратится в меандр.
Если коэффициент отрицательной обратной связи более 1/3, амплитуда колебаний через некоторое время будет стремиться к нулю. Ясно, что установить идеальное значение коэффициента можно, если применить систему автоматической регулировки амплитуды.
Для этого предусмотрена цепь отрицательной обратной связи R3, HL1, которая так воздействует на коэффициент усиления, чтобы амплитуда колебаний стабилизировалась при весьма малых нелинейных искажениях (порядка 0,05%).
Если выходное напряжение генератора по каким-либо причинам увеличивается, увеличится и ток через R3, а также напряжение на нелинейном элементе – лампе накаливания HL1. Нить лампы накаливания разогреется, и её сопротивление увеличится, что приведёт к уменьшению глубины отрицательной обратной связи и уменьшению напряжения на выходе генератора. При уменьшении выходного напряжения генератора процессы происходят в обратном направлении, в результате обеспечивается автоматическая стабилизация коэффициента усиления.
При указанных на принципиальной схеме значениях элементов частота генерируемых колебаний составляет 1 кГц, а амплитуда – около 2 В эфф.
↑ Генератор прямоугольных импульсов на LM386
Схема, показанная на рис. 10, представляет собой генератор сигналов прямоугольной формы.
Рис. 10. Генератор прямоугольных импульсов
Усилитель DA1 играет роль компаратора. Положительная обратная связь реализуется с помощью делителя R1, R2, подключённого к неинвертирующему входу усилителя. Коэффициент обратной связи Kос=R2/(R1+R2). В состав отрицательной обратной связи включена интегрирующая цепь R3, C1.
Период колебаний генератора для симметричных сигналов прямоугольной формы составляет:
T=2R3C1ln[(1+Kос)/(1-Kос)]
При Кос=0,462 формула упрощается:
Т=2R3C1, и частота f=½R3С1
Максимальная частота генерируемых схемой колебаний ограничена скоростью нарастания выходного напряжения усилителя DA1.
↑ Итоги и выводы
Усилитель получился в оригинальном, симпатичном и относительно не большом корпусе. Крашенное изнутри оргстекло смотрится хорошо.По звуку:
звук нельзя назвать «ламповым» в полном смысле этого слова, но он вполне приятный. Я не имею возможности сравнить звук с усилителями на этой микросхеме, сделанными по другим схемам, или с другими каменными усилителями, поэтому не могу сказать — лучше или хуже он звучит. Главным критерием для меня является то, что даже прослушивание в течении 6 часов совершенно меня не утомляет. Для меня это хороший показатель. Ну и еще раз хочется напомнить, что многое зависит от конденсатора С1. Он тут главный!
АЧХ и гармоники усилителя в картинках:

Представленные характеристики сняты на нагрузке 8Ом (резистор 20 Вт) и выходном напряжении 11 В (15Вт).




























