Особенности преобразователей LM2596
Самый популярный вариант применения устройства — источник напряжения на основе стабилитрона. Из него получается качественный импульсный БП, который выдерживает воздействие короткого замыкания. LM2596 — полностью соответствует даташит и всем описанным параметрам.
Еще один вариант использования преобразователей — стабилизатор силы тока. Модуль данной микросхемы подключает светодиодную автомобильную матрицу LM2596 с мощностью 10 Вт, в дополнение обеспечивая предотвращение КЗ.
Эти устройства имеют свою уникальность. Они обеспечивают снижение выходного напряжения до 40 В, необходимо всего 5 внешних элементов. Напряжение шины питания “умного дома” таким образом поднимается до 36 В, а сечение кабелей — уменьшается. В районе точек потребления нужно поставить такой модуль и настроить его на необходимый вольтаж (5,9,12).
Параметры устройства
Микросхема обладает следующими характеристиками:
- Напряжение входа — от 2,4 до 40 В.
- Напряжение выхода — от 1,2 до 37 В, его можно регулировать и фиксировать.
- Ток выхода — максимум 3 А.
- Преобразовательная частота — 150 кГц.
- КПД при низком давлении — 75%, при большом — до 95%.
Корпуса
Есть 2 вида корпусов. Для одного из них применяется установка внутрь отверстия (ТО-220). Мне больше нравится планарный вариант, так как там радиатор — это и есть плата, и отпадает потребность в приобретении еще одного внешнего радиатора. Механически он гораздо устойчивее, чем TO-220, которая в обязательном порядке должна быть к чему-то привинчена, например, к плате. В этом случае установка планарной версии — гораздо проще.
Размеры LM2596
Советую устанавливать схему LM2596T-ADJ в блок питания, так как с ее корпуса проще отводится энергия.
Повышающие преобразователи напряжения
Мой лабораторный блок питания работает от блока ноутбука на 19V 90W, но этого не хватает для проверки последовательно подключенных светодиодов. Последовательная LED цепочка требует от 30В до 50В. Покупать готовый блок на 50-60 Вольт и 150W оказалось дороговато, около 2000 руб. Поэтому заказал первый повышающий стабилизатор за 500 руб. с повышением до 50В. После проверки оказалось, что он максимум до 32В, потому что на входе и выходе стоят конденсаторы на 35V. Убедительно написал продавцу своё возмущение, и через пару дней мне вернули денежку.
Повышатель Tusotek
Заказал второй до 55V под брендом Tusotek за 280руб, повышатель оказался отличный. С 12В легко повышает до 60V, выше крутить построечный резистор не стал, вдруг сгорит. Радиатор приклеен на теплопроводящий клей, поэтому маркировку микросхемы посмотреть не удалось. Охлаждение сделано немного неправильно, теплоотводная площадка диода Шотки и контроллера прикреплена к плате, а не к радиатору.
Модуль Для Лабораторного Источника на XL4016
Статья посвящена схемотехнике и конструкции платы понижающего ШИМ -преобразователя на основе микросхемы XL4016 . На основе такой платы можно реализовать изготовление простого лабораторного источника питания, дополнив конструкцию входным выпрямителем и индикаторами тока и напряжения.
История создания этой схемы началась с того, когда мне попала в ремонт плата на XL4016 , купленная в китайском интернет магазине. Плата размерами немного больше спичечного коробка, с миниатюрными радиаторами, но по заверению китайских « манагеров », которые ей торгуют, способна обеспечить выходной ток до 10 А с регулируемым напряжением на выходе от 1,25 до 36 В . Но оставим это на совести китайцев, т.к. я думаю все уже привыкли к завышению технических характеристик, которые они приводят на своих интернет-площадках.
До этого с XL4016 я не сталкивался и поэтому на основе схемы от китайской платы решил собрать свою и проверить, что реально можно получить от этой « микры ».
XL4016 производится в корпусе TO-220-5L . Стоимость её у нас составляет порядка 80₽ , а в поднебесной в два раза дешевле. Скорее всего наши просто её перекупают. Блок схема микросхемы показана на рисунке ниже.
Схема работает с максимальным входным напряжением до 40 В , нижняя граница — 8 В . Частота преобразования — фиксированная 180 кГц . КПД схемы, в зависимости от входного/выходного напряжения при разных токах лежит в диапазоне от 85 до 95 % . Выходное напряжение можно регулировать переменным резистором R7 от 1,25 до 36 В (при входном 38-40В ). Ограничение по току также можно выставлять переменным резистором R3 .
Регулировка осуществляется через операционный усилитель DA3 LM358 . Для его питания в схеме присутствует 5-ти вольтовый стабилизатор DA2 и источник опорного напряжения VD2 TL431 . В качестве силового диода VD1 использована сборка с общим катодом MDR2060CT на 20 А, 60 В . Значение индуктивности на схеме указано в 47 мкГн , эта цифра взята из datasheet . По факту я её изготовил на ферритовом кольце размерами 20×10×10 с намоткой двойного провода 1мм в количестве 20 вит . При измерении индуктивность составила 55 мкГн . В качестве токоизмерительного резистора использовано сопротивление для поверхностного монтажа типоразмера 2512 0,01 Ом CRA2512-FZ-R010ELF , которое запаивается на плату со стороны печатных дорожек.
При использовании ребристого радиатора размерами 100х43х20 мм с токами до 5 А , схема ведёт себя именно так как заявлено производителем XL4016 . Обеспечивается регулировка тока и напряжения. Температура радиатора примерно 60 °С . Пробовал грузить током 7,5 А — через 8 мин сработала тепловая защита. Т.е. при токах выше 5 А надо использовать или более массивный теплоотвод, либо применять активное охлаждение вентилятором.
Вариант печатной платы для схемы показан на рисунке ниже. R0 — перемычка из монтажного провода.
Источник
Примеры повышателей
XL4016
Рассмотрим 4 модели, которые у меня есть в наличии. Тратить время на фото не стал, взял и продавцов.
Характеристики.
| Tusotek | XL4016 | Драйвер | MT3608 | |
| Входное, В | 6 – 35В | 6 – 32В | 5 – 32В | 2-24V |
| Ток на входе | до 10А | до 10А | — | — |
| Выход, В | 6 – 55В | 6 – 32В | 6 – 60В | до 28В |
| Ток на выходе | 5А, макс 7А | 5А, макс 8А | макс 2А | 1А, макс 2А |
| Цена | 260руб | 250руб | 270руб | 55руб |
У меня большой опыт работы с китайскими товарами, большинство из них сразу имеют недостатки. Перед эксплуатацией их осматриваю и дорабатываю для увеличения надежности всей конструкции. В основном это проблемы сборки, которые возникают при быстрой сборке изделий. Дорабатываю светодиодные прожекторы, лампы для дома, автомобильные лампы ближнего и дальнего света, контроллеры для управления дневными ходовыми огнями ДХО. Рекомендую это делать всем, за минимум потраченного времени срок службы можно увеличить вдвое.
Реальная мощность зависит от режима, в спецификациях указывают максимальную. Характеристики конечно у каждого производителя будут отличаться, они ставят разные диоды, дроссель мотают проводом разной толщины.
Основные технические характеристики MC34063
- Широкий диапазон значений входных напряжений: от 3 В до 40 В;
- Высокий выходной импульсный ток: до 1,5 А;
- Регулируемое выходное напряжение;
- Частота преобразователя до 100 кГц;
- Точность внутреннего источника опорного напряжения: 2%;
- Ограничение тока короткого замыкания;
- Низкое потребление в спящем режиме.
Понять как работает микросхема проще всего по структурной схеме.
Разберем по пунктам:
- Источник опорного напряжения 1,25 В;
- Компаратор, сравнивающий опорное напряжение и входной сигнал с входа 5;
- Генератор импульсов сбрасывающий RS-триггер;
- Элемент И объединяющий сигналы с компаратора и генератора;
- RS-триггер устраняющий высокочастотные переключения выходных транзисторов;
- Транзистор драйвера VT2, в схеме эмиттерного повторителя, для усиления тока;
- Выходной транзистор VT1, обеспечивает ток до 1,5А.
Генератор импульсов постоянно сбрасывает RS-триггер, если напряжение на входе микросхемы 5 – низкое, то компаратор выдает сигнал на вход S сигнал устанавливающий триггер и соответственно включающий транзисторы VT2 и VT1. Чем быстрее придет сигнал на вход S тем больше времени транзистор будет находиться в открытом состоянии и тем больше энергии будет передано со входа на выход микросхемы. А если напряжение на входе 5 поднять выше 1,25 В, то триггер вообще не будет устанавливаться. И энергия не будет передаваться на выход микросхемы.
Производители этой микросхемы (например Texas Instruments) в своих datasheets пишут, что её работа основана на широтно-импульсной модуляции (PWM). Даже если и можно назвать то, что делает MC34063 ШИМом, то очень уж примитивным.
- Самый главный недостаток MC34063 – отсутствие встроенного усилителя ошибки. Поэтому пульсации выходного напряжения получаются достаточно большими. И не просто так в рекомендациях по применению предлагается на выход преобразователя устанавливать дополнительный LC-фильтр.
- Второй недостаток – не простое подключение внешнего МДП транзистора.
Мое же мнение, что если требуется низкий уровень пульсаций, либо большая мощность преобразователя, то лучше использовать другие микросхемы – с внутренним усилителем ошибки и с драйвером работающим с полевыми транзисторами.
MC34063 для нетребовательных к пульсациям и мощности применений!
Мощные преобразователи
Для особых случаев бывают нужны мощные DC-DC повышающие преобразователи на 10-20А и до 120В. Покажу несколько популярных и доступных моделей. Они в основном не имеют маркировки или продавец её скрывает, чтобы не покупали в другом месте. Лично не тестировал, по вольтажу они сосуществуют по обещанным характеристикам. А вот ампер будет немного поменьше. Хотя изделия такой ценовой категории у меня всегда держат заявленную нагрузку, покупал похожие аппараты только с ЖК экранами.
600W
Мощный №1:
- power 600W;
- 10-60V преобразует в 12-80V;
- нагрузка на выходе до 10А;
- цена от 800руб.
Найти можно по запросу «600W DC 10-60V to 12-80V Boost Converter Step Up»
400W
Мощный №2:
- power 400W;
- 6-40V преобразует в 8-80V;
- на выходе до 10А;
- цена от 1200руб.
Для поиска укажите в поисковике «DC 400W 10A 8-80V Boost Converter Step-Up»
B900W
Мощный №3:
- power 900W;
- 8-40V преобразует в 10-120V;
- на выходе до 15А.
- цена от 1400руб.
Единственный блок который обозначают как B900W и его можно легко найти.
Классификация Dc Dc преобразователей
Вообще Dc Dc преобразователи можно разделить на несколько групп.
Понижающий, по английской терминологии step-down или buck
Выходное напряжение этих преобразователей, как правило, ниже входного: без особых потерь на нагрев регулирующего транзистора можно получить напряжение всего несколько вольт при входном напряжении 12…50 В. Выходной ток таких преобразователей зависит от потребности нагрузки, что в свою очередь определяет схемотехнику преобразователя.
Еще одно англоязычное название понижающего преобразователя chopper. Один из вариантов перевода этого слова – прерыватель. В технической литературе понижающий преобразователь иногда так и называют «чоппер». Пока просто запомним этот термин.
Повышающий, по английской терминологии step-up или boost
Выходное напряжение этих преобразователей выше входного. Например, при входном напряжении 5 В на выходе можно получить напряжение до 30 В, причем, возможно его плавное регулирование и стабилизация. Достаточно часто повышающие преобразователи называют бустерами.
Универсальный Dc Dc преобразователь – SEPIC
Выходное напряжение этих преобразователей удерживается на заданном уровне при входном напряжении как выше входного, так и ниже. Рекомендуется в случаях, когда входное напряжение может изменяться в значительных пределах. Например, в автомобиле напряжение аккумулятора может изменяться в пределах 9…14 В, а требуется получить стабильное напряжение 12 В.
Инвертирующий Dc Dc преобразователь — inverting converter
Основной функцией этих преобразователей является получение на выходе напряжения обратной полярности относительно источника питания. Очень удобно в тех случаях, когда требуется двухполярное питание, например для питания ОУ (операционных усилителей).
Все упомянутые преобразователи могут быть стабилизированными или нестабилизированными, выходное напряжение может быть гальванически связано с входным или иметь гальваническую развязку напряжений. Все зависит от конкретного устройства, в котором будет использоваться преобразователь.
Чтобы перейти к дальнейшему рассказу о Dc Dc преобразователях следует хотя бы в общих чертах разобраться с теорией.
Питание схем с помощью Dc Dc преобразователей
Если питание аппаратуры осуществляется от гальванических элементов или аккумуляторов, то преобразование напряжения до нужного уровня возможно лишь с помощью Dc Dc преобразователей.
Идея достаточно проста: постоянное напряжение преобразуется в переменное, как правило, с частотой несколько десятков и даже сотен килогерц, повышается (понижается), а затем выпрямляется и подается в нагрузку. Такие преобразователи часто называются импульсными.
В качестве примера можно привести повышающий преобразователь из 1,5 В до 5 В (выходное напряжение компьютерного USB).
Dc Dc преобразователь 1,5 В / 5 В
Импульсные преобразователи хороши тем, что имеют высокий КПД, в пределах 60..90%. Еще одно достоинство импульсных преобразователей широкий диапазон входных напряжений: входное напряжение может быть ниже выходного или намного выше.
Повышающий Dc Dc преобразователь – преобразователь типа boost
Повышающие преобразователи применяются в основном при низковольтном питании, например, от двух-трех батареек, а некоторые узлы конструкции требуют напряжения 12…15 В с малым потреблением тока. Достаточно часто повышающий преобразователь кратко и понятно называют словом «бустер».
Функциональная схема повышающего преобразователя
Входное напряжение U in подается на входной фильтр C in и поступает на последовательно соединенные катушку индуктивности L и коммутирующий транзистор VT. В точку соединения катушки и стока транзистора подключен диод VD. К другому выводу диода подключены нагрузка R н и шунтирующий конденсатор C out.
Транзистор VT управляется схемой управления, которая вырабатывает сигнал управления стабильной частоты с регулируемым коэффициентом заполнения D, так же, как было рассказано чуть выше при описании чопперной схемы. Диод VD в нужные моменты времени блокирует нагрузку от ключевого транзистора.
Когда открыт ключевой транзистор правый по схеме вывод катушки L соединяется с отрицательным полюсом источника питания U in. Нарастающий ток (сказывается влияние индуктивности) от источника питания протекает через катушку и открытый транзистор, в катушке накапливается энергия.
В это время диод VD блокирует нагрузку и выходной конденсатор от ключевой схемы, тем самым предотвращая разряд выходного конденсатора через открытый транзистор. Нагрузка в этот момент питается энергией накопленной в конденсаторе C out. Естественно, что напряжение на выходном конденсаторе падает.
Как только напряжение на выходе станет несколько ниже заданного, (определяется настройками схемы управления), ключевой транзистор VT закрывается, и энергия, запасенная в дросселе, через диод VD подзаряжает конденсатор C out, который подпитывает нагрузку. При этом ЭДС самоиндукции катушки L складывается с входным напряжением и передается в нагрузку, следовательно, напряжение на выходе получается больше входного напряжения.
По достижении выходным напряжением установленного уровня стабилизации схема управления открывает транзистор VT, и процесс повторяется с фазы накопления энергии.
На XL6009
Стабилизатор преобразователь XL6009
Представитель современных эффективных преобразователей, как и устаревшие модели на LM2596 выпускается с нескольких вариантах, от миниатюрных до моделей с индикаторами напряжения.
Пример эффективности:
92% при преобразовании 12V в 19V, нагрузка 2А.
В даташите сразу указана схема использования в качестве питания ноутбука в автомобиле от 10V до 30V. Так же на XL6009 легко реализовать двуполярное питания на +24 и -24В. Как у большинства преобразователей КПД снижается, чем выше разница напряжений и больше Ампер.
Типовая схема включения XL6009
Напряжение выхода
Модуль производят в 4 вариантах:
- С напряжением — 3,3 В.
- 5 В.
- 12 В.
- LM2596ADJ — регулируемый вариант.
Повсеместно применяется настраиваемая версия, так как ее много на складах электронных фирм. Она не в дефиците, а дополнения к ней — самые простые, это всего лишь 2 дешевых резистора. Разумеется, популярен и вариант на 5 В.
Чтобы задать выходное напряжение, можно использовать DIP-переключатель или поворотник. И в том, и в другом случае, нужны точные резисторы. Напряжение настраивается без помощи вольтметров.
Как сгладить пульсации напряжения вход
Получается, что если использовать LM2596 как понижающий преобразователь, конденсатор входа, стоящий сразу за диодным мостом, обладает небольшой емкостью от 50 до 100 мкФ.
Как появились стабилизаторы линейного типа
Сначала нужно разобраться, в чем главный минус стандартных линейных преобразователей наподобие LM78XX. Основной элемент такого устройства — сильный двухполярный транзистор, который изначально был управляемым резистором.
Устройство включено в пару Дарлингтона. Основной ток задает операционный усилитель. Он увеличивает разницу между напряжением выхода и тем, которое задается ИОН, — источником опорного напряжения. Он подключается по стандартной схеме усилителя ошибки.
Схема подключения первых преобразователей
Итак, резистор включается с помощью преобразователя по последовательной схеме, при наличии нагрузки. Он контролирует сопротивление для гашения на нагрузке определенного количества Вольт. При подсчете можно установить, что, если напряжение снижается, например, с 12 до 5 В, происходит распределение входных 12 В на нагрузку и стабилизатор с отношением 7:5.
Происходит гашение “избыточных” 7 В и их превращение в тепло. Это приводит к проблемам с охлаждением, и на это тратится большое количество энергии ИП. Если питание поступает от розетки, в этом нет ничего опасного, но если от батареи или аккумулятора, данный фактор нужно учитывать.
Описанным способом вряд ли получилось бы изготовить преобразователь, увеличивающий напряжение. Лет 30 назад рассчитать такие схемы было крайне сложно. Простейшая схема этого типа — 2-тактный преобразователь с 5 до 15 В.
Такое устройство дает гальваническую развязку, но эффективность использования им трансформатора — крайне мала. Активно используется только 1⁄2 первичной обмотки.
Но это, скажем так, прототип. А теперь поговорим о современных устройствах.
Схема современного преобразователя
Микросхему удобно использовать как конвертерный step–down. сильный двухполярный ключ размещен внутри, нужно только дополнить регулятор еще несколькими компонентами — быстрым диодом, выходным и входным конденсаторами и т.д.
В вариации LM2596ADJ необходима схема обеспечения напряжения выхода: 2 резистора, либо 1 плазморезистор.
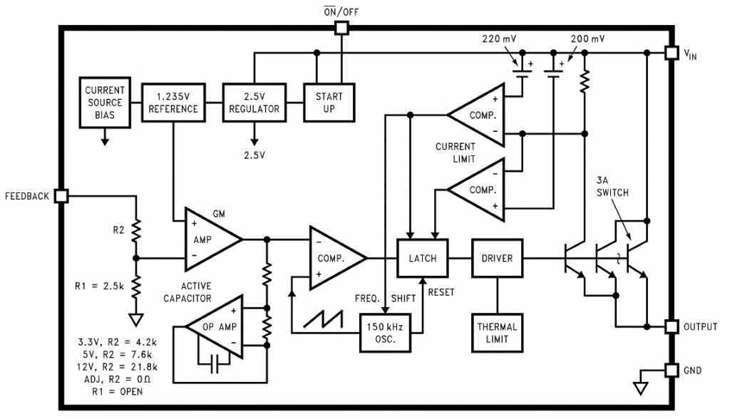
LM2596 изнутри выглядит примерно так:

ШИМ-сигнал управляется мощным ключом изнутри прибора. Точка А х% времени обладает полным напряжением, при (1–x)% — нулевое напряжение. Колебания сглаживаются LC-фильтром. Он выделяет неизменный компонент напряжения питания.
Импульсный стабилизатор с регулировкой напряжения (от 1,25 до 28В) и тока (от 0,1 до 8А) на основе микросхемы XL4016.

Импульсный стабилизатор, еще его называют понижающий DC-DC преобразователь XL4016, это малогабаритный, недорогой, высокоэффективный модуль с КПД до 95% на основе которого можно достаточно просто реализовать блок питания с регулировкой напряжения от 1,25 до 28В, а также ограничением (стабилизацией) тока от 0,1 до 8А, что позволяет ему выполнять функции автоматического зарядного устройства для аккумуляторов от самых малых (пальчиковых) до автомобильных. Стоит около 4$. Купить можно здесь.
Вид и назначение выводов и регулировок импульсного стабилизатора с двух сторон:

Характеристики, заявленные на сайте продавца:
- Входное напряжение – 7-40 Вольт
- Диапазон регулировки выходного напряжения — 1.25-35 Вольт
- Максимальный выходной ток — 8 Ампер
- Диапазон регулировки тока 0,3-8 Ампер
- Порог выключения индикации заряда — 0.1 от установленного выходного тока (изменяется цвет светодиода на зеленый).
- Минимальная разница между входным и выходным напряжением — 1 Вольт
- КПД — до 95%
- Рабочая частота — 300кГц (хотя в даташит самой XL4016E1 180 кГц)
- Выходные пульсации напряжения, 50мВ при токе 5 Ампер, входном напряжении 24 и выходном 12 Вольт.
- Диапазон рабочих температур — от — 40 до + 85.
- Ток холостого хода — до 20мА
- Точность поддержания тока — ±1%
- Точность поддержания напряжения — ±1%
- Параметры проверены в диапазоне температур 25-60 градусов и изменение составило менее 5% при токе нагрузки 5 Ампер.
Основной элемент стабилизатора – микросхема XL4016E1:

Даташит (основные характеристики) на эту микросхему доступен в интернете. В нем указаны все характеристики микросхемы и приведены типовые схемы включения.
Также в интернете доступно несколько вариантов принципиальных схем этого импульсного стабилизатора (понижающего DC-DC преобразователя XL4016). Наиболее совпадающая с моим экземпляром выглядит так:

Обзоров, информации по эксплуатации и доработке этого импульсного стабилизатора в интернете много. В основном отзывы положительные.
Основные замечания и особенности:
При токах 3-5 Ампер хорошо работает без вентилятора и дополнительных радиаторов. При больших токах желательно вентилятор или дополнительные радиаторы. Резисторы 10кОм для регулировки выходного напряжения и тока как правило выносят на лицевую панель корпуса. Если выпаять многооборотные подстроечные резисторы из платы и установить на переднюю панель корпуса обычные переменные резисторы, то сложно производить точную установку напряжения и тока. Поэтому нужно приобретать многооборотные переменные резисторы или подключать последовательно 10 кОм еще переменные резисторы по 1 кОм для плавной регулировки. Тогда для регулировок будет по 2 резистора, грубая и плавная. Проблема решается полностью. В некоторых отзывах встречаются нарекания на зависимость выходного напряжения от тока нагрузки
Здесь важно, чтобы блок питания от которого питается сам импульсный стабилизатор имел достаточную мощность. Ну и при зарядке аккумуляторов очень критичных к максимальному напряжению на них, например, Li-Ion, контролировать процесс
Нет защиты от переполюсовки входного напряжения. Если часто подключается к различным блокам питания целесообразно на входе поставить диод, например Шоттки, на 10А. Что касается выхода, то при работе переполюсовка для самого стабилизатора не опасна, у него сработает ограничение по току. Но в самой нагрузке, для которой перепутана полярность могут выйти из строя детали, если ограничение по току в стабилизаторе выставлено на большое значение. А вот например, если при отключенном питании стабилизатора будет подключен аккумулятор для зарядки и у него перепутана полярность, то на плате стабилизатора может выйти из строя диод, подключенный к 3 выводу микросхемы XL4016. Так что если заряжаете мощные аккумуляторы, то лучше поставить защитный диод и на выходе.
Ниже на видео показан пример использования этого импульсного стабилизатора в универсальном блоке питания-зарядном:
Источник
Tusotek

На мой взгляд, самый лучший из всех повышающих стабилизаторов. У некоторых бывает элементы не имеют запаса по характеристикам или они ниже чем у ШИМ микросхем, из-за чего они не могут дать и половины обещанного тока. У Tusotek на входе стоит конденсатор 1000мФ 35V, на выходе 470мФ 63V. Теплоотводной стороной с металлической пластиной они припаяны к плате. Но припаяны плохо и косо, на плате лежит только один край, под другим щель. Без разбора не понятно, насколько хорошо они запаяны. Если совсем плохо, то лучше их демонтировать и поставить этой стороной на радиатор, охлаждение улучшится в 2 раза.
Переменным резистором выставляется необходимое количество вольт. Оно останется неизменным, если менять напряжение на входе, оно от него не зависит. Например, ставил на выходе 50В, на входе с 5В повышал до 12В, поставленные 50V не менялись.
Повышение мощности
В большинстве случаев элементной базы xl4015 достаточно для питания различных слаботочных электронных приборов. Однако, как уже отмечалось выше, для нагрузки с током о 4-5 А он не пригоден. Быстро перегревается и переходит в режим защиты.
Стоит отметить, что перегрев появляется не только из-за недостаточного охлаждения, но и конструктивных недоработок модуля. Иногда его защита вовсе не срабатывает и он полностью выходит из строя. При этом, чаще всего выгорают диод Шотки и микросхема XL4015E1. Для увеличения выходной мощности необходима соответствующая доработка.
Пример такой доработки xl4015 для общего повышения мощности представлен в видеоролике.
Питание схем с помощью трансформаторных блоков питания
В традиционных трансформаторных блоках питания напряжение питающей сети с помощью трансформатора преобразуется, чаще всего понижается, до нужного значения. Пониженное напряжение выпрямляется диодным мостом и сглаживается конденсаторным фильтром. В случае необходимости после выпрямителя ставится полупроводниковый стабилизатор.
Трансформаторные блоки питания, как правило, оснащаются линейными стабилизаторами. Достоинств у таких стабилизаторов не менее двух: это маленькая стоимость и незначительное количество деталей в обвязке. Но эти достоинства съедает низкий КПД, поскольку значительная часть входного напряжения используется на нагрев регулирующего транзистора, что совершенно неприемлемо для питания переносных электронных устройств.
Лабораторный блок питания нищеброда
ТТХ:Входное напряжение: 7V — 40VВыходное напряжение: 1.25V — 35VВыходной ток: 0.3A — 10A
Для нормально отображения перехода с CV в CC схема индикации требует небольшой доработки. Режем дорожку между 7-й ногой ОУ LM358 и затвором VT1. Соединяем перемычкой затвор VT1 с 1-й ногой ОУ LM358. Удаляем синий светодиод с затвора. После доработки — красный загорается при срабатывании CC.
Два дня ушло на рисование классики. Все детали спроектированы для печати без поддержек.
$5. В качестве первичного источника использовал старый БП от ноутбука фирмы HP, модель PPP017S. Выходное напряжение 18.5В, ток 6.5А. Для питания вентилятора и линии +5V использовал MP1584 из этого обзора.
Многооборотные резисторы BOCHEN WXD3-13-2W на 10кОм, 2 штуки. Показометр DSN-VC288 — тормоз, не возможно настроить на весь диапазон 0В-100В. Врет или в начале, или в конце. Кое-как настроил на 0В-30В. По току совсем печально — ток 0.3А показывает 0.7А, ток 3.5А показывает 5.5А и регулировки не хватает скомпенсировать это безобразие. Если напряжение первичного источника «Supply Power» меньше 30В, то «Isolated Power» можно запитать от «Supply Power», что и было сделано.
Для USB использовал такие платы. Ищутся по «Type-A Female USB To DIP 2.54mm PCB Connecto». Оптом от 5-10 штук дешевле.
Выставил 12В/10А и снял пульсации осциллографом с закрытым входом. В качестве нагрузки автомобильная лампочка дальнего света. Получилось 20мВ с частотой 166кГц. Отличный результат.
При выдергивании нагрузки в режиме CC, модуль не горит и не плавится. Из недостатков — на моем экземпляре не удалось выставить ниже 1.4В по напряжению и 0.3А по току. Огромная входная ёмкость конденсаторов. Еще один косяк — при минимальном напряжении 1.4В ограничение тока не работает и модуль выдает на все деньги, около 12А.
UDP: Мне тут подсказали, что глюк с 12А устраняется добавлением резистора 100Ом — 5.1кОм в разрыв между 2-й ногой XL4016 и выходом регулируемого делителя напряжения R9-R11-R12. Схема после всех доработок
Источник
На XL4016

Этот преобразователь имеет такую особенность, что может повышать только до 50% от входного количества вольт. Если подключить 12В, то максимальное увеличение будет 18В. В описании было указано, что его можно применять для ноутбуков, которые питаются максимум от 19V. Но его главное предназначение оказалось работа с ноутбуками от автомобильного аккумулятора. Наверное отграничение в 50% можно убрать, изменив резисторы, которые задают этот режим. Вольты на выходе напрямую зависят от количества входящих.
Отвод тепла сделан гораздо лучше, радиаторы поставлены правильно. Только вместо термопасты теплопроводящая прокладка, чтобы избежать электрического контакта с радиатором. На входе конденсатор 470мФ 50V, на другом конце 470мФ на 35V.
Применение

Недавно я закупил много различных светодиодов на 1W, 3W, 5W, 10W, 20W, 30W, 50W, 100W. Все они низкого качества, для сравнения их с качественными. Чтобы всю эту кучу подключить и запитать у меня есть блоки питания от ноутбуков на 12 В и 19V. Пришлось активно полистать Aliexpress в поисках низковольтных светодиодных драйверов.
Были куплены современные повышающие преобразователи напряжения DC DC и понижающие, на 1-2 Ампера и мощные на 5-7 ампер. К тому же они отлично подойдут для подключения ноутбука к 12В в автомобиле, 80-90 ватт потянут. Они вполне подойдут в качестве зарядного устройства для автомобильных аккумуляторов на 12В и 24В.
LM2577
Популярными микросхемами для повышающих импульсных стабилизаторов стали:
- LM2577, устаревшая с низким КПД;
- XL4016, в 2 раза эффективней 2577;
- XL6009;
- MT3608.
Делать DC DC повышающий преобразователь своими руками не рационально, потрачу слишком много времени на сборку и настройку. У китайцев можно купить за 50-250руб, эта цена включает и доставку. За эту сумму получу почти готовое изделие, которое можно максимально быстро доработать.
Данные импульсные ИМС используются совместно с другими, написал характеристики и datasheet к популярным ИМС для питания TL431, LM358, LM494, LM317.
Простой импульсный БП для УМЗЧ
Представляю вашему вниманию испытанную мной схему достаточно простого импульсного сетевого блока питания УМЗЧ. Мощность блока составляет около 180Вт.
Входное напряжение – 220В;
Выходное напряжение – +-25В;
Частота преобразования – 27кГц;
Максимальный ток нагрузки – 3,5А.
Схема блока
достаточно проста:
Она представляет из себя полумостовой инвертор с переключающим насыщаюшимся трансформатором. Конденсаторы С1 и С2 образуют делитель напряжения для одной половины полумоста, а так же сглаживают пульсации сетевого напряжения.
Второй половиной полумоста являются транзисторы VT1 и VT2, управляемые переключающим трансформатором Т2.
В диагональ моста включена первичная обмотка силового трансформатора Т1, который рассчитан так что он не насыщается во время работы.
Кратко принцип его работы. Конденсатор С7 заряжается через резистор R3, при этом напряжение на коллекторе транзистора VT3 пилообразно растёт. При достижении этого напряжения примерно 50 – 70В, транзистор лавинообразно открывается, и конденсатор разряжается через транзистор VT3 на базу транзистора VT2 и обмотку III трансформатора Т2, тем самым запуская преобразователь.
Конструкция и детали
Блок питания собран на печатной плате из одностороннего стеклотекстолита. Чертёж платы не привожу, так как у каждого в заначке свои детали. Ограничусь лишь фото своей платы:
По моему, утюжить такую плату не имеет смысла, она не слишком сложная.
В качестве транзисторов VT1 и VT2 можно применить отечественные КТ812, КТ704, КТ838, КТ839, КТ840, то есть с граничным напряжением коллектор-эмиттер не менее 300В, из импортных знаю только J13007 и J13009, они применяются в компьютерных БП. Диоды можно заменить любыми другими мощными импульсными или с барьером шоттки, я, например, использовал импортные FR302.
Трансформатор Т1 намотан на двух сложенных кольцах К32Х19Х7 из феррита марки М2000НМ, первичная обмотка намотана равномерно по всему кольцу и составляет 82 витка провода ПЭВ-1 0,56.
Перед намоткой необходимо скруглить острые кромки колец алмазным надфилем или мелкой наждачной бумагой и обмотать слоем фторопластовой ленты, толщиной 0,2 мм, так же нужно обмотать и первичную обмотку.
Трансформатор Т2 намотан на кольце К10Х6Х5 из феррита той же марки. Все обмотки намотаны проводом МГТФ 0,05. Обмотка I состоит из десяти витков, а обмотки II и III намотаны одновременно в два провода и составляют шесть витков.
Наладка БП
ВНИМАНИЕ!!! ПЕРВИЧНЫЕ ЦЕПИ БП НАХОДЯТСЯ ПОД СЕТЕВЫМ НАПРЯЖЕНИЕМ, ПОЭТОМУ НУЖНО СОБЛЮДАТЬ МЕРЫ ПРЕДОСТОРОЖНОСТИ ПРИ НАЛАДКЕ И ЭКСПЛУАТАЦИИ. Первый запуск блока желательно производить подключив его через токоограничивающий резистор, представляющий из себя лампу накаливания мощностью 200Вт и напряжением 220В
Первый запуск блока желательно производить подключив его через токоограничивающий резистор, представляющий из себя лампу накаливания мощностью 200Вт и напряжением 220В.
Как правило, правильно собранный БП в наладке не нуждается, исключение составляет лишь транзистор VT3. Проверить релаксатор можно подключив эмиттер транзистора к минусовому полюсу.
После включения блока, на коллекторе транзистора должны наблюдаться пилообразные импульсы частотой около 5Гц.






























