Схема микрофонного усилителя на микросхеме
Существует много конструкций микрофонного усилителя на микросхеме. Чаще всего в устройствах применяются операционные усилители, но имеются интегральные компоненты представляющие собой готовый микрофонный канал. Примером такой конструкции является специализированная малошумящая микросхема усилитель микрофонаMAX9814.Она имеет следующие параметры:
- Программируемый коэффициент усиления – 40, 50 и 60 дБ
- Гармонические искажения – 0,04%
- Встроенный источник питания для электретного микро – 2 В
- Температурный диапазон — +80- –400С
- Имеется автоматическая регулировка усиления
Для самостоятельного повторения подойдут схемы на интегральных операционниках.
Схема собрана на отечественном ОУ 157УД2. Это микросхема с очень маленьким уровнем собственных шумов не критичная к напряжению питания.
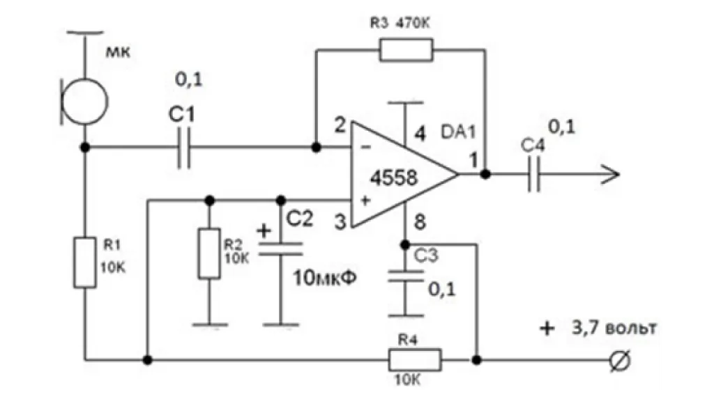
Высококачественный канал предназначен для работы с электретными микрофона всех типов. В нём используется ОУ BA4558 или JRS4558. Конденсаторы С1 и С4 по 0,22 мкФ. Схема отличается высокой чувствительностью. Не требует регулировки и начинает работать сразу после подачи напряжения питания. В следующем устройстве используется микросхема для микрофона К538УН3Б.
Она очень простая, так как в ней отсутствуют резисторы и для её сборки потребуется только микросхема и четыре конденсатора. Напряжение питания можно снизить до 3 вольт без больших потерь усиления. При повторении конструкций нужно выполнять подключение усилителя микрофона экранированным проводом и экран соединить с корпусом устройства.
Схема микрофонного усилителя на микросхеме
Существует много конструкций микрофонного усилителя на микросхеме. Чаще всего в устройствах применяются операционные усилители, но имеются интегральные компоненты представляющие собой готовый микрофонный канал. Примером такой конструкции является специализированная малошумящая микросхема усилитель микрофонаMAX9814.Она имеет следующие параметры:
- Программируемый коэффициент усиления – 40, 50 и 60 дБ
- Гармонические искажения – 0,04%
- Встроенный источник питания для электретного микро – 2 В
- Температурный диапазон — +80- –400С
- Имеется автоматическая регулировка усиления
Для самостоятельного повторения подойдут схемы на интегральных операционниках.

Схема собрана на отечественном ОУ 157УД2. Это микросхема с очень маленьким уровнем собственных шумов не критичная к напряжению питания.
![]()
Высококачественный канал предназначен для работы с электретными микрофона всех типов. В нём используется ОУ BA4558 или JRS4558. Конденсаторы С1 и С4 по 0,22 мкФ. Схема отличается высокой чувствительностью. Не требует регулировки и начинает работать сразу после подачи напряжения питания. В следующем устройстве используется микросхема для микрофона К538УН3Б.
![]()
Она очень простая, так как в ней отсутствуют резисторы и для её сборки потребуется только микросхема и четыре конденсатора. Напряжение питания можно снизить до 3 вольт без больших потерь усиления. При повторении конструкций нужно выполнять подключение усилителя микрофона экранированным проводом и экран соединить с корпусом устройства.
Выход на наушники
Если вы установили схему переключения усилителя для наушников (RLY6, RLY7 и соответствующие элементы) и собрали подходящий усилитель, подключите выход (CON6) ко входу усилителя для наушников с помощью двухжильного экранированного кабеля. Кроме того, контакты переключателя гнезда для наушников должны быть подключены к разъёму CON7.
Лучше использовать разъём с изолированными контактами переключателя, тогда все, что вам нужно сделать это подключить нормально замкнутые контакты одного из каналов.
Какого бы типа разъём вы не применили, важно: если штекер наушников не подключен, тогда контакты разъёма CON7 должны быть замкнуты. Иначе сигнала на выходе предварительного усилителя не будет!
Биполярный транзистор
Биполярный транзистор обладает двумя переходами: p-n-p или n-p-n. Принципиальное различие между ними – направление течения тока.
Коллектор и эмиттер, обладающие одинаковой проводимостью (в n-p-n транзисторе n-проводимостью), разделены базой, которая обладает p-проводимостью. Если даже эмиттер подключен к источнику питания, ему не пробиться напрямую в коллектор. Для этого необходимо подать ток на базу.
В таком случае электроны из эмиттера заполняют «дырки» последней. Но так как база слабо легирована, то и дырок в ней мало. Поэтому большая часть электронов переходит в коллектор и они начинают свое движение по цепи. Ток коллектора практически равен току эмиттера, ведь на базу приходится очень маленькое его значение.
Чтобы нагляднее себе это представить, можно воспользоваться аналогией с водопроводной трубой. Для управления количеством воды нужен вентиль (транзистор). Если приложить к нему небольшое усилие, он увеличит свое проходное сечение трубы и через него начнет проходить больше воды.
Основные особенности транзистора Дарлингтона
Основное достоинство составного транзистора это большой коэффициент усиления по току.
Следует вспомнить один из основных параметров биполярного транзистора. Это коэффициент усиления (h21). Он ещё обозначается буквой β («бета») греческого алфавита. Он всегда больше или равен 1. Если коэффициент усиления первого транзистора равен 120, а второго 60 то коэффициент усиления составного уже равен произведению этих величин, то есть 7200, а это очень даже неплохо. В результате достаточно очень небольшого тока базы, чтобы транзистор открылся.
Инженер Шиклаи (Sziklai) несколько видоизменил соединение Дарлингтона и получил транзистор, который назвали комплементарный транзистор Дарлингтона. Вспомним, что комплементарной парой называют два элемента с абсолютно одинаковыми электрическими параметрами, но разной проводимости. Такой парой в своё время были КТ315 и КТ361. В отличие от транзистора Дарлингтона, составной транзистор по схеме Шиклаи собран из биполярных разной проводимости: p-n-p и n-p-n. Вот пример составного транзистора по схеме Шиклаи, который работает как транзистор с n-p-n проводимостью, хотя и состоит из двух различной структуры.
схема Шиклаи
К недостаткам составных транзисторов следует отнести невысокое быстродействие, поэтому они нашли широкое применение только в низкочастотных схемах. Такие транзисторы прекрасно зарекомендовали себя в выходных каскадах мощных усилителей низкой частоты, в схемах управления электродвигателями, в коммутаторах электронных схем зажигания автомобилей.
Хорошо зарекомендовал себя для работы в электронных схемах зажигания мощный n-p-n транзистор Дарлингтона BU931.
Основные электрические параметры:
-
Напряжение коллектор – эмиттер 500 V;
-
Напряжение эмиттер – база 5 V;
-
Ток коллектора – 15 А;
-
Ток коллектора максимальный – 30 А;
-
Мощность рассеивания при 250С – 135 W;
-
Температура кристалла (перехода) – 1750С.
На принципиальных схемах нет какого-либо специального значка-символа для обозначения составных транзисторов. В подавляющем большинстве случаев он обозначается на схеме как обычный транзистор. Хотя бывают и исключения. Вот одно из его возможных обозначений на принципиальной схеме.
Напомню, что сборка Дарлингтона может иметь как p-n-p структуру, так n-p-n. В связи с этим, производители электронных компонентов выпускают комплементарные пары. К таким можно отнести серии TIP120-127 и MJ11028-33. Так, например, транзисторы TIP120, TIP121, TIP122 имеют структуру n-p-n, а TIP125, TIP126, TIP127 — p-n-p.
Также на принципиальных схемах можно встретить и вот такое обозначение.
↑ Расчет пассивных мостовых регуляторов тембров
Наиболее распространенной является комбинированная схема регуляторов нижних и верхних частот. Как видно из аппроксимированной логарифмической амплитудно-частотной характеристики (АЧХ) регулятора тембра (рис. 3), в области средних частот f0≈1000 Гц передаточная функция остается неизменной, а на краях частотного диапазона ее можно регулировать в некоторых пределах.
Рис. 3. Амплитудно-частотные характеристики регуляторов нижних и верхних частот
Обычно величины подъема и спада и их частоты регулирования делают одинаковыми. На рис. 3 приняты следующие обозначения: fнр, fвр – соответственно, нижняя и верхняя частоты регулирования, fнп, fвп – нижняя и верхняя частоты перегиба АЧХ, f0 – частота раздела. Для того чтобы регуляторы нижних и верхних частот не влияли друг на друга, необходимо выполнение условий не перекрытия зон регулирования
fнп < f0 < fвп В практических схемах пассивных регуляторов тембра величины подъема и спада АЧХ составляют ±(8…20) дБ, нижняя частота регулирования равна fнр=(20…80) Гц, а верхняя частота регулирования fвр=(5…18) кГц. Недостатком пассивных корректоров тембра является большое собственное затухание, превышающее полный коэффициент регулирования – (16…40) дБ.
Схема однотактного УНЧ на транзисторе
Самый простой усилитель, построенный по схеме с общим эмиттером, работает в классе «А». В схеме используется полупроводниковый элемент со структурой n-p-n. В коллекторной цепи установлено сопротивление R3, ограничивающее протекающий ток. Коллекторная цепь соединяется с положительным проводом питания, а эмиттерная – с отрицательным. В случае использования полупроводниковых транзисторов со структурой p-n-p схема будет точно такой же, вот только потребуется поменять полярность.
С помощью разделительного конденсатора С1 удается отделить переменный входной сигнал от источника постоянного тока. При этом конденсатор не является преградой для протекания переменного тока по пути база-эмиттер. Внутреннее сопротивление перехода эмиттер-база вместе с резисторами R1 и R2 представляют собой простейший делитель напряжения питания. Обычно резистор R2 имеет сопротивление 1-1,5 кОм – наиболее типичные значения для таких схем. При этом напряжение питания делится ровно пополам. И если запитать схему напряжением 20 Вольт, то можно увидеть, что значение коэффициента усиления по току h21 составит 150. Нужно отметить, что усилители КВ на транзисторах выполняются по аналогичным схемам, только работают немного иначе.

На резисторе R1 теперь можно вычислить значение падения – это разница между напряжениями базы и питания. При этом напряжение базы можно узнать по формуле – сумма характеристик эмиттера и перехода «Э-Б». При питании от источника 20 Вольт: 20 – 9,7 = 10,3. Отсюда можно вычислить и значение сопротивления R1=10,3В/60 мкА=172 кОм. В схеме присутствует емкость С2, необходимая для реализации цепи, по которой сможет проходить переменная составляющая эмиттерного тока.
Если не устанавливать конденсатор С2, переменная составляющая будет очень сильно ограничиваться. Из-за этого такой усилитель звука на транзисторах будет обладать очень низким коэффициентом усиления по току h21
Нужно обратить внимание на то, что в вышеизложенных расчетах принимались равными токи базы и коллектора. Причем за ток базы брался тот, который втекает в цепь от эмиттера
Возникает он только при условии подачи на вывод базы транзистора напряжения смещения.

УСИЛИТЕЛЬ ДЛЯ ГИТАРЫ
Гитарные усилители, наряду с самими электрогитарами, всегда интересовали многих начинающих и не только музыкантов. Тембра, усиление и перегрузочные характеристики очень индивидуальны, и идеальное сочетание варьируется от одной гитары к другой. Нет такого усилителя, что полностью удовлетворяет всем требованиям, да и это схемное предложение не будет исключением. Но оно является универсальным, мощным (около 100 ватт) и имеет все необходимые регулировки. В отличии от покупного усилителя, если вы строите УНЧ самостоятельно, вы можете изменить многие вещи, чтобы удовлетворить собственные потребности. Возможность экспериментировать представлена в полном виде. Да и намного почётнее играть на своей аппаратуре, ведь наша индивидуальность проявляется в первую очередь творчеством. Предлагаемый гитарный усилитель рассчитан на 100 Вт мощности в 4 Ом нагрузке. Это обычная мощность для гитаристов, которой хватит и для дома, и для концертов.
Зарубежные и отечественные аналоги транзистора КТ3102
Наиболее часто для замены КТ3102 используют элементы, приведенные в таблице 1.
| Аналог | VCEO | IC | PC | hFE | fT |
|---|---|---|---|---|---|
| КТ3102 | 50 | 0,2 | 0,25 | 100 | 100 |
| Отечественный | |||||
| КТ611Б | 180 | 0,1 | 3 | 30 | 60 |
| КТ315Б | 20 | 0,1 | 0,15 | 50 | 250 |
| КТ315Г | 35 | 0,1 | 0,15 | 50 | 250 |
| КТ315Е | 35 | 0,1 | 0,15 | 50 | 250 |
| Импорт | |||||
| BC174 | 64 | 0,1 | 0,3 | 125 | 100 |
| 2SA2785 | |||||
| BC546 | 80 | 0,1 | 0,5 | 110 | 300 |
| BC547 | 50 | 0,1 | 0,5 | 110 | 300 |
| BC548 | 30 | 0,1 | 0,5 | 110 | 300 |
| BC549 | 30 | 0,1 | 0,5 | 110 | 200 |
| BC182 | 50 | 0,2 | 0,3 | 120 | 150 |
Таблица 1
Таблица 2 включает перечень элементов, схожих по электрическим параметрам, транзистору КТ3102 конкретной категории.
| Группа | Аналоги | |
|---|---|---|
| Импорт | Отечественные | |
| КТ3102АМ | 2N4123, 2SC1815O, 2SC945O, 2SC945R, BC107AP, BC107АP, BC182A, BC183A, BC237A, BC238A, BC317, BC547A, BC548A, BC550A, BCY59-VII, BCY65-VII, MPS3709, SS9014A | КТ6111А |
| КТ3102БМ | 2N2483 , 2N5210, 2SC1000GTM, 2SC1815, 2SC1815BL, 2SC1815GR, 2SC1815L, 2SC1815Y, 2SC828A, 2SC945G, 2SC945L, 2SC945Y, BC107BP, BC182B, BC182C, BC183B, BC183C, BC184A, BC237B, BC237C, BC318, BC337, BC382B, BC452, BC546B, BC547B, BC547C, BC550B, BC550C, BCY56, BCY59-IX, BCY59-VIII, BCY65-IX, BCY65-VII, BCY79, MPSA09, PN1484, SF132E, SS9014B, SS9014C, SS9014D | КТ3102БМ, КТ3102Г, КТ3102Д, КТ3117Б, КТ6111Б, КТ6111В, КТ6111Г, КТ660А |
| КТ3102ВМ | 2N3711, 2SC454B, 2SC454C, 2SC454D, 2SC458, 2SC458KB, 2SC458KC, 2SC458KD, 2SC828, BC108AP, BC108BP, BC238, BC238A, BC238B, BC238C, BC451, BC548A, BC548B, BC548C, BC549A, BC549B, BC549C, MPS3708, MPS3710, SF131E | |
| КТ3102ГМ | 2SC538, 2SC900, 2SC923, BC108CP, BC183C, BC238C, BC382C, BC547C, BC548C, MPS3711, MPS6571, SF131F, SF132F | |
| КТ3102ДМ | 2N2484, 2N4124, 2N5209, 2SC458LGB, 2SC458LGC, 2SC458LGD, 2SC945, BC109BP, BC184A, BC239B, BC239C, BC383B, BC384B, BC453, BC521, BC521C, BC549A, BC549B, BCY59-X, MPS3707, MPS6512, MPS6513, MPS6514, MPS6515, PN1484 | |
| КТ3102ЕМ | 2N5088, 2N5089, 2N5210, BC109CP, BC184B, BC239C, BC319, BC383C, BC384C, BC549C, BCY57, BFX65, MPS6516, MPS6517 | |
| КТ3102ЖМ | BC239B, MPS6518 | |
| КТ3102ИМ | BC109BP | |
| КТ3102КМ | BC109CP |
Таблица 2
Какие преимущества у электронных регуляторов по сравнению с механическими?
Главное преимущество применения блока электронных регуляторов в отсутствии необходимости поиска потенциометров с разными передаточными характеристиками, но одинаковыми типоразмерами.
Сдвоенные потенциометры.
- Потенциометр типа СП3-4.
- Потенциометр импортного производства.
- Потенциометр СП3-33-24 с выводом тонкомпенсации.
Например, для регулятора громкости потребовался бы сдвоенный потенциометр с характеристикой обратной логарифмической, а для регулятора стереобазы – с линейной характеристикой.
Поиск же сдвоенного потенциометра с отводами, для организации тонкомпенсации, и вовсе мог бы не увенчаться успехом.
А при электронной регулировке сигнала, для всех регуляторов можно использовать переменные резисторы с линейной зависимостью. Микросхема сама сформирует нужную передаточную характеристику необходимую для каждого регулятора.
Электронные регуляторы не только упрощают поиск и подбор компонентов, но и снимает проблему, так называемого, «шуршания» потенциометров.
Три схемы УНЧ для новичков
После освоения азов электроники, начинающий радиолюбитель готов паять свои первые электронные конструкции. Усилители мощности звуковой частоты, как правило самые повторяемые конструкции. Схем достаточно много, каждая отличается своими параметрами и конструкцией. В этой статье будут рассмотрены несколько простейших и полностью рабочих схем усилителей, которые успешно могут быть повторены любым радиолюбителем. В статье не использованы сложные термины и расчеты, все максимально упрощено, чтобы не возникло дополнительных вопросов.
Начнем с более мощной схемы. Итак, первая схема выполнена на известной микросхеме TDA2003. Это монофонический усилитель с выходной мощностью до 7 Ватт на нагрузку 4 Ом. Хочу сказать, что стандартная схема включения этой микросхемы содержит малое количество компонентов, но пару лет назад мною была придумана иная схема на этой микросхеме. В этой схеме количество комплектующих компонентов сведено к минимуму, но усилитель не потерял свои звуковые параметры. После разработки данной схемы, все свои усилители для маломощных колонок стал делать именно на этой схеме.
Схема представленного усилителя имеет широкий диапазон воспроизводимых частот, диапазон питающих напряжений от 4,5 до 18 вольт (типовое 12-14 вольт). Микросхему устанавливают на небольшой теплоотвод, поскольку максимальная мощность достигает до 10 Ватт.

Микросхема способна работать на нагрузку 2 Ом, это значит, что к выходу усилителя можно подключать 2 головки с сопротивлением 4 Ом. Входной конденсатор можно заменить на любой другой, с емкостью от 0,01 до 4,7 мкФ (желательно от 0,1 до 0,47 мкФ), можно использовать как пленочные, так и керамические конденсаторы. Все остальные компоненты желательно не заменять.
Регулятор громкости от 10 до 47 кОм. Выходная мощность микросхемы позволяет применять его в маломощных АС для ПК. Очень удобно использовать микросхему для автономных колонок к мобильному телефону и т.п. Усилитель работает сразу после включения, в дополнительной наладке не нуждается. Советуется минус питания дополнительно подключить к теплоотводу. Все электролитические конденсаторы желательно использовать на 25 Вольт.
Вторая схема собрана на маломощных транзисторах, и больше подойдет в качестве усилителя для наушников.

Это наверное самая качественная схема такого рода, звук чистый, чувствуются весь частотный спектр. С хорошими наушниками, такое ощущение, что у вас полноценный сабвуфер.

Усилитель собран всего на 3-х транзисторах обратной проводимости, как самый дешевый вариант, были использованы транзисторы серии КТ315, но их выбор достаточно широк.
Усилитель может работать на низкоомную нагрузку, вплоть до 4-х Ом, что дает возможность, использовать схему для усиления сигнала плеера, радиоприемника и т.п. В качестве источника питания использована батарейка типа крона с напряжением 9 вольт. В окончательном каскаде тоже применены транзисторы КТ315. Для повышения выходной мощности можно применить транзисторы КТ815, но тогда придется увеличить напряжение питания до 12 вольт. В этом случае мощность усилителя будет достигать до 1 Ватт. Выходной конденсатор может иметь емкость от 220 до 2200 мкФ. Транзисторы в этой схеме не нагреваются, следовательно, какое-либо охлаждение не нужно. При использовании более мощных выходных транзисторов, возможно, понадобятся небольшие теплоотводы для каждого транзистора.
И наконец — третья схема. Представлен не менее простой, но проверенный вариант строения усилителя. Усилитель способен работать от пониженного напряжения до 5 вольт, при таком случае выходная мощность УМ будет не более 0,5 Вт, а максимальная мощность при питании 12 вольт достигает до 2-х Ватт.

Выходной каскад усилителя построен на отечественной комплементарной паре. Регулируют усилитель подбором резистора R2. Для этого желательно использовать подстроечный регулятор на 1кОм. Медленно вращаем регулятор до тех пор, пока ток покоя выходного каскада не будет 2-5 мА.
Усилитель не обладает высокой входной чувствительностью, поэтому желательно перед входом применить предварительный усилитель.

Немало важную роль в схеме играет диод, он тут для стабилизации режима выходного каскада. Транзисторы выходного каскада можно заменить на любую комплементарную пару соответствующих параметров, например КТ816/817. Усилитель может питать маломощные автономные колонки с сопротивлением нагрузки 6-8 Ом.
Предварительный усилитель на полевом транзисторе

Иными словами, если вас хоть немного заботит качество записываемого звука, у вас неплохая звуковая карта и дорогой микрофон, то это устройство – то, что вам необходимо.
Немного о схеме. Устройство начинает работать, если в разъем J1 вставляется моно-джэк, или, если по-научному, штекер диаметром 6,35 мм (1/4 дюйма). При этом через джек минусовой контакт батареи питания замыкается на минус питания и устройство начинает работу. Также вторым контактом этого штекера входной сигнал подается на резистор R1, обеспечивающий высокое входное сопротивление устройства. Конденсатор C2 производит частотную корректировку, обрезая частоты выше звукового диапазона. Резисторы R2-R4 обеспечивают необходимое смещение на затворе полевого транзистора.

Диод VD1 в схеме выполняет функцию защиты от дурака от случайной переполюсовки, поскольку конструктивные особенности разъема батареи «Крона» не исключают такой возможности. Диод лучше применить германиевый, поскольку падение напряжения на нем будет меньше. Но это совершенно не критично, его можно заменить любым маломощным кремниевым диодом, например КД521, КД522, 1N4148 и т.п.
Устройство собирается на плате из однослойнофольгированного текстолита размерами 47х26мм. Трассировка платы в программе Dip Trace будет приведена ниже. Но можно обойтись и без изготовления платы, а собрать все на универсальной монтажной плате (это та, которая с кучей дырочек) такого же размера.


Размеры его деталей следующие:— боковые стенки 60х50 мм – 2 штуки— передняя стенка 50х30 мм – 1 штука— задняя стенка 46х30 мм – 1 штука. Размер 46 миллиметров не критичен, может варьироваться от 50 мм до 35 мм. Все зависит от того, как вы хотите устанавливать батарею питания.— нижняя и промежуточная стенки 55х30 мм
Стенки корпуса спаиваются между собой припоем. Фольга на всех стенках должна оказаться внутри корпуса. Старайтесь не перегревать текстолит, поскольку фольга может легко отслоиться.
Первым делом спаиваются между собой все стенки, кроме задней. Затем просверливаются отверстия для разъема джэка диаметром 10 мм, отверстие для проводов питания, где-то 3 мм в диаметре и такое же в задней стенке для экранированного провода с миниджэком.
Также в месте крепления задней стенки припаивается скоба из толстой медной проволоки, в которую будет вставляться низ задней стенки.
После этого нужно будет приклеить разъем для «Кроны». Кстати, его можно взять из уже отработавшей кроны, как я всегда и делаю. Клеится этот разъем термоклеем к задней стороне передней стенки
Важно чтобы ни один из контактов разъема не касался фольги корпуса




Получайте на почту подборку новых самоделок. Никакого спама, только полезные идеи!
*Заполняя форму вы соглашаетесь на обработку персональных данных
Принципиальная схема
Принципиальная схема приведена на рисунке в тексте. Входного контура нет. Сигнал от антенны W1, в качестве которой можно использовать любой проводник, например, отрезок монтажного провода, через разделительный конденсатор С1 поступает на первый каскад УРЧ на транзисторе VT1, включенном по схеме с общей базой.
Рабочая точка транзистора задается соотношением сопротивлений резисторов R2 и R3, определяющих напряжение на его базе. Усиленный сигнал с коллектора через катушку связи L1 поступает на контур L2-C4, который является средством настройки приемника на станцию. В контуре используется переменный конденсатор от супергетеродинного приемника.
У этого конденсатора есть две секции по 6-240 пФ. Данные секции включены параллельно. В результате получается переменный конденсатор с перекрытием емкости 12-480 пФ.
Этого достаточно для перекрытия вышеуказанного диапазона, но можно использовать конденсатор и с меньшей максимальной емкостью, в этом случае перекрытие ограничится со стороны НЧ части КВ диапазона. С контура ВЧ сигнал поступает на базу VT2.

Рис. 1. Принципиальная схема простого коротковолнового приемника прямого усиления.
Через катушку L2 на базу VT2 так же поступает и постоянное напряжение смещения, полученное с делителя R4-R5. Диод VD1, включенный в эмиттерной цепи VT2 является детектором.
Более того, благодаря тому, что через данный диод протекает постоянный ток эмиттера VT2, точка детектирования смещена в более крутой участок ВАХ диода.
Продетектированный НЧ сигнал снимается с коллектора VТ2 и поступает через регулятор громкости R7 на однокаскадный УНЧ на VT3. В1 — это один наушник (головной телефон).
Теперь о ПОС (положительная обратная связь). Происходит она с эмиттера VТ2 на его базу через контур. Сигнал с эмиттера VТ2 через R6 и С4 поступает на коллектор VТ1, то есть, на катушку связи L1.
Глубина ПОС регулируется переменным резистором R6. Этим резистором можно регулировать состояние приемника от минимальной чувствительности до возникновения генерации. Оптимальный режим с точки зрения максимальной чувствительности и селективности получается на границе у порога самовозбуждения приемника.






























