Регулятор оборотов мощности
Принципы работы
Регулятор оборотов электродвигателя 220 В без потери мощности используется для поддержки первоначальной заданной частоты оборотов вала. Это один из основных принципов данного прибора, который называется частотным регулятором.
С помощью него электроприбор работает в установленной частоте оборотов двигателя и не снижает ее. Также регулятор скорости двигателя влияет на охлаждение и вентиляцию мотора. C помощью мощности устанавливается скорость, которую можно как поднять, так и снизить.
Вопросом о том, как уменьшить обороты электродвигателя 220 В, задавались многие люди. Но данная процедура довольно проста. Стоит только изменить частоту питающего напряжения, что существенно снизит производительность вала мотора. Также можно изменить питание двигателя, задействуя при этом его катушки. Управление электричеством тесно связано с магнитным полем и скольжением электродвигателя. Для таких действий используют в основном автотрансформатор, бытовые регуляторы, которые уменьшают обороты данного механизма. Но стоит также помнить о том, что будет уменьшаться мощность двигателя.
Вращение вала
Двигатели делят на:
Регулятор скорости вращения асинхронного электродвигателя зависит от подключения тока к механизму. Суть работы асинхронного мотора зависит от магнитных катушек, через которые проходит рамка. Она поворачивается на скользящих контактах. И когда при повороте она развернется на 180 градусов, то по данным контактам связь потечет в обратном направлении. Таким образом, вращение останется неизменным. Но при этом действии нужный эффект не будет получен. Он войдет в силу после внесения в механизм пары десятков рамок данного типа.
Коллекторный двигатель используется очень часто. Его работа проста, так как пропускаемый ток проходит напрямую — из-за этого не теряется мощность оборотов электродвигателя, и механизм потребляет меньше электричества.
Двигатель стиральной машины также нуждается в регулировке мощности. Для этого были сделаны специальные платы, которые справляются со своей работой: плата регулировки оборотов двигателя от стиральной машины несет многофункциональное употребление, так как при ее применении снижается напряжение, но не теряется мощность вращения.
Схема данной платы проверена. Стоит только поставить мосты из диодов, подобрав оптрон для светодиода. При этом еще нужно поставить симистор на радиатор. В основном регулировка двигателя начинается от 1000 оборотов.
Если не устраивает регулятор мощности и не хватает его функциональности, можно сделать или усовершенствовать механизм. Для этого нужно учитывать силу тока, которая не должна превышать 70 А, и теплоотдачу при использовании. Поэтому можно установить амперметр для регулировки схемы. Частота будет небольшой и будет определена конденсатором С2.
Далее стоит настроить регулятор и его частоту. При выходе данный импульс будет выходить через двухтактный усилитель на транзисторах. Также можно сделать 2 резистора, которые будут служить выходом для охладительной системы компьютера. Чтобы схема не сгорела, требуется специальный блокиратор, который будет служить удвоенным значением тока. Так данный механизм будет работать долго и в нужном объеме. Регулирующие приборы мощности обеспечат вашим электроприборам долгие годы службы без особых затрат.
Читать также: Чем нейтрализовать паяльную кислоту
Плавная работа двигателя, без рывков и скачков мощности – это залог его долговечности. Для контроля этих показателей используется регулятор оборотов электродвигателя на 220В, 12 В и 24 В, все эти частотники можно изготовить своими руками или купить уже готовый агрегат.
Описание управления

При изготовлении платы первый раз применил ЛУТ, и не правильно отзеркалил при распечатке, поэтому контроллер перевёрнут вверх-ногами Индикатор тоже не совпал, поэтому припаял его проводками. Когда рисовал плату, по ошибке разместил стабилитрон после диода, пришлось его впаять на другой стороне платы.


Рисунок 6,7 – Готовая плата регулятора
На рисунке указан симистор ВТ136, но мой ВТА12 прекрасно работает с указанными номанилами деталей. Радиатор возможно великоват, можно было поставить и по меньше, но другого у меня не оказалось. При первом включении у меня на индикаторе моргал 0, на нажатие кнопок не было реакции. Проблема решилась установкой конденсатора по питанию на 1000 мкФ, вместо 220. Так же изготовил ножки для камина. В итоге имеем следующую конструкцию.

В течении недели использования никаких проблем в работе не выявлено. Схема, прошивка, печатная плата в архиве. Специально для сайта radioskot.ru. Anton meytosik@gmail.com
Форум по обсуждению материала ДИСКРЕТНЫЙ РЕГУЛЯТОР МОЩНОСТИ
Класс A — схема самодельного УМЗЧ высокого качества на полевых MOSFET транзисторах.
Как управлять подъемным электромагнитом — теория и практика создания схемы подходящего контроллера для этих целей.
Принципиальная схема гальванической развязки для 8-канального логического анализатора. Скорость передачи данных до 10 Мбит.
Принцип работы регулятора оборотов
Регулятор оборотов представляет собой устройство, состоящее из следующих трех основных подсистем:
- Двигателя переменного тока;
- Главного контроллера привода;
- Привода и дополнительных деталей.
Когда двигатель переменного тока запускается на полную мощность, происходит передача тока с полной мощностью нагрузки, такое повторяется 7-8 раз. Этот ток сгибает обмотки двигателя и вырабатывает тепло, которое будет выделяться продолжительное время. Это может значительно снизить долговечность двигателя. Иными словами, преобразователь – это своеобразный ступенчатый инвертор, который обеспечивает двойное преобразование энергии.

Фото – схема регулятора для коллекторного двигателя
В зависимости от входящего напряжения, частотный регулятор числа оборотов трехфазного или однофазного электродвигателя, происходит выпрямление тока 220 или 380 вольт. Это действие осуществляется при помощи выпрямляющего диода, который расположен на входе энергии. Далее ток проходит фильтрацию при помощи конденсаторов. Далее формируется ШИМ, за это отвечает электросхема. Теперь обмотки асинхронного электродвигателя готовы к передаче импульсного сигнала и их интеграции к нужной синусоиде. Даже у микроэлектродвигателя эти сигналы выдаются, в прямом смысле слова, пачками.
Как выбрать регулятор
Существует несколько характеристик, по которым нужно выбирать регулятор оборотов для автомобиля, станочного электродвигателя, бытовых нужд:
- Тип управления. Для коллекторного электродвигателя бывают регуляторы с векторной или скалярной системой управления. Первые чаще применяются, но вторые считаются более надежными;
- Мощность. Это один из самых важных факторов для выбора электрического преобразователя частот. Нужно подбирать частотник с мощностью, которая соответствует максимально допустимой на предохраняемом приборе. Но для низковольтного двигатель лучше подобрать регулятор мощнее, чем допустимая величина Ватт;
- Напряжение. Естественно, здесь все индивидуально, но по возможности нужно купить регулятор оборотов для электродвигателя, у которого принципиальная схема имеет широкий диапазон допустимых напряжений;
- Диапазон частот. Преобразование частоты – это основная задача данного прибора, поэтому старайтесь выбрать модель, которая будет максимально соответствовать Вашим потребностям. Скажем, для ручного фрезера будет достаточно 1000 Герц;
- По прочим характеристикам. Это срок гарантии, количество входов, размер (для настольных станков и ручных инструментов есть специальная приставка).
Хорошо себя зарекомендовали приборы марки Sinus, E-Sky и Pic.
При этом также нужно понимать, что есть так называемый универсальный регулятор вращения. Это частотный преобразователь для бесколлекторных двигателей.

Фото – схема регулятора для бесколлекторных двигателей
В данной схеме есть две части – одна логическая, где на микросхеме расположен микроконтроллер, а вторая – силовая. В основном такая электрическая схема используется для мощного электрического двигателя.
Читать также: Ремонт посудомоечной машины ханса своими руками
Видео: регулятор оборотов электродвигателя с ШИро V2
Описание принципа работы и устройства
Основное отличие этих элементов от тиристоров заключается в двунаправленной проводимости электротока. По сути это два тринистора с общим управлением, включенных встречно-параллельно (см. А на рис. 1) .

Теперь рассмотрим структуру полупроводника (см. рис. 2.) Как видно из схемы, в устройстве имеется пять переходов, что позволяет организовать две структуры: р1-n2-p2-n3 и р2-n2-p1-n1, которые, по сути, являются двумя встречными тринисторами, подключенными параллельно.

Когда на силовом выводе Т1 образуется отрицательная полярность, начинается проявление тринисторного эффекта в р2-n2-p1-n1, а при ее смене – р1-n2-p2-n3.
Заканчивая раздел о принципе работы приведем ВАХ и основные характеристики прибора.

- А – закрытое состояние.
- В – открытое состояние.
- UDRM (UПР) – максимально допустимый уровень напряжения при прямом включении.
- URRM (UОБ) – максимальный уровень обратного напряжения.
- IDRM (IПР) – допустимый уровень тока прямого включения
- IRRM (IОБ) – допустимый уровень тока обратного включения.
- IН (IУД) – значения тока удержания.
Устройство системы
Коллекторный тип двигателя состоит главным образом из ротора, статора, а также щёток и тахогенератора.
- Ротор — это часть вращения, статор — это внешний по типу магнит.
- Щётки, которые произведены из графита — это главная часть скользящего контакта, через которую на вращающийся якорь и стоит подавать напряжение.
- Тахогенератор —это устройство, которое производит слежку за характеристикой вращения прибора. Если происходит нарушение в размеренности процесса вращения, то он корректирует поступающий в двигатель уровень напряжения, тем самым делая его наиболее плавным и медленным.
- Статор. Такая деталь может включать в себя не один магнит, а, к примеру, две пары полюсов. Вместе с этим на месте статических магнитов здесь будут находиться катушки электромагнитов. Совершать работу такое устройство способно как от постоянного тока, так и от переменного.
Схема регулятора оборотов коллекторного двигателя
В виде регуляторов оборотов электродвигателей 220 В и 380 В применяются особые частотные преобразователи. Такие устройства относят к высокотехнологическим, они и помогают совершить кардинальное преобразование характеристики тока (форму сигнала, а также частоту). В их комплектации имеются мощные полупроводниковые транзисторы, а также широтно-импульсный модулятор. Весь процесс осуществления работы устройства происходит с помощью управления специальным блоком на микроконтроллере. Изменение скорости во вращении ротора двигателей происходит довольно медленно.
Именно по этой причине частотные преобразователи применяются в нагруженных устройствах. Чем медленнее будет происходить процесс разгона, тем меньшая нагрузка будет совершена на редуктор, а также конвейер. Во всех частотниках можно найти несколько степеней защиты: по нагрузке, току, напряжению и другим показателям.
Некоторые модели частотных преобразователей совершают питание от однофазового напряжения (оно будет доходить до 220 Вольт), создают из него трехфазовое. Это помогает совершить подключение асинхронного мотора в домашних условиях без применения особо сложных схем и конструкций. При этом потребитель сможет не потерять мощность во время работы с таким прибором.
https://youtube.com/watch?v=EYkb8_6F-Sw
Зачем используют такой прибор-регулятор
Если говорить про двигатели регуляторов, то обороты нужны:
- Для существенной экономии электроэнергии. Так, не любому механизму нужно много энергии для выполнения работы вращения мотора, в некоторых случаях можно уменьшить вращение на 20−30 процентов, что поможет значительно сократить расходы на электроэнергию сразу в несколько раз.
- Для защиты всех механизмов, а также электронных типов цепей. При помощи преобразовательной частоты можно осуществлять определённый контроль за общей температурой, давлением, а также другими показателями прибора. В случае когда двигатель работает в виде определённого насоса, то в ёмкости, в которую совершается накачка воздуха либо жидкости, стоит вводить определённый датчик давления. Во время достижения максимальной отметки мотор попросту автоматически закончит свою работу.
- Для процесса плавного запуска. Нет особой необходимости применять дополнительные электронные виды оборудования — все можно осуществить при помощи изменения в настройках частотного преобразователя.
- Для снижения уровня расходов на обслуживание устройств. С помощью таких регуляторов оборотов в двигателях 220 В можно значительно уменьшить возможность выхода из строя приборов, а также отдельных типов механизмов.
Схемы, по которым происходит создание частотных преобразователей в электродвигателе, широко используются в большинстве бытовых устройств. Такую систему можно найти в источниках беспроводного питания, сварочных аппаратах, зарядках телефона, блоках питания персонального компьютера и ноутбука, стабилизаторах напряжения, блоках розжига ламп для подсветки современных мониторов, а также ЖК-телевизоров.
Предназначение регуляторов мощности
Регулятор мощности для паяльника 220 В помогает добиться изменения температуры пайки. В большинстве своем, при полностью разогретом инструменте, она не меняется. Чтобы понизить температуру жала, если того требует технология пайки, нужно просто ждать, пока оно остынет. Это долго и неудобно. Если в схеме подключения будет регулятор мощности, то можно попросту уменьшить мощность устройства, так что даже при максимальном разогреве температура не будет достигать той, которая была доступна без дополнительного устройства.
Регулятор напряжения для паяльника обеспечивает получение стабильного питания. Во многих бытовых сетях напряжение часто становится меньше номинального. Это создает определенные проблемы даже при работе маломощным паяльником. Благодаря регулятору, который понижает параметры инструмента, создается оптимальные условия для работы, даже если в сети параметры электропитания не стабильны.
Основной целью, для которой устанавливается регулятор нагрева паяльника, становится возможность изменения его рабочих характеристик. Естественно, что все модели могут иметь различную мощность, поэтому регулировка здесь идет в процентном соотношении. Таким образом, если в одном положении регулятор температуры жала паяльника не будет создавать каких-либо ограничений, то в другой позиции его мощность станет нулевой. Среднее положение ручки будет равняться 50% мощности. Некоторые модели регуляторов создают максимальное снижение только на половину общей мощности, но при этом принцип регулировки остается прежним. Не стоит забывать о повышающих регуляторах, которые также используются сейчас.
Ремонт симисторного регулятора – Dimmer-а
| C1-C4 = 47n | R4 = 250k | L0 = 30µH |
| R1 = 390k | R6 = 1k | D11 = 30V |
| R2 = 68k | R7 = 56k | D12 = 60V |
| R3 = 10k | R8 = 200k | TR1 = 68169 |
На чертеже изображена оригинальная электрическая схема промышленного диммера фирмы Leviton, предназначенного для работы в сети, напряжением 120 Вольт.
Проверка неисправных диммеров показала, что кроме самого симистора в них ничего не пострадало. Некоторые симисторы были пробиты, а некоторые оборваны. Один из диммером вышел из строя прямо у меня на глазах, когда внутри одной из ламп накаливания, вкрученной в люстру, произошло короткое замыкание.
И я бы не стал описывать процедуру замены симистора в этом регуляторе, если бы не «подводные камни», встретившиеся на этом пути.
Дело в том, что в ремонтируемых мною диммерах были установлены какие-то диковинные симисторы с надписью «68169». Мне не удалось найти на них даже даташита.
Кроме всего, у этих симисторов, размещённых в корпусе TO-220, контактная площадка оказалась изолированной от электродов симистора (триака). Хотя, как видите, контактная площадка у этих симисторов выполнена из меди и вовсе не покрыта пластиком, как это бывает у корпусов транзисторов. Доселе, я даже не знал, что существуют симисторы в таком удобном исполнении. Могу только предположить, что компания, выпускающая диммеры, получает данные компоненты по индивидуальному заказу, дабы усложнить ремонт своих неоправданно дорогих изделий.
Ещё одним «подарком» оказался метод крепления симисторов к радиатору с помощью пустотелых заклёпок. При использовании изолирующих прокладок, такой способ крепления применять нежелательно. Да и в плане ремонтопригодности он никуда не годится.
В общем, ремонт занял немало времени именно из-за проблем с установкой такого типа триаков, на которые диммер рассчитан не был.
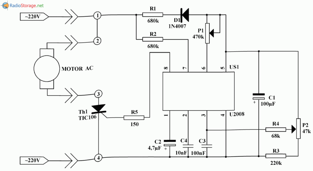
Особенности конструкции
Микросхема оснащена всем необходимым для осуществления качественного управления двигателем в различных скоростных режимах, начиная от торможения, заканчивая разгоном и вращением с максимальной скоростью. Поэтому ее использование намного упрощает конструкцию, одновременно делая весь привод универсальным, так как можно выбирать любые обороты с неизменным моментом на валу и использовать не только в качестве привода конвейерной ленты или сверлильного станка, но и для перемещения стола.
Характеристики микросхемы можно найти на официальном сайте. Мы укажем основные особенности, которые потребуются для конструирования преобразователя. К ним можно отнести: интегрированную схему преобразования частоты в напряжение, генератор разгона, устройство плавного пуска, блок обработки сигналов Тахо, модуль ограничения тока и прочее. Как видите, схема оснащена рядом защит, которые обеспечат стабильность функционирования регулятора в разных режимах.
На рисунке ниже изображена типовая схема включения микросхемы.
Схема несложная, поэтому вполне воспроизводима своими руками. Есть некоторые особенности, к которым относятся предельные значения и способ регулирования скоростью:
- Максимальный ток в обмотках двигателя не должен превышать 10 А (при условии той комплектации, которая представлена на схеме). Если применить симистор с большим прямым током, то мощность может быть выше. Учтите, что потребуется изменить сопротивление в цепи обратной связи в меньшую сторону, а также индуктивность шунта.
- Максимальная скорость вращения достигается 3200 об/мин. Эта характеристика зависит от типа двигателя. Схема может управлять моторами до 16 тыс. об/мин.
- Время разгона до максимальной скорости достигает 1 секунды.
- Нормальный разгон обеспечивается за 10 секунд от 800 до 1300 об/мин.
- На двигателе использован 8-полюсный тахогенератор с максимальным выходным напряжением на 6000 об/мин 30 В. То есть он должен выдавать 8мВ на 1 об/мин. При 15000 об/мин на нем должно быть напряжение 12 В.
- Для управления двигателем используется симистор на 15А и предельным напряжением 600 В.
Если потребуется организовать реверс двигателя, то для этого придется дополнить схему пускателем, который будет переключать направление обмотки возбуждения. Также потребуется схема контроля нулевых оборотов, чтобы давать разрешение на реверс. На рисунке не указано.
Устройство системы
Коллекторный тип двигателя состоит главным образом из ротора, статора, а также щёток и тахогенератора.
- Ротор — это часть вращения, статор — это внешний по типу магнит.
- Щётки, которые произведены из графита — это главная часть скользящего контакта, через которую на вращающийся якорь и стоит подавать напряжение.
- Тахогенератор —это устройство, которое производит слежку за характеристикой вращения прибора. Если происходит нарушение в размеренности процесса вращения, то он корректирует поступающий в двигатель уровень напряжения, тем самым делая его наиболее плавным и медленным.
- Статор. Такая деталь может включать в себя не один магнит, а, к примеру, две пары полюсов. Вместе с этим на месте статических магнитов здесь будут находиться катушки электромагнитов. Совершать работу такое устройство способно как от постоянного тока, так и от переменного.
Схема регулятора оборотов коллекторного двигателя
В виде регуляторов оборотов электродвигателей 220 В и 380 В применяются особые частотные преобразователи. Такие устройства относят к высокотехнологическим, они и помогают совершить кардинальное преобразование характеристики тока (форму сигнала, а также частоту). В их комплектации имеются мощные полупроводниковые транзисторы, а также широтно-импульсный модулятор. Весь процесс осуществления работы устройства происходит с помощью управления специальным блоком на микроконтроллере. Изменение скорости во вращении ротора двигателей происходит довольно медленно.
Именно по этой причине частотные преобразователи применяются в нагруженных устройствах. Чем медленнее будет происходить процесс разгона, тем меньшая нагрузка будет совершена на редуктор, а также конвейер. Во всех частотниках можно найти несколько степеней защиты: по нагрузке, току, напряжению и другим показателям.
Некоторые модели частотных преобразователей совершают питание от однофазового напряжения (оно будет доходить до 220 Вольт), создают из него трехфазовое. Это помогает совершить подключение асинхронного мотора в домашних условиях без применения особо сложных схем и конструкций. При этом потребитель сможет не потерять мощность во время работы с таким прибором.
Зачем используют такой прибор-регулятор
Если говорить про двигатели регуляторов, то обороты нужны:
- Для существенной экономии электроэнергии. Так, не любому механизму нужно много энергии для выполнения работы вращения мотора, в некоторых случаях можно уменьшить вращение на 20−30 процентов, что поможет значительно сократить расходы на электроэнергию сразу в несколько раз.
- Для защиты всех механизмов, а также электронных типов цепей. При помощи преобразовательной частоты можно осуществлять определённый контроль за общей температурой, давлением, а также другими показателями прибора. В случае когда двигатель работает в виде определённого насоса, то в ёмкости, в которую совершается накачка воздуха либо жидкости, стоит вводить определённый датчик давления. Во время достижения максимальной отметки мотор попросту автоматически закончит свою работу.
- Для процесса плавного запуска. Нет особой необходимости применять дополнительные электронные виды оборудования — все можно осуществить при помощи изменения в настройках частотного преобразователя.
- Для снижения уровня расходов на обслуживание устройств. С помощью таких регуляторов оборотов в двигателях 220 В можно значительно уменьшить возможность выхода из строя приборов, а также отдельных типов механизмов.
Схемы, по которым происходит создание частотных преобразователей в электродвигателе, широко используются в большинстве бытовых устройств. Такую систему можно найти в источниках беспроводного питания, сварочных аппаратах, зарядках телефона, блоках питания персонального компьютера и ноутбука, стабилизаторах напряжения, блоках розжига ламп для подсветки современных мониторов, а также ЖК-телевизоров.
Схема управления мощностью паяльника
В завершении приведем простую схему, позволяющую управлять мощностью паяльника.
Простой регулятор мощности для паяльника
Обозначения:
- Резисторы: R1 – 100 Ом, R2 – 3,3 кОм, R3 – 20 кОм, R4 – 1 Мом.
- Емкости: С1 – 0,1 мкФ х 400В, С2 и С3 – 0,05 мкФ.
- Симметричный тринистор BTA41-600.
Приведенная схема настолько простая, что не требует настройки.
Теперь рассмотрим более изящный вариант управления мощностью паяльника.
Схема управления мощностью на базе фазового регулятора
Обозначения:
- Резисторы: R1 – 680 Ом, R2 – 1,4 кОм, R3 – 1,2 кОм, R4 и R5 – 20 кОм (сдвоенное переменное сопротивление).
- Емкости: С1 и С2 – 1 мкФ х 16 В.
- Симметричный тринистор: VS1 – ВТ136.
- Микросхема фазового регулятора DA1 – KP1182 ПМ1.
Настройка схемы сводится к подбору следующих сопротивлений:
- R2 – с его помощью устанавливаем необходимую для работы минимальную температуру паяльника.
- R3 – номинал резистора позволяет задать температуру паяльника, когда он находится на подставке (срабатывает переключатель SA1),
Устройство

Коллекторный двигатель состоит обычно из ротора (якоря), статора, щёток и тахогенератора:
- Ротор — это вращающаяся часть, статор — это внешний магнит.
- Щётки, сделанные из графита – это основная часть скользящих контактов, через которую на вращающийся якорь подаётся напряжение.
- Тахогенератор – это прибор, который отслеживает характеристики вращения. В случае нарушения равномерности движения, он корректирует поступающее в двигатель напряжение, тем самым делая его более плавным.
- Статор может содержать не один магнит, а, например, 2 (2 пары полюсов). Также, вместо статических магнитов, здесь могут быть использованы и катушки электромагнитов. Работать такой мотор может как от постоянного, так и от переменного тока.
Простота регулировки скорости коллекторного двигателя определяется тем, что скорость вращения прямо зависит от величины поданного напряжения.
Кроме этого, важной особенностью является то, что ось вращения непосредственно можно присоединять к вращающемуся инструменты без использования промежуточных механизмов. Если говорить об их классификации, то можно говорить о:
Если говорить об их классификации, то можно говорить о:
- Коллекторных двигателях постоянного тока.
- Коллекторных двигателях переменного тока.
В этом случае, речь идёт о том, каким именно током происходит питание электродвигателей.
Разница состоит в том, как организованы эти подключения.
Тут принято различать:
- Параллельное возбуждение.
- Последовательное возбуждение.
- Параллельно-последовательное возбуждение.
Но сначала разберемся, как диммер работает
Электроприбор имеет определенную мощность. Она выражается в громкости звучания, скорости вращения, яркости освещения. Например – лампа накаливания. При подаче напряжения (соответствующего параметрам), потребитель получает заданную яркость.
Это интересно:
Для плавной регулировки уровня свечения, необходимо менять основной параметр – напряжение. Это отлично работает на лампах накаливания, яркость можно уменьшать практически до нуля.
А каким образом реализовать это на практике?
Самый эффективный способ – авторансформатор. Более привычное название «ЛАТР». Напряжение регулируется контактным бегунком, который движется поперек витков вторичной обмотки. Плавность и точность выше всяких похвал. При этом практически нет потерь – КПД как у обычного трансформатора. Однако, бытовой диммер из такого громоздкого аппарата не выдерживает никакой критики.
Как еще можно плавно понизить напряжение?
Используя закон Ома – с помощью резистора (в нашем случае переменного). Собственно, первые образцы именно так и выглядели. Поскольку при подключении ламп накаливания мощностью 60 или 100 Вт, токи для резисторов были нешуточными, использовались проволочные конструкции на керамических изоляторах (по совместительству рассеивателях тепла).
Напряжение действительно снижалось, регулировка была плавной, но куда девалась «лишняя» мощность? В отличие от применения трансформатора, перераспределения энергии не происходит, поэтому излишки рассеиваются в виде тепла. Это крайне неэффективная схема подключения диммера. Регуляторы искрили, перегревались и быстро выходили из строя.
Список источников
- hi-electric.com
- obinstrumente.ru
- instrument.guru
- xn——7kcglddctzgerobebivoffrddel5x.xn--p1ai
- oldoctober.com
- rinnipool.ru
- remontkvartiri.me
- kirpich174.ru
- MyTooling.ru
Разновидности тиристоров
Тиристорами принято называть группу полупроводниковых приборов (триодов), способных пропускать или не пропускать электрический ток в заданном режиме и в определенные промежутки времени. Так создают условия работоспособности схемы в соответствии с ее функциями.

Управление работой тиристоров осуществляется двумя способами:
- подачей напряжения определенной величины для открытия или закрытия прибора, как в динисторах (диодных тиристорах) – двухэлектродных приборах;
- подачей импульса тока определенной длительности или величины на управляющий электрод, как в тринисторах и симисторах (триодных тиристорах) – трехэлектродных приборах.
По принципу работы эти приборы различаются на три вида.

Динисторы открываются при достижении напряжения определенной величины между катодом и анодом и остаются открытыми до уменьшения напряжения опять же до установленного значения. В открытом состоянии работают по принципу диода, пропуская ток в одном направлении.
Тринисторы открываются при подаче тока на контакт управляющего электрода и остаются открытыми при положительной разности потенциалов между катодом и анодом. То есть они открыты, пока в цепи существует напряжение. Это обеспечивается наличием тока, сила которого не ниже одного из параметров тринистора – тока удержания. В открытом состоянии также работают по принципу диода.
Симисторы – разновидность тринисторов, которые пропускают ток по двум направлениям, находясь в открытом состоянии. По сути, они представляют пятислойный тиристор.

Запираемые тиристоры – тринисторы и симисторы, которые закрываются при подаче на контакт управляющего электрода тока обратной полярности, нежели та, которая вызвала его открытие.
Регуляторы оборотов
Теперь возвращаемся к теме регулятора оборотов. Все доступные сегодня схемы можно разделить на две большие категории:
- Стандартная схема регулятора оборотов,
- Модифицированные устройства контроля оборотов.
Разберемся в особенностях схем подробнее.

Стандартные схемы
Стандартная схема регулятора коллекторного электромотора имеет несколько особенностей:
Изготовить динистор не составит труда
Это важное преимущество устройства, Регулятор отличается высокой степенью надежности, что положительно сказывается в течение его периода эксплуатации, Позволяет комфортно для пользователя менять обороты двигателя, Большинство моделей основаны на тиристорном регуляторе
Если вас интересует принцип работы, то такая схема выглядит довольно просто.
Заряд тока от источника 220 Вольт идет к конденсатору. Далее идет напряжение пробоя динистора через переменный резистор. После этого происходит непосредственно сам пробой. Симистор открывается. Этот элемент несет ответственность за нагрузку. Чем выше окажется напряжение, чем чаще будет происходить открытие симистора. За счет подобного принципа работы происходит регулировка оборотов электродвигателя. Наибольшая доля подобных схем регулировки электродвигателя приходится на импортные бытовые пылесосы
Но при использовании стандартной схемы регулятора оборотов важно понимать, что он обратной связью не обладает. И если с нагрузкой произойдут изменения, обороты электродвигателя придется настраивать

Модифицированная схема
Прогресс не стоит на месте. Несмотря на удовлетворительные характеристики стандартной схемы регулятора оборотов двигателя, усовершенствования никому еще не навредили.
Наиболее часто применяемыми схемами являются две:
- Реостатная. Из названия становится очевидно, что здесь основой выступает реостатная схема. Такие регуляторы высокоэффективные при смене количества оборотов электродвигателя. Высокие показатели эффективности объясняются использованием силовых транзисторов, отбирающих часть напряжения. Так меньшее количество тока из источника 220 Вольт поступает на двигатель, ему не приходится работать с большой нагрузкой. При этом схема имеет определенный недостаток большое количество выделяемого тепла. Чтобы регулятор работал длительное время, для электроинструмента потребуется активное постоянное охлаждение,
- Интегральная. Для работы интегрального устройства регулирования используется интегральный таймер, который отвечает за нагрузку на электродвигатель. Здесь могут быть задействованы всевозможные транзисторы. Это обусловлено наличием микросхемы в конструкции с большими параметрами выходного тока. При нагрузке менее 0,1 Ампер, все напряжение идет непосредственно на микросхему, обходя транзисторы. Чтобы регулятор работал эффективно, на затворе требуется наличие напряжения в 12 Вольт. Из этого вытекает, что электрическая цепь и напряжение питания обязаны отвечать данному диапазону.
Принцип работы регулятора на симисторе
Напомним, что симистором принято называть модификацию тиристора, играющего роль полупроводникового ключа с нелинейной характеристикой. Его основное отличие от базового прибора заключается в двухсторонней проводимости при переходе в «открытый» режим работы, при подаче тока на управляющий электрод. Благодаря этому свойству симисторы не зависят от полярности напряжения, что позволяет их эффективно использовать в цепях с переменным напряжением.
Помимо приобретенной особенности, данные приборы обладают важным свойством базового элемента – возможностью сохранения проводимости при отключении управляющего электрода. При этом «закрытие» полупроводникового ключа происходит в момент отсутствия разности потенциалов между основными выводами прибора. То есть тогда, когда переменное напряжение переходит точку нуля.
Дополнительным бонусом от такого перехода в «закрытое» состояние является уменьшение числа помех на этой фазе работы
Обратим внимание, что не создающий помех регулятор может быть создан под управлением транзисторов
Благодаря перечисленным выше свойствам, можно управлять мощностью нагрузки путем фазового управления. То есть, симистор открывается каждый полупериод и закрывается при переходе через ноль. Время задержки включения «открытого» режима как бы отрезает часть полупериода, в результате форма выходного сигнала будет пилообразной.
Форма сигнала на выходе регулятора мощности: А – 100%, В – 50%, С – 25%
При этом амплитуда сигнала будет оставаться прежней, именно поэтому такие устройства неправильно называть регуляторами напряжения.






























