Транзисторы КТ808А, КТ808АМ, КТ808БМ, КТ808ВМ, КТ808ГМ, 2Т808А.
Т ранзисторы КТ808, 2Т808А — кремниевые, мощные, низкочастотные, структуры — n-p-n. Корпус металлостеклянный с жесткими выводами. Предназначались для работы в ключевых схемах, генераторах строчной развертки, электронных регуляторах напряжения. Маркировка буквенно — цифровая. У транзисторов КТ808АМ, КТ808БМ, КТ808ВМ, КТ808ГМ корпус — T03.

Наиболее важные параметры.
Постоянная рассеиваемая мощность(Рк т max ): У транзисторов КТ808А, 2Т808 — 50 Вт с радиатором и 5 Вт — без. У транзисторов КТ808АМ, КТ808БМ, КТ808ВМ, КТ808ГМ — 60 Вт с радиатором.
Максимальное напряжение коллектор — эмиттер: У транзисторов КТ808А, КТ808АМ, — 120 в, пульсирующее — 250 в. У транзисторов 2Т808А — 200 в, пульсирующее — 300 в. У транзисторов КТ808БМ — 100 в, пульсирующее — 160 в. У транзисторов КТ808ВМ — 80 в, пульсирующее — 135 в. У транзисторов КТ808ГМ — 70 в, пульсирующее — 80 в.
Максимальное напряжение эмиттер — база — 4 в.
Максимальный ток коллектора — импульсный 10 А.
Коэффициент передачи тока: У транзисторов КТ808А, 2Т808 — от 10 до 150, при типовом значении — 15. У транзисторов КТ808АМ, КТ808БМ, КТ808ВМ, КТ808ГМ — от 20 до 125
Обратный ток коллектора при температуре окружающей среды +25 по Цельсию — не более 3 мА у транзисторов 2Т808А при напряжении коллектор — эмиттер 200 в и у транзисторов КТ808А при напряжении коллектор — эмиттер 120 в. У транзисторов КТ808АМ, КТ808БМ, КТ808ВМ, КТ808ГМ — 2мА.
Обратный ток эмиттера при напряжении эмиттер-база 4в не более — 50 мА.
Напряжение насыщeния база эмиттер при токе коллектора 6 А. и токе базы 0,6 А — не более — 2,5 В.
Граничная частота передачи тока: У транзисторов КТ808АМ, КТ808БМ, КТ808ВМ, КТ808ГМ — 8МГц. У транзисторов КТ808А, 2Т808А — 7,5МГц.
Электрические характеристики
Данные действительны для температуры окружающей среды 25°C.
| Характеристика | Символ | Параметры при измерениях | Значение |
|---|---|---|---|
| Пробивное напряжение эмиттер-база, В | U(BR)EBO | IE = 200 мА, IC = 0 | ≥ 5 |
| Напряжение насыщения коллектор-эмиттер, В | UCE(sat) | IC=4А, IB=0,8А | ≤ 5,0 |
| Напряжение насыщения база-эмиттер, В | UBE(sat) | IC=4А, IB=0,8А | ≤ 1,5 |
| Ток коллектора выключения, мкА | ICBO | UCB=500В, IE=0 | ≤ 10 |
| Коэффициент усиления статический | hFE | UCE=5В, IC=1А | ≥ 8 |
| Падение напряжения на защитном диоде, В | UECF | IF=5А | ≤ 2,0 |
| Частота среза, МГц | fT | UCE=10В, IC=0,1А | Типовое значение 3 |
| Выходная емкость, pF | COB | IE = 0, UCB = 10В, fTEST = 1 МГц | 165 |
| Время спада, мксек | tf | ICP = 4А, IB1=0,8А, | ≤ 1,0 Типовое значение 0,5 |
Транзистор, который включен по схеме с общим эмиттером
В данной конфигурации вывод эмиттера является общим между выводами входа и выхода, как показано на рисунке 9. Эта конфигурация обеспечивает среднее полное сопротивление на входе, среднее полное сопротивление на выходе, средний коэффициент усиления тока и коэффициент усиления напряжения.

Рисунок 9 Схема с общим эмиттером
Характеристики входа
Рисунок 10 показывает характеристики входа для данной конфигурации, которая объясняет изменение в IB в соответствии с VBE, где VCE является постоянной.

Рисунок 10 Характеристики входа
Исходя из рисунка, сопротивление на входе может быть представлено как:
Характеристики выхода
Характеристики выхода у такой конфигурации (Рисунок 11) также рассматриваются как характеристики коллектора. Этот график показывает изменение в IC с изменениями в VCE, когда IB удерживается постоянной. Исходя из графика, можно получить сопротивление на выходе следующим образом:

Рисунок 11 Характеристики выхода
Характеристики передачи тока
Эти характеристики данной конфигурации показывают изменение IC с IB, удерживающим VCE в качестве постоянной. Это может быть математически выражено как:
Это соотношение рассматривается как коэффициент усиления тока с общим эмиттером, и оно всегда больше единицы.

Рисунок 12 Характеристики передачи тока
Пишите комментарии, дополнения к статье, может я что-то пропустил. Загляните на карту сайта, буду рад если вы найдете на моем сайте еще что-нибудь полезное.
Характеристики КТ815
Ниже представлена таблица с техническими характеристиками КТ815
| Наименование | U КБ , В | U КЭ , В | I K , мА | Р К , Вт | h21 э | I КБ , мА | f, МГц | U КЭ , В. |
| КТ815А | 40 | 30 | 1500(3000) | 1(10) | 40-275 | ≤50 | ≥ 3 | <0,6 |
| КТ815Б | 50 | 45 | 1500(3000) | 1(10) | 40-275 | ≤50 | ≥ 3 | <0,6 |
| КТ815В | 70 | 65 | 1500(3000) | 1(10) | 40-275 | ≤50 | ≥ 3 | <0,6 |
| КТ815Г | 100 | 85 | 1500(3000) | 1(10) | 30-275 | ≤50 | ≥ 3 | <0,6 |
Обозначения из таблицы читаются следующим образом:
- U КБ -максимальное рассчитанное напряжение для перехода коллектор-база
- U КЭ -максимально рассчитанное напряжение на переходе коллектор-эмиттер.
- I K -максимальный рассчитанный ток на выводе коллектора. В скобках указаны значения для импульсного тока.
- Р К -максимально рассчитанная рассеиваемая мощность вывода коллектора без радиатора. В скобках – с радиатором.
- h 21э- коэффициент передачи тока в схеме с общим эмиттером.
- I КБ — обратный ток вывода коллектора.
- f — граничная частота для схемы с общим эмиттером.
- U КЭ — напряжение насыщения перехода коллектор-эмиттер.
Существуют и другие важные характеристики для данного элемента, которые по тем или иным причинам не попали в вышеприведённую таблицу. Существуют ещё несколько характеристик, например, температурных:
- Показатель температуры перехода — 150 градусов по Цельсию.
- Рабочая температура транзистора — от -60 до +125 градусов по Цельсию.
Данные параметры транзистора КТ815 одинаковы как для транзисторов в корпусах КТ-27, так и в корпусах КТ-89.
Редакторы сайта советуют ознакомиться с определением понятия гистерезиса и использовании этого эффекта в котлах.
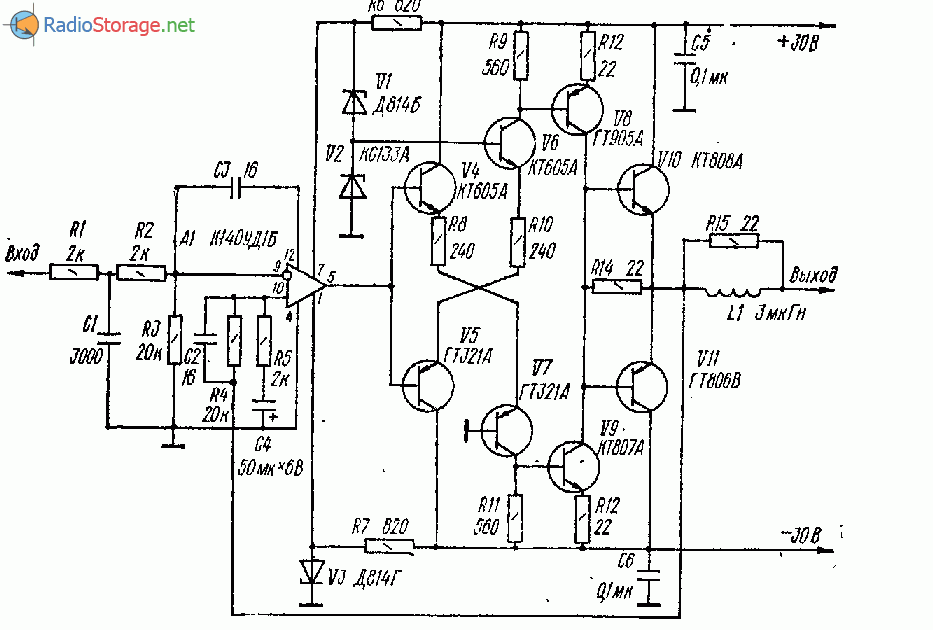
Детали УНЧ
Для работы в этом усилителе пригоден операционный усилитель с коэффициентом усиления напряжения не менее 2000. Транзисторы оконечного каскада желательно подобрать с одинаковыми коэффициентами передачи тока (h21э> 50).
Вместо транзисторов ГТ321А в усилителе можно применить транзисторы КТ626 (с буквенными индексами А, Б, В), вместо ГТ905А и ГТ806В — соответственно КТ814Г и КТ816Г. Катушка L1 (30 витков) намотана в два слоя проводом ПЭВ-2 — 1,0 на каркасе диаметром 7 и длиной 25 мм.
Для охлаждения транзисторов V8, V9 применен теплоотвод П-образной формы, согнутый из полосы (размеры 100 X 50 мм) листового алюминиевого сплава толщиной 2мм. Размеры основания теплоотвода — 50 X 50 мм, полок (на них закреплены транзисторы) — примерно 25 X 50 мм.
Теплоотвод крепят на монтажной плате с таким расчетом, чтобы выводы транзисторов можно было соединить с остальными деталями короткими проводниками. Транзисторы V10 и V11 устанавливают на универсальных теплоотводах типа 8.650.022 с эффективной площадью охлаждения 300 см2.
Справка об аналогах биполярного низкочастотного npn транзистора MJE13009.
Эта страница содержит информацию об аналогах биполярного низкочастотного npn транзистора MJE13009 .
Перед заменой транзистора на аналогичный, !ОБЯЗАТЕЛЬНО! сравните параметры оригинального транзистора и предлагаемого на странице аналога. Решение о замене принимайте после сравнения характеристик, с учетом конкретной схемы применения и режима работы прибора.
Можно попробовать заменить транзистор MJE13009 транзистором 2SC2335;
транзистором 2SC3346; транзистором 2SC3306; транзистором 2SC2898; транзистором 2SC3257; транзистором BUL74A; транзистором BUW72; транзистором 2SC3346; транзистором 2SC3306; транзистором 2SC2898; транзистором 2SC3257;
Усилитель 200 Вт — простой и надежный аппарат
Желающим повторить эту схему, есть широкое поле для ее усовершенствования, например: вместо УД7 можно поставить более быстрый ОУ. Можно поднять мощность на выходе, увеличив при этом количество транзисторов в выходном тракте и подняв напряжение питания до 70v. Этот вариант может гарантировать мощность на выходе до 450 Вт. Так, что с этой схемой можно смело экспериментировать.
Мощные транзисторы в оконечном тракте необходимо монтировать на радиаторе. Теплоотвод по площади своего сечения, должен быть достаточно большим. То есть, чтобы мог эффективно рассеивать тепло выделяемое транзисторами в выходном тракте с некоторым запасом. Выходные транзисторы крепить к радиатору обязательно нужно через изолирующие прокладки с использованием теплопроводной пасты, например: КПТ-8.
В приложении ниже, находятся печатная плата на восьми транзисторах и принципиальная схема:
Оконечный усилитель на 200 Вт
Резисторы: R1 R11 =1к R2 = 36 кОм R3 = 240 Ом R4 R5 = 330 Ом R6 R7 = 20 кОм R8R9 = 3.3кОм.5w R10 = 27 Ом 2w R12 R13 R14 R15 = 0.22 Ом 5w R16 = 10 кОм
Конденсаторы: С1 = О.ЗЗ мкФ С2=180 пФ СЗ С4= 10 мкФ 25v С5 С6 = 0.1 мкФ С7 = 0.1 мкФ С8 = 0.22 мкФ С9-С10 = 56 пФ
Транзисторы: VD1 VD2 = KC515A VT1 = КТ815Г VT2 = КТ814Г VT3VT5VT…= 2SA1943 VT4 VT6 VT…= 2CA5200
Вместо выходных транзисторов указанных в схеме, можно поставить комплементарные транзисторы советского производства КТ8101А и КТ8102А. Использовать их можно в любом количестве.
Источник
Где и как мы можем использовать ?
Максимальная нагрузка, которую может выдерживать этот транзистор, составляет около 150 мА, что достаточно для работы многих устройств в цепи, например реле, светодиодов и других элементов схемы. Напряжение насыщения Uкэ.нас. составляет всего 0.3 В, что также удовлетворяет почти все потребности. Как обсуждалось выше, C945 имеет хороший коэффициент усиления постоянного тока hFE и низкий уровень шума, благодаря чему он идеально подходит для использования в каскадах схем предусилителя, усилителя звука или для усиления других сигналов в электронных цепях. Напряжение насыщения большинства биполярных транзисторов составляет 0,6 В, но у нашего С945 Uкэ.нас. = 0,3 В, поэтому он может работать в цепях низкого напряжения.
Производители
Daya Electric Group; DCCOM (Dc Components); Futurlec; HTSEMI (Shenzhen Jin Yu Semiconductor); KEXIN (Guangdong Kexin Industrial); Kisemiconductor (Kwang Myoung I.S.); Micro Electronics; NEC; Rectron Semiconductor; SECO (SeCoS Halbleitertechnologie GmbH); Stanson Technology; TGS (Tiger Electronic); UTC (Unisonic Technologies); Weitron Technology; Willas Electronic Corp; Winnerjoin (Shenzhen Yongerjia Industry).

Аналоги транзистор C945
| Type | Mat | Struct | Pc | Ucb | Uce | Ueb | Ic | Tj | Ft | Cc | Hfe | Caps |
| 2DC2412R | Si | NPN | 0.3 | 50 | 0.15 | 180 | 180 | SOT23 | ||||
| 2SC1623RLT1 | Si | NPN | 0.3 | 60 | 50 | 7 | 0.15 | 150 | 180 | 3 | 180 | SOT23 |
| 2SC1623SLT1 | Si | NPN | 0.3 | 60 | 50 | 7 | 0.15 | 150 | 180 | 3 | 270 | SOT23 |
| 2SC2412-R | Si | NPN | 0.2 | 60 | 50 | 7 | 0.15 | 150 | 180 | 2 | 180 | SOT23 |
| 2SC2412-S | Si | NPN | 0.2 | 60 | 50 | 7 | 0.15 | 150 | 180 | 2 | 270 | SOT23 |
| 2SC2412KRLT1 | Si | NPN | 0.2 | 60 | 50 | 7 | 0.15 | 150 | 180 | 2 | 180 | SOT23 |
| 2SC2412KSLT1 | Si | NPN | 0.2 | 60 | 50 | 7 | 0.15 | 150 | 180 | 2 | 270 | SOT23 |
| 2SC945LT1 | Si | NPN | 0.23 | 60 | 50 | 5 | 0.15 | 150 | 150 | 2.2 | 200 | SOT23 |
| 2SD1501 | Si | NPN | 1 | 70 | 1 | 150 | 250 | SOT23 | ||||
| 2STR1160 | Si | NPN | 0.5 | 60 | 60 | 5 | 1 | 150 | 250 | SOT23 | ||
| 50C02CH-TL-E | Si | NPN | 0.7 | 60 | 50 | 5 | 0.5 | 150 | 500 | 2.8 | 300 | SOT23 |
| BRY61 | Si | PNPN | 0.25 | 70 | 70 | 70 | 0.175 | 150 | 1000 | SOT23 | ||
| BSP52T1 | Si | NPN | 1.5 | 100 | 80 | 5 | 0.5 | 150 | 150 | 5000 | SOT23 | |
| BSP52T3 | Si | NPN | 1.5 | 100 | 80 | 5 | 0.5 | 150 | 150 | 5000 | SOT23 | |
| C945 | Si | NPN | 0.2 | 60 | 50 | 5 | 0.15 | 150 | 150 | 3 | 130 | SOT23 |
| DNLS160 | Si | NPN | 0.3 | 60 | 1 | 150 | 200 | SOT23 | ||||
| DTD123 | Si | Pre-Biased-NPN | 0.2 | 50 | 0.5 | 150 | 200 | 250 | SOT23 | |||
| ECG2408 | Si | NPN | 0.2 | 60 | 65 | 0.3 | 150 | 300 | 300 | SOT23 | ||
| FMMT493A | Si | NPN | 0.5 | 60 | 1 | 150 | 500 | SOT23 | ||||
| FMMTL619 | Si | NPN | 0.5 | 50 | 1.25 | 180 | 300 | SOT23 | ||||
| L2SC1623RLT1G | Si | NPN | 0.225 | 60 | 50 | 7 | 0.15 | 150 | 250 | 3 | 180 | SOT23 |
| L2SC1623SLT1G | Si | NPN | 0.225 | 60 | 50 | 7 | 0.15 | 150 | 250 | 3 | 270 | SOT23 |
| L2SC2412KRLT1G | Si | NPN | 0.2 | 60 | 50 | 7 | 0.15 | 150 | 180 | 2 | 180 | SOT23 |
| L2SC2412KSLT1G | Si | NPN | 0.2 | 60 | 50 | 7 | 0.15 | 150 | 180 | 2 | 270 | SOT23 |
| MMBT945-H | Si | NPN | 0.2 | 60 | 50 | 5 | 0.15 | 150 | 150 | 3 | 200 | SOT23 |
| MMBT945-L | Si | NPN | 0.2 | 60 | 50 | 5 | 0.15 | 150 | 150 | 3 | 130 | SOT23 |
| NSS60201LT1G | Si | NPN | 0.54 | 60 | 4 | 150 | SOT23 | |||||
| ZXTN19100CFF | Si | NPN | 1.5 | 100 | 4.5 | 150 | 200 | SOT23F | ||||
| ZXTN25050DFH | Si | NPN | 1.25 | 50 | 4 | 200 | 240 | SOT23 | ||||
| ZXTN25100DFH | Si | NPN | 1.25 | 100 | 2.5 | 175 | 300 | SOT23 |
Разбор схемы
Это моно-усилитель мощности звуковой частоты.
Транзистор VT1 является главным элементом в схеме усилителя. Поэтому схема называется транзисторный УНЧ (усилитель низкой частоты).
В данном случае используется n-p-n транзистор. Он включен по схеме с общим эмиттером (ОЭ). Эта схема позволяет выжить максимум из транзистора. Она усиливает и напряжение, и ток одновременно. Итого максимальная мощность.
Как именно определяется схема включения? Входящий сигнал подается на базу и эмиттер, а выходящий снимается с коллектора и эмиттера. То есть, по сути, общий контакт эмиттер. Поэтому схема называется с общим эмиттером. Эмиттер – это силовая часть транзистора, которая позволяет усилить сигнал по максимуму.
Что такое каскад
Каскад – это по сути этап усиления, который не зависит от другого. Бывают и двухкаскадные усилители. То есть, например, в схеме есть два транзистора. Один работает как предусилитель, и передает усиленный сигнал на вход второго. Поэтому схема называется двухкаскадной. Они не зависят друг от друга, но первый каскад передает сигнал на второй, что позволяет увеличить мощность сигнала.
Схема УНЧ
Первый каскад усилителя собран на операционном усилителе А1. Для того чтобы скорость нарастания сигнала на входе усилителя не превысила допустимого значения, применен фильтр нижних частот R1C1R2 с частотой среза около 20 кГц. Усиливаемый сигнал подается на инвертирующий вход операционного усилителя, сигнал ООС (с выхода усилителя) — на его неинвертирующий вход.
![]()
Конденсатор С2 корректирует фазовую характеристику усилителя в области высоких частот. Частота среза каскада (с учетом коррекции через конденсатор С3) — около 30 кГц.
Второй каскад выполнен на транзисторах V4—V7 по схеме двухтактного каскодного усилителя. Частота среза этого каскада 4,7 МГц. Помимо инвертирования сигнала, он выполняет функции генератора стабильных токов смещения для транзисторов предоконечного каскада на транзисторах разной структуры V8 и V9.
Включенные в их эмиттерные цепи резисторы R12, R13 создают местные ООС по току, что вместе со стабильными токами смещения и определяет высокую термостабильность усилителя в целом. Ток покоя транзисторов, V8, V9 равен 30 мА (при температуре 60 °С он возрастает до 50 мА). Частота среза этой ступени усилителя 130 кГц.
Транзисторы оконечного каскада V10, V11 включены по схеме эмиттерного повторителя и работают без начального смещения, т. е. при токе покоя, равном нулю. Для снижения неизбежных в этом случае искажений типа «ступенька» введен резистор R14. Благодаря этому при малых уровнях сигнала, когда транзисторы V10, V11 закрыты, на нагрузку работает предоконечный каскад.
Частота среза каскада на транзисторах V10, V11 — около 140 кГц.
Технические характеристики
Характеристики D882, приведённые в технической документации, могут встречаться с небольшими отличиями, в зависимости от того, у какого производителя взята информация. Поэтому далее приводим значения от компании Shenzhen Electronics, так как транзистор этой фирмы часто можно встретить в отечественных магазинах. Предельно допустимые значения, измеренные при температуре окружающего воздуха +25ОС:
- напряжение коллектор-база предельно допустимое VCBO (Uкб max) = 40 В;
- напряжение коллектор-эмиттер максимальное VCEO (Uкэ max) = 30 В;
- напряжение эмиттер-база предельно возможное VEBO (Uэб max) = 6 В;
- наибольший постоянный ток через коллектор IC (Iк max) = 3 А;
- предельная мощность, рассеиваемая на коллекторе РС (Рк max) = 1,25 Вт;
- Диапазон температур хранения Tstg = -55 … 150 оС;
- Максимальная температура кристалла TJ = 150 оС;
Далее производитель Shenzhen Electronics приводит электрические характеристики.

Транзисторы D882 могут иметь различные коэффициенты передачи тока и по этому свойству классифицируются следующим образом: меньше всего коэффициент у приборов с буквой R – от 60 до 120, с буквой – О чуть больше (100 — 200), если в наименовании Y, то значение 160 — 320 и устройства с обозначением GR имеют усиление от 200 до 400.
Приведём график зависимости Pt (рассеиваемая мощность) от T (окружающая температура). Для проведения тестирования использовался радиатор из алюминия толщиной 10 мм. По горизонтальной оси здесь отложена мощность, а по вертикальной температура.

Из графика видно, что когда температура становится выше +25ОС, мощность уменьшается и при +150ОС становиться равной 0. Кроме этого из рисунка понятно, что чем больше площадь радиатора, тем большую мощность можно рассеять.
При тепловых расчётах может также понадобиться зависимость температурного сопротивления от длительности импульса. Измерение проводилось при таких условиях: напряжении коллектор-эмиттер 10 вольт, ток коллектора 1 ампер. При этом погрешность не более 0,001. Горизонтальная шкала, на которую нанесена длительность импульса, представлена в логарифмическом масштабе.

Усилитель на кт808а своими руками
Зарегистрируйтесь и получите два купона по 5$ каждый:https://jlcpcb.com/quote
| Hudgun |
| ino53 |
| Мощные высокоскоростные силовые модули семейства XM3 на базе карбид-кремниевых MOSFET разработаны компанией Wolfspeed в первую очередь для применения в выпрямителях зарядных станций автомобилей. Их главное преимущество – минимальные значения паразитных индуктивностей.
|
|
| Hudgun |
| При проектировании устройств работающих в автономном режиме очень важна оценка энергопотребления. Тесты от компании ЕEMBC помогают наиболее объективно оценить энергопотребление. В статье рассмотрен практический пример универсального способа расчета оценки энергоэффективности для новых микроконтроллеров STM32L5 с помощью отладочной платы ST.
|
|
| Страница 1 из 1 |
Часовой пояс: UTC + 3 часа
Биполярный транзистор C945 — описание производителя. Основные параметры. Даташиты
Наименование производителя: C945
- Тип материала: Si
- Полярность: NPN
- Максимальная рассеиваемая мощность (Pc): 0.2 W
- Макcимально допустимое напряжение коллектор-база (Ucb): 60 V
- Макcимально допустимое напряжение коллектор-эмиттер (Uce): 50 V
- Макcимально допустимое напряжение эмиттер-база (Ueb): 5 V
- Макcимальный постоянный ток коллектора (Ic): 0.15 A
- Предельная температура PN-перехода (Tj): 150 °C
- Граничная частота коэффициента передачи тока (ft): 150 MHz
- Ёмкость коллекторного перехода (Cc): 3 pf
- Статический коэффициент передачи тока (hfe): 130
- Корпус транзистора: SOT23
- Аналоги (замена) для C945





























