Активная колонка — комбо усилитель для проверки звуковых аудио схем и устройств
как сделать колонку своими руками, DIY колонка, самодельный комбик, активная колонка, компьютерная колонка, самодельный усилитель, предварительный усилитель, усилитель мощности, TDA2050
Однажды я подобрал на улице небольшую черную китайскую колонку от компьютерной аудио системы Defender. Кто-то выбросил эту колонку, как оказалось у нее сгорела «пищалка» — высокочастотный громкоговоритель. Однако низкочастотный динамик оказался в рабочем состоянии.
Колонка, которую я подобрал на помойке. НЧ динамик оказался в порядке, а ВЧ я поменял
Я решил забрать колонку, так как давно уже хотел собрать себе небольшой тестовый комбо — усилитель для проверки разных аудио устройств. В последствии я заменил сгоревший высокочастотный пьезокерамический динамик на «пищалку» 3ГДВ-1 советского производства выпуска 1991 горда. Несколько таких динамиков у меня хранились с 90-х годов.
Колонка сделана из МДФ толщиной 10мм и обтянута черным дерматином.
Примеры звука
Исходный «опорный» звук – просто запись в линию.
Guitar.ru · Запись в линию
Через лампу:
Guitar.ru · Запись через лампу
Чувствуется, что звук стал более прозрачным, ярким. Играл через такой преамп долгие годы в транзисторный комбик; однажды воткнулся напрямую и поразился – настолько мутным показался звук без лампы. Перейдя на ламповый комбик, ламповый преамп снял с «боевого дежурства» – там от его применения эффекта нет.
При использовании нескольких примочек втыкайте данный преамп после полупроводникового овердрайва – в этом случае звук станет более читаемым. Также хорошие результаты показал он на басу: звук становится более ярким, в особенности с бриджевого датчика; басить при этом нисколько не мешает.
А сейчас небольшая попытка теоретического изыскания.
Питание ламповых преампов
Правильное питание – очень важный фактор, во многом определяющий качество звучания ламповых схем. При неправильной реализации получаем звук, изобилующий сетевым фоном, что слышно даже на многих приведенных в Сети звуковых примерах. Как реализовать питание лампы в настоящее время, когда анодно-накальный трансформатор достать не так просто?
Питание накала
Самый простой вариант для популярной лампы 12AX7 – взять блок питания на 12 Вольт. Если он импульсный, этот вариант пройдёт, но обычный «трансформаторный» блок питания может без нагрузки выдать и все 20 вольт, а под нагрузкой – меньше 12. Соответственно нужна как минимум стабилизация.
Очень важная деталь: цепь питания накала должна быть изолирована от сигнальной массы. В противном случае имеем «токовую петлю»: токи накала протекают по сигнальной массе, создавая там переменный ток пульсаций (за счет недодавленных пульсаций блока питания); соответственно создаётся переменное напряжение пульсаций, проникающее в сигнальную цепь. Лампа такие помехи прекрасно воспроизводит – то есть, имеем хорошо слышимый фон. То же касается импульсного блока питания. И если у вас есть еще какие-то примочки, питайте их от другого источника – на каждую примочку свой блок питания.
В приведенной схеме используется стабилизатор L7812 – проще всего взять его в изолированном корпусе TO-220FP и прикрутить к корпусу устройства для теплоотвода.
Питание анода
Самый простой вариант – взять сетевой тороидальный трансформатор 1:1 (220 Вольт на вторичной обмотке). Лучше разместить его в отдельном корпусе на манер сетевого адаптера: экономия места и отдаление источника помех.
Если корпус нашего «сетевого адаптера» металлический, ни в коем случае не соединяйте его с минусом анодного питания: рискуете получить удар током при размыкании выходного разъёма.
На входе анодного питания преампа ставим активный фильтр пульсаций, чтобы додавить пульсации – мы ведь хотим получить звук более качественный, чем у ламповой радиолы. Пульсации анодного напряжения лампа также хорошо воспроизводит.
Фильтр размещается именно в корпусе преампа во избежание короткого замыкания транзистора – сгорит моментально. Конденсатор C3 неэлектролитический. Схема эта не совсем правильно называется «электронный дроссель»; полное описание её работы можно найти в Сети.
Если всё же трансформатор питания располагается в одном корпусе с преампом, обратите внимание на разводку платы. Сначала ведём отдельный проводник от минуса диодного моста на сглаживающий конденсатор, потом на фильтр пульсаций, и только после фильтра пульсаций подсоединяем минус питания к общей сигнальной шине
Усилитель мощности
На фото ниже показана полностью собранная печатная плата УМЗЧ. С помощью TIP35 и TIP36 транзисторов выходного каскада обеспечивается надежность при работе в самых тяжелых сценических условиях. Другие особенности схемы включают в себя защиту от короткого замыкания — компоненты смещения диодов D2 и D3.
Защита от короткого замыкания ограничивает выходной ток до относительно безопасного уровня. Защита будет ограничивать пиковый выходной ток до примерно 8 ампер. Ток смещения является регулируемым, и должен быть установлен на уровне около 25 мА в покое. Транзисторы TIP3055/2966 или MJE3055/2955 также могут быть использованы для УМЗЧ. Схема позволяет подключать до двух 8-Омных акустических колонок (по 4 Ом). Не используйте АС менее 4 Ом на этот усилитель — он не рассчитан на столь малое сопротивление!
Как правильно подобрать комбик?
Чтобы правильно выбрать комбоусилитель, необходимо рассмотреть не только их виды по форме, работоспособности и назначению, но и учесть мощность изделия, производителя.
Мощность комбика
Самым основным показателем является мощность. Она измеряется в ваттах. При игре на электрогитаре в домашних условиях подойдет мощность в 10-20 Вт. Для игры на трех инструментах вполне хватит транзисторного комбика на 40 Вт. Если у вас две гитары + бас-гитара + барабанщик, тогда необходимо брать для гитары комбоусилитель, который будет наделен 60 Вт.
Динамик
Звучание установки напрямую зависит от размера динамика. Динамиками небольшого размера оснащают установки дешевых моделей. В основном они покупаются начинающими гитаристами. Десятидюймовые подойдут для занятий в репетиционном зале с группой музыкантов. Отличный вариант — 12-дюймовые динамики, но они дорогие.
Более двух динамиков позволяют применять стереоэффекты. Чем больше динамиков, тем мощнее будет звук.
Сопротивление
Этот показатель для новичка ничего не значит. Планируя к комбику подключить еще динамики и усилитель, учитывайте то, что сопротивление должно быть равным.
Число каналов
Каналы необходимы для настройки партий определенных инструментов. Ритмичная часть настраивается на одном канале, гитара-соло — на другом. Каждый канал отвечает за определенный звук, издаваемый музыкальными инструментами в ансамбле.
Интерфейс
Звук с гитары на динамик передается благодаря линейному входу (AUX). У комбика может быть выход на наушники. Эта вещь хороша в тех случаях, когда хочется поиграть, а шуметь нельзя. Звук с гитары будет слышен в наушниках. Также есть входное гнездо для микрофона. В интерфейсе устройства можно встретить USB-вход. Он используется для подключения персонального компьютера. Применятся исключительно профессионалами.
Мостовое включение
Мостовая схема позволяет добиться до 120 Вт на выходе. Для её реализации потребуется две микросхемы и только в случаях, когда нагрузка составляет 8 или 16 Ом. При меньшем сопротивлении, из-за больших токов, TDA может перегреться и выйти из строя. Она представляет собой конструктивное решение из двух типовых, рассмотренных выше. При этом, громкоговоритель подключен между выходами (контакт 14) микросхем. Оптимальное питающее напряжение для такой сборки не менее 35 В. Вход одного из усилителей (контакт 3) должен быть подключен к земле.
Здесь необходимо наличие резистора обратной связи (на 22 кОм), между контактами 14 и 2, первой и второй микросхемы соответственно. Если этого не сделать, то усилитель работать не будет.
Для включения усилителя на контакты 10 (Mute) и 9 (StandBuy) должно подаваться не менее 5 В.
Smok Novo 3 – 2 место
Стоимость Smok Nord 3 – 1900 рублей.
Smok Novo 3 уверенно претендует на звание лучшей под-системы 2021 года, потому что она отлично справляется с задачей сбалансировать простоту, которую обычно ищут в под-системе, и исключительную производительность. Novo имеет простой внешний вид в стиле ручки. В принципе, новая версия похожа на предыдущие версии по дизайну. Однако в ней увеличен объем аккумулятора до 800 мАч, что хватает для 600 затяжек на полном заряде.
Устройство по-прежнему работает “автоматически”, так что вы просто делаете затяжку и устройство само активируется. Для работы устройства предусмотрено 2 вида картриджей с сопротивлением 1 и 1.4 Ом. Оба картриджа перезаправляются и вмещают 2 мл жидкости. Если вам нужна простота и надежность, Smok Novo 3 будет достойным выбором.
4-ая модель слишком сложная, а 2-ая уже устарела, поэтому третья Ново входит на 2 место
Vaporesso Renova Zero – 10 место
Стоимость Vaporesso Renova Zero – 1500 рублей.
Vaporesso Renova Zero – это простое и удобное в использовании устройство с одной кнопкой и множеством функций под капотом. Устройство представляет собой плоское, похожее на флешку устройство с картриджем объемом 2 мл. Оснащен аккумулятором емкостью 650 мАч. На передней стороне посередине размещен логотип Zero и кнопка fire внизу. Благодаря системе заправки “press-to-fill”, картридж защищается от протечек. Картридж присоединяется к устройству на магните. Менять испарители и намотки не нужно. По сути Renova Zero – это надежное устройство, не требующее постоянного внимания.
В комплект Zero входят два картриджа:
- картридж с сеткой на 1 Ом;
- картридж с керамической спиралью на 1,3 Ом.
Оба обеспечивают насыщенный вкус. На мой взгляд, картридж с сеткой работает лучше. Нажав кнопку три раза, вы выбираете один из двух режимов: от 9-11 до 13 Вт для картриджа на 1 Ом и от 9-10,5 до 12,5 Вт для картриджа на 1,3 Ом. Еще больше функций добавляет чипсет устройства. Например:
- автоматический контроль температуры;
- защита от низкого уровня жидкости;
- специальный переключатель включения/выключения, когда вы носите устройство с собой.
Проверенный старичок, который остается таким же надежным и дешевым
Принципиальная схема 4in1: усилитель TDA7294 RMS 100 Вт с источником питания и регулятором тембра
Списки деталей
Микросхемы:
| Номинал | Количество |
|---|---|
| Микросхема TDA7294: | 1 шт. |
| Микросхема 7812: | 1 шт. |
| Микросхема 4558: | 1 шт. |
| Стабилитрон диодный 12В: | 2 шт. |
| Выпрямительный мостовой диод 6 А: | 1 шт. |
Резисторы 1/4W:
| Номинал | Количество |
|---|---|
| 390 Î — 1/4 Вт: | 1 шт. |
| 680 Î — 1/4 Вт: | 1 шт. |
| 1 кОм — 1/4 Вт: | 2 шт. |
| 2k2 Ом — 1/4 Вт: | 2 шт. |
| 2k7 Ом — 1/4 Вт: | 1 шт. |
| 3k3 Ом — 1/4 Вт: | 1 шт. |
| 5 кОм — 1/4 Вт: | 1 шт. |
| 8k2 Ом — 1/4 Вт: | 1 шт. |
| 10 кОм — 1/4 Вт: | 4 шт. |
| 20 кОм — 1/4 Вт: | 2 шт. |
| 22 кОм — 1/4 Вт: | 3 шт. |
| 30 кОм — 1/4 Вт: | 1 шт. |
| 47 кОм — 1/4 Вт: | 1 шт. |
| 10R Ом — 1/4 Вт: | 1 шт. |
| 56R Ом — 2Вт: | 1 шт. |
| 2K2 Ом — 2Вт: | шт. |
| Потенциометр 50 кОм: | 3 шт.< |
Конденсаторы:
| Номинал | Количество |
|---|---|
| Дисковые неполярные конденсаторы 100 пФ/керамический: | 2 шт. |
| 6н8Ф неполярный полиэфирный конденсатор: | 2 шт. |
| Неполярный полиэфирный конденсатор 10 нФ: | 2 шт. |
| Неполярный полиэфирный конденсатор 100 нФ: | 6 шт. |
| Неполярный полиэфирный конденсатор 220 нФ: | 1 шт. |
| Электролитический конденсатор 2.2uF/63V: | 1 шт. |
| Электролитический конденсатор 10 мкФ/63 В: | 5 шт. |
| Электролитический конденсатор 22uF/63v: | 2 шт. |
| Электролитический конденсатор 100 мкФ/63 В: | 2 шт. |
| Электролитический конденсатор 4700uF/63V: | 2 шт. |
Размещение компонентов
Это одноканальная (моно) аудиосистема. Для стереофонической аудиосистемы вам понадобятся две одинаковые схемы и внесите некоторые изменения, например: используйте более мощный трансформатор, а также выпрямительных диодов, более высокое значение емкости конденсатора для модуля питания. Применяйте только один блок питания. Установите стерео потенциометр и подключите к двум платам с помощью провода.
Характеристики
- Диапазон напряжения питания от +/- 10 В до +/- 40 В постоянного тока.
- Требуется радиатор, и его тепловое сопротивление должно составлять около 0,038 градуса Цельсия/Вт.
- В качестве нагрузки используйте динамик на 8 Ом мощностью 150 Вт.
- Для мощности 100 Вт, напряжение питания должно быть +/- 38 В постоянного тока.
- Источник питания должен быть хорошо отфильтрован и не иметь пульсаций.
- Если в источнике питания присутствует шум, это может вызвать колебания.
- VM = 1,5 В — порог включения звука, а VM = 3,5 В — порог отключения звука.
- VSTBY = 1,5 В — это порог включения режима ожидания, а VSTBY = 3,5 В — порог выключения режима ожидания.
- Типичное входное сопротивление TDA7294 составляет 100 кОм.
- Частотный диапазон от 20 Гц до 20 кГц.
- 145 градусов Цельсия — это порог теплового отключения. Скорость нарастания TDA7294 составляет 10 В/микросекунду, а коэффициент усиления по напряжению разомкнутого контура составляет 80 дБ.
- Ток покоя TDA7294 составляет примерно 30 мА, а его максимальное значение — 65 мА.
Предыдущая запись Комбинированный прибор измерения высокого напряжения
Следующая запись TPA3116D2 — мини-усилитель мощности 50 Вт
Структурная схема микросхемы TDA1557Q
Монтаж усилителя на TDA 1558Q
Если сборку можно производить навесным монтажом без применения печатной платы, то сначала у микросхемы надо удалить не используемые выводы 4, 9 и 15. Потом аккуратно распрямите выводы. Далее отогните выводы 5, 13 и 14 вверх, все эти выводы подключаются к плюсу питания. Следующим шагом отогните выводы 3, 7 и 11 вниз – это минус питания, или «земля». После этих манипуляций прикрутите микросхему к теплоотводу, используя теплопроводную пасту. На рисунках виден монтаж с разных ракурсов, но я всё же поясню. Выводы 1 и 2 спаиваются вместе – это вход правого канала, к ним надо припаять конденсатор 0.33 мкФ. Точно так же надо поступить с выводами 16 и 17. Общий провод для входа это минус питания или «земля».
К выводам 5, 13 и 14 припаяйте провод плюса питания. Этот же провод припаивается к плюсу конденсатора 6800 мкФ. Отогнутые вниз выводы 3, 7 и 11 так же спаиваются вместе проводом, и этот провод припаивается к минусу конденсатора 6800 мкФ. Далее от конденсатора провода идут к источнику питания.
Выводы 6 и 8 – это выход правого канала, 6 вывод припаивается к плюсу динамика, а вывод 8 к минусу.
Выводы 10 и 12 – это выход левого канала, вывод 10 припаивается к плюсу динамика, а вывод 12 к минусу.
Конденсатор 0.22 мкФ надо припаять параллельно выводам конденсатора 6800 мкФ.
Варианты собранных усилителей
Микросхемы имеют довольно высокую выходную мощность (около 22Вт х 2) и для её охлаждения понадобится радиатор, площадью не менее 100кв см. Можно применить радиатор от процессора.
Прежде чем подавать питание, внимательно проверьте правильность монтажа.
На входе усилителя надо поставить сдвоенный переменный резистор 47-100 кОм для регулировки громкости.
Вышеизложенные схемы для начинающих радиолюбителей, вполне лёгкие в сборке и не нуждаются в настройке. Собраны на дешёвых деталях, которые можно купить в любом радиомагазине. Детали можно также найти в автомагнитолах.
- Доработка усилителя «Радиотехника У-101-стерео»
У многих со времен СССР остались усилители мощности «Радиотехника У-101-стерео». В статье, ниже рассмотрены его схема, характеристики и доработки.
МЗЧ с малыми нелинейными искажениями
Основные технические характеристики:
- Номинальная выходная мощность на нагрузке 8 Ом, Вт … 25
- Коэффициент гармоник, %, не более ……………….. 0,003
- Скорость нарастания выходного напряжения , В/мкс …. не менее 40
- Номинальное входное напряжение, В ……………….. 0,7 Подробнее…
Активная акустическая система.
Всем хороши минимузыкальные центры, и широкий набор функциональных возможностей, и неплохие характеристики, мало места занимают в квартире. Одно плохо, — выходная мощность невысокая, обычно не более 5-10W. Конечно, можно купить более мощный аппарат, но музыкальный центр с выходной мощностью около 100W стоит на порядок дороже. А это существенно для кармана многих наших граждан. Подробнее…
Аннтенные усилители — SWA
В публикуемой здесь статье наш постоянный автор анализирует схемотехнику антенных усилителей польского производства и обосновывает свой осознанный подход к их выбору с точки зрения коэффициентов шума и усиления.
Он также дает рекомендации по ремонту таких устройств, довольно часто выходящих из строя от грозовых разрядов, и устранению самовозбуждения.
Это позволит, надеемся, многим радиолюбителям не только выбрать необходимый усилитель, но и улучшить его работу. Подробнее…
Популярность: 55 904 просм.
↑ Схема усилителя
Саму схему усилителя можно разделить на 3 части: предусилитель, буфер и усилитель мощности. Схему предусилителя я выбирал долго, ибо нужно было добиться хорошего качества минимальной ценой и энергопотреблением. Больших трансформаторов тоже не хотелось делать. Зато у меня валялись 2 советских ТАН-11 с четырьмя обмотками по 28 Вольт и двумя по 6 Вольт. Именно их я и решил использовать. Но анодное напряжение получалось небольшим. Выход был один — использовать известный предусилитель TOMATO. За несколько лет работы у меня дома, этот предусилитель ни разу не подвел, и оказался очень неприхотливым и качественным, при своей простоте. Вопрос о буфере не вставал, использовал стандартный ход на операционном усилителе TL072, включенном с К.У. = 1. Темброблок решил делать фендеровским, уж очень он мне нравится.
В качестве УМЗЧ использовал TDA2005, включенную в мостовом режиме.
Вот что получилось в итоге:
↑ Использованные детали
В предусилителе использованы конденсаторы с рабочим напряжением 250 Вольт, в темброблоке и дальше по схеме 50 Вольт. Конденсаторы в катодах половинок лампы на 50 Вольт. Электролит на 2.2 мкф желательно использовать униполярный, еще лучше не электролит вообще
Гибридные сборки
Существуют промежуточные варианты между микросхемными усилителями и усилителями собранными на транзисторах.
Дело в том, что ряд элементов схемы (к примеру конденсаторы) нельзя реализовать в микросхеме. И придумали объединять технологии в одном модуле.
STK-459 разобранный, без крышки
Самые распространенные в мире, — сборки серий STK хххх.
Усилитель на STK443, ссылка на него в Китае
Использовались подобные сборки в основном в топовых музыкальных центрах. Считается, что «звучат» подобные транзисторные сборки лучше микросхемных усилителей. И что они ближе по своему звучанию к транзисторным усилителям. Но явного и всем очевидного скачка качества не наблюдается. Популярность подобных сборок в последнее время стала меньше. Лет десять назад они были распространены гораздо больше. Но усилители на подобных сборках вполне живы до сих пор.
Транзисторные комбоусилители
С развитием электроники вслед за ламповыми комбиками появились транзисторные. Новая технология позволила снизить вес и размер усилителей, сделать их более надежными в эксплуатации.
Перечислим плюсы и минусы транзисторных комбоусилителей в сравнении с ламповыми.
Плюсы:
- небольшая цена;
- легкость и компактность;
- удобство транспортировки из-за меньшей чувствительности к ударам и тряске;
- надежность работы;
- отсутствие дополнительных трат на замену деталей (как ламп в ламповых комбо);
- хорошая регулировка громкости: даже на малых оборотах – приемлемый звук.
Гибкая настройка громкости при хорошем качестве звука делает транзисторные комбики удобными для домашних репетиций. Можно играть и громко, и тихо. Репетировать в любое время. При этом – не создавать лишнего шума, например, ночью. Ведь его так не любят соседи.
Минусы:
- качество звука уступает ламповому;
- дорогой ремонт в случае поломки.
Транзисторные комбики совершенствуются и по сей день. Диапазон цен на них широк: каждый найдет то, что хочет. Считаются хорошим вариантом для новичков. Хотя на практике – не только для них. Пригодны для небольших помещений. При грамотном обращении с устройством и владении электрогитарой позволяют достичь хорошего звука.
Принципиальная схема усилителя мощности комбика
Схему усилителя проверочного комбика можно условно разделить на три части:
- Предварительный усилитель
- Оконечный усилитель (усилитель мощности)
- Блок питания.
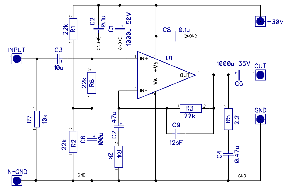
В качестве оконечного усилителя я выбрал простой усилитель на очень распространенной и дешевой микросхеме TDA 2050. В данном усилителе микросхема работает с однополярным источником питания напряжением 30 вольт. использование однополярного питания несколько ухудшает параметры усилителя, но в данной конструкции это не имеет значения.

Принципиальная схема усилителя мощности тестового комбика
Схема оконечного усилителя взята из даташита на TDA2050 но с небольшими изменениями. Некоторые экземпляры неоригинальных 2050 имеют склонность к самовозбуждению на высоких частотах (до 1 МГц). Это проявляется как искажения звука, шипение и повышенное энергопотребление микросхемы. Для предотвращения такого явления служит дополнительный конденсатор C9 и резистор R7. Кроме того, уменьшено общее усиление схемы — резистор R4 использован с номиналом 2к вместо 680 Ом по даташиту. Если ваш усилитель все же склонен к самовозбуждению, можно попробовать включить на его выходе, последовательно с громкоговорителем и конденсатором C5 дополнительную катушку индуктивности (на схеме не показана). Ее можно намотать на постоянном резисторе мощностью 2 Вт и сопротивлением 10 — 50 Ом. Катушка должна содержать 20-30 витков провода толщиной 0.5 — 0.8 мм. Концы катушки припаиваем к выводам резистора:
Номинальная выходная мощность усилителя в нашем комбике (при однополярном питании напряжением 30В) составляет примерно 20 Вт.
Нужно сказать, что микросхема 2050 обладает несколько суховатым звучанием, и мало подходит для применения в Hi-End технике. Но очень часто и с успехом используется в небольших промышленных комбо-усилителях мощностью до 50 Вт. По моему мнению для задач нашего комбика она является идеальным вариантом.
↑ Схема усилителя
Саму схему усилителя можно разделить на 3 части: предусилитель, буфер и усилитель мощности. Схему предусилителя я выбирал долго, ибо нужно было добиться хорошего качества минимальной ценой и энергопотреблением. Больших трансформаторов тоже не хотелось делать. Зато у меня валялись 2 советских ТАН-11 с четырьмя обмотками по 28 Вольт и двумя по 6 Вольт. Именно их я и решил использовать. Но анодное напряжение получалось небольшим. Выход был один — использовать известный предусилитель TOMATO. За несколько лет работы у меня дома, этот предусилитель ни разу не подвел, и оказался очень неприхотливым и качественным, при своей простоте. Вопрос о буфере не вставал, использовал стандартный ход на операционном усилителе TL072, включенном с К.У. = 1. Темброблок решил делать фендеровским, уж очень он мне нравится.
В качестве УМЗЧ использовал TDA2005, включенную в мостовом режиме.
Вот что получилось в итоге:
![]()
↑ Использованные детали
В предусилителе использованы конденсаторы с рабочим напряжением 250 Вольт, в темброблоке и дальше по схеме 50 Вольт. Конденсаторы в катодах половинок лампы на 50 Вольт. Электролит на 2.2 мкф желательно использовать униполярный, еще лучше не электролит вообще
Усилитель на TDA1562Q микросхеме 70Вт
08.12.2014 | Своими руками, Электро | 1 | Кирилл
В детстве собирал интересный усилитель на TDA1562Q, интересен он минимальным набором деталей, простотой и хорошей работой, а так же высокой выходной мощностью. Заявленная производителем мощность в 70Вт не RMS, т.
е эта мощность не может выдаваться постоянно, лишь в пиковые моменты.
Это связано что напряжение на микросхеме подкачивается за счет конденсаторов большой емкости, благодаря чему усилитель TDA1562Q, способен поднять мощность вsit чем аналогичные усилители без конденсаторной подкачки.
Усилитель на TDA1562Q был собран специально для самодельного сабвуфера, сердцем которого служила 10″ (дюймовая) низкочастотная головка Sony Xplod, несмотря на заявленную производителем завышенную мощность динамика, микросхем TDA1562Q раскачивала ее ОЧЕНЬ хорошо, на столько что в комнатке 10 м², басом качало и в грудак и шкафы.
Сабвуфер умер в пожаре, а усилитель остался, раздербаненый в поисках нужных деталей. А сейчас, я решил вернуть его к жизни и повторить удачный опыт сборки Бассзиллы.
Вернемся к восстановлению усилителя на TDA1562Q:
Схема включения и печатная плата позаимствована из набора NM2034 для сборки усилителя НЧ 70Вт, моно (TDA1562Q, авто)
Мне не хотелось придумывать велосипед.
— Нестеров Кирилл
Номиналы электронных компонентов приведены в таблице:
| Позиция | Наименование | Примечание | Кол. |
| C1 | 0,47мкФ/63В | Тип К73-17 | 1 |
| С2, СЗ | ОДмкФ или 0,22мкФ | Тип К73-44 (пленочный) (код 104 или 224) | 2 |
| С4 | 10мкФ/25…50В | 1 | |
| С5, С6 | 4700мкФ/25В | 0 17 | 2 |
| С7 | ОДмкФ | (104) | 1 |
| С8 | 2200мкФ/25В | 1 | |
| DA1 | TDA1562 | 1 | |
| HL1 | Светодиод, красный. 03 мм | 1 | |
| HL2 | Светодиод, зеленый, 03 мм | 1 | |
| R1 | 1 ОкОм | Подстроечный резистор | 1 |
| R2, R4 | 1 ОкОм | Коричневый, черный, оранжевый | 2 |
| R3 | 1 ООкОм или 91 кОм | Коричневый, черный, желтый или белый, коричневый, оранжевый | 1 |
| R5 | 1кОм | Коричневый, черный, красный | 1 |
| R 6 | 820 Ом | Серый, красный, коричневый | 1 |
| VD1 | Zeiiner 2V7 | Стабилитрон на 2,7 В 1/2W | 1 |
| VT1 | ВС558 | Возможная замена ВС557 | 1 |
| VT2 | ВС547 | Возможная замена ВС548 | 1 |
| PLS-40 | 2 контакта3 контакта |
2 2 |
|
| Съемная перемычка (джампер) | 1 | ||
| А2034 | Печатная плата 67×37 | 1 |
В интернете много печатных плат усилителей на TDA1562Q, но эта мне понравилась наличием LED индикации перегрузки и удобным расположением деталей. Усилитель хорош для начинающего, прост в сборке и не требует настройки, кроме переменного резистора.
Оценка мощности и звука
Оцениваю мощность первого усилителя в 2×70 Вт, а второго 2×60 Вт. Что касается затрат на сборку УМЗЧ, то за все электронные компоненты, интегральные микросхемы, транзисторы и трансформаторы для 2-х усилителей заплатил 4000 рублей с доставкой. Бесплатные были радиаторы, вентиляторы и корпус.
Теперь у всех легковых автомобилей есть регуляторы напряжения и колебания напряжения действительно незначительны. Единственное, что следует использовать, это дроссель от помех, потому что иногда при включении усилителя он тихо тянет какое-то радио. В следующей конструкции, которая наверняка будет на транзисторах, будет использоваться стабилизатор и система плавного пуска, а также разряда конденсатора при выключении УНЧ.
Аналоги
Какая микросхема лучше для усилителя звука tda7294 или tda7293? Данный вопрос встречается часто при поиске аналогов, так как эти две TDA можно назвать взаимозаменяемыми (главное условие – питания схемы не более 40 В). Основные параметры у них особо ничем не отличаются.
Вместе с тем, tda7293 имеет чуть лучше характеристики по максимальному питающему напряжению и выходной мощности. В ней доработаны функции вольтодобавки и клип-детектора. Реализована возможность параллельного соединения для умощнения. Но, несмотря на эти плюсы, некоторые радиолюбители считают её более глючной и менее надёжной в использовании.
Какой формы бывают гитарные усилители
Сейчас гитарные усилители выпускаются в трех основных формах:
- Стэк;
- Комбо;
- Рэковые юниты.
У каждой есть свои преимущества и недостатки.
Стэк. Голова + кабинет
Стэк
Стэк – это гитарный усилитель в формате голова (Head) и кабинет (Cabinet).
Головой называется прибор, в котором отсутствует встроенный динамик.
Гитарный усилитель типа голова
Кабинет – это несколько размещенных в фанерном ящике динамиков.
Гитарный кабинет
Кабинеты различаются по количеству динамиков и их размеру. Например, 4*12 обозначает, что в кабинете четыре 12-дюймовых динамика.
Фулл –стэком называется конструкция из головы и 2 кабинетов 4*12.
Фулл-стэк
Халф-стэк – это 1 голова и 1 кабинет с любым количеством динамиков.
Халф-стэк
Преимуществом этой формы гитарного усилителя является независимость компонентов. В поисках своего звучания вы можете менять кабинеты с динамиками по своему желанию.
Главный недостаток –неудобная транспортировка всей этой громоздкой конструкции.
Комбоусилитель
Комбоусилитель Fender
Комбоусилитель (комбик, комбарь, комбо) – это форма гитарного усилителя, в котором все компоненты (преамп, оконечник и динамик) собраны в одном приборе.
Удобство комбика заключается в его мобильности. Недостатком – отсутствие возможности быстрой замены компонентов.
Если в стэке вам просто нужно переключить не устраивающий вас кабинет, то в комбо вам придется выпаивать, а затем ставить новый динамик.
Впрочем, это редко требуется, потому что производители подбирают наиболее подходящие динамики к конкретному усилителю.
Рэковые юниты
Рэковые юниты
Эта форма гитарного усилителя является разновидностью стэка. Разница заключается в форм-факторе. Также в виде отдельных рэковых юнитов выпускаются предусилители и оконечники. Это позволяет гитаристу самому собрать свой собственный усилитель, основываясь только на личных пожеланиях.
Приборы устанавливаются и коммутируются в специальной рэковой стойке.
Их удобно перевозить и не нужно каждый раз собирать заново. Кроме того, гитарист может поменять преамп или мощник, добавить еще один или собрать многоканальный усилитель.






























