Содержание / Contents
- 1 Схема усилителя
- 2 Файлы
Я знал, на каком неламповом гитарном комбике друг играет, и что сопротивление динамика 4 Ома. К динамику можно подключить внешний ламповый! Схему решил использовать уже проверенную, 6Н2П + 6П14П, для домашнего музицирования вполне достаточно.
Обычно я не заморачиваюсь по поводу корпуса и варю из кусков металла любую конструкцию, в которую бы поместились получившиеся платы с трансформаторами, но на этот раз варить ничего не хотелось, да и времени для этого было мало.
Поскрёб по сусекам на работе и откопал раздербаненый корпус от автомобильного зарядного устройства для автоаккумуляторов времён расцвета социализма. Из него неизвестные мне добрые люди вытащили всё, что могли, за исключением пары неоткушенных проводов. По скромным прикидкам в него могли поместиться трансформатор и плата усилителя. О вмещении дросселя можно было не мечтать.
Использовать анодный и накальный трансформатор по отдельности так же не представлялось возможным, ни одного трансформатора ТАН в закромах не оказалось. В этой связи я решил посетить одно из злачных мест Пензенской области – радиобарахолку, где мне посчастливилось приобрести ТАН-31.

Примерно прикинул расположение элементов в корпусе, и вот как я предполагал разместить элементы (справа налево): • Трансформатор питания, который я решил отделить медным экраном от основной платы. • Радиатор охлаждения стабилизатора накала. Я хотел организовать накалы предусилительной и оконечной лампы постоянным стабилизированным напряжением, но впоследствии от стабилизатора пришлось отказаться в виду нехватки места. А без добротного радиатора использование стабилизатора дело рискованное. • Основная плата. • Выходной трансформатор. • На обратной стороне лицевой панели плата блока тембров.
Лицевая панель выглядела не парадно. В отверстие, под которым красуется надпись «ВКЛ» даже с большим чувством юмора не вкрутить потенциометр громкости. Решение нашлось быстро, как при создании многоканальной Системы 5.1 я использовал алюминиевый лист для выполнения на нём гравировки, так и тут решил закрыть всю лицевую панель алюминиевым листом с выгравированными надписями. С целью дальнейшего роста мастерства изготовления поставил перед собой задачу полностью скрыть элементы крепления алюминиевого листа к корпусу, чтобы создавалось впечатление, что к корпусу ничего не прикручено и он цельный.
Нарисовал макет для гравировки лицевой панели и примерно представил вид готового усилителя.

Выгравировал лицевую панель. Подробное описание процесса химической гравировки вы можете прочитать в моей статье о Gold Tube’s .

Просверлил отверстия для крепления к корпусу. Используя винты в потай 3×10 прикрутил лист алюминия к корпусу. В местах болтовых соединений выполнил зенковку сверлом на 5. У болтов сточил головку до диаметра, который бы полностью утапливался в зенкованное гнездо.
Места соединений залил суперклеем в 2 слоя, после чего зашлифовал места заливки до полностью гладкой поверхности. Были места, где при тщательном осмотре были видны небольшие ямки, эти отверстия тщательно протёр спиртом и заново залил клеем. Повторял до момента идеальной гладкости, в ином случае были бы видны неровности после покраски.
После просверлил отверстия под вход и потенциометры, выточил прямоугольное отверстие под кнопку включения питания и обработал шлифмашиной.
В задней панели сделал отверстия под аудиозажимы, зажим заземления и гнезда питания и предохранителя. С помощью всё той же шлифмашины снял слой старой краски с основания, верхней крышки и задней панели. Покрасил всё чёрной глянцевой алкидной краской. Места гравировки залил белой алкидной глянцевой краской с помощью кисти.

На заднюю панель установил фурнитуру.

Классический двухтактный
Чтобы собрать усилитель с выходной мощностью около 20 Вт, можно воспользоваться предложенной схемой. Выходной каскад выполнен на 6П43П.

В качестве силового трансформатора подойдет ТС180-2 от лампового телевизора. Трансформаторы для выхода подойдут типа ТН.

В качестве основы устройства можно использовать лист дюраля размером 200*160 и толщиной 4 мм.

На нем крепятся практически все детали усилителя, а сам монтаж выполняется навесным способом. Каркас изделия можно окрасить в белый цвет, который выглядит более привлекательно, в отличие от привычного черного. По углам пластины крепятся стойки из полированного дюраля, которые служат ножками.

Силовой и выходные трансформаторы для снижения наводок закрывают жестяными экранами

Чтобы сэкономить место, дроссель по питанию можно убрать, спаяв обычный П-фильтр. Его можно собрать на двух конденсаторах по 300 мкФ и резисторе 100 Ом 15 Вт.

↑ Характеристики усилителя
Характеристики собранного усилителя получились на удивление неплохими. Возможно это обусловлено удачной конструкцией выходного трансформатора или везением автора. Входная чувствительность = 0,7 ÷ 1,0В Выходная синусоидальная мощность, не менее = 10 Вт Нагрузка = 4, 8 или 16 Ом Полоса усиления при неравномерности 1,5дБ = 20÷25Гц — 45÷50кГц Уровень шума и фона = -75÷80 дБ Нелинейные искажения на половинной мощности 1кГц ~ 0,05% 30Гц — 100Гц < 0,25% 100Гц — 10кГц < 0,15% 10кГц — 20кГц < 0,5% Измерения КНИ произведены с помощью программы Spectralab. Собственные шумы звуковой карты компьютера на уровне -95÷ -100 дБ.Вес усилителя получился около 8 кГ, а габариты 360 мм на 330 мм. При этом высота конструкции — всего 70 мм!!! Ну чем не транзисторные габариты?
↑ Детали
В конструкции использованы постоянные сопротивления типа МЛТ 0,5 и МЛТ 2. Переходные конденсаторы типа МБМ. Если есть более качественные — можно применить и их. От конденсатора С1 можно и отказаться, но поскольку автор любит развязку по постоянному току, он С1 оставил. Рисунки всех печатных плат и развертки металлических деталей представлены в файлах формата CorelDraw внизу. Печатные платы нарисованы в двух слоях: первый — проводники, второй — рисунки деталей. Для получения только проводников достаточно отключить печать второго слоя. Платы нарисованы уже в зеркальном отражении и готовы для примерения в «лазерно-утюжной технологии». Поскольку для ламп оставлено достаточно места (учтен опыт предыдущих разработок) тепловой режим усилителя получился весьма благопроиятным.
Блок питания усилителя
Блок питания тоже не сложный. Анодное напряжение выпрямляется с помощью моста и фильтруется RC-фильтром, состоящим из резисторов R101-R102 и конденсаторов C101-C107. Резистор R108 разряжает высоковольтные конденсаторы после выключения питания.
Резисторы R105, R104 симметрируют напряжение накала на землю, так что шум сети, слышимый в динамиках, должен быть минимален. Резистор R101 довольно сильно нагревается, поэтому для лучшего отвода тепла его можно разместить на небольшом радиаторе, либо два сразу подключить — последовательно или параллельно (путем выбора сопротивления отдельных резисторов соответственно). Этот источник питания обеспечивает питание одновременно обоих каналов УНЧ.
После включения усилитель должен прогреться несколько минут, чтобы стабилизировались токи протекающие через лампы. Резисторы R101 и R102 в блоке питания, а также R9 и R9A на лампах будут нагреваться до высокой температуры, это нормально. Однако если в воздухе есть запах выжженного лака и видим, что краска на одном из резисторов меняет цвет, значит у резистора слишком мало запаса. В этом случае его следует заменить на такой же по номиналу, но с большей мощностью. После более длительного периода работы снова проверяем напряжение питания и падение напряжения на катодных резисторах ламп. Производим коррекцию анодных токов лампы L2 (L2A).
Моточные изделия
Выходные трансформаторы
I — первичная обмотка, диаметр провода 0.17 ммII — вторичная обмотка, диаметр провода 0.55 мм.Все секции вторичной обмотки соеденены параллельно.Все секции первичной обмотки соеденены последовательно. Сдесь можно поэкспериментировать с порядком включения секций.
Силовой трансформатор
выполнен на железе ШЛМ 25*32 и имеет следующие данные:I — сетевая обмотка — 930 витков, диаметр провода 0.55 ммЭкран — один не замкнутый слой медной фольгиII — анодная обмотка — 1100 витков, диаметр провода 0.33 ммН1 — накальная_1 — 27 витков, диаметр провода 0.95Н2 — накальная_2 — 27 витков, диаметр провода 0.95
Крепление и стяжка силового трансформатора самодельные. Это вызвано необходимостью развернуть его на 90 град. относительно выходных трансформаторов для лучшей электромагнитной развязки. Это хорошо видно на фотографии усилителя свеху.
Дроссель анодного питания
выполнен на железе от телевизионного дросселя ДР2-ЛМ-К. Сначала был испытан этот дроссель без перемотки, но он значительно грелся и поэтому был перемотан более тостым проводом. Приблизительно 1500 витков проводом диаметром 0.33 мм. Просто мотался до полного заполнения окна.
DataSheet
| Схема соединения электродов лампы 6П14П | Корпус лампы 6П14П |
|
|
Описание Пентод для работы в выходных каскадах усилителей низкой частоты. Оформление — в стеклянной оболочке, миниатюрное. Масса 20 г.Основные параметры при Uн = 6.3 В, Ua = 250 В, Uс2 = 250 В, Rк = 120 Ом, (для EL 84 Rk = 135 Ом)
| Параметр | Условия | 6П14П | 6П14П-В | 6П14П-ЕВ | 6П14П-ЕР | EL84 | Ед. изм. |
| Аналог | — | 6BQ5, EL84, N709 | — | — | — | — | — |
| Ток накала | — | 760±60 | 760±60 | 760±60 | 800±60 | 760 | мА |
| Ток анода | — | 48±8 | 48±8 | 48±8 | 48±8 | 48±12 | мА |
| Ток второй сетки | — | 5+2 | 5+2 | 5+2 | 5+2 | 5,5 | мА |
| в динамическом режиме при Uc1 ᵙ 3,4 В, Ra =5,2 кОм | 11 | 9+2 | 9+2 | 11 | — | мА | |
| Обратный ток первой сетки | — | ≤1 | ≤1 | ≤1 | ≤1 | — | мкА |
| Ток утечки между катодом подогревателем | — | ≤25 | ≤25 | ≤25 | — | 25 | мкА |
| Крутизна характеристики | — | 11,3-2,3 | 11,5+3-2 | 11,5+3-2 | 12+2-3 | 11,3±2,3 | мА/В |
| Выходная мощность | Ra = 5,2 кОм | 4,2-1,2 | 4,3-1,2 | 4,3-1,2 | 3,4-4,3 | 5,3 | Вт |
| Uн = 5,7 В | ≥2 | ≥2,7 | ≥2,7 | — | — | ||
| Коэффициент нелинейных искажений | — | 8+2 | 8+2 | 8+2 | 8-10 | 10 | % |
| Внутреннее сопротивление | — | — | — | — | — | 30 | кОм |
| Сопротивление изоляции между катодом и подогревателем | — | ≥5 | ≥10 | ≥10 | — | — | МОм |
| Межэлектродные емкости | входная | 11 | 11±2,5 | 11±2,5 | 11+2,5-3,5 | 11 | пФ |
| выходная | 7 | 8±2 | 8±2 | 8,5±2 | 6 | ||
| проходная | ≤0,2 | 0,175-0,4 | 0,175-0,4 | 0,175 | 0,5 | ||
| Наработка | — | ≥3000 | ≥1000 | ≥5000 | ≥5000 | 800 | ч |
| Критерии оценки | |||||||
| Обратный ток первой сетки | — | — | ≤1,5 | ≤1,5 | ≤1,5 | — | мкА |
| Выходная мощность | при Ra = 5,2 кОм | ≥0,2 | ≥2,7 | ≥2,7 | ≥2,7 | — | Вт |
Предельные эксплуатационные данные
| Параметр | Условия | 6П14П | 6П14П-В | 6П14П-ЕВ | 6П14П-ЕР | EL 84 | Ед. изм |
| Напряжение накала | — | 5,7-7 | 5,7-7 | 5,7-7 | 6-6,6 | 5,7-6,9 | В |
| Напряжение анода | при рассеиваемой мощности более 8 Вт | 300 | 300 | 300 | 300 | 300 | В |
| при рассеиваемой мощности менее 8 Вт | 400 | — | 400 | — | — | ||
| при запертой лампе | — | 500 | 500 | 500 | 500 | ||
| Напряжение второй сетки | — | 300 | 300 | 300 | 300 | 300 | В |
| при запертой лампе | 300 | ||||||
| Напряжение первой сетки отрицательное | — | 100 | В | ||||
| Напряжение между катодом и подогревателем | — | 100 | 200 | 200 | 200 | 100 | В |
| Ток катода (среднее значение) | — | 65 | 65 | 65 | 65 | 65 | мА |
| Мощность, рассеиваемая анодом | — | 14 | 14 | 14 | 14 | 12 | Вт |
| Мощность, рассеиваемая второй сеткой | — | 2,2 | 2 | 2 | 2 | 2 | Вт |
| Сопротивление в цепи первой сетки | — | 1 | 1 | 1 | 1 | 1 | МОм |
| Температура баллона лампы | — | — | 300 | 300 | 300 | — | °C |
| Устойчивость к внешним воздействиям | |||||||
| Ускорение | при вибрации (в диапазоне частот) | — | 6(5-600Гц) | 10(5-600Гц) | 6(5-600Гц) | — | g |
| при вибрации на частоте 50 Гц | 2,5 | 6 | 10 | — | — | ||
| при многократных ударах | 35 | 150 | 150 | 150 | — | ||
| при одиночных ударах | — | 300 | 300 | 300 | — | ||
| Интервал рабочих температур окружающей среды | — | -60…+70 | -60…+70 | -60…+70 | -60…+200 | — | °C |
Описание всех параметров смотрите в буквенных обозначениях параметров радиоламп.
Анодные характеристики Анодно-сеточные характеристики
Если вы нашли ошибку, пожалуйста, выделите фрагмент текста и нажмите Ctrl+Enter.
Список элементов
Усилитель
- R1, R1A — 1 кОм,
- R2, R2A — 470 кОм,
- R3, R3A — 150 кОм,
- R4, R4A — 1-1,5 кОм,
- R5, R5A — 150-200 кОм
- R6, R6A — 470 кОм,
- R7, R7A — 1 кОм,
- R8 — 500-1000 Ом, отрегулируйте ток сетки, чтобы он не превышал 5 мА,
- R9, R9A — 120-180 Ом, подберите для получения нужного тока катода,
- R10, R10A — 5-20 кОм,
- R11 — 10-20 кОм,
- P — 2×47 кОм / логарифмический,
- C1, C1A — 100 мкФ / 16 В,
- C2, C2A — 100-220 нФ / 250 В,
- C3 — 100 нФ / 400 В,
- C4 — 47 мкФ / 400 В,
- C5, C5A — 100 мкФ / 25 В,
- C7 — 33-100 пФ, выбрать чтобы он не срезал высокие частоты и сигнал осциллографа был правильным,
- C6, C6A — около 1 нФ / 250 В припаять непосредственно к выходам трансформатора громкоговорителя.
Блок питания
- R101 — 400-1000 Ом / 5 Вт,
- R102, — 3-5 кОм / 1 Вт,
- R103 — 270 кОм / 0,5 Вт,
- R106 — 0,8-1,5 кОм чтобы светодиод светил достаточно ярко,
- R104, R105 — 100 Ом,
- C101 — 100 нФ / 400 В, C102, C103, C104, 105 — 100 мкФ / 400 В,
- C106, C107 — 47 мкФ / 400 В,
- M1 — диодный мост выпрямитель 5-10 А / 600 В,
- трансформатор питания 220 В / 250 В — 0,15 А, 6,3 В — 2,5 A.
Схема очень проста. На рисунке показан один канал, другой идентичен. Сигнал со входа через потенциометр P подается на триоды малой мощности (L1), работающие в схеме с общим катодом. После усиления на пентод (L2) подается через конденсатор C2. Трансформатор громкоговорителя (его анодная обмотка) является нагрузкой для этой лампы. Вторичные обмотки трансформатора позволяют питать динамик или наушники.

Усилитель охвачен петлей отрицательной обратной связи, которая уменьшает искажения и расширяет частотную характеристику. Однако это делается за счет усиления. Обратная связь берется с выхода динамика трансформатора и через резистор R10 подается на катод первой лампы (L1). Конденсатор С7 используется для возможной фазовой коррекции. Конденсаторы C3, C4 и резистор R11 образуют фильтр для предотвращения возбуждения усилителя. Аналогичную роль играют резисторы R1 и R7 в цепях ламповых сеток.

Радиолампа L2 может работать в двух режимах — пентод и триод. Режим пентод более мощный, с большим искажением. Режим триода менее эффективен, но имеет меньше искажений. Изменение режима работы может быть сделано с резистором R8. Он в режиме триода должен иметь небольшое значение — обычно это 100 Ом. Если хотим использовать режим пентод для работы усилителя, подключаем R8 как показано на схеме. Можно дать и более высокое значение но так, чтобы ток, протекающий через сетку 2, был немного меньше 5 мА. Как правило значение резистора составляет 500-1000 Ом.

Для подключения громкоговорителей необходим трансформатор, который изменит высокое напряжение в анодной цепи подходящим для сопротивления динамиков или наушников. Для этой цели идеально подходят популярные и простые в добыче трансформаторы из старого лампового телевизора. Естественно понадобится два, по одному на канал.

Можете поэкспериментировать с другими лампами, вместо 6П14П использовать более мощные пентоды (например 6L6 или другие) но помните, что это требует изменения напряжения питания, силовой трансформатор должен иметь также большую мощность. Значения элементов, определяющих рабочую точку лампы, тоже должны быть соответствующим образом подобраны, и трансформаторы АС должны быть адаптированы к типу ламп. Схемы таких усилителей можно легко найти на нашем сайте.
6П14П это просто
Показываю кучу схем для усилителей предельно высокого качества
Внешний вид выходного пентода 6П14П, схема его подключения и пластиковые панельки для печатного монтажа показаны на рисунке. Это обыкновенные пальчиковые лампы. Внешнее сходство ламп 6П14П, 6П15П, 6П43П почти идеальное, а цоколёвка совпадает. Но это разные лампы. Заменить 6П14П можно на 6П15П, и наоборот. Замена будет не совсем эквивалентной, но в большинстве случаев особых проблем не возникнет, а разницу никто не определит. Если же подстроить режим, то результат можно улучшить. У ламп 6П14П и 6П15П более высоковольтная конструкция и меньше ток. Поэтому схемы усилителей под эти лампы существенно отличаются от схем под 6П43П. Нет никакой разницы в упаковке ламп, при соблюдении надлежащих условий хранения в сухом отапливаемом помещении, практически в течение 50 лет. Конечно же рабочие параметры ламп несколько ухудшаются со временем. Чудес здесь ожидать не стоит. Но надёжность сохранения вакуума довольно хорошая. Есть тенденция завышения ценников при продаже ламп с индексами ЕВ и прочими. Приборные измерения показали, что это не имеет под собой оснований. Поскольку использование ламп предполагается одинаковое — для звука, то разницы в буковках нет. Чрезмерное разнообразие цен обусловлено только бесстыдным маркетингом. Параметры ламп с разными буковками в индексах, могут несколько отличаться, но в целом режимные параметры большинства исправных ламп укладываются в даташиты. Поэтому не вижу смысла платить в 5-10 раз дороже за буковки на стекле. Главное — тестирование реальных режимных параметров на измерительном приборе, элементарная проверка исправности и выбор симметричных экземпляров. Есть смысл внимательно изучить внутреннюю конструкцию лампы. Не следует ставить в пары, симметричные по режиму, лампы разной конструкции. В динамике результат может оказаться отрицательным.
Ниже показана картинка со схемой лампового усилителя при дифференциальном включении выходного соглаующего трансформаторного узла. Это простая схема, нужно в ней лишь разобраться. Зато качество таких схем на порядок выше традиционных, с одиночным трансфоматором. Ультралинейное включение обеспечено соответствующим выбором точек подключения сеток. Для повышения линейности использованы катодные обратные связи с применением соответствующих парных симметричных обмоток.
Вторая картинка также для ультралинейного включения, но сетки включены в цепи изолированных симметричных обмоток выходных трансформаторов. Таким образом реализованы обратные связи, улучшающие характеристики усилителя.
Смещение везде применяют комбинированное. Это делает управление режимом выходного каскада более гибким и способствует повышению устойчивости. Процентное соотношение выбирают при регулировке усилителя, обычно в пропорции 60/40, выполняя настройку по минимуму искажений.
Лампульки 6П14П довольно удачные, поэтому без особых затруднений можно пойти по пути повышения мощности с применением параллельного включения выходных ламп. Но лампульки всё же нужно подбирать по условиям равенства токов и крутизны. Иначе эффективность параллельного включения окажется низкой, как КПД паровоза. Картинка схемы с параллельным соединением по з штуки пальчиковых пентодов 6П14П показана ниже. Трансформаторы соответственно нужны совсем другие, значительно более мощные. Здесь показаны трансформаторы в габарите 60 Вт. Коэффициент передачи и приведенное сопротивление регулируют под конкретную акустику, достаточно мощную. Схема рассчитана на отдачу в нагрузку до 40 ватт. Источник питания должен быть значительно мощнее, чем в предыдущих случаях.
Ниже показана картинка со схемой еще более мощного усилителя. Из этой схемы можно получить 50-60 ватт при предельном качестве. Выходные трансформаторы здесь использованы уже в габарите 100 ватт. Лампочек больше добавлять не следует, ибо возрастает количество хлопот. Для дальнейшего наращивания мощности усилителя можно рекомендовать переход на более мощные экземпляры, например ГУ-50.
Евгений Бортник, Красноярск, Россия, январь 2018
Однотактный на 6П14П
Для сборки усилителя не требуются какие-то дорогие и эксклюзивные детали.

В представленной схеме на выходе используются две лампы, что позволяет повысить выходную мощность в 2 раза. В качестве выходной лампы можно использовать 6П14П, в предусилителе – 6Н2П.

Для сборки понадобятся:
- подходящий корпус;
- выходной и силовой трансформатор;
- элементы согласно схеме.
Пошаговая инструкция:
- Для сборки используем корпус, например, от системного блока. Располагаем в нем силовые элементы схемы, панельки для ламп.
- Схему собираем на плате и закрепляем ее к корпусу. Вентилятор в корпусе можно оставить. Таким образом, при долговременной работе усилителя лампы перегреваться не будут.
- Чтобы сделать щадящий режим включения ламп, собираем такую схему. В результате анодное напряжение будет подаваться с задержкой в 40 секунд.
При правильном монтаже самодельный усилитель начинает работать практически сразу, при этом нужно проверить ток в контрольных точках.

Подробнее об усилителе на 6П14П можно узнать из видео.
Принципиальная схема
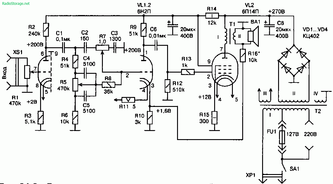
На двойном триоде 6Н2П (VL1) выполнен двухкаскадный усилитель напряжения, а в выходном каскаде используется мощный пентод типа 6П14П (VL2). На вход усилителя можно подать сигнал от CD-проигрывателя или УКВ-тюнера.
Сигнал с переменного резистора R1, выполняющего функции регулятора громкости, подается на управляющую сетку триода VL1.1. После усиления сигнал через конденсатор связи С1 и корректирующие цепи подается на управляющую сетку второго триода VL1.2.
![]()
Рис. 1. Принципиальная схема усилителя звуковой частоты мощностью 5 Вт на двух электронных лампах 6Н2П и 6П14П.
С анодной нагрузки второго триода, резистора R9, напряжение звуковой частоты через конденсатор С6 и резистор R13 поступает на управляющую сетку пентода VL2, который является усилителем мощности. Электрические колебания низкой частоты большой мощности, возникающие в анодной цепи пентода, с помощью выходного трансформатора Т1 подводятся к громкоговорителю ВА1.
В схеме имеются плавные регулировки по низшим и высшим частотам. С помощью переменного резистора R5 производится регулировка низших частот, а с помощью переменного резистора R7 — по высшим частотам.
Необходимые начальные отрицательные напряжения смещения на управляющих сетках ламп VL1.1, VL1.2 и VL2 осуществляются резисторами R3, R10, R13, включенными в цепи их катодов.
Питается усилитель от выпрямителя, собранного по обычной мостовой схеме на четырех полупроводниковых диодах VD1…VD4. Напряжение на выпрямитель подается со вторичной обмотки трансформатора Т2, первичная обмотка которого может быть включена в сеть с напряжением 220 В или 127 В.
Переключение на требуемое напряжение сети производится перестановкой плавкого предохранителя FU1 в соответствующие гнезда. Нити накала питаются от обмотки III силового трансформатора Т2. Для уменьшения шумов и фона переменного тока на нити накала ламп VL1.1 и VL1.2 предусилителя подается пониженное напряжение питания. С этой целью последовательна с нитью накала лампы VL1 включен резистор R11.
Ультралинейный усилитель
Ниже приведена схема типичного однотактного усилителя с ультралинейным выходным каскадом.
Рном = 2,0Вт (Кг=2%). Рмах = 3,5Вт (Кг=5%).
Рис. 2. Схема однотактного лампового ультралинейного УНЧ на лампах 6Н2П (ECC41), 6П14П (EL84).
На входе усилителя установлен корректор ВЧ, его АЧХ в крайних положениях регулятора приведена на рисунке:
Рис. 3. График АЧХ.
Номиналы деталей в регуляторе тембра скорректированы с учетом современных требований — в оригинале они только горбатили АЧХ на 5 кГц. Впрочем, подъем ВЧ тогда вообще применяли редко. Варианты этой схемы буйно расцвели в эпоху совнархозов, когда партия и правительство решили завалить страну дешевыми радиотоварами.
Ультралинейный каскад исчез, регулятор тембра упростили, а силовой трансформатор нередко упраздняли вообще или ставили только накальный. Экономили на всем, и это заметно. Звучание проигрывателей в картонных чемоданах помнят многие — неплохая середина, а больше ничего нет.
При повторении схемы можно отказаться от регулятора тембра, а вместе с ним исключить первый каскад усиления. Тогда в двухканальном варианте для драйвера понадобится только один двойной триод. Можно также ввести неглубокую ООС с выхода усилителя в цепь катода первого или второго каскада.
Выходной трансформатор выполнен на сердечнике из пластин Ш19, толщина набора 28мм. Первичная обмотка содержит 500+1900 провода б=0,12мм, вторичная — 74 витка провода d=0,62мм. Сердечник собран с зазором 0,15…0,2 мм. Если сопротивление нагрузки отличается от 3 Ом, число витков вторичной обмотки нужно изменить.
Для нагрузки 4 Ом вторичная обмотка должна содержать 85 витков. Приведенное к аноду сопротивление нагрузки в ультралинейном режиме составляет 3,2…3,5 кОм. Для улучшения передачи низших частот сечение сердечника стоит увеличить в 1,.5…2,оаза. Силовой трансформатор выполнен на сердечнике УШ-19, толщина набора 38мм. Первичная обмотка содержит 1090 витков провода б=0.23мм. повышающая — 1250 витков d=0,15. Накальная обмотка — 38 витков б=0,74мм.
В оригинале конструкции использован диодный мост.
Налаживание
При исправных деталях и правильном монтаже при включении усилителя в сеть в громкоговорителе должен прослушиваться ровный шум. При вращении регулятора громкости должно происходить плавное нарастание громкости звучания. При вращении регуляторов тембра должна происходить окраска звука в сторону низких или высоких частот.
В случае возникновения неисправности в усилителе следует с помощью вольтметра проконтролировать значения напряжений, указанные на схеме. Допустимое отклонение их значений от указанных на схеме может составлять ±20%. Качество работы усилителя оценивают при прослушивании музыки различных жанров, от рока до классики.
Литература: В.М. Пестриков. Энциклопедия радиолюбителя.
Блок питания усилителя
Блок питания тоже не сложный. Анодное напряжение выпрямляется с помощью моста и фильтруется RC-фильтром, состоящим из резисторов R101-R102 и конденсаторов C101-C107. Резистор R108 разряжает высоковольтные конденсаторы после выключения питания.

Резисторы R105, R104 симметрируют напряжение накала на землю, так что шум сети, слышимый в динамиках, должен быть минимален. Резистор R101 довольно сильно нагревается, поэтому для лучшего отвода тепла его можно разместить на небольшом радиаторе, либо два сразу подключить — последовательно или параллельно (путем выбора сопротивления отдельных резисторов соответственно). Этот источник питания обеспечивает питание одновременно обоих каналов УНЧ.

После включения усилитель должен прогреться несколько минут, чтобы стабилизировались токи протекающие через лампы. Резисторы R101 и R102 в блоке питания, а также R9 и R9A на лампах будут нагреваться до высокой температуры, это нормально. Однако если в воздухе есть запах выжженного лака и видим, что краска на одном из резисторов меняет цвет, значит у резистора слишком мало запаса. В этом случае его следует заменить на такой же по номиналу, но с большей мощностью. После более длительного периода работы снова проверяем напряжение питания и падение напряжения на катодных резисторах ламп. Производим коррекцию анодных токов лампы L2 (L2A).
Схема включения
Для самостоятельного изготовления усилителя на пентодах 6П14П сначала следует подобрать подходящую схему, что при наличии Интернета сделать очень просто. Для этого достаточно набрать в поисковой строке соответствующий запрос и выбрать наиболее понравившееся схемное решение
При этом важно определиться с тем, по какому варианту предполагается делать выходной узел усилителя: на одной или на двух лампах (одно- или двухтактный режим)
Дополнительная информация: Для получения качественного и неискаженного звучания предпочтение следует отдать второму варианту (так называемому «двухтакту»).
При этом исполнении подойдет размещенная слева схема (в нее для удобства включены предварительный каскад на двойном триоде 6Н2П и блок питания с силовым трансформатором Т2).
Фазоинвертор (ламповый усилитель)
В двухтактный ламповый усилитель входит каскад фазоинвертор, его назначение — разделение входного сигнала на две противофазные полуволны . Так как любой каскад с нагрузкой анодной цепи инвертирует сигнал, часто применяется простая схема фазоинвертора на двух усилительных каскадах.
Фазоинвертор — это два усилительных каскада с общим катодом, сигнал с выхода первого каскада поступает на один из входов двухтактного каскада, а далее через делитель напряжения R4R5 на вход второго инверитирующего каскада. R5 регулирует уровень сигнала на входе таким образом чтобы выходные напряжения обеих полуволн были одинаковы. Схема проста, она обладает хорошим усилением но не применима в высококачественных усилителях из-за больших фазовых и частотных искажений. Так же схеме не обладает стабильность работы при старении (износа) ламп.
Вторая схема более стабильна в работе и обладает более лучшими характеристиками. В схеме R2 R4 служат нагрузками каскада на которых выделяется противофазный сигнал. Резистор автоматического смещения R3 задает ток покоя, а сеточный резистор R1 определяет входное сопротивление. При допуске 0,5-1% резисторов R2R4 можно получить отличную симметрию противофазных сигналов, причем эта симметрия не зависит от параметров ламп. Так же эта схема не требует регулировок после замены ламп. Недостаток схемы это коэффициент усиления равный 1, что предполагает использование предварительного усилителя.
Более совершенная схема это схема на основе балансного каскада усиления. Эта схема самобалансирующая фазоинвертора. каскад на Л1 0 усилитель с общим катодом, Л2 включена по схеме с общей сеткой и управляющим катодным током лампы Л1 через общий катодный резистор R3. Сетки обеих ламп подключены к общему резистору атоматического смещения R4. Сетка Л2 заземлена по переменному току через С2. Для обеспечения высокой точности расщепленного сигнала (разделенного противофазно) в качестве анодных сопротивлений R5R6 следует применить прецизионные резисторы.
На последнем рисунке показана схема фазоинвертора который имеет выходное напряжение до 100В и может обойтись без предварительного усиления входного сигнала. Благодаря перекрестным связям эта схема автоматически балансируется по постоянному току. Введение R1 R7 позволяет обеспечить большой динамический диапазон и высокий коэффициент усиления. Значения резисторов подобраны так , чтобы ток через Л1Л2 и R1 R7 был примерно равным. Данная схема обеспечивает коэффициент усиления равный 500. Такой фазоинвертор можно применить с выходным каскадом в котором лампы используются в источниках питания. Такие лампы применяются из-за большой рассеивающей мощности и большого анодного тока, хотя они обладают низким коэффициентом усиления и требуют большого напряжения раскачки (6С19П, 6Н41С, 6С41С, 6С33С).
Литература МРБ1257 Климов Д.А. Ламповые усилители — Методика расчета и конструирования
Источник
Принципиальная схема
Двухкаскадный усилитель мощности построен с двухтактным выходным каскадом по ультралинейной схеме (рис. 1). Усилитель имеет две особенности — отсутствие отдельного фазоинвертора и наличие стабилизированного источника тока в цепи катодов ламп двухтактного каскада. Идею применения источника тока в выходном каскаде порекомендовал мне пермский конструктор радиоаппаратуры О. И. Катаев.
Первый каскад усилителя собран на двойном триоде 6НЗП. Лампа эта при средних значениях крутизны и коэффициента усиления имеет немаловажную для стереофонических усилителей особенность — симметричную цоколевку. Поэтому каскады левого и правого каналов можно выполнить совершенно симметричными как при навесном, так и при печатном монтаже.
Рис. 1. Принципиальная схема двухтактного лампового усилителя мощности на 6П14П.
Сигнал с регуляторов громкости (переменные резисторы R1.1 и R1.2) в каждом канале через разделительный конденсатор подается на сетку триода лампы VL1. Усиленный сигнал с резистора нагрузки R6 (R7) через конденсатор С5 (С6) поступает на управляющую сетку одной из выходных ламп VL2 и VL3 (здесь и далее указаны элементы лишь правого канала — верхнего по схеме).
Управляющая сетка лампы VL3 соединена с общим проводом, поэтому лампы возбуждаются в противофазе за счет катодной связи и высокого внутреннего сопротивления источника тока.
































Классно описал моточные данные выходного трансформатора: I — первичная обмотка, диаметр провода 0.17 ммII — вторичная обмотка, диаметр провода 0.55 мм. Все секции вторичной обмотки соединены параллельно. Все секции первичной обмотки соединены последовательно. Здесь можно поэкспериментировать с порядком включения секций.
СКОЛЬКО витков и СКОЛЬКО секций? какое железо? К сожалению не владею способностью читать мысли(((.