Как проверить транзистор Дарлингтона
Самый простой способ проверки составного транзистора заключается в следующем:
- Эмиттер подсоединяется к «минусу» источника питания;
- Коллектор подсоединяется к одному из выводов лампочки, второй её вывод перенаправляется на «плюс» источника питания;
- Посредством резистора к базе передаётся плюсовое напряжение, лампочка светится;
- Посредством резистора к базе передаётся минусовое напряжение, лампочка не светится.
Если всё получилось так, как описано, то транзистор исправен.
Пишите комментарии, дополнения к статье, может я что-то пропустил. Загляните на , буду рад если вы найдете на моем еще что-нибудь полезное.
просмотров
Достоинства и недостатки составных транзисторов
Мощность и сложность транзистора Дарлингтона может регулироваться через увеличение количества включённых в него биполярных транзисторов. Существует также , который включает в себя биполярный и , используется в сфере высоковольтной электроники.
Главным достоинством составных транзисторов считается их способность давать большой коэффициент усиления по току. Дело в том, что, если коэффициент усиления у каждого из двух транзисторов будет по 60, то при их совместной работе в составном транзисторе общий коэффициент усиления будет равен произведению коэффициентов входящих в его состав транзисторов (в данном случае — 3600). Как результат — для открытия транзистора Дарлингтона потребуется довольно небольшой ток базы.
Недостатком составного транзистора считается их низкая скорость работы, что делает их пригодными для использования только в схемах работающих на низких частотах. Зачастую составные транзисторы фигурируют как компонент выходных каскадов мощных низкочастотных усилителей.
5.2. Схема с эмиттерной стабилизацией
Схема эмиттерной стабилизацией (ЭС) имеет три сопротивления: R’Б, R»Б и RЭ. индексы отражают названия электродов, к которым подключены эти сопротивления, рис. 5.3:

Рис. 5.3. Схема эмиттерной стабилизации, транзистор включен по схеме с ОЭ.
Элементы одного каскада условно отделены от другого пунктирными линиями. Нагрузкой каскада может быть аналогичный каскад; тогда вместо RH будем указывать RВХ.СЛ – входное сопротивление следующего каскада.
Известно, что для БТ характерным является наличие заметного входного тока iВХ.0 = iБ0, как было отмечено выше через сопротивление RЭ приходит сумма токов: iЭ0 = iБ0 + iК0. отпирающее напряжение смещения (между базой и эмиттером) UСМ = UБ0 должно быть положительным для транзистора n-p-n, а для транзистора p-n-p – отрицательным:
UБ0 = [UR»Б – URЭ] = iДЕЛ ·R»Б – iЭ0 ·RЭ = [iДЕЛ ·R»Б – (iK0 – iБ0)]; (5.1)
Должно выполняться условие:
|UR»Б| > |URЭ|;
Здесь R’Б и R»Б – делитель напряжения в цепи базы. Для БТ при расчетах иногда удобнее использовать вместо напряжения UБ0, ток смещения iБ0. Эти величины однозначно связаны входной характеристикой, рис. 5.2а.
Данная схема обеспечивает не только необходимое смещение для транзистора, но и стабилизирует положение РТ при действии дестабилизирующих факторов (температуры, нестабильности источника питания, старения элементов схемы, разброса параметров транзистора и др.). Например, при увеличении тока iК0 величина UБ0 уменьшается, в управлении (5.1) и наоборот. Это стабилизирует положение РТ и можно сказать является результатом введения ООС. Напряжение обратной связи создаётся на сопротивлении RЭ:
UСВ = ∆iK0· RЭ. (5.2)
где ∆iK0 – изменение тока коллектора. С увеличением RЭ возрастает UСВ и её глубина:
; (5.3)
здесь – эквивалентное сопротивление делителя; h21Э – статический коэффициент усиления по току БТ в схеме с общим эмиттером; RВХ.Э – входное сопротивление транзистора в схеме с общим эмиттером. Из уравнения (5.2) видно, что с увеличение RЭ возрастает UСВ и её глубина, уравнение (5.3). Напряжение ООС подаётся на вход транзистора через сопротивление делителя R’Б и R»Б. Чем меньше эти сопротивления, тем эффективнее работает данная схема, тем лучше стабилизация режима. Однако выбирать очень малыми сопротивления в цепи базы нельзя, т.к. эти сопротивления шунтируют вход УЭ и уменьшают передаваемое на вход напряжение сигнала. Данная схема является одной из самых эффективных схем, используемых в радиоэлектронике.
Биполярный транзистор BC177 — описание производителя. Основные параметры. Даташиты.
Наименование производителя: BC177
Тип материала: Si
Полярность: PNP
 Максимальная рассеиваемая мощность (Pc): 0.3
 W
 Макcимально допустимое напряжение коллектор-база (Ucb): 45
 V
 Макcимально допустимое напряжение коллектор-эмиттер (Uce): 45
 V
 Макcимально допустимое напряжение эмиттер-база (Ueb): 5
 V
 Макcимальный постоянный ток коллектора (Ic): 0.1
 A
 Предельная температура PN-перехода (Tj): 175
 °C
 Граничная частота коэффициента передачи тока (ft): 130
 MHz
 Ёмкость коллекторного перехода (Cc): 7
 pf
Статический коэффициент передачи тока (hfe): 70
Корпус транзистора:
BC177
 Datasheet (PDF)
..1. bc177.pdf Size:49K _philips
						 

DISCRETE SEMICONDUCTORSDATA SHEET*M3D125BC177PNP general purpose transistor1997 Jun 04Product specificationSupersedes data of 1997 May 01File under Discrete Semiconductors, SC04Philips Semiconductors Product specificationPNP general purpose transistor BC177FEATURES PINNING Low current (max. 100 mA)PIN DESCRIPTION Low voltage (max. 45 V).1 emitter2 base
..2. bc177 cnv 3.pdf Size:49K _philips
						 

DISCRETE SEMICONDUCTORSDATA SHEET*M3D125BC177PNP general purpose transistor1997 Jun 04Product specificationSupersedes data of 1997 May 01File under Discrete Semiconductors, SC04Philips Semiconductors Product specificationPNP general purpose transistor BC177FEATURES PINNING Low current (max. 100 mA)PIN DESCRIPTION Low voltage (max. 45 V).1 emitter2 base
..3. bc177 bc178 bc179.pdf Size:269K _siemens
						 

..4. bc177 bc178 bc179 a b .pdf Size:89K _cdil
						 

Continental Device India LimitedAn ISO/TS 16949, ISO 9001 and ISO 14001 Certified CompanyPNP SILICON PLANAR EPITAXIAL TRANSISTORS BC177, A, B, C BC178, A, B, C BC179, A, B, C TO-18ABSOLUTE MAXIMUM RATINGSDESCRIPTION SYMBOL BC177 BC178 BC179 UNITCollector -Emitter Voltage VCEO 45 25 20 VCollector -Emitter Voltage VCES 50 30 25 VCollector -Base Voltage VCBO 50 30 25 VEmitter
..5. bc177 bc178 bc179 bc257 bc258 bc259 bc307 bc308 bc309 bc320 bc321 bc322.pdf Size:225K _microelectronics
						 

0.1. bc177-bc178-bc179.pdf Size:86K _st
						 

BC177BC178-BC179LOW NOISE GENERAL PURPOSE AUDIO AMPLIFIERSDESCRIPTIONThe BC177, BC178 and BC179 are silicon planarepitaxial PNP transistors in TO-18 metal case.Theyare suitable for use in driver audio stages, low noiseinput audio stages and as low power, high gaingeneral purpose transistors. The complementaryNPN types are respectively the BC107, BC108 andBC109.TO-18INTER
0.2. bc177-a-b.pdf Size:70K _comset
						 

PNP BC177,A,B LOW NOISE GENERAL PURPOSE AUDIO AMPLIFIERS LOW NOISE GENERAL PURPOSE AUDIO AMPLIFIERS The BC177,A,B are silicon planar epitaxial PNP transistors mounted in TO-18 metal package. They are suitable for use in drive audio stages, low-noise input audio stages and as low power, high gain general purpose transistors. Compliance to RoHS. ABSOLUTE MAXIMUM RATINGS Symbol Ra
0.3. bc177dcsm.pdf Size:10K _semelab
						 
BC177DCSMDimensions in mm (inches). Dual Bipolar PNP Devices in a hermetically sealed LCC2 Ceramic Surface Mount Package for High Reliability 1.40 0.152.29 0.20 1.65 0.13(0.055 0.006)(0.09 0.008) (0.065 0.005)Applications 2 314Dual Bipolar PNP Devices. A0.236 5rad. (0.009) V = 45V CEO6.22 0.13 A = 1.27 0.13I = 0.1A C(0.05
0.4. bc177csm.pdf Size:11K _semelab
						 
BC177CSMDimensions in mm (inches). Bipolar PNP Device in a 0.51 0.10 Hermetically sealed LCC1 (0.02 0.004) 0.31rad.(0.012) Ceramic Surface Mount 3Package for High Reliability Applications 211.91 0.10(0.075 0.004)A0.31rad.Bipolar PNP Device. (0.012)3.05 0.13(0.12 0.005)1.40(0.055)1.02 0.10max.VCEO = 45V A =(0.04 0.004)
0.5. bc157vi-a bc158vi-a-b bc159a-b bc177v-vi-a-b bc178v-vi-a-b bc179a-b kc307a-b-v kc308a-b-c kc309f-b-c kc636 kc638 kc640 kf423 kf470 kf517.pdf Size:144K _tesla
						 
Другие транзисторы… BC173
, BC173A
, BC173B
, BC173C
, BC174
, BC174A
, BC174B
, BC175
, A1015
, BC177A
, BC177AP
, BC177B
, BC177BP
, BC177C
, BC177P
, BC177V
, BC177VI
. 
Замена транзисторов
Поскольку УНЧ (усилители низких частот) становятся всё популярнее, то совершенно не лишним будет узнать, что делать, если такой прибор выйдет из строя.

В случае, если греется выходной транзистор, то велика вероятность, что он сломался или перегорел. В такой ситуации необходимо:
- Удостовериться в целостности всех прочих диодов и транзисторов, входящих в усилитель;
- Когда будет производиться ремонт очень желательно подсоединять усилитель к сети через лампочку в 40-100 В, это поможет сберечь оставшиеся целыми транзисторы при любых обстоятельствах;
- В первую очередь перемыкается участок эмиттер-база и транзисторы, потом осуществляется первичная диагностика УНЧ (любые изменения и реакции легко регистрируются при помощи свечения лампы);
- Основным показателем рабочего состояния и адекватной настройки транзистора можно считать данные по напряжению для участка база-эмиттер.
- Выявлять данные по напряжению межу корпусом и отдельными участками схемы — занятие практически бесполезное, никаких сведений о возможной поломке оно не даёт.
Даже наиболее упрощённый вариант проверки (до и после того как замена выходных транзисторов была произведена) обязательно должен включать в себя несколько пунктов:
- К базе и эмиттеру выходного транзистора подать минимальное напряжение, чтобы установился ток покоя;
- Проверить результативность своих действий по звуку или при помощи осциллографа («ступенька» и искажения сигнала при мощностном минимуме должны отсутствовать);
- При помощи осциллографа выявить симметрию по ограничениям на резисторы при максимальной мощности работы усилителя.
- Удостовериться, что «паспортная» и действительная мощности усилителя совпадают.
- Обязательно требуется проверить рабочее состояние токоограничительных цепей, при наличии таковых на оконечном каскаде. Здесь не обойтись без регулируемого нагрузочного резистора.
Первое включение после того как ремонтные работы были произведены:
- Нежелательно сразу же устанавливать выходные транзисторы, для начала прибор задействуется только с предварительным каскадом (каскадами), и лишь после этого подсоединять оконечный. В ситуациях, когда осуществить включение без выходного транзистора технически невозможно, следует заменить резисторы на имеющие номинальное значение в 5-10 Ом. Это исключит вероятность перегорания транзистора.
- Перед тем как осуществлять каждое повторное включение усилителя потребуется разрядка электролитических конденсаторов питания УНЧ.
- Проконтролировать данные по току покоя в условиях низкой и высокой температуры радиатора. Разница при соотношении должна быть не более двух раз. В противном случае придётся заняться термостабилизатором УНЧ.
Параллельное включение
При параллельном включении четырёх микросхем LM317 максимальный выходной ток может достигать 6 А. При токе покоя 2.2 А максимальный ток через верхнее плечо усилителя составляет 4,4 А и 2,2 А через нижнее плечо, что в пределах безопасной работы.
Входное сопротивление определяется номиналом резистора R11 и составляет 10 K (относительно низкое, так как усилитель инвертирующий). Коэффициент усиления можно регулировать путем изменения номинала резистора R10. Рассчитывается по формуле: A=–R10/R11.
Ёмкость конденсатора С1 определяет верхнюю граничную частоту и предотвращает возбуждение усилителя на высоких частотах. При указанном на схеме значении 100 пкФ верхняя граничная частота усиления составляет 100 кГц. Но вы можете экспериментировать с этим значением на свой страх и риск (контролируйте наличие возбуждения усилителя).
Так как усилитель инвертирующий, автор предлагает подключать акустические системы наоборот, то есть плюсовую клемму акустики следует подключать к общему выводу усилителя, а минусовую — к выходу усилителя. При использовании инвертирующего предварительного усилителя акустику следует подключать обычным способом.
АБ1 – однотактный усилитель класса А
Данный усилитель класса А на транзисторах минимален по деталям, но в то же время имеет прекрасное звучание и стабильность в работе. Схема задумана как выходной каскад с драйвером на лампе, усиление невелико, практически повторитель, либо нужен предварительный усилитель с выходом на 3-4 В.
Схему прислал Александр Бокарёв, она полностью авторская и является финальной версией поиска звучащей и несложной схемы на полевом транзисторе. Этот однотактный усилитель задуман как альтернатива лампе. Стабильность в работе шикарная, схема работала на крохотном радиаторе, разогревался чуть не до кипения, но ток держится четко.

Усилитель мощности АБ1
Усилитель имеет усиление выше единицы, до 2-3 раз. С усилением завязано выходное сопротивление. К усилителю предполагается драйвер на лампе с усилием примерно 10-12, это навскидку 5687, ECC82 или наша 6С31Б. Но и сам по себе усилитель способен звучать на АС, усиления в принципе хватает. За счет неглубокой ООС имеет невысокое выходное, 1 Ом и выше, по желанию. Спектр триодный, звучание ламповое, входное сопротивление высокое, в районе 50-70 кОм, полоса до 1-4 МГц. Делитель с выхода в эмиттер транзистора Т1 можно заменить на переменный резистор и настраивать усиление и выходное сопротивление. В среднюю точку привязана земля усилителя, выход туда же с входа усилителя, защита для АС не нужна. Параллельно нагрузке стоит цепь Цобеля, с ней форма импульса идеально ровная, хотя и без Цобеля все неплохо.

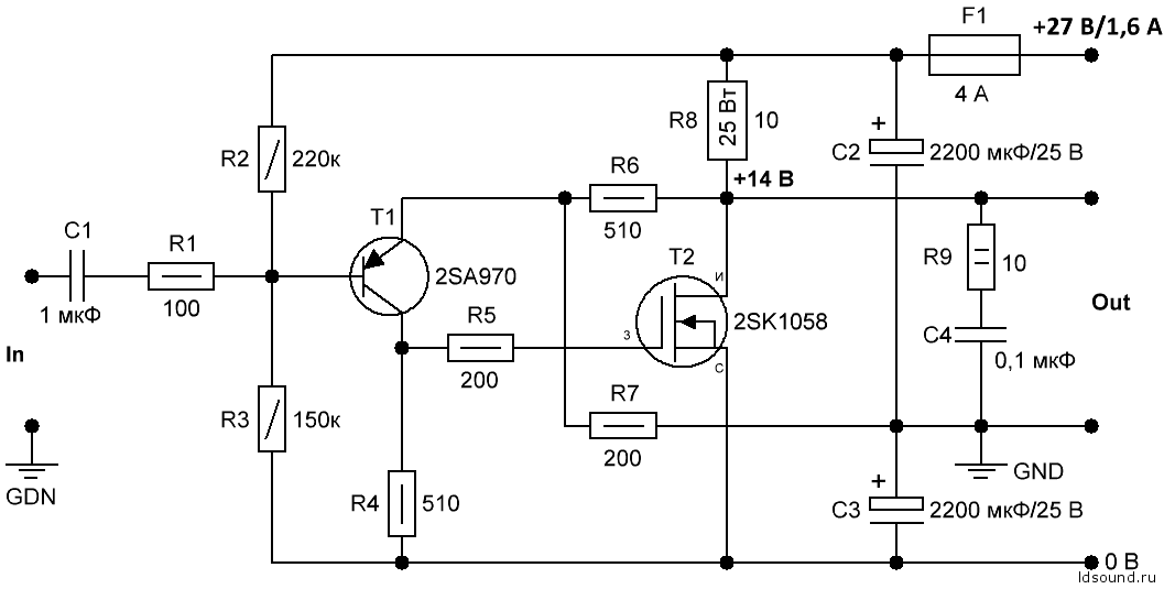
Блок питания для Exrem (на два канала)
Мощность рассеиваемая на каждом полевом транзисторе БП не выше 10 Вт, можно как вариант закрепить транзисторы на одном радиаторе с выходными полевиками. Схема обеспечивает плавный подъём питания за пару секунд и полное отсутствие пульсаций.
По выходу стабилизатора питания в два этажа стоят банки по 2200 мкФ, их средняя точка это земля схемы, питание плюс и минус – висячее. По выходу схемы нет емкости, эту роль играют те самые две банки, при аварии постоянное напряжение не идет в нагрузку. Так же нет шумов и грохота при включении, потому что диагональ полумоста. Электролитические конденсаторы по питанию в усилителе мощности лучше ставить ближе к схеме. Диод D7 1N4001 шунтирует зарядный резистор R2.
Один канал усилителя выделяет 25 Вт тепла. При радиаторе в 1000 см2 рука терпит некоторое время, значит, 65-70° есть и можно успокоиться. Хотя на сильно меньшем радиаторе работали два таких полевика и еще два резистора нагрузки, грелось страшно и все равно работало. Выходные полевики в плане нагрева очень замечательные.
Выходная мощность до ограничения с питанием 30 В не более 3,5 Вт, с питанием 24 В примерно 2 Вт, ограничение плавное, без острых углов и резких границ, похоже на ламповый однотактный каскад. Спектр классический триодный, короткий и быстро спадающий.
Фото макета:

Выходное сопротивление схемы на латерале регулируется глубиной обратной связи с выхода в эмитттер биполярного транзистора Т1. При подгонке выходного сопротивления необходимо подстроить и смещение входного транзистора одним из двух резисторов, по симметричному ограничению выходного сигнала на нагрузке.
Схема сложилась в процессе перебора разных вариантов от Марка Хьюстона и Нельсона Пасса на одиночном полевом транзисторе с резисторной нагрузкой. Ни один из которых не отвечал требованиям нормальной схемы в плане выходного и входного сопротивления.
Без введения ООС получить выходное сопротивление хотя бы 2 Ома в принципе невозможно, внутреннее у латерала слишком велико, 6 Ом. Добавив транзистор и цепь ООС, получил то, что нужно: высокое входное, в районе 50-100 кОм, низкое выходное, от 1 Ома и выше, полоса пропускания от 1 Гц до Мгц. Усиление невелико, максимум 3, но и схема задумана была не как полноценный усилитель, а как выходной каскад в А классе, некий аналог лампового однотактника на 2А3, который мне хорошо и давно знаком. И могу сказать, что это новая схемка по звуку мало отличается от лампача, такой же легкий шелестящий саунд, прекрасно звучат самые сложные инструменты – труба и скрипка. Другое дело, мощность невелика, 2-3 Вт на 8 Ом, но звук того стоит.
Наброски от автора:

Тема на форуме
Автор проекта: Александр Бокарёв
Транзисторы BC556, BC557, BC558, BC559, BC560 с буквами A, B, C.
Т ранзисторы BC556 – BC560 – кремниевые, высокочастотные усилительные общего назначения, структуры – p-n-p. Корпус пластиковый TO-92B. Маркировка буквенно – цифровая.

Наиболее важные параметры.
Постоянная рассеиваемая мощность(Рк т max ) – 500 мВт.
Предельная частота коэффициента передачи тока ( fh21э )транзистора для схем с общим эмиттером – 300 МГц;
Максимальное напряжение коллектор – эмиттер – У транзисторов BC556 65в. У транзисторов BC557, BC560 45в. У транзисторов BC558, BC549 30в.
Максимальное напряжение коллектор – база – У транзисторов BC556 80в. У транзисторов BC557, BC560 50в. У транзисторов BC558, BC559 30в.
Максимальное напряжение эмиттер – база – 5в.
Коэффициент передачи тока: У транзисторов BC556A, BC557A, BC558A, BC559A, BC560A – от 110 до 220. У транзисторов BC556B, BC557B, BC558B, BC559B, BC560B – от 200 до 450. У транзисторов BC556C, BC557C, BC558C, BC559C, BC560C – от 420 до 800.
Максимальный постоянный ток коллектора – 100 мА.
Напряжение насыщения коллектор-эмиттер при токе коллектора100мА, базы 5мА – не выше 0,6в.
Напряжение насыщения база-эмиттер при токе коллектора 100мА, базы 5мА – 0,9в.
Транзисторы комплиментарные BC556, BC557, BC558, BC559, BC560 – BC546, BC547, BC548, BC549, BC550.
BC556, BC557, BC558, BC559, BC560 встречаются в самых различных схемах. Эти транзисторы успешно используют, как для усиления сигналов звуковой частоты, так и в радиочастотных каскадах. Пример – популярная схема переговорного устройства(уоки – токи) на 27мГц.
Схема состоит из двух компонентов – LC генератора(емкостная трехточка) на частоту 27мГц и усилителя звуковой частоты с двухтактным выходным каскадом. Режимы прием – передача переключаются с помощью переключателя В1. В режиме передачи миниатюрный громкоговоритель переключается с выхода УЗЧ на вход и используется как динамический микрофон. Усиленный сигнал поступает на генератор 27мГц, производя модуляцию основной частоты.
В режиме приема схема работает как сверхрегнератор с очень большим усилением радиосигнала и прямым преобразованием его модуляции в сигнал звуковой частоты, после усиления в УЗЧ поступающий на громкоговоритель. В LC генераторе применен BC547(VT1), в усилителе звуковой частоты два BC547(VT2 – VT5) и два комплементарных BC557(VT3 – VT4). Все транзисторы лучше брать с буквой C(коэфф. усиления от 450). Резисторы можно взять любого типа с мощностью от 0,1 ватта, за исключением R3 – его мощность должна быть не менее 0,25 ватт.
Конденсаторы C1 – C11 слюдяные, C12 – C13 – оксидные(электролитические), любого типа. Катушка генератора L1 – 4 витка провода ПЭЛ -0,25 с отводом от одного витка, намотанная на каркасе диаметром 0,4 см, с подстроечным стержнем из феррита(от малогаб. импортного приемника). Катушка L2 – 1,5 витка на том же каркасе, тем же проводом. Антенной служит безкаркасная катушка – пружина диаметром 0,5 см содержащая 160 – 170 плотно намотанных витков провода ПЭВ 0,5 (виток, к витку). Длина такой антенны получается от 8 до 10см.
Использование каких – либо материалов этой страницы, допускается при наличии ссылки на сайт «Электрика это просто».
12 шт. из магазина г.Ижевск2328 шт. со склада г.Москва,срок 3-4 рабочих дня
− +
В корзину
PNP транзистор общего применения
ХарактеристикиТехнические ∙ Корпус TO-92 ∙ Распиновка CBE
Электрические ∙ Мощность 0.5Вт ∙ Ток коллектора -0.1А ∙ Обратный ток коллектор-база -0.015uA ∙ Напряжение эмиттер-база -5В ∙ Напряжение коллектор-эмиттер 45В ∙ Напряжение коллектор-база -50В ∙ Hfe min 420 ∙ Hfe max 800
Общие ∙ Производитель Semtech
Аналоги и комплементарная пара
Для замены транзистора необходимо использовать радиокомпоненты с наиболее близким техническими характеристиками.
| Аналог | VCEO | IC | PC | hFE | fT | Корпус | 
|---|---|---|---|---|---|---|
| BC337 | 45 | 0,8 | 0,625 | 100 | 210 | ТО-92 | 
| Отечественное производство | ||||||
| КТ504Б | 350 | 1 | 1 | 15 | 20 | КТ-2-7 | 
| КТ660А | 45 | 0,8 | 0,5 | 110 | 200 | КТ-26 (ТО-92) | 
| КТ928Б | 60 | 0,8 | 0,5 | 50 | 250 | КТ-2-7 | 
| КТ3102БМ | 50 | 0,2 | 0,25 | 200 | — | КТ-26 (ТО-92) | 
| Импорт | ||||||
| BC184 | 30 | 0,2 | 0,3 | 240 | 150 | ТО-92 | 
| BC637 | 60 | 1 | 1 | 40 | 50 | ТО-92 | 
| 2N4401 | 40 | 0,6 | 0,31 | 100 | 250 | ТО-92 | 
| 2N5818 | 40 | 0,75 | 0,5 | 150 | 135 | ТО-92 | 
| MPSA06 | 80 | 0,5 | 0,625 | 50 | 100 | ТО-92 | 
| SE6022 | 60 | 1 | 0,22 | 100 | 250 | ТО-106 | 
Примечание: характеристики аналогов в таблице взяты из даташип производителя.
Корпуса и цоколевка аналогов

Для комплементарной пары производители предлагают использовать ВС327.
Особенности и применение транзистора
Полупроводниковый прибор имеет неплохие мощностные характеристики. Так максимальное напряжение коллектор-эмиттер составляет 45 В, а ток коллектора достигает 0,8А. Элемент с такими параметрами может работать в маломощных типовых ключевых схемах на 24 В для переключения реле, источников света.
В перечне параметров стоит выделить высокий коэффициент усиления по току и приличные частотные характеристики. Их конкретные значения отражены в таблице. Транзисторы с такими параметрами широко применяются в усилителях звуковой частоты, — предусилительных и выходных каскадах.
По совокупности характеристик BC337 является высокочастотным транзистором общего применения средней мощности. Радиокомпонент отличается высокой надежностью и доступностью. Его параметры лежат в диапазоне значений, востребованных в промышленной электротехнике и радиолюбительской практике.
Аналоги и комплементарная пара
Существуют зарубежные устройства, которые полностью идентичны ВС337 по своим характеристикам и распиновке: BC184, 2N4401, MPSA06. Российская промышленность также выпускает изделия, которыми его можно заменить: КТ660А, КТ3102Б, КТ928.
Перед заменой транзистора нужно разобраться, в какой схеме и для чего он используется, а также знать режимы его работы и сравнить технические характеристики оригинального и предполагаемого на замену прибора. И только после этого можно решать, подходит он или нет.
В качестве комлементарой пары производители рекомендуют использовать BC327.
Каскад с общим коллектором
Схема каскада с общим коллектором (рис.5.) обеспечивает усиление входного сигнала только по току.
Такие каскады называются эмиттерными повторителями, потому что по напряжению они не усиливают сигнал, а только повторяют его (было на входе 0,5V, и на выходе тоже будет 0,5V).
Но сила тока на выходе через нагрузку будет больше.
Они применяются тогда, когда нужно получить большое входное сопротивление. Отличие каскада с ОК (общим коллектором) от каскада ОЭ (общим эмиттером) в том, что в схеме с ОК выходной сигнал снимается с эмиттера. При этом сигнал не усиливается по напряжению и не инвертируется.

Рис. 5. Схема каскада с общим коллектором.
В схеме же с ОЭ сигнал инвертируется. Это демонстрируется на рисунках изображениями синусоид у входа и выхода каскадов. В схеме с ОЭ выходная синусоида противофазна входной. В схеме с ОК — они синфазны.
РК-02-18.
Навигация
- Карта сайта
- Электромагнитные колебания и волны
- Основные свойства слуха
- Акустические термины
- Акустические системы
- Динамические громкоговорители
- Электростаты
- Рупорные колонки
- Сабвуфер
- Высококачественные телефоны
- Микрофоны
- Аналоговые компараторы напряжения
- 
Усилители
- Бестрансформаторные двухтактные каскады на транзисторах
- Влияние ОС на параметры усилителей
- Выходные каскады усилителей
- Выходные усилители мощности
- Двухтактный каскад, работающий в классе А
- Дифференциальный усилитель
- Дрейф нуля
- КПД усилителей, работающих в классе А
- Каскады мощного усиления (входные каскады).
- Каскады предварительного усиления
- Классификация и основные параметры усилителей
- Классификация усилителей звуковых частот
- Классы AB и В работы двухтактного каскада
- Классы усиления транзисторных усилительных каскадов
- Новые режимы работы (классы)
- Обратная связь в усилителях
- Обратная связь в усилителях и схемы их построения
- Обратные связи в усилителях
- Общие сведения о усилителях гармонических и импульсных сигналов
- Однотактный трансформаторный каскад, работающий в классе А
- Основные механические показатели усилителей
- Основные показатели
- Основные типы каскадов усилителей мощности однотактные и двухтактные
- Основные характеристики и параметры усилителей
- Прелварительный усилитель
- Рабочие режимы усилительных элементов
- Способы обеспечения рабочего режима транзистора
- Сравнение схем включения транзисторов
- Схемы межкаскадной связи
- Усилители постоянного тока
- Усилитель на биполярном транзисторе с общим эмиттером
- Усилитель на полевом транзисторе
- Факторы, влияющие на тепловой режим РЭА
 
- Элементы усилителей
- «THX» Tomlinson Holman eXperiment
- hi-fi и high-end
- Мировые школы электроакустики
- «Старый винил»
- Звуковые компакт-диски
- Магнитная запись
- Цифровые магнитофоны
- Цифровое представление звуковых сигналов
- Звук и компьютер
- midi
- Генераторы сигналов
- Электронные лампы
- Акустиа закрытых помещений
- Оптоэлектронные приборы
- Резисторы
- Катушка индуктивности
- Стабилитроны
- Варикапы
- Диоды
- Тиристор
- Транзисторы
- Конденсаторы
- Источники вторичного электропитания
- Активные фильтры
- Электропитание
- Антенно-фидерные устройства
- Конструкторского-техннолгическое обеспечение
- Возлействие окружающей среды на радиоэлектронную аппаратуру
- Технологии приборостроения
- статьи
- Радиоприем
- Микросхемы
- Электронные ключи
- Каналы и системы связи
- Основы телевидения
- Электрорадиоматериалы
- Операционные усилители
- Сигналы и методы их исследования
- Электрические сети
- sitemap
Модификации транзистора
| Тип | Pc | Ucb | Uce | Ueb | Tj | Cc | Ic | hfe | ft | Корпус | 
|---|---|---|---|---|---|---|---|---|---|---|
| BC337 | 0.36 W | 50 V | 45 V | 5 V | 150 °C | 20 pf | 0.8 A | 100 | 60 MHz | TO-92 | 
| BC337-01 | 0.4 W | 45 V | 45 V | 5 V | 150 °C | 20 pf | 0.5 A | 100 | 60 MHz | TO-92 | 
| BC337-025 | 0.625 W | 45 V | 0.8 A | 160 | 210 MHz | TO-92 | ||||
| BC337-040 | 0.625 W | 45 V | 0.8 A | 250 | 210 MHz | TO-92 | ||||
| BC337-10 | 0.5 W | 50 V | 45 V | 5 V | 150 °C | 24 pf | 1 A | 67 | 50 MHz | TO-92 | 
| BC337-16 | 0.36 W | 50 V | 45 V | 5 V | 150 °C | 20 pf | 0.8 A | 100 | 60 MHz | TO-92 | 
| BC337-16BK | 0.63 W | 50 V | 45 V | 5 V | 150 °C | 12 pf | 0.8 A | 60 | 100 MHz | TO-92 | 
| BC337-25 | 0.36 W | 50 V | 45 V | 5 V | 150 °C | 20 pf | 0.8 A | 160 | 60 MHz | TO-92 | 
| BC337-25BK | 0.63 W | 50 V | 45 V | 5 V | 150 °C | 12 pf | 0.8 A | 100 | 100 MHz | TO-92 | 
| BC337-40 | 0.36 W | 50 V | 45 V | 5 V | 150 °C | 20 pf | 0.8 A | 250 | 60 MHz | TO-92 | 
| BC337-40BK | 0.63 W | 50 V | 45 V | 5 V | 150 °C | 12 pf | 0.8 A | 170 | 100 MHz | TO-92 | 
| BC337A | 0.625 W | 60 V | 5 V | 150 °C | 5 pf | 0.8 A | 100 | 200 MHz | TO-92 | |
| BC337A-16 | 0.625 W | 60 V | 60 V | 5 V | 150 °C | 18 pf | 0.8 A | 160 | 100 MHz | TO-92 | 
| BC337A-25 | 0.625 W | 60 V | 60 V | 5 V | 150 °C | 18 pf | 0.8 A | 250 | 100 MHz | TO-92 | 
| BC337AP | 0.36 W | 50 V | 45 V | 5 V | 150 °C | 20 pf | 0.8 A | 100 | 60 MHz | TO-92 | 
| BC337BP | 0.36 W | 50 V | 45 V | 5 V | 150 °C | 20 pf | 0.8 A | 160 | 60 MHz | TO-92 | 
| BC337BPL | 0.625 W | 50 V | 45 V | 5 V | 150 °C | 18 pf | 0.8 A | 250 | 100 MHz | TO-92 | 
| BC337CP | 0.36 W | 50 V | 45 V | 5 V | 150 °C | 20 pf | 0.8 A | 250 | 60 MHz | TO-92 | 
| BC337M | 0.3 W | 50 V | 45 V | 5 V | 150 °C | 12 pf | 0.8 A | 100 | 100 MHz | SOT23 | 
| BC337P | 0.36 W | 50 V | 45 V | 5 V | 150 °C | 20 pf | 0.8 A | 100 | 60 MHz | TO-92 | 
| BC337PL | 0.36 W | 50 V | 45 V | 5 V | 150 °C | 20 pf | 0.8 A | 100 | 60 MHz | TO-92 | 
| SBC337 | 0.625 W | 50 V | 35 V | 5 V | 150 °C | 16 pf | 0.8 A | 100 | 100 MHz | TO-92 | 
| TBC337 | 0.36 W | 50 V | 45 V | 5 V | 150 °C | 20 pf | 0.8 A | 100 | 60 MHz | TO-92 | 
| TBC337-16 | 0.36 W | 50 V | 45 V | 5 V | 150 °C | 20 pf | 0.8 A | 100 | 60 MHz | TO-92 | 
| TBC337-25 | 0.36 W | 50 V | 45 V | 5 V | 150 °C | 20 pf | 0.8 A | 160 | 60 MHz | TO-92 | 































 
    


