Детали усилителя
Выходные лампы предварительно подобрать попарно, желательно подобрать четыре близких между собой по току анода. Входные лампы тоже желательно подобрать по минимальному расхождению половинок.
Разделительные конденсаторы бумажные МБГО, шунтирующий конденсатор К78-2, или К71-7 – все на напряжение 400В, остальные шунтирующие конденсаторы — плёночные К73-17. Электролитические можно применить “Samsung”, “Samhwa”, или другие.
Резисторы в цепях анодов, управляющих сеток желательно применить ВС, остальные – МЛТ, все мощностью не менее 1 Вт. Анодный резистор для входного каскада набирается из нескольких мощностью 2 Вт, для обеспечения запаса по мощности, рассеиваемой на нем. Регулятор громкости — самый лучший, что сможете найти, можно применить два раздельных. Трансформатор питания — ТС-180.
Данные выходного трансформатора: структура каждой из двух катушек такова: две вторички, две первички, две вторички, две первички, одна вторичка, одна первичка, одна вторичка. Итого семь секций на каждой катушке. Вторички намотаны проводом в изоляции 0,76мм; первички намотаны проводом в изол. 0,28мм. На каждой катушке намотано 1305 витков (половина) первички, т.е. по 261 витку в слое. Во вторичке — по 104 витка, т.е. коэфф.трансформации 0,04 (25 для иностранцев). Сопротивление нагрузки ТВЗ: 3,4Ом.Приведенное к первичной обмотке сопротивление нагрузки: 2,25кОм. Внутреннее сопротивление двух параллельно включенных ламп 6П3С — 666 Ом. Однако измеренные значения (на нагрузке 6Ом). Трансформатор выполнен на стандартном железе ТС-180, сечение железа 9 кв.см. Расчетное значение толщины каждой из двух прокладок = 0,21 мм.
Правильно так:
В катодах 6Н1П установлен резистор 82 Ом, а от этого резистора к каждому катоду по 3,6 Ом.
В катодах 6П3С: 160 Ом, а от этого резистора к каждому катоду по 26 Ом.
——-
Обещанные данные по ТВЗ:структура каждой из двух катушек такова:
две вторички,две первички,две вторички,две первички,одна вторичка,одна первичка,одна вторичка.Итого семь секций на каждой катушке.Вторички намотаны проводом в изоляции 0,76мм(без из.=0,71мм); первички намотаны проводом в изол. 0,28мм (без изол.=0,25мм).
На каждой катушке намотано 1305 витков (половина) первички,т.е. по 261 витку в слое.Во вторичке — по 104 витка,т.е. коэфф.трансформации 0,04 (25 для иностранцев).Сопротивление нагрузки ТВЗ: 3,4Ом.Приведенное к пкрвичной обмотке сопрротивление нагрузки:2,25кОм.Внутреннее сопрот. двух паралл.включ.6П3С — 666Ом. Однако измеренные значения (на нагрузке 6Ом)демпферфактора:10Гц — 8,57;100Гц -3,9; 1000Гц — 3,85; 10000Гц — 3,87; 20000Гц — 4,05; 50000Гц — 5,36,т.е. выходное сопротивление не более 1,54Ом.К.П.Д. ТВЗ — 87%.Сопротивление первички:190 Ом,приведённое сопротивл.вторички 98Ом.Трансформатор выполнен на стандартном железе ТС-180,сечение железа 9 кв.см.
Измеренная полоса на нагр.6Ом: 10,5Гц — 58кГц.
Индуктивность первички,кажется, около 13Гн,а емкость не более 1700пФ.
Начальные перспективы апгрейда: обязательная стабилизация накалов на постоянном токе.При этом вариации сетевого напряжения будут сильно снижены,т.е. лампа будет управляться в основном полезным сигналом, без участия сетевых спонтанных помех,накладывающихся на сигнал.
7 — Нужно ли гитаристу самоучке заниматься сольфеджио?
Здесь часто возникает путаница в терминологии. Начинающие самоучки принимают сольфеджио, которое в буквальном переводе означает «пение по нотам», за нотную грамоту. Такое происходит из-за того, что в детских музыкальных школах эти две дисциплины для простоты смешивают. К пению при этом добавляют изучение тональностей, размеров, интервалов и т.п. А уроки сольфеджио в интернете зачастую носят форму, характерную именно для ДМШ. Потому что за более профессиональным уровнем люди идут уже в специальные учебные заведения.
Сольфеджио в чистом виде, на мой взгляд, нужно тем, кто решил заниматься серьёзно. Эти занятия позволяют развить слух и музыкальную память до уровня, необходимого профессиональному музыканту. Начинающему гитаристу самоучке важен, скорее, прикладной вариант, который превратит слепые блуждания в продуктивные занятия.
Например, новичок не знает ни сами ноты, ни их расположение на грифе гитары. Дёргая с горем пополам каждую следующую ноту, он уверен, что учится играть на гитаре. Однако все его силы уходят на то, чтобы продраться сквозь лес непонятных значков. В действительности, к обучению, собственно, игре на гитаре, он приступит ещё не скоро. Потому что отдельные рваные звуки с гигантскими паузами не имеют ничего общего ни с ритмом, ни с мелодией.
Есть простой и эффективный способ быстро выучить ноты и приступить к настоящим занятиям на гитаре. Играя пьесу, нужно одновременно петь её ноты. Это помогает не только хорошо запомнить сами ноты. Также в голове постепенно и прочно укладывается расположение нот на грифе гитары
Пройдя этот этап, вы начнёте уделять внимание главному, то есть красивой музыке
↑ Печатная плата

Плата представляет из себя так же компиляцию готовых, с моими небольшими внесениями и коррективами. Плата предусилителя TOMATO мне попалась случайно через Google. Установить разработчика платы не удалось. Плата усилителя мощности на TDA2005 из проекта с одноименным названием на сайте guitar-gear.ru. Всё прочее — мои изваяния, местами бездарные, в остальном же просто ужасные

Не обращайте внимания на 2 встречно-параллельных диода и 2 таких же светодиода внавес. Это всего-навсего мои эксперименты, так что тема этого усилителя ещё не закрыта. Изначально, усилитель планировалось оформить в виде «головы», однако идея быстро переросла в комбик. А вот плата не переделывалась. Поэтому ручки перепутаны местами, а разъем находится справа, а не слева, где ему самое место:

Готовая конструкция крепится на Г-образное шасси, которое прикрепляется к комбику сзади.

Прошу не обращать внимания на грязь. Всё в состоянии доделки/доработки/доводки.
Характеристики усилителя
Вот, собственно, и все о схеме и конструкции. Осталось рассказать о ТТХ усилителя. Как уже говорил, он работает в классе А и при 8 ваттах выходной мощности имеет такие параметры:

При повышении выходной мощности до 10 Вт коэффициент нелинейных искажений возрастает почти до 1,2%. Амплитудно-частотная характеристика:

Что же эта схема демонстрирует такого особенного в звуке? Прежде всего, он больше похож на однотактный, чем двухтактный.

Слушая его, невольно ощущаю себя сидящим у камина чуть ли не в кресле-качалке. Кроме того, сохраняется присущая двухтактному усилителю четкость и детализация. Ну, и мощность, разумеется. А бас настолько ясный и живой, что его руками потрогать хочется. Считаю это заслугой прежде всего отсутствия разделительных конденсаторов.

Если бы еще у меня была возможность самому намотать выходные трансформаторы, не знаю, что можно было бы услышать тогда. Надеюсь, такая возможность у меня будет, так что все еще впереди! Специально для elwo.ru — Gamzan.
Форум по радиолампам
Ламповый усилитель схема — идеальный звук
Ламповый усилитель схема — представленная здесь конструкция однотактного усилителя выполненного на электровакуумных лампах 6П3С, 6Н8С, никаких особых сложностей не имеет. Тем не менее этот ламповик обладает высококлассным звучанием, хотя нужно подчеркнуть, что звуковая картина несколько необычна. Это относительно многих других известных ламповых аппаратов такого класса.
Принципиальная схема лампового усилителя
В случае самостоятельного построения данного устройства по приложенной схеме, нельзя допускать отклонений от указанный параметров и значений используемых компонентов. Конструкция неоднократно тестировалась на предмет улучшения звука, вследствие чего был определен оптимальный вариант установленных деталей. Если вносить в схему какие-то изменения от себя, то вы должны знать, что это существенно влияет на звуковую сцену на выходе.
Невзирая на эти тонкости при сборке, аппарате может быть с успехом изготовлен и начинающими радиолюбителями. Это возможно по причине несложной базы применяемых электронных компонентов и эффективной схемотехники. Ламповый усилитель схема, которого здесь приведена, работает по такому принципу. Одна часть двойного триода 6Н8С соединяется по параллельной схеме, для того чтобы снизить внутреннее сопротивление.
Примененные в приборе радиодетали, в частности постоянные резисторы имею значение МЛТ, а также проволочные. Конденсаторы блокировки и для цепей разделения нужно ставить типа БМТ-2 на номинальное напряжение 400v и МБМ рассчитанных на 160v
Само по себе значение установленных емкостей не очень большие, поэтому с осторожностью можно поэкспериментировать по увеличению их номинального значения. Но опять же это необходимо делать только, когда вы неоднократно прослушаете звучание усилителя на авторской схеме
Тогда будет легче выявить какие-либо улучшения или наоборот ухудшение звука.
Источник питания выполнен с возможностью обеспечения стабилизированного напряжения для нитей накала. На этапе тестирования лампового усилителя проверялись традиционные схемы снижения фонового искажения. Но в итоге удалось получить положительный эффект только после включения в схему линейного регулируемого стабилизатора напряжения LM317T, гарантирующий идеальное звучание. Без излишних наворотов блок выпрямителя смонтирован с применением емкостей фильтра с номинальным значением 66000 F.
Принципиальная схема блока питания
Для получения высоковольтного напряжения была применена схема удвоения напряжения, ввиду того, что в конструкции был использован обыкновенный телевизионный трансформатор ТС 160. Задержку включения питания в цепь анода выполняет простой выключатель. До него стояла схема на демпферном диоде 6Д20П в паре с реле. Однако в процессе испытания обнаружилось, что без этого узла на лампе, звук на выходе усилителя значительно прозрачнее.
Трансформаторы на выходе в обязательном порядке нужно использовать звуковые тр-оры ТВЗ-1-9 предназначенные для работы в выходном тракте лампового усилителя. Поскольку низкая индуктивность первичной обмотки формирует серьезный провал в диапазоне нижних частот, что собственно и нужно от представленной здесь схемы. Ламповый усилитель имеет следующие характеристики, при условии, что на выходе установлены трансформаторы ТВЗ-1-9.
Частотный диапазон -3дБ; 35-22000 Гц, коэффициент нелинейных искажений 6%, шумовой фон — 90 дБ с мощностью на выходе 6 Вт. Предложенный здесь усилитель прекрасно работает в течении уже двух лет без всяких нареканий. А то, что в схеме присутствует стабилизатора напряжения LM317T, так это продуктивная замена лампы, дающая наибольший эффект.
Предыдущая запись Портативная беспроводная колонка
Следующая запись Аудио видео техника история сокрушительных неудач
5 — Нужно ли гитаристу регулярно играть гаммы?
Гаммы — это вовсе не нудятина, как их видят многие начинающие музыканты, не только гитаристы. Всё дело в том, что большинство новичков, особенно самоучек, представляют гамму в виде стандартных восьми нот. То есть до — ре — ми — фа — соль — ля — си — до и обратно вниз. Тупо запилив их под сотню раз, пожалуй, действительно заскучаешь. А главное — не получишь особой пользы, потратив много времени.
Но если разобраться, то перед начинающим гитаристом откроется увлекательное занятие с широчайшими возможностями для совершенствования. И речь идёт не о банальной тренировке скорости пальцев. Это настоящее погружение в фундаментальные основы красивой гитарной музыки.
Вы научитесь внимательно слушать каждый звук в собственном исполнении. Отсутствие привычки и навыка слушать свою собственную игру — это просто поголовная болезнь начинающих гитаристов. Зачастую проходит много времени, прежде чем гитарист начинает замечать свои глохнущие ноты и дребезг струн.
Ещё один бич многих гитаристов — отрывистое звучание каждой ноты. Гаммы позволяют избавиться и от него. Причём у разных аппликатур имеются свои сторонники и противники.
Любители играть гаммы без смены позиций считают преимуществом отсутствие лишних препятствий к залигованному соединению звуков. Сторонники же классической аппликатуры Сеговии стремятся достичь плавного слитного звучания в любой ситуации. В том числе и при частой смене позиций. Но и те и другие оттачивают мастерство на гаммах, хоть и с разными подходами.
Однако и это далеко не вся польза, которую получает начинающий гитарист, регулярно играя гаммы. Чтобы просто перечислить варианты использования гамм и даже самые стандартные упражнения, нужна отдельная статья. В рамках же этого раздела ограничимся пунктом, о котором нельзя не упомянуть, говоря о гаммах.
Это очень пластичная основа для ритмических упражнений и развития навыка расстановки метрических акцентов. Вы можете сами придумать бесконечное число ритмических рисунков и вариантов чередования сильных и слабых долей. И чем выше ваше мастерство, тем сложнее ваши упражнения на тех же самых гаммах.
11 — До какой степени отрабатывать каждое произведение?
Какова главная цель работы над каждым упражнением или учебной пьесой? Научиться играть их настолько правильно и красиво, насколько позволяет текущий технический уровень ученика. Как только эта задача решена, нужно переходить к следующему произведению.
Проблема в том, что без опытного педагога очень трудно самому определить эту тонкую грань. Объясню на примере. Допустим, в пятом такте у вас постоянно дребезжит одна струна. Это вам в принципе не хватает растяжки в такой позиции? Или именно в этом такте вы не обращаете внимания на ошибку? В первом случае пора идти дальше, а растяжка со временем появится. Во втором — надо продолжать работать именно над этим этюдом и устранить ошибку.
Отсюда же вытекает ответ и на другой попутный вопрос. Надо ли постоянно повторять и держать в памяти все пройденные произведения?
Дело в том, что нужно разделять учебный и концертный репертуар. Очевидно, что концертные пьесы следует поддерживать в рабочем состоянии. Даже если это концерты в узком кругу семьи на кухне. А вот учебные произведения для того и нужны, чтобы научиться и двинуться дальше.
Нет никакого смысла повторять этюд, который вы давно технически переросли и можете сыграть, проснувшись ночью. Представьте, что будет, если постоянно повторять всё, что вы интенсивно учили хотя бы за год. В конце концов, на это начнёт уходить всё время урока.
Здесь очень важно, чтобы учебный репертуар соответствовал вашему техническому уровню. В этом случае при необходимости вы легко вспомните любую пройденную пьесу буквально с одного прогона
↑ Схема усилителя
Саму схему усилителя можно разделить на 3 части: предусилитель, буфер и усилитель мощности. Схему предусилителя я выбирал долго, ибо нужно было добиться хорошего качества минимальной ценой и энергопотреблением. Больших трансформаторов тоже не хотелось делать. Зато у меня валялись 2 советских ТАН-11 с четырьмя обмотками по 28 Вольт и двумя по 6 Вольт. Именно их я и решил использовать. Но анодное напряжение получалось небольшим. Выход был один — использовать известный предусилитель TOMATO. За несколько лет работы у меня дома, этот предусилитель ни разу не подвел, и оказался очень неприхотливым и качественным, при своей простоте. Вопрос о буфере не вставал, использовал стандартный ход на операционном усилителе TL072, включенном с К.У. = 1. Темброблок решил делать фендеровским, уж очень он мне нравится.
В качестве УМЗЧ использовал TDA2005, включенную в мостовом режиме.
Вот что получилось в итоге:
![]()
↑ Использованные детали
В предусилителе использованы конденсаторы с рабочим напряжением 250 Вольт, в темброблоке и дальше по схеме 50 Вольт. Конденсаторы в катодах половинок лампы на 50 Вольт. Электролит на 2.2 мкф желательно использовать униполярный, еще лучше не электролит вообще
Sergei Klimanski
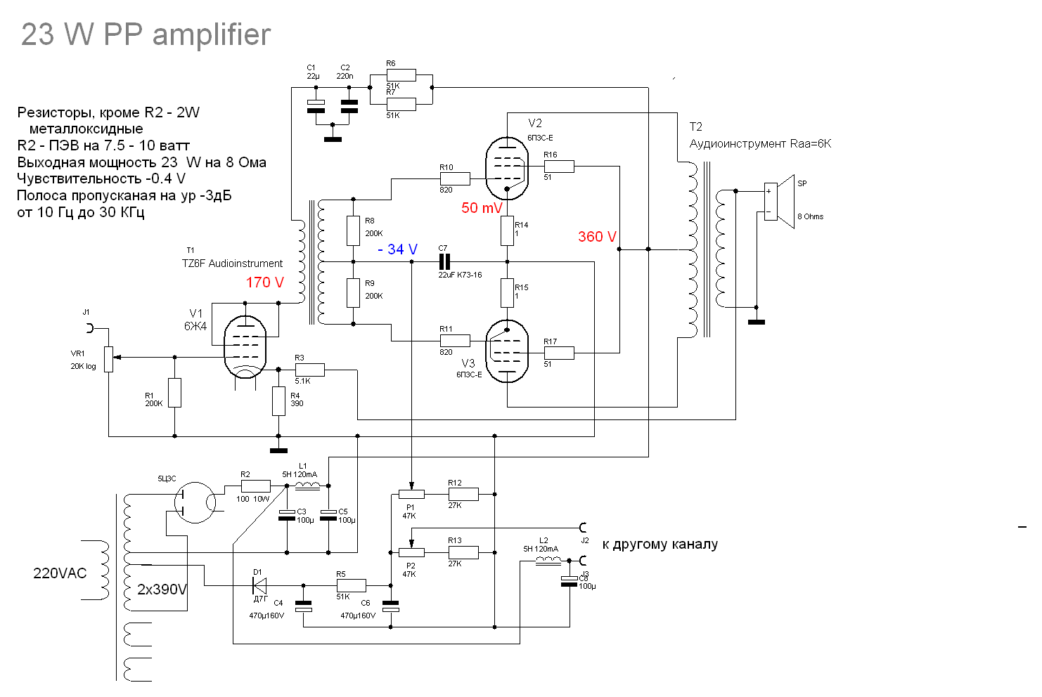
Total visitors since 1st of October 2012 – amount of visitors are online Эта простая конструкция вначале была задумана как двухтактный усилитель ( пушпулл, или тяни-толкай :-)) на 6П9, но по причине ее высокого внутреннего сопротивления макетирование закончилось установкой другой лампочки – 6П3С-Е…. Но это – не сказка про пшик. Все намного лучше получилось…
В которые раз убеждаюсь в том, что 6П3С-Е по сути – это очень неплохо звучащая лампа, если ее правильно приготовить… Вот я и решил продолжить эксперименты. В триоде ИМХО она звучит не очень…. , точнее мне оно кажется тусклым. У меня в гостинной вместе с телевизором давно и хорошо работает двухтактный Dynaco ST-70 с этими лампами вместо EL34 ( там выходные лампы работают в ультралинейном режиме ), и это воодушевило меня сделать двухтакт полностью на советских лампах и трансформаторах от Аудиоинструмента, то есть из более-менее доступных компонентов.

К тому же, мне все время не давали покоя воспоминания о прослушивании усилителей Аудиоинструмента в их студии – там их двухтакт на 6П3С звучал просто великолепно ! Ну, и в довершение – мне нравится, когда в схеме много трансформаторов, это делает звук богаче, или как говорят некоторые аудиофилы – “мясистее”. Сетевой трансформатор я купил на е-Вае за – тор за 70 долларов + пересылка. Корпус будет деревянный, он дает меньше резонансов. Вот схема:
![]()
Накал – переменным током, один из выводов заземлен. Ток через фазоинверторный каскад на 6Ж4 – 8 мА. Из-за того, что смещение подается общее на обе выходные лампы, их надо подобрать в пары. Дроссели по питанию – тоже аудиоинструментовские. Сетевой трансформатор имеет отвод 55 вольт от анодной обмотки для питания смещения. Выходные трансформаторы имеют 110 Генри первичку, поэтому бас четкий, как положено двухтакту, но насколько он глубок – проверить не мог – предварительно макет прослушан на АС от Симфонии. Но по осциллографу 30 Гц при номинальной мощности выглядят красиво. Может быть кого-то смущают превышенные значения напряжения на аноде и второй сетке 6П3С-Е – но мой скромный опыт работы с этой лампой говорит, что при указанной силе тока через лампу она работает вполне стабильно.
На схеме пока не показано включение накала кенотрона. Пока в макете установлен кенотрон 5AR4 вместо 5Ц3С. Дело в том, что 5Ц3С как прямонакальный кенотрон очень быстро подает анодное, быстрее, чем прогреваются катоды выходных ламп. Поэтому для того, чтобы устанавливать 5Ц3С нужна схема задержки подачи напряжения накала на кенотрон, или электронный дроссель. Но об этом позднее. Картинки загружаются, и результаты прослушивания и замеров параметров будут так через недельку.
******************************************************************************
Какой выбрать динамик
С выбором динамика проблемы как раз возможны — динамик должен иметь высокую эффективность. Отпадают, поэтому все современные динамики, что установлены в потребительском аудио оборудовании и динамики для работы в акустике автомобиля. Проблема заключается в том, что высокую эффективность достигают динамики, по крайней мере имеющие 8 дюймов стали. Не хотелось превышать размер 15 см, так что надо было искать динамики с приличной эффективностью, которые к тому же поместятся в таком корпусе. Ведущие компании (Celestion, Beyma и другие) имеют неплохие модели. В общем выбирайте кто что может, главное чтоб динамик имел параметры эффективности от 92 дб. Лучшим будет динамик с большим магнитом от радио старых годов. Он имеет бумажный диффузор и реально высокую чувствительность при довольно мягком тоне. Версии с маленьким магнитом имеют более низкую эффективность. Если размер комбика не критичен — лучше брать размер или 20 см, в котором выбор динамиков несравнимо больше.
Сборка АС комбика
Наиболее важным элементом при изготовлении является выбор правильного «пакета» для используемых динамиков. Это влияет на окончательный звук АС. Неправильный выбор этих параметров приводит к тому, что громкоговоритель сам по себе издает странные звуки, имеет призвуки. После расчетов и практических изменений, пришло время столярных работ.

Тут использовался скошенный тип расположения из-за места использования — дом — чтобы динамик «говорил» непосредственно с исполнителем, а не с полом. Применен комплект акустики для гитары на мощность 120 Вт, фото динамика вы видели выше.

Задняя часть была вырезана на 1/3 ширины из-за полуоткрытия колонки, в этом месте лучше всего звучит сетка настройки, вставленная в рамку.
Обертывание колонки заняло весь день. Если хотите, можете использовать транспортные колесики или же резиновые ножки с подстраиваемой резьбой, чтобы выровнять их по полу. Динамики крепятся винтами М6 с самоконтрящимися шайбами, чтобы они не ослабли от вибрации.

Внутри были приклеены и привинчены полосы 25×25 мм для придания жесткости конструкции против сильных вибраций. Для эстетической отделки передняя часть была сделана из дерева, так называемая четверть круга, вырезанная по размеру. Центр был покрашен матовой черной акриловой краской, затем подрезаны все отделочные материалы и теперь можно вкрутить динамики. Конкретные размеры не указаны, так как они вытекают из расчетов и типа используемых динамиков. После сборки вот окончательные фотографии работы.

Соединять динамики между собой внутри колонки можно разными способами:
- МОНО 16 Ом / 120 Вт (подключить динамики последовательно 8х2 Ом = 16 Ом)
- МОНО 4 Ом / 120 Вт (подключить динамики параллельно 8/2 Ом = 4 Ома)
- STEREO 2 по 8 Ом на 60 Вт, для этого используем переключатель на задней панели моно / стерео.
↑ Печатная плата

Плата представляет из себя так же компиляцию готовых, с моими небольшими внесениями и коррективами. Плата предусилителя TOMATO мне попалась случайно через Google. Установить разработчика платы не удалось. Плата усилителя мощности на TDA2005 из проекта с одноименным названием на сайте guitar-gear.ru. Всё прочее — мои изваяния, местами бездарные, в остальном же просто ужасные

Не обращайте внимания на 2 встречно-параллельных диода и 2 таких же светодиода внавес. Это всего-навсего мои эксперименты, так что тема этого усилителя ещё не закрыта. Изначально, усилитель планировалось оформить в виде «головы», однако идея быстро переросла в комбик. А вот плата не переделывалась. Поэтому ручки перепутаны местами, а разъем находится справа, а не слева, где ему самое место:

Готовая конструкция крепится на Г-образное шасси, которое прикрепляется к комбику сзади.

Прошу не обращать внимания на грязь. Всё в состоянии доделки/доработки/доводки.
Я выбрал советские лампы и китайскую сборку
Самый простой ламповый усилитель собирается на советских лампах типа 6ж«Х», где Х — цифра от 1 до 12. В зависимости от конкретной цифры, меняется звучание готового устройства и некоторые условия настройки, не критичные для готового изделия.
Преимущество этой схемы — невероятная простота и возможность отказаться от громоздкого трансформатора — лампы этого типа можно питать не переменным, а постоянным током! Вот с этого и начинается «дешево и сердито».
К тому же, лампы этого типа до сих пор выпускаются (завод восстановлен американским бизнесменом). Да и раньше были очень распространены: на любом рынке их можно покупать десятками. Кроме того, их можно заменить на не менее распространенные E180F или 6688. Китайские производители выпускают на базе этих ламп множество готовых аудиорешений различного назначения.





























