Содержание / Contents
- 1 Несколько слов о выходном трансформаторе
- 2 Звук
- 3 Прилагаю чертеж платы и чертежи корпуса в AutoCAD
- 4 Две печатки в одном файле
- 5 Чертежи гибки и резки для корпуса
При выборе схемы, в результате долгих поисков по интенету я остановился на этой схеме:
Исключён фрагмент. Полный вариант статьи доступен меценатам и полноправным членам сообщества. Читай условия доступа.
Здесь мы видим два канала усиления, общую эквализацию сигнала, в общем вполне достаточно. в схеме были сделаны следующие изменения:
1) замена выходных ламп на более дешевые 6П3С
, (пентодный режим работы) и остальных ламп на6Н2П 2) диодный выпрямитель по мостовой схеме 3) было решено похерить дроссель.
Дело в том что схемы я рисовать не люблю, и все идеи сразу же воплощаю в Sprint Layout, понимая что так нельзя конечно но ниче с собой не могу поделать, я ленив. Конструктивно усилитель распологается в корпусе из нержевеющей стали, который мне любезно делают мои друзья, по моим чертежам, на каком то своем аппарате лазерного раскроя металла. Усилитель состоит из двух блоков: блок питания, и предварительный усилитель. Вот фото:
Я чето поленился стирать канифоль с платы. Плата разведена так, что ламповые панельки припаиваются со стороны фольги
Конструкция
Так как будет использована достаточно высокая ПЧ, конструкции следует уделить особое внимание. Монтаж производится на алюминиевом шасси размерами 260 × 70 × 50 мм. Впрочем, корпус можно сделать и побольше, тогда будет меньше возни с плотным монтажом. Корпус наборный и состоит из пяти алюминиевых панелей толщиной 1,2 мм. Панели соединяются между собой алюминиевыми уголками на винтах M3. Лучше, конечно, согнуть из цельного листа п‑образное шасси и прикрутить к нему боковинки, будет и прочнее, и симпатичней, но у меня под рукой не оказалось листогиба.
warning
Человеческие кости по твердости не слишком отличаются от алюминия. Его циркулярка режет достаточно легко, поэтому, если зазеваться, можно укоротить пару пальцев. Будь внимателен и осторожен.
Сам корпус используется как общий провод, а для более удобной пайки к нему прикручены полосы из медной фольги. Конденсаторы в цепях питания и разделительные конденсаторы должны быть рассчитаны минимум на 200 В при напряжении питания 180 В, а лучше взять еще больший запас.
Отдельного упоминания заслуживают контурные конденсаторы. Дело в том, что при работе лампы заметно нагреваются, а с ними — корпус приемника и, соответственно, конденсаторы в контурах. Из‑за этого частота уплывает. Чтобы такого не происходило, надо использовать конденсаторы с малым температурным коэффициентом емкости (ТКЕ), к таким относятся конденсаторы с диэлектриком NP0. В эту категорию можно отнести и SMD-конденсаторы.
Контурные катушки
Поэтому, чтобы не изобретать велосипед, мы их применим и здесь. Что же касается экранов, то их мы изготовим самостоятельно, благо это несложно. Катушка впаивается на небольшую платку из гетинакса, из жести делается небольшая коробочка, и в нее впаивается платка с катушкой. Вместо жести лучше взять медь, но и жесть работает вполне себе неплохо, а главное, она более доступна. В верхней части экрана проделывается отверстие для подстройки катушки.
Контур ПЧ и экран
Если есть возможность взять каркасы контуров ПЧ от лампового телевизора или приемника, то это тоже очень хороший вариант. Подробнее о катушках мы поговорим при обсуждении УПЧ и детектора. В результате должно получиться что‑то вроде того, что ты можешь увидеть на картинках ниже.
Вид сверхуВид сбокуВид снизу
Блок питания для лампового усилителя
Блок питания сделан по классической схеме с дросселями , хотя в этом усилителе можно было и электронный фильтр замутить на полевике IRF840 или 830 , но я решил сделать классику. Единственное , что сделал один мощный мост а не два как на схеме.
На накал делаем через пару 150 ом резисторов среднюю точку и прикручиваем их на землю , это для того чтоб накал не фонил .Можно конечно и выпрямить накал , ну это дело кому как нравится .У меня и без выпрямления фона нет.
блок питания лампового усилителя схема
по переменке поставил EMI фильтр , такие можно заказать на али
для провода питания на заднюю часть поставил колодку с выключателем и предохранителем
при разводке монтажа блока питания были допущены ошибки — длинные провода, расположение деталей итд, на фото ниже это безобразие исправил.
Ламповый монтаж
Монтаж делал по однотактной схеме, драйвер делал на 6н9с, чтоб задействовать оба триода использовал каскад с динамической нагрузкой или его еще называют SRPP, такое включение не новость, эту схему драйвера придумали еще в 50х годах, и поет она очень даже неплохо. Выходные лампы использовал 6п6с (можно и 6ф6с, 6V6 поют получше)
Выходные трансформаторы использовал TW4SE. Силовой трансформатор использовал ТАН-28.
Ламповый усилитель корпус
Не поленитесь потратьте время на правильное макетирование и ваш усилитель прекрасно запоет.
При расположении деталей внутри шасси рассчитываем макетируем сначала на бумаге ,так чтоб входные и выходные провода были наименьшей длины, выходные трансформаторы поближе к вых. лампам, сигнальные цепи должны быть наименьшей длины.Панельки выходных ламп разворачивал так чтоб провода к вых. трансам были наименьш. длины.Я делал земляную шину по центру , мне так было удобней в этом корпусе. Накальные провода свиваются в косички.
Входные и выходные провода я экранировал в металич. оплетку, оплетка припаяна в одном месте ! возле входных и вых. гнезд ! в этом же месте единственное место где крепится земляная шина БП к шасси винтом 3х контактный лепесток . При разводке земли земляные петли ни в коем случае не допустимы.



для примера привожу вырезку из старых книг по которым сразу станет понятно
Выходные трансформаторы спрятаны тоже внутри а не сверху, и изолированны от шасси. Все тщательно просчитайте и промеряйте где какая деталь должна стоять , где проложен будет накал и где питание, провода входов и выходов.
И даже если вы все просчитали идеально ,то где то все равно может вылезти косяк ,у меня например оказалось 2 лишние дырки , просверлим не там т.к. не учел прокладку провода.
Корпус усилителя делал из оцинкованного железа 1.5 мм. ,железо лучший материал, хорошо экранирует от разнообразных наводок и помех. Шасси для лампового усилителя предварительно было размечено и согнуто буквой П , боковины сделаны из массива бука.
Размеры : 210х340мм высота 60мм
Ламповый усилитель макетирование
Макетируем и проверяем все крупные детали и панели наглядно прямо на листе железа чтоб ничего не мешало все было удобно и комфортно и при монтаже тоже чтоб было оптимально.



Ламповый усилитель сборка


экраны для дросселей сделаны из банок сгущенки в разы дешевле чем покупать готовые за конский ценник

крепления сделаны из детского железного конструктора они прекрасно паяются вместе с жестяными банками.


под трансы и дросселя предварительно делаем разметку и рассверловку

корпус шасси зажимаем в струбцины и гнем боковины под углом 90

Постановка задачи
О стабилизации частоты и индикации я уже написал, это понятно. Но есть еще один важный момент: у приемников с низкой ПЧ имеется трудноизлечимая проблема — зеркальный канал. А проявляет себя эта проблема, когда надо принять слабую станцию, рядом с которой находятся две сильные. В результате мы слышим сигнал сильной станции, задевающий зеркальный канал.
Эффективно бороться с этим можно только повышением ПЧ, например до стандартного значения 10,7 МГц, а с такой ПЧ уже следует использовать дробный детектор. На том и порешим. В итоге вырисовывается приемник с цифровым гетеродином, индикацией и классическим (почти) ламповым трактом.
Sergei Klimanski
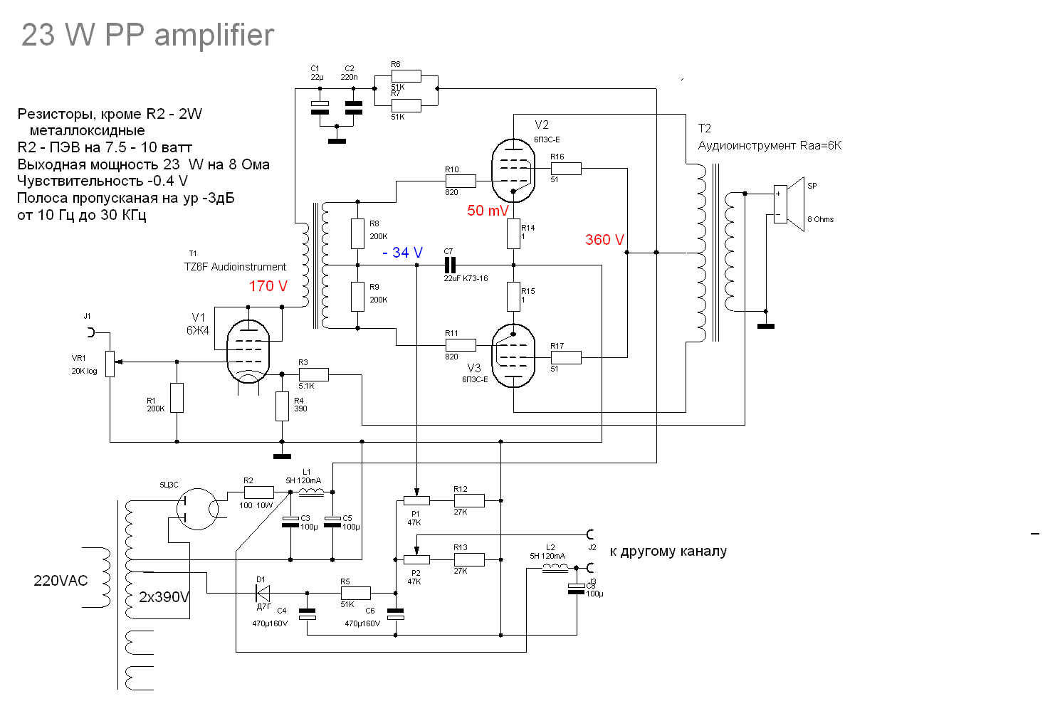
Total visitors since 1st of October 2012 – amount of visitors are online Эта простая конструкция вначале была задумана как двухтактный усилитель ( пушпулл, или тяни-толкай :-)) на 6П9, но по причине ее высокого внутреннего сопротивления макетирование закончилось установкой другой лампочки – 6П3С-Е…. Но это – не сказка про пшик. Все намного лучше получилось…
В которые раз убеждаюсь в том, что 6П3С-Е по сути – это очень неплохо звучащая лампа, если ее правильно приготовить… Вот я и решил продолжить эксперименты. В триоде ИМХО она звучит не очень…. , точнее мне оно кажется тусклым. У меня в гостинной вместе с телевизором давно и хорошо работает двухтактный Dynaco ST-70 с этими лампами вместо EL34 ( там выходные лампы работают в ультралинейном режиме ), и это воодушевило меня сделать двухтакт полностью на советских лампах и трансформаторах от Аудиоинструмента, то есть из более-менее доступных компонентов.

К тому же, мне все время не давали покоя воспоминания о прослушивании усилителей Аудиоинструмента в их студии – там их двухтакт на 6П3С звучал просто великолепно ! Ну, и в довершение – мне нравится, когда в схеме много трансформаторов, это делает звук богаче, или как говорят некоторые аудиофилы – “мясистее”. Сетевой трансформатор я купил на е-Вае за – тор за 70 долларов + пересылка. Корпус будет деревянный, он дает меньше резонансов. Вот схема:
![]()
Накал – переменным током, один из выводов заземлен. Ток через фазоинверторный каскад на 6Ж4 – 8 мА. Из-за того, что смещение подается общее на обе выходные лампы, их надо подобрать в пары. Дроссели по питанию – тоже аудиоинструментовские. Сетевой трансформатор имеет отвод 55 вольт от анодной обмотки для питания смещения. Выходные трансформаторы имеют 110 Генри первичку, поэтому бас четкий, как положено двухтакту, но насколько он глубок – проверить не мог – предварительно макет прослушан на АС от Симфонии. Но по осциллографу 30 Гц при номинальной мощности выглядят красиво. Может быть кого-то смущают превышенные значения напряжения на аноде и второй сетке 6П3С-Е – но мой скромный опыт работы с этой лампой говорит, что при указанной силе тока через лампу она работает вполне стабильно.
На схеме пока не показано включение накала кенотрона. Пока в макете установлен кенотрон 5AR4 вместо 5Ц3С. Дело в том, что 5Ц3С как прямонакальный кенотрон очень быстро подает анодное, быстрее, чем прогреваются катоды выходных ламп. Поэтому для того, чтобы устанавливать 5Ц3С нужна схема задержки подачи напряжения накала на кенотрон, или электронный дроссель. Но об этом позднее. Картинки загружаются, и результаты прослушивания и замеров параметров будут так через недельку.
******************************************************************************





























