Активная колонка — комбо усилитель для проверки звуковых аудио схем и устройств
как сделать колонку своими руками, DIY колонка, самодельный комбик, активная колонка, компьютерная колонка, самодельный усилитель, предварительный усилитель, усилитель мощности, TDA2050
Однажды я подобрал на улице небольшую черную китайскую колонку от компьютерной аудио системы Defender. Кто-то выбросил эту колонку, как оказалось у нее сгорела «пищалка» — высокочастотный громкоговоритель. Однако низкочастотный динамик оказался в рабочем состоянии.

Колонка, которую я подобрал на помойке. НЧ динамик оказался в порядке, а ВЧ я поменял
Я решил забрать колонку, так как давно уже хотел собрать себе небольшой тестовый комбо — усилитель для проверки разных аудио устройств. В последствии я заменил сгоревший высокочастотный пьезокерамический динамик на «пищалку» 3ГДВ-1 советского производства выпуска 1991 горда. Несколько таких динамиков у меня хранились с 90-х годов.

Колонка сделана из МДФ толщиной 10мм и обтянута черным дерматином.
Что такое «проверочный комбик»?
Комбик или Комбо — усилитель это активная звуковая колонка. То есть колонка со встроенным усилителем. Обычно комбики применяются в музыкальной индустрии. Чаще всего в виде «комбиков» производят усилители для гитар. Бывают комбики для электрогитар, для акустических гитар (с пьезо датчиками), комбики для бас гитар, а также существуют комбо-колонки для клавишных инструментов. Все эти комбики имеют разную мощность, схемотехнику и частотные характеристики.
Мне нужна была небольшая тестовая активная монофоническая колонка для моей электронной лаборатории как тестовый агрегат, чтобы я мог быстро проверять работоспособность различных звуковых и музыкальных устройств. Например, мне часто приходится заниматься ремонтом гитарных педалей эффектов, предварительных усилителей и электрогитар. Также мне нравится проектировать и собирать самодельные звуковые схемы. Чтобы быстро проверить эти устройства на работоспособность нужен небольшой усилитель с колонкой, который бы всегда находился на моем рабочем столе и был постоянно готов к работе. Очевидно, что оптимальным вариантом был бы небольшой активный комбик со встроенным усилителем.
посмотреть видео об изготовлении этого комбика и его испытаниях
Функциональная схема и принцип работы импульсного блока питания телевизора ЗУСЦТ
Рис. 1. Функциональная схема импульсного блока питания телевизора ЗУСЦТ:
1 — сетевой выпрямитель; 2 — формирователь импульсов запуска; 3 — транзистор импульсного генератора, 4 — каскад управления; 5 — устройство стабилизации; 6 — устройство защиты; 7 — импульсный трансформатор блока питания телевизоров 3усцт; 8 — выпрямитель; 9 — нагрузка
Пусть в начальный момент времени в устройстве 2 будет сформирован импульс, который откроет транзистор импульсного генератора 3. При этом через обмотку импульсного трансформатора с выводами 19, 1 начнет протекать линейно нарастающий пилообразный ток. Одновременно в магнитном поле сердечника трансформатора будет накапливаться энергия, значение которой определяется временем открытого состояния транзистора импульсного генератора. Вторичная обмотка (выводы 6, 12) импульсного трансформатора намотана и подключена таким образом, что в период накопления магнитной энергии к аноду диода VD приложен отрицательный потенциал и он закрыт. Спустя некоторое время каскад управления 4 закрывает транзистор импульсного генератора. Так как ток в обмотке трансформатора 7 из-за накопленной магнитной энергии не может мгновенно измениться, возникает ЭДС самоиндукции обратного знака. Диод VD открывается, и ток вторичной обмотки (выводы 6, 12) резко возрастает. Таким образом, если в начальный период времени магнитное поле было связано с током, который протекал через обмотку 1, 19, то теперь оно создается током обмотки 6, 12. Когда вся энергия, накопленная за время замкнутого состояния ключа 3, перейдет в нагрузку, то во вторичной обмотке достигнет нулевого значения.
Из приведенного примера можно сделать вывод, что, регулируя длительность открытого состояния транзистора в импульсном генераторе, можно управлять количеством энергии, которое поступает в нагрузку. Такая регулировка осуществляется с помощью каскада управления 4 по сигналу обратной связи — напряжению на выводах обмотки 7, 13 импульсного трансформатора. Сигнал обратной связи на выводах этой обмотки пропорционален напряжению на нагрузке 9.
Если напряжение на нагрузке по каким-либо причинам уменьшится, то уменьшится и напряжение, которое поступает в устройство стабилизации 5. В свою очередь, устройство стабилизации через каскад управления начнет закрывать транзистор импульсного генератора позже. Это увеличит время, в течение которого через обмотку 1, 19 будет течь ток, и соответственно возрастет количество энергии, передаваемой в нагрузку.
Момент очередного открывания транзистора 3 определяется устройством стабилизации, где анализируется сигнал, поступающий с обмотки 13, 7, что позволяет автоматически поддерживать среднее значение выходного постоянного напряжения.
Применение импульсного трансформатора дает возможность получить различные по амплитуде напряжения в обмотках и устраняет гальваническую связь между цепями вторичных выпрямленных напряжений и питающей электрической сетью. Каскад управления 4 определяет размах импульсов, создаваемых генератором, и при необходимости отключает его. Отключение генератора осуществляется при уменьшении напряжения сети ниже 150 В и понижении потребляемой мощности до 20 Вт, когда каскад стабилизации перестает функционировать. При неработающем каскаде стабилизации, импульсный генератор оказывается неуправляемым, что может привести к возникновению в нем больших импульсов тока и к выходу из строя транзистора импульсного генератора.
Характеристики TDA2050
TDA2050 — аудиоусилитель АВ класса, способный обеспечить следующие параметры:
Номинальная выходная мощность: до 35 Вт на динамик с сопротивлением 4 Ом при THD=10%, VS=±18v, f=1 кГц и до 32 Вт при сопротивлении громкоговорителя 8 Ом при THD=10%, VS=±22v, f=1 кГц. Кроме того, TDA 2050 может выдавать максимальную мощность 50 Вт.
Принципиальная схема
Музыкальная мощность при сопротивлении динамика 4 Ом в течение 1 секунды при VS = 22,5v, f = 1 кГц.
Может быть вам будет интересно попробовать построить уже готовые схемы, попробуйте повторить эту простую схему с напряжением Vcc +/-25V.
Детали, которые вам понадобятся:
|
НАЗВАНИЕ |
ЗНАЧЕНИЕ |
|
Электролитические конденсаторы |
|
| C1: | от 0,47 до 22 мкФ 50 В |
| C2: | 22 мкФ 35 В |
| C6, C7: | 2200 мкФ 50 В |
|
Майларовые или керамические конденсаторы |
|
| C3, C4: | 0,1 мкФ 50 В |
| C5: | 0,15 мкФ или 0,1 мкФ 63 В |
| C8, C9: | 0,1 мкФ 63 В |
|
Резисторы |
|
| 0,25 Вт, допуск 5% R1, R3: | 47 кОм |
| R2: | от 1 до 3,3 кОм или 680 Ом |
| R4: | от 1 до 4,7 Ом |
Печатная плата усилителя
Ранее мы использовали микросхему TDA2030 для создания различных усилителей мощности, но они имеют мощность ниже 30 Вт. Поэтому, сегодня мы стараемся использовать TDA2050, который имеет выходную мощность около 50 Вт, что делает его идеальным и простым в использовании.
Этот проект — стерео, который легко построить, он может регулировать громкость, тон и сбалансированный звук.
В первую очередь смотрим на схему ниже. Эта схема с большим током требует низкого напряжения 25 В, как и обычный усилитель мощностью 30 Вт.
Рисунок 1: схема стереоусилителя 35 Вт + 35 Вт на TDA2050
Здесь нужно подключать силовую цепь 25V CT-25V вместе с системой фильтрации RFI. Которая собрана на конденсаторах 4х2200 мкФ 50 В, соединенных параллельно.
Двуполярный источник питания 25V CT-25V для этих проектов
При необходимости можно увеличить выходную мощность до 75 Вт с помощью того же источника питания. В схеме мы используем оба транзистора типа 2N3055 NPN и MJ2955 PNP для увеличения тока.
Рисунок 3: проект стерео усилителя мощности 50 Вт + 50 Вт (макс. 75 Вт) с использованием TDA2050 и 2N3055-MJ2955
Как собрать схему усилителя. Здесь много объяснять ничего не надо, а лучше сразу приступать к сборке.
Печатная плата
Компоновка деталей
Компоненты, которые вам понадобятся:
|
НАЗВАНИЕ |
ЗНАЧЕНИЕ |
|
Микросхема |
|
| IC1, IC2: | TDA2050 |
|
Резисторы 0,5 Вт 5% |
|
| R1, R8: | 5,6 кОм |
| R2, R9: | 47 кОм |
| R3, R18: | 2,7 кОм |
| R4, R11: | 22 кОм |
| R5, R12: | 680 Ом |
| R6, R13: | 22 кОм |
| R7, R14: | 1 Ом |
| R01, R02, R03, R04: | резисторы 10 Ом 5 Вт |
|
Керамические конденсаторы |
|
| C1, C10: | 47 нФ (0,047 мкФ) 50 В |
| C2, C4,C11, C13: | 2,2 нФ (0,0022 мкФ) 50 В |
| C3, C7, C8, C9, C12, C16: | 0,1 мкФ 50 В |
|
Электролитические конденсаторы |
|
| C5, C14: | 1 мкФ 50 В |
| C19, C20: | 2200uF 50V |
| C21: | 2200uF 80V |
|
Остальные компоненты |
|
| P1: | 100 КБ, двойной аудио потенциометр |
| P2: | 100 КA, двойной аудио потенциометр |
| P3: | 100 К, аудио потенциометр |
| Q1, Q3: | MJ2955, транзисторы PNP |
| Q2, Q4: | 2N3055, транзисторы NPN |
Вы можете использовать TIP3055 вместо 2N3055 и TIP2955 вместо MJ2955 из-за простоты использования.
Предыдущая запись Что такое регулятор напряжения LM7805
Следующая запись Балансный звуковой драйвер
Блок питания УНЧ
В качестве блока питания были использованы два трансформатора с блоками выпрямителей и фильтров по обычной, стандартной схеме. Для питания НЧ полосных каналов (левый и правый каналы) — трансформатор мощностью 250 ватт, выпрямитель на диодных сборках типа MBR2560 или аналогичных и конденсаторы 40000 мкф х 50 вольт в каждом плече питания. Для СЧ и ВЧ каналов — трансформатор мощностью 350 ватт (взят из сгоревшего ресивера «Ямаха»), выпрямитель — диодная сборка TS6P06G и фильтр — два конденсатора по 25000 мкф х 63 вольт на каждое плечо питания. Все электролитические конденсаторы фильтров зашунтированы плёночными конденсаторами ёмкостью 1 мкф х 63 вольта.
Как настроить
На передней панели 4-канального усилителя есть регуляторы и переключатели, которыми выставляются различные параметры. Необходимо убедиться в том, что горит индикатор питания и не светится сигнализатор срабатывания защиты перед тем, как настроить усилок. В противном случае неполадка обнаруживается и устраняется.
Первый этап настройки мостового усилителя — регулировка входного уровня, необходимого для согласования с магнитолой. Этот показатель выставляется при помощи регулятора или переключателя. Если магнитола подключена ко входам высокого уровня, то этот регулятор сначала ставится в положение 6 В. Затем выставляется наименьший входной уровень, при котором звук остается неискаженным, когда регулятор громкости магнитолы находится в высоком положении. После этого осуществляется настройка усилителя по всем остальным параметрам.
Если к устройству подсоединен сабвуфер, надо включить фильтр низких частот, если он предусмотрен конструкцией усилителя. Частота среза устанавливается вначале на 65-85 Гц, а затем подстраивается более тонко на слух для достижения желаемого качества звучания в зависимости от размера низкочастотного громкоговорителя и места его установки.
Некоторые устройства имеют дополнительные элементы управления для более точной настройки. Например, с помощью фильтра сверхнизких частот можно отсеять звуки ниже 20 Гц, чтобы сократить бесполезную нагрузку на все громкоговорители и оптимизировать за счет этого потребление питания усилком.
СХЕМА ТЕМБРОБЛОКА
Здравствуйте уважаемые радиолюбители! Сейчас собираю акустику 4.1 на TDA7650 и TDA1562, микросхемы автомобильные, для дома конечно можно было и лучше выбрать, но речь не о них, а о предусилителе с темброблоком. Мне всегда хотелось настраивать звук «под себя». И вот решил собрать такой темброблок. Выбор пал на микросхему TDA1524A. И сейчас мы оговорим о сборке сего чуда «с нуля», с применением технологии ЛУТ для изготовления печатной платы. Стандартная схема, по которой будем собирать темброблок на TDA1524A, показана на рисунке:

Для начала отрезаем нужный кусок текстолита, шкурим нулёвкой, обезжириваем ацетоном.

Далее на лазерном принтере распечатываем рисунок печатной платы. (На листовку из салона мегафона не обращайте внимания, это не реклама, просто их бумага хорошо для этого подходит
Налаживание
Налаживания правильно собранный блок регулировки громкости и тембра не требует. Печатные платы темброблока поставляются кооперативом «Маяк» (см. «Радио» 1990, № 7, с. 80).
Н. СУХОВ. г. Киев, Украина.
Литература:
- Сухов Н. УМЗЧ высокой верности.— Радио, 1989, № 6, с. 55— 57.
- Сухов Н., Бать С., Колосов В., Чупаков А. Техника высококачественного звуковоспроизведения.— Киев: Тэхника, 1985, с. 27, рис. 2.8. 6.
- Newcomb A., Young R. Practical loudness: ап active circuit design approach.— Journal of the Audio Engineering Society, 1976, Vol. 24, N I, pp. 32—35, fig. 1.
- Сухов H., Бвть С., Колосов В., Чупаков А. Техника высоко-качественного звуковоспроизведения.— Киев: Тэхника, 1985, с. 35, рис. 2.17.
- Сухов Н. УМЗЧ высокой верности.— Радио, 1989, № 7, с. 59, рис. 7.
Эта статья — логическое продолжение моей .К усилителю мощности ЗЧ в пару предполагается предварительный усилитель, в котором предусмотрена коммутация входов, регулировка громкости, возможно — тембров и еще какие-нибудь сервисные возможности.Предварительный усилитель должен усилить аудиосигнал и согласовать его с усилителем мощности. Также входы предварительного усилителя должны быть согласованы с источником и по напряжению и по сопротивлению.
Хорошая и простая схема, корпус и нестандартное решение управлением регулировок предлагается вам в этой статье.
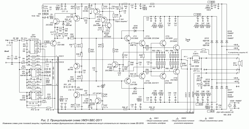
УМЗЧ ВВС-2011 версия Ultimate автор схемы Виктор Жуковский г. Красноармейск
Технические характеристики усилителя:
1. Большая мощность: 150 Вт / 8 Ом,
2. Высокая линейность — 0,000.2…0,000.3% при 20 кГц 100 Вт / 4 Ома,
Полный набор сервисных узлов:
1. Поддержания нулевого постоянного напряжения,
2. Компенсатора сопротивления проводов АС,
3. Токовая защита,
4. Защита от постоянного напряжения на выходе,
5. Плавный старт.

УМЗЧ ВВС2011 схема
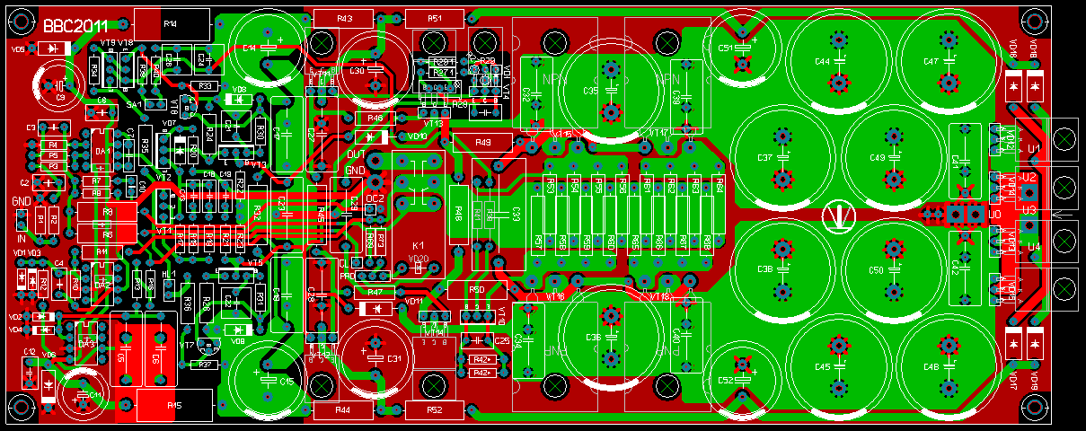
Разводкой печатных плат занимался участник многих популярных проектов LepekhinV (Владимир Лепехин). Получилось очень неплохо).

УМЗЧ-ВВС2011 плата


Плата усилителя УНЧ ВВС-2011
была разработана под тоннельный продув (параллельно радиатору). Монтаж транзисторов УН (усилителя напряжения) и ВК (выходного каскада) несколько затруднен, т.к. монтаж/демонтаж приходится производить отверткой через отверстия в ПП диаметром около 6 мм. Когда доступ открыт, проекция транзисторов не попадает под ПП, значительно удобней. Пришлось плату немного доработать.




В новых ПП не учел один момент
— это удобство настройки защиты на плате усилителя:
С25 0.1n, R42* 820 Ом и R41 1k все элементы смд и находятся со стороны пайки, что весьма не удобно при настройке, т.к. надо будет несколько раз откручивать и прикручивать болтики крепления ПП на стойках и транзисторов к радиаторам. Предложение:
R42* 820 состоит из двух резисторов смд расположенных параллельно, от сюда предложение: один резистор смд запаиваем сразу, другой выводной резистор навесом паяем к VT10 один вывод к базе, другой к эмиттеру, подбираем до подходящего. Подобрали, меняем выводной на смд, для наглядности:

Описанный в УМЗЧ высокой верности разрабатывался для субъективной экспертизы звучания цифровых лазерных проигрывателей компакт-дисков (ПКД).
При проведении экспертизы к выходу УМЗЧ подключались мощные высококачественные акустические системы (АС), а его вход соединялся С выходом ПКД с целью обеспечения минимальных фазовых и нелинейных искажений, а также снижения уровня шумов посредством простейшего резистивного делителя напряжения, в качестве которого использовался проволочный переменный резистор СП5-21-А-2 сопротивлением 15 кОм.
Этим делителем можно установить громкость 90—94 фон, необходимую для проведения субъективной экспертизы, поскольку при такой громкости обеспечивается нормальный баланс спектра и нет необходимости в дополнительной частотной коррекции. В дальнейшем регулировка осуществлялась только при смене типа АС или отличии номинального выходного напряжения испытуемого ПКД от стандартного (2 В эфф).
При использовании описанного УМЗЧ в качестве базового усилителя высококачественного звуковоспроизводящего комплекса его необходимо дополнить тонкомпенси-рованным регулятором громкости и регулятором тембра, имеющим чувствительность 150…200 мВ. Описание такого блока регулировки, разработанного автором, и приводится в публикуемой ниже статье.
Основные технические характеристики
- Входное сопротивление, кОм — 150
- Номинальное входное напряжение, мВ — 150
- Номинальное выходное напряжение, м В — 800
- Относительный уровень собственных шумов: взвешенное значение — 94дБА, невзвешенное значение — 88дБ
- Глубина регулирования громкости, дБ — 36
- Глубина регулирования тембра, дБ + 10…—10
- Коэффициент гармоник, %, при номинальном уровне ВЫХОДНОГО сигнала.
- Перегрузочная способность, дБ 4-18.
↑ Монтаж и налаживание
Перед монтажом желательно провести входной контроль всех элементов. Я уже давно взял за правило попарно подбирать компоненты в каналах усилителя. Вот и для этой конструкции подобрал резисторы и конденсаторы с точностью до одного процента. Сделать это оказалось не так сложно: отбор происходил из 6 – 8 элементов каждого номинала. Наверняка такая точность подбора не нужна, но результатом проделанной работы стало практически идеальное совпадение АЧХ по каналам предварительного усилителя.
Все детали предварительного усилителя размещены на печатной плате размером 125х45 мм из одностороннего фольгированного стеклотекстолита толщиной 2 мм (рис. 13).
Исключён фрагмент. Полный вариант статьи доступен меценатам и полноправным членам сообщества. Читай условия доступа.
Рис. 13. Размещение деталей на печатной плате
Элементы, относящиеся к правому каналу предварительного усилителя, обозначены со штрихом. Такая же маркировка выполнена и в файле печатной платы (с расширением *.lay) – надпись появляется при подведении курсора к соответствующему элементу. Вначале на печатной плате устанавливают малогабаритные детали: проволочные перемычки, резисторы, конденсаторы, ферритовые «бусинки» и панельку для микросхемы. В последнюю очередь монтируют клеммники и переменные резисторы. После проверки монтажа включают питание и контролируют «ноль» на выходах операционного усилителя. Смещение составляет 2 – 4 мВ. При желании можно погонять устройство от синусоидального генератора и снять характеристики (рис. 14).
Рис. 14. Установка для снятия характеристик предварительного усилителя
↑ Пассивный упрощенный регулятор тембра
На практике, пожалуй, большее распространение получила еще одна схема пассивного регулятора тембра, с упрощенным регулятором верхних частот (рис. 6) .

Рис. 6. Схема упрощенного пассивного мостового регулятора тембра
Расчет такого регулятора с помощью таблиц и номограмм предложен Л. Ривкиным . Я переложил методику Л. Ривкина на язык табличного процессора Microsoft Excel, позволившего обойтись без номограмм, не совсем удобных в использовании и снижающих оперативность расчетов. Скриншот листа таблицы Excel с примером расчета показан на рис. 7. Здесь действуют все соглашения, приведенные выше.

Рис. 7. Расчет упрощенного пассивного мостового регулятора тембраКонтрольный пример №2. Рассчитаем регулятор тембра с пределами регулировок ±17 дБ, R2=R5=47 кОм, fнр=30 Гц, fвр=18000 Гц. Получаем: R1=4,673 кОм, R3=470 Ом, R4=4,7 кОм, C1=0,114 мкФ, C2=1,133 мкФ, C3=1916 пФ, C4=0,019 мкФ. Выбираем из стандартного ряда Е24: R1=4,7 кОм, R3=470 Ом, R4=4,7 кОм, C1=0,1 мкФ, C2=1,0 мкФ, C3=2000 пФ, C4=0,022 мкФ.
Следует напомнить, что для обеспечения расчетной глубины регулировки тембра необходимо, чтобы сопротивление нагрузки регулятора тембра было намного больше его выходного сопротивления Rнрт≥(5…10)Rвыхрт≈(5…10)[R1R3/(R1+R3)+R4], а внутреннее сопротивление источника сигнала намного меньше входного сопротивления регулятора: Rвыхис≤(0,1…0,2)Rвхрт≈(0,1…0,2)(R1+R3).
Структурная и принципиальная схема основных частей блока
Обобщенная структурная схема импульсного БП.
На входе блока питания устанавливается сетевой фильтр. Принципиально на работу самодельного или промышленного импульсного блока питания он не влияет – все будет функционировать без него. Но отказываться от схемы фильтрации нельзя – из-за крайне нелинейной формы потребляемого тока импульсные источники интенсивно «сыплют» помехами в бытовую сеть 220 вольт. По этой причине работающие от этой же сети устройства на микропроцессорах и микроконтроллерах – от электронных часов до компьютеров – будут работать со сбоями.
Схема сетевого фильтра.
Назначение входного устройства — защита от двух видов помех:
- синфазной (несимметричной) – возникает между любым проводом и землей (корпусом) БП;
- дифференциальной (симметричной) – между проводами (полюсами) питания.
Фильтр, как и весь блок питания, на входе защищен предохранителем F (плавким или самовосстанавливающимся). После предохранителя стоит варистор – резистор, сопротивление которого зависит от приложенного напряжения. Пока входное напряжение в норме, сопротивление варистора велико и он не оказывает никакого действия на работу схемы. Если напряжение повышается, сопротивление варистора резко просаживается, что вызывает увеличение тока и сгорание предохранителя.
Статья по теме: Из чего состоит блок питания компьютера
Конденсаторы Cx блокируют дифференциальные помехи на входе и выходе фильтра в диапазоне до 30 МГц. На частоте 50 Гц их сопротивление велико, поэтому влияния на сетевое напряжение они не оказывают. Их емкость может быть выбрана от 10 до 330 нФ. Резистор Rd устанавливается для безопасности – через него разряжаются конденсаторы после отключения питания.
Синфазные помехи подавляет фильтр на Cy и L. Их значения для частоты среза f связаны формулой Томпсона:
f=1/(2*π*√L*C), где:
- f – частота среза в кГц (берется частота преобразования импульсника);
- L – индуктивность дросселя, мкГн;
- С – емкость Cy, мкФ.
Синфазный дроссель наматывается на ферритовом кольце. Обмотки одинаковые, мотаются на противоположных сторонах.
Конструктив синфазного дросселя.
В отличие от выходного фильтра, на расчет элементов фильтра защиты от помех номинальный ток БП не влияет, за исключением провода, которым наматывается дроссель.
После фильтра сетевое напряжение выпрямляется. В большинстве случаев используется стандартный двухполупериодный мостовой выпрямитель.
Электроника
Исключён фрагмент. Наш журнал существует на пожертвования читателей. Полный вариант этой статьи доступен только
Входное сопротивление предварительного в среднем положении баланса около 25 кОм. На самом деле оно немного плавает, в зависимости от положения баланса и громкости, но ниже 15 кОм не опускается. Был еще вопрос, как включать баланс — до регулятора громкости или после? У меня после моделирования получилось, что до, входное сопротивление плавает меньше.
OP1 понятно зачем. Далее темброблок, активный, полная копия темброблока, примененная в «Высококачественном предварительном усилителе» Н. Сухова. Единственно, я не стал точно-точно подбирать емкости, поставил те, что были. Переменные резисторы как мог подбирал, постоянные подобрал поканально, а емкости не стал.Тем не менее изменения в АЧХ в среднем положении очень незначительны. Осцилограф показывает почти тот же прямоугольник (1кГц), что и на входе. А на на слух незаметно совсем. Схема была сначала нарисована в симуляторе RFSim99
, который и показал, что мне нет особой необходимости все подбирать точно — и так все достаточно хорошо.
График недавних измерений АЧХ (в RMAA) в крайних положениях ручек тембра для наглядности:
В диапазоне 100 — 10.000 Гц все очень хорошо, а от 50 до 14000 вполне можно мерить, неравномерность мизерная.АЧХ самой карты, при замкнутых вход на выход:
Основа всего — шасси, на нем все крепится. Шасси из массива сосны 15 мм. У меня был кусок щита, почему бы и нет? На фото шасси синего цвета. Снизу другого (коричневый). Так уж покрасил. Железяка с отверстиями — это прикрученная к шасси стальная часть какого-то устройства, типа экран чего то там.
Передняя панель из профиля, того же, что и в УМЗЧ, только я немного обрезал его по высоте. Изнутри к ПП крепится деревяшка, к этой деревяшке так все удобно прикручивать. На фото она тоже синенькая.
Немного саморезов + 9 деталей + ножки, чуть терпения и — корпус есть!
Точатся кольца достаточно просто, почти на коленке. Единственное обязательное условие — наличие электрического привода вращения. Например, дрели. Остальные инструменты легко изготовить из подручных средств. Резцом может служить хорошо заточенное шило с чуть срезанным острием
Очень важно, чтобы резец был заточен как можно острее, иначе полистирол будет плавиться и ничего не выйдет. По той же причине не нужно стремится снять за один проход много материала
Заготовкой кольца обычно служит кусок полистирола от задней (если нужен черный цвет) панели какой-нибудь аппаратуры. Или произвольной формы, или, если не лень, в виде круга. Далее эта заготовка клеится «моментом» на шайбу из дерева, зажатую в патрон дрели.
Предварительный усилитель
Уровень электрического сигнала на его выходе таков, что если его подать на громкоговорители, то мы ничего не услышим. Так для чего же он нужен?
Прежде всего, — для коммутации. Все вышеназванные источники подключаются к предусилителю в оптимальном для каждого из них режиме.
Дело в том, что разные источники имеют разный выходной уровень сигнала: CD-плеер или тюнер выдают сигнал т.н. линейного уровня (порядка полу-вольта), а виниловый проигрыватель — во много сотен раз меньше.
Кроме того, пользователь должен иметь возможность переключать источники, и те при этом должны звучать с примерно одинаковой громкостью. Для этого требуется согласование уровней сигналов разных источников и их подъем до уровня, который достаточен для работы входного каскада усилителя мощности.
Еще одна функция предварительного усилителя — организация и коммутация т.н. сквозных каналов, т.е. возможности во время прослушивания еще и записывать сигнал на тот или иной рекордер, в том числе осуществлять два эти процесса независимо.
Другая важная функция — регулирование выходной громкости и частотной коррекции сигнала, для чего на передней панели располагаются регуляторы громкости и уровней высоких и низких частот. Часто присутствует и кнопка прямого сигнала, т.е. обхода частотного корректора, и кнопка так называемой тонкомпенсации, предназначенной для подъема низких и высоких частот при прослушивании на пониженной громкости. Предварительный усилитель может иметь и дополнительный фильтр инфранизких частот, особенно полезный при использовании проигрывателя грампластинок.
На задней панели предусилителя находятся гнезда входов для подключения источников, обычно их 5-6 и они выполнены по т.н. несимметричной схеме для подключения разъемов типа RCA (в обиходе называемых «тюльпанами»), там же находятся и гнезда выходов. Обычно их два — главный для подключения к усилителю мощности и дополнительный для записи. На некоторых дорогих моделях бывают и т.н. симметричные соединения типа XLR, обычно используемые в профессиональном оборудовании. Их главное достоинство — возможность без помех передавать слабый сигнал на очень большое, в десятки метров, расстояние, — для обычного домашнего прослушивания это малосущественно, так что нет никакого резона переплачивать за функцию, которой Вы, скорее всего, не воспользуетесь.
Практически все современные усилители имеют возможность дистанционного управления громкостью и переключением источников, часто с их помощью можно управлять и некоторыми функциями других приборов той же фирмы, например, включением воспроизведения CD-плеера и т.п. одной фирмы. Следует учесть, что раздельное усиление, т.е. предварительный усилитель и усилитель мощности — дорогое решение, так как стоимость каждого из них начинается от 20 тыс .руб.
↑ Высококачественный регулятор тембра
В высококачественной аппаратуре нашел применение пассивный регулятор нижних и верхних частот, показанный на рис. 4 .
Рис. 4. Высококачественный пассивный регулятор тембра
Здесь элементы R1 – R3, C1, C2 образуют пассивный частотно – зависимый корректор нижних частот; R5 – R7, C3, C4 – корректор верхних частот. Включенный между регуляторами резистор R4 является развязкой, уменьшающей влияние регуляторов друг на друга. Конденсатор C0 служит для развязки по постоянному току.
Для расчета регулятора тембра, приведенного на рис. 4, мною подготовлен файл в табличном процессоре Microsoft Excel. На рис. 5 показан скриншот рабочего листа таблицы (без прилагаемого здесь же графического материала). В ячейки, закрашенные светло – синим цветом заносятся исходные данные, в ячейках таблицы, залитых оранжевым цветом, размещены результаты расчета. В начале расчета выберем величины сопротивлений переменных резисторов R2 и R7 в килоомах, далее заносим диапазон регулировок нижних и верхних частот в децибелах. Как только запишем в оставшиеся три ячейки светло – синего цвета частоты fнр, fвр и fн, сразу увидим результаты расчета всех остальных элементов регулятора. Останется только привести их к ближайшим значениям из выбранного стандартного ряда Е24 или Е48.
Рис. 5. Расчет регулятора тембра с помощью электронной таблицы Microsoft ExcelКонтрольный пример №1 . Рассчитаем с помощью электронной таблицы пассивный регулятор тембра с пределами регулирования АЧХ ±20 дБ, рис. 11.2.3 . Исходные данные: R2=R7=100 кОм, fнр=50 Гц, fвр=10000 Гц. Получаем: R1=R5=10 кОм, R3=R6=1 кОм, R4=10 кОм, C1=0,032 мкФ, C2=0,318 мкФ, C3=0,0159 мкФ, C4=0,159 мкФ, C0=0,16 мкФ. Округляем до ближайшего номинала: R1=R5=10 кОм, R3=R6=1 кОм, R4=10 кОм, C1=0,033 мкФ, C2=0,33 мкФ, C3=0,015 мкФ, C4=0,15 мкФ, C0=0,15 мкФ.
Для тяжелобольных аудиофилов
В качестве разделительных конденсаторов между каскадами усилителя использованы электролитические неполярные конденсаторы. Тесты и результаты измерений показывают отличные результаты.
Однако, среди безнадёжных аудиофилов бытует мнение, что электролиты — это зло для звука. Они предпочитают плёночные (как вариант полипропиленовые) конденсаторы. Преимущества в звучании обычно связывают с меньшим коэффициентом рассеивания и низкой диэлектрической проницаемостью таких конденсаторов. Но эти параметры важны в высокочастотных и импульсных цепях.
В звуковых устройствах, которые по сути являются низкочастотными, эти свойства заметного влияния не оказывают. Для звуковых устройств хорошие плёночные конденсаторы обычно имеют большой размер, высокую стоимость и ограничение по максимальной ёмкости. Из-за этого возникают трудности при повторении конструкций.
Если наши доводы на вас не подействовали, вы можете при желании и возможности заменить в данной конструкции электролитические конденсаторы на плёночные.
Чтобы конденсаторы имели разумные размеры и их можно было смонтировать на плату без переделки, можно уменьшить их ёмкость с минимальным влиянием на низкочастотную область АЧХ.
Вместо электролитических конденсаторов ёмкостью 2,2мкФ и 47мкФ можно установить плёночные конденсаторы ёмкостью минимум 2,2мкФ, а в цепи регулятора громкости конденсатор ёмкостью 22мкФ можно заменить плёночным ёмкостью не менее 4,7мкФ. При этом сопротивление потенциометра регулятора громкости лучше выбрать не менее 20кОм.
Применение конденсаторов больших габаритов может привести к увеличению уровня шумов и помех.
В заключение немного измерений:

АЧХ предварительного усилителя (Увеличение по клику)

Шумы и искажения предварительного усилителя (Увеличение по клику)
Уровень шумов и искажения предварительного усилителя находится на предельном уровне для используемой измерительной аппаратуры. Так что в действительности он может быть ещё ниже, чем удалось измерить!
Продолжение следует…но нескоро.
Удачного творчества!
Стать подготовлена по материалам журнала «Практическая электроника каждый день» (EPE)
Вольный перевод статьи — Главный редактор «РадиоГазеты».





























