Сборка усилителя звука
Сборка печатной платы довольно проста. Вот компоненты и печатная плата перед пайкой:

Обычно проще сначала припаять меньшие компоненты, а затем перейти к более крупным деталям. Вот один канал усилителя НЧ после пайки компонентов:

Корпус усилителя
Металлические корпуса являются наиболее часто используемыми, поскольку обеспечивают наилучшую защиту от радиочастот. К примеру коробка 280 мм x 250 мм отлично подходит для стереофонического усилителя на базе TDA2050.
Проводка усилителя
На приведенной ниже схеме показано, как подключен усилитель к корпусу:

Чтобы избежать помех от магнитных полей, старайтесь держать чувствительные входные и сигнальные провода вдали от проводов источника питания, выходных проводов динамика, трансформатора, проводов переменного тока и выпрямительных диодов БП.
Чтобы свести к минимуму площадь петли, следующие провода должны быть плотно скручены на максимально возможном расстоянии:
- Переменный ток и нейтральные провода от трансформатора
- Провода 0 В и вторичного напряжения от трансформатора к источнику питания
- V +, V- и провода заземления от источника питания к плате усилителя
- Выход и земля динамика
- Аудио вход и заземление
Три провода питания (положительный, отрицательный и заземление) проходят к каждой плате усилителя. Эти провода должны быть толстыми и максимально короткими, чтобы минимизировать индуктивность.
Аудиовходы и провода заземления сигнала не проводят тут большой ток, поэтому они могут быть более тонкими.
Для защиты от возможных проблем провод заземления должен быть прикреплен к шасси болтом, контргайкой и кольцевой клеммой. Обязательно удалите с корпуса любую краску или анодированный материал, чтобы получить хорошее электрическое соединение. Все металлические части (например, радиаторы) также должны быть электрически подключены к шасси.
Заземление аудиовхода и заземление динамика подключены непосредственно от клемм на корпусе к заземлению основной схемы.
Аудио входные кабели от источника могут улавливать случайные электромагнитные помехи. Чтобы отфильтровать их можно установить конденсатор 1 нФ на каждой входной клемме от положительной стороны к земле.
Усилитель на TDA1562Q микросхеме 70Вт
08.12.2014 | Своими руками, Электро | 1 | Кирилл
В детстве собирал интересный усилитель на TDA1562Q, интересен он минимальным набором деталей, простотой и хорошей работой, а так же высокой выходной мощностью. Заявленная производителем мощность в 70Вт не RMS, т.
е эта мощность не может выдаваться постоянно, лишь в пиковые моменты.
Это связано что напряжение на микросхеме подкачивается за счет конденсаторов большой емкости, благодаря чему усилитель TDA1562Q, способен поднять мощность вsit чем аналогичные усилители без конденсаторной подкачки.
Усилитель на TDA1562Q был собран специально для самодельного сабвуфера, сердцем которого служила 10″ (дюймовая) низкочастотная головка Sony Xplod, несмотря на заявленную производителем завышенную мощность динамика, микросхем TDA1562Q раскачивала ее ОЧЕНЬ хорошо, на столько что в комнатке 10 м², басом качало и в грудак и шкафы.
Сабвуфер умер в пожаре, а усилитель остался, раздербаненый в поисках нужных деталей. А сейчас, я решил вернуть его к жизни и повторить удачный опыт сборки Бассзиллы.
Вернемся к восстановлению усилителя на TDA1562Q:
Схема включения и печатная плата позаимствована из набора NM2034 для сборки усилителя НЧ 70Вт, моно (TDA1562Q, авто)
Мне не хотелось придумывать велосипед.
— Нестеров Кирилл
Номиналы электронных компонентов приведены в таблице:
| Позиция | Наименование | Примечание | Кол. |
| C1 | 0,47мкФ/63В | Тип К73-17 | 1 |
| С2, СЗ | ОДмкФ или 0,22мкФ | Тип К73-44 (пленочный) (код 104 или 224) | 2 |
| С4 | 10мкФ/25…50В | 1 | |
| С5, С6 | 4700мкФ/25В | 0 17 | 2 |
| С7 | ОДмкФ | (104) | 1 |
| С8 | 2200мкФ/25В | 1 | |
| DA1 | TDA1562 | 1 | |
| HL1 | Светодиод, красный. 03 мм | 1 | |
| HL2 | Светодиод, зеленый, 03 мм | 1 | |
| R1 | 1 ОкОм | Подстроечный резистор | 1 |
| R2, R4 | 1 ОкОм | Коричневый, черный, оранжевый | 2 |
| R3 | 1 ООкОм или 91 кОм | Коричневый, черный, желтый или белый, коричневый, оранжевый | 1 |
| R5 | 1кОм | Коричневый, черный, красный | 1 |
| R 6 | 820 Ом | Серый, красный, коричневый | 1 |
| VD1 | Zeiiner 2V7 | Стабилитрон на 2,7 В 1/2W | 1 |
| VT1 | ВС558 | Возможная замена ВС557 | 1 |
| VT2 | ВС547 | Возможная замена ВС548 | 1 |
| PLS-40 | 2 контакта3 контакта |
2 2 |
|
| Съемная перемычка (джампер) | 1 | ||
| А2034 | Печатная плата 67×37 | 1 |
В интернете много печатных плат усилителей на TDA1562Q, но эта мне понравилась наличием LED индикации перегрузки и удобным расположением деталей. Усилитель хорош для начинающего, прост в сборке и не требует настройки, кроме переменного резистора.
Очерки о модернизации модуля УНЧ-50-8
Вводная часть
Перед началом модернизации уточню некоторые детали:
- мои знания в аналоговой схемотехнике ограничены;
- работы по изменению схемотехники будут вестись согласно исследовательской работе Селфа Дугласа о проектировании УМЗЧ;
- все промежуточные выводы и принимаемые схемотехнические решения основываются так же на этом труде, включая прогнозируемые числовые показатели УМЗЧ;
- моё решение не истина в последней инстанции, эта модернизация один из возможных вариантов;
- где нужно, я буду указывать, что принятое мной решение или возникшая проблема не полностью мне понятны;
- постараюсь написать текст как можно проще.
Постановка задачи
Блок УНЧ-50-8 (далее просто блок УНЧ) весьма распространенная конструкция в советское время и является вполне типовым схемотехническим решением проблемы построения УМЗЧ для того времени. Если посмотреть показатели, например, усилителя Радиотехника-101-стерео, то заявляется коэффициент гармоник не более 0,3%, что вообще-то многовато для транзисторной техники
Я намерено здесь заостряю внимание на этом показателе, да я знаю, что есть ламповые усилители, которые специально спроектированы с нужными искажениями (пресловутый «ламповый» звук, т.е. по большей части наличие большой второй гармоники), так же я в курсе, что есть и транзисторные усилители, спроектированные с аналогичным подходом к искажениям
Исходя из выше сказанного, будет рассматриваться только тот вариант, когда УМЗЧ вносит как можно меньшие искажения в звуковой сигнал, если надо «ламповый» звук, то достаточно подключить предварительный усилитель с нужными «искажениями». Обозначим планку гармонических (негармонических тоже) искажений в звуковом диапазоне как число менее или сопоставимое с 0,01%, что кстати, как я помню, значимо меньше, чем общие требования к аппаратуре Hi-Fi в 0,1%. Дуглас в своей работе добивается чисел в 0,001% и менее, нам для простоты задачи такие значения не обязятельны, да и есть подозрения, что разницу услышать будет невозможно. Так же поясню, что состав спектральный искажений рассматривать не будем, т.к. при таких маленьких значениях искажений услышать их обычному человеку невозможно, если возможно вообще.
Информация для размышления. Я где-то в старой книге 50-х годов читал, что обычный, нетренированный человек начинает хорошо различать гармонические искажения начиная с 0,5%.
Теперь можно перейти к разбору основных претензий к родному блоку УНЧ. Таких блоков, как я видел, есть два варианта. Будем рассматривать один из них (рис.1).

Итак, в схемотехнике блока две основные проблемы:
- дифференциальный каскад хоть и питается источником тока, но токи в плечах на практике неодинаковы (например токи в коллекторах транзисторов VT2,VT4);
- наличие эффекта Эрли (по-простому, ток базы не постоянен и меняется сам вследствие изменения коллекторного напряжения) в нужном нам транзисторе усилителя напряжения VT10 в) отсутствие источника тока в дифференциальном каскаде VT7, VT10, хотя и там есть токовое зеркало (вот тут я не уверен, на указанное схеме это не токовое зеркало, но в некоторых источниках там включение транзистора VT3 другое и получается токовое зеркало, посему тут не ясно, что да как, моя колокольня говорит – что там зеркало).
Принципиальная схема
Предусилитель состоит из двух идентичных каналов. На всех схемах будет представлен левый канал. Кроме того схема разделена на две секции: коммутатор входов и непосредственно сам усилитель.
Принципиальная схема коммутатора входов:

Увеличение по клику
В конструкции предусмотрено 5 входов RCA для подключения различных устройств. Они обозначены «CD», «DVD» и «TAPE» (разумеется можете обозвать их по-своему).
Шестой разъём (CON13) служит для прямой трансляции сигнала с выбранного входа. Эта функция подсмотрена в промышленных аппаратах и была актуальна в эпоху магнитной записи. Может кому-то и сегодня пригодится.
Реле коммутатора управляются транзисторами и запитаны от источника с напряжением +5В. Общий провод (земля) этого источника не связан с общим проводом источника питания самого предварительно усилителя (на схеме они имеют разные обозначения). Это сделано для снижения помех при коммутации.
Реле срабатывают при подключении базы управляющего транзистора к общему проводу. В самом простом случае для управления можно использовать галетный переключатель.

Увеличение по клику
На схеме также показаны реле RLY6 и RLY7 и их цепи управления. Они служат для коммутации выходного сигнала усилителя, но об этом мы расскажем позже.
Как питаемся схема
От качества питания зависит и качество усиления. С какими бы выдающимися характеристиками не был транзистор, если питание плохо отфильтровано или недостаточное, то усиление будет советующего качества.
На клеммы Х3 и Х4 подключается питание 6 В.
Эта схема может питаться и от аккумулятора. Однако, несмотря на то, что аккумулятор – это источник с минимальным шумом, у аккумулятора тоже есть свое сопротивление.
И чтобы оно не мешало и не влияло на работу усилителя, нужен сглаживающий и накопительный конденсатор.
Электролитический конденсатор С3 накапливает энергию источника питания, что позволяет улучшить качество усиления. Чем выше емкость – тем лучше. Естественно, у такого правила есть ограничения. Если поставить слишком большую емкость, то будет большая нагрузка на источник питания.
К тому же, электролитические конденсаторы должны разряжаться после выключения. Тем более, есть предел для увеличения емкости для схемы. Если в эту схему подключить конденсатор емкостью 1 фарад (1 000 000 мкФ), то уровень шума на выходе усилителя будет такой же, как и при 1000 мкФ. Это связано с тем, что у транзистора так же есть и свои «шумы», отсутствие экранировки на входе, динамические искажения и другие параметры.
Во время проектирования схемы все эти параметры рассчитываются. Здесь в схеме у конденсатора С3 емкость 47 микрофарад – этого достаточно для нашего транзистора, поскольку у него не большая мощность, которую он может выдать. Можно поставить и большую емкость, например, 1000 микрофарад. Главное не нежно ставить конденсатор с меньшим пределом по напряжению. Если поставить конденсатор менее 6 В (питание схемы), то конденсатор начнет нагреваться и даже может взорваться.
Схема усилителя звука на транзисторах своими руками
Диапазон звуковых частот, которые воспринимаются человеческим ухом, находится в пределах 20 Гц-20 кГц, но устройство, выполненное на одном полупроводниковом приборе, из-за простоты схемы и минимального количества деталей обеспечивает более узкую полосу частот. В простых устройствах, для прослушивания музыки достаточно частотного диапазона 100 Гц-6 000 Гц. Этого хватит для воспроизведения музыки на миниатюрный динамик или наушник. Качество будет средним, но для мобильного устройства вполне приемлемым.
Схема простого усилителя звука на транзисторах может быть собрана на кремниевых или германиевых изделиях прямой или обратной проводимости (p-n-p, n-p-n). Кремниевые полупроводники менее критичны к напряжению питания и имеют меньшую зависимость характеристик от температуры перехода.
Практика
Защищать честь усилителей класса АВ в сравнительном прослушивании было уготовано мощному двухблочному усилителю Atoll серии Signature, состоящему из усилителя мощности AM200 и предварительного усилителя PR300. Интересующий нас усилитель мощности выстроен в полном соответствии с изложенными выше теоретическими выкладками.


Реализуя потенциал, заложенный в схемотехнике класса АВ, разработчики обеспечили по 120 Вт выходной мощности на канал, чего достаточно для большинства акустических систем за исключением самых низкочувствительных и просто монструозных моделей
Говоря об особенностях своего усилителя, производитель акцентирует внимание на применении подобранных пар транзисторов с последующей подстройкой схемы вручную для минимизации общего уровня искажений
С целью лучшего разделения каналов и исключения перекрестных помех усилитель выстроен по схеме полного двойного моно, поэтому каждый канал усиления получил собственный блок питания. Суммарная мощность блока питания составляет 670 ВА, что покрывает потребности усилителя мощностью 120 Вт с большим запасом. Солидную дополнительную подпитку на пиках сигнала обеспечат конденсаторы емкостью 62 000 мкФ.
Структурная схема микросхемы TDA1557Q
Монтаж усилителя на TDA 1558Q
Если сборку можно производить навесным монтажом без применения печатной платы, то сначала у микросхемы надо удалить не используемые выводы 4, 9 и 15. Потом аккуратно распрямите выводы. Далее отогните выводы 5, 13 и 14 вверх, все эти выводы подключаются к плюсу питания. Следующим шагом отогните выводы 3, 7 и 11 вниз – это минус питания, или «земля». После этих манипуляций прикрутите микросхему к теплоотводу, используя теплопроводную пасту. На рисунках виден монтаж с разных ракурсов, но я всё же поясню. Выводы 1 и 2 спаиваются вместе – это вход правого канала, к ним надо припаять конденсатор 0.33 мкФ. Точно так же надо поступить с выводами 16 и 17. Общий провод для входа это минус питания или «земля».
К выводам 5, 13 и 14 припаяйте провод плюса питания. Этот же провод припаивается к плюсу конденсатора 6800 мкФ. Отогнутые вниз выводы 3, 7 и 11 так же спаиваются вместе проводом, и этот провод припаивается к минусу конденсатора 6800 мкФ. Далее от конденсатора провода идут к источнику питания.
Выводы 6 и 8 – это выход правого канала, 6 вывод припаивается к плюсу динамика, а вывод 8 к минусу.
Выводы 10 и 12 – это выход левого канала, вывод 10 припаивается к плюсу динамика, а вывод 12 к минусу.
Конденсатор 0.22 мкФ надо припаять параллельно выводам конденсатора 6800 мкФ.
Варианты собранных усилителей
Микросхемы имеют довольно высокую выходную мощность (около 22Вт х 2) и для её охлаждения понадобится радиатор, площадью не менее 100кв см. Можно применить радиатор от процессора.
Прежде чем подавать питание, внимательно проверьте правильность монтажа.
На входе усилителя надо поставить сдвоенный переменный резистор 47-100 кОм для регулировки громкости.
Вышеизложенные схемы для начинающих радиолюбителей, вполне лёгкие в сборке и не нуждаются в настройке. Собраны на дешёвых деталях, которые можно купить в любом радиомагазине. Детали можно также найти в автомагнитолах.
- Доработка усилителя «Радиотехника У-101-стерео»
У многих со времен СССР остались усилители мощности «Радиотехника У-101-стерео». В статье, ниже рассмотрены его схема, характеристики и доработки.
МЗЧ с малыми нелинейными искажениями
Основные технические характеристики:
- Номинальная выходная мощность на нагрузке 8 Ом, Вт … 25
- Коэффициент гармоник, %, не более ……………….. 0,003
- Скорость нарастания выходного напряжения , В/мкс …. не менее 40
- Номинальное входное напряжение, В ……………….. 0,7 Подробнее…
Активная акустическая система.
Всем хороши минимузыкальные центры, и широкий набор функциональных возможностей, и неплохие характеристики, мало места занимают в квартире. Одно плохо, — выходная мощность невысокая, обычно не более 5-10W. Конечно, можно купить более мощный аппарат, но музыкальный центр с выходной мощностью около 100W стоит на порядок дороже. А это существенно для кармана многих наших граждан. Подробнее…
Аннтенные усилители — SWA
В публикуемой здесь статье наш постоянный автор анализирует схемотехнику антенных усилителей польского производства и обосновывает свой осознанный подход к их выбору с точки зрения коэффициентов шума и усиления.
Он также дает рекомендации по ремонту таких устройств, довольно часто выходящих из строя от грозовых разрядов, и устранению самовозбуждения.
Это позволит, надеемся, многим радиолюбителям не только выбрать необходимый усилитель, но и улучшить его работу. Подробнее…
Популярность: 55 904 просм.
Особенности
Одной из практических проблем усилителей класса В и АВ является подбор пар транзисторов, работающих в одном канале усиления. Располагаясь в схеме зеркально, два транзистора должны быть полностью идентичны друг другу. В противном случае, сигналы положительной и отрицательной полуволн будут воспроизводиться не симметрично, и это существенно повысит общий уровень искажений.
В реальной жизни абсолютная идентичность — понятие абстрактное, скорее имеет смысл рассуждать о степени похожести или, говоря техническим языком, о пределах допустимых отклонений транзисторов от заданных характеристик. Чем более похожи два транзистора друг на друга, тем меньше уровень искажений, и тем больше их совместная работа приближается к тому, что мы имеем в классе А, когда обе полуволны воспроизводит один транзистор.
Понимая, что даже при самом строгом отборе по параметрам отличия между двумя транзисторами в паре все же будут иметь место (пусть и в предельно малых значениях), мы вынуждены признать, что при прочих равных условиях один такой же транзистор работающий в классе А будет звучать чуть чище и чуть лучше, чем пара в классе АВ.
Совсем иная ситуация вырисовывается, когда речь заходит о работе на большой амплитуде сигнала и на нагрузке требующей высокой мощности. Имея высокий КПД класс АВ нуждается в менее мощном и громоздком блоке питания, нежели усилитель класса А, и тут уже поклонники однотактников вынуждены признать абсолютное и безоговорочное превосходство класса АВ.
Более того, разработчики имеют возможность гораздо свободнее экспериментировать с блоками питания, управляя характером и динамикой звучания путем подбора рабочих характеристик трансформатора и конденсаторов. Например, можно установить трансформатор с многократным запасом мощности, чтобы на пиках сигнала он не выходил из оптимального режима работы, или использовать улучшенные конденсаторы, способные мгновенно отдавать высокий ток.
Еще одна тонкость: работая в классе А, транзисторы выделяют большое количество тепла, что может негативно сказываться на качестве их работы, особенно при увеличении нагрузки. В классе АВ транзисторы греются в меньшей степени, вследствие чего они быстро приходят в рабочий режим и менее подвержены риску перегрева, снижающего качество звучания при работе усилителя на высокой громкости.
Очерки о модернизации модуля УНЧ-50-8
Вводная часть
Перед началом модернизации уточню некоторые детали:
- мои знания в аналоговой схемотехнике ограничены;
- работы по изменению схемотехники будут вестись согласно исследовательской работе Селфа Дугласа о проектировании УМЗЧ;
- все промежуточные выводы и принимаемые схемотехнические решения основываются так же на этом труде, включая прогнозируемые числовые показатели УМЗЧ;
- моё решение не истина в последней инстанции, эта модернизация один из возможных вариантов;
- где нужно, я буду указывать, что принятое мной решение или возникшая проблема не полностью мне понятны;
- постараюсь написать текст как можно проще.
Постановка задачи
Блок УНЧ-50-8 (далее просто блок УНЧ) весьма распространенная конструкция в советское время и является вполне типовым схемотехническим решением проблемы построения УМЗЧ для того времени. Если посмотреть показатели, например, усилителя Радиотехника-101-стерео, то заявляется коэффициент гармоник не более 0,3%, что вообще-то многовато для транзисторной техники
Я намерено здесь заостряю внимание на этом показателе, да я знаю, что есть ламповые усилители, которые специально спроектированы с нужными искажениями (пресловутый «ламповый» звук, т.е. по большей части наличие большой второй гармоники), так же я в курсе, что есть и транзисторные усилители, спроектированные с аналогичным подходом к искажениям
Исходя из выше сказанного, будет рассматриваться только тот вариант, когда УМЗЧ вносит как можно меньшие искажения в звуковой сигнал, если надо «ламповый» звук, то достаточно подключить предварительный усилитель с нужными «искажениями». Обозначим планку гармонических (негармонических тоже) искажений в звуковом диапазоне как число менее или сопоставимое с 0,01%, что кстати, как я помню, значимо меньше, чем общие требования к аппаратуре Hi-Fi в 0,1%. Дуглас в своей работе добивается чисел в 0,001% и менее, нам для простоты задачи такие значения не обязятельны, да и есть подозрения, что разницу услышать будет невозможно. Так же поясню, что состав спектральный искажений рассматривать не будем, т.к. при таких маленьких значениях искажений услышать их обычному человеку невозможно, если возможно вообще.
Информация для размышления. Я где-то в старой книге 50-х годов читал, что обычный, нетренированный человек начинает хорошо различать гармонические искажения начиная с 0,5%.
Теперь можно перейти к разбору основных претензий к родному блоку УНЧ. Таких блоков, как я видел, есть два варианта. Будем рассматривать один из них (рис.1).

Итак, в схемотехнике блока две основные проблемы:
- дифференциальный каскад хоть и питается источником тока, но токи в плечах на практике неодинаковы (например токи в коллекторах транзисторов VT2,VT4);
- наличие эффекта Эрли (по-простому, ток базы не постоянен и меняется сам вследствие изменения коллекторного напряжения) в нужном нам транзисторе усилителя напряжения VT10 в) отсутствие источника тока в дифференциальном каскаде VT7, VT10, хотя и там есть токовое зеркало (вот тут я не уверен, на указанное схеме это не токовое зеркало, но в некоторых источниках там включение транзистора VT3 другое и получается токовое зеркало, посему тут не ясно, что да как, моя колокольня говорит – что там зеркало).
Функционал.
Первая проблема при проектировании предварительного усилителя связана с коммутатором входов. Считается, что меньше искажений получается при использовании галетного переключателя. Но, если расположить переключатель на лицевой панели, то от входных разъёмов, установленных на задней панели усилителя, к переключателю будут идти длинные проводники, что ухудшит уровень шумов. Если переключатель расположить ближе к задней стенке усилителя, то потребуется механический удлинитель для переключения. Это усложнит конструкцию и сделает невозможным использование дистанционного управления.
Поэтому было решено в коммутаторе входов использовать качественные электро-механические реле. Если для каждого входа использовать отдельное реле, это даст минимальные перекрёстные искажения и шумы.
Мы также решили снабдить предварительный усилитель модулем усилителя для наушников. Обычно для прослушивания через наушники используют (основной) усилитель мощности. Но зачем задействовать мощный аппарат, если требуется всего несколько миллиВатт?
В нашей конструкции усилитель для наушников выполнен в виде отдельного модуля (устанавливается по желанию), а выход предварительного усилителя переключается на него с помощью реле.
Результаты моделирования
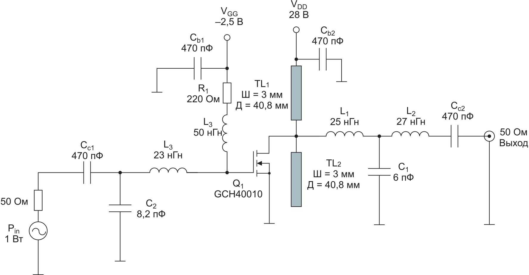
Представленная на рис. 14 схема усилителя мощности была промоделирована с помощью симулятора гармонического баланса из пакета программного обеспечения ADS.

Рис. 14. Электрическая принципиальная схема усилителя мощности
На рис. 15 представлена форма напряжения на стоке HEMT, а на рис. 16 показана форма его тока на частоте 500 МГц при уровне входной мощности 1 Вт.

Рис. 15. Форма напряжения на стоке транзистора на частоте 500 МГц, полученная в результате компьютерного моделирования
Эти формы в дополнение к нелинейной выходной емкости и индуктивности выводов силового ВЧ-транзистора формируются еще и за счет отражения сигнала от схемы согласования с нагрузкой. Ток стока представляет собой аппроксимацию полуволновых синусоидальных импульсов и находится в противофазе с напряжением на стоке, что уменьшает мощность рассеивания на стоке HEMT и тем самым увеличивает КПД усилителя мощности.

Рис. 16. Форма тока стока транзистора на частоте 500 МГц, полученная в результате компьютерного моделирования
На рис. 17 приведена форма выходного напряжения схемы усилителя мощности. Чисто синусоидальный характер этого сигнала обусловлен эффективной фильтрацией в выходном каскаде согласования.

Рис. 17. Выходной сигнал усилителя мощности на частоте 500 МГц, полученный в результате компьютерного моделирования
На рис. 18 показан график выходной мощности относительно уровня входной мощности в значениях дБм при частоте моделирования 500 МГц.

Рис. 18. Зависимость выходной мощности от входной мощности
Усилитель обеспечивает выходную мощность более 40 дБм (10 Вт) при уровне входной мощности 30 дБм (1 Вт). ВЧ-транзистор находится в глубоком насыщении на этом уровне мощности. Коэффициент усиления по мощности усилителя представлен на рис. 19 и составляет около 11 дБ при уровне входной мощности 30 дБм. Точка компрессии 1 дБ достигается при входной мощности 15 дБм, при этом, как мы видим, коэффициент усиления по мощности быстро падает.

Рис. 19. Зависимость усиления по мощности от входной мощности усилителя
КПД по стоку усилителя (Drain Efficiency) в зависимости от мощности приведен на рис. 20 вместе с коэффициентом PAE* (КПД с добавленной мощностью). При уровне входной мощности 1 Вт усилитель имеет КПД по стоку 84,8% и КПД с добавленной мощностью 78,2%.

Рис. 20. Зависимость эффективности от входной мощности
Эффективность по стоку рассчитывается по формуле:
, (23)
где: Pout — выходная мощность по ВЧ; Pdc — мощность, потребляемая от источника питания постоянного тока, определяемая как:
. (24)
Здесь Vdd представляет напряжение питания стока, а Idc — постоянная составляющая тока стока (ток потребления).
Коэффициент PAE рассчитывается как:
. (25)
После завершения первого этапа компьютерного моделирования, выполненного на основной рабочей частоте, было проведено компьютерное моделирование в полосе рабочих частот 440–540 МГц при входной мощности, поддерживаемой постоянной на уровне 1 Вт.

Рис. 21. Зависимость усиления по мощности от частоты
На рис. 21 представлена зависимость усиления по мощности от частоты. Коэффициент усиления мощности составляет около (10±1) дБ во всей полосе.

Рис. 22. Зависимость выходной мощности усилителя от частоты
На рис. 22 показана зависимость выходной мощности от рабочей частоты, а рис. 23 отображает КПД стока и PAE схемы.

Рис. 23. Зависимость КПД усилителя от частоты
В рабочей полосе частот усилитель имеет КПД более 80%, а КПД усилителя с добавленной мощностью PAE составляет более 75%. Возвратные потери, приведенные на рис. 24, показывают достаточно приемлемое согласование в области рабочих частот.

Рис. 24. Зависимость обратных потерь от частоты
Заключение
Усилитель Догерти – идеальный кандидат для максимизации эффективности усилителя мощности при одновременном сохранении линейности усилителя (точного воспроизведения сигнала) для сигналов с высоким отношением пиковой мощности к средней. Если схема модуляции основана на некоторой форме мультиплексирования с частотным разделением или на амплитудной модуляции, то схему Догерти можно рассмотреть для использования в усилителе мощности. Если ваше приложение использует схемы модуляции постоянной несущей (FM, FSK, PSK и т.д.), то усилитель Догерти вам не подходит. В этом случае может оказаться подходящей схема класса C или одна из схем импульсных усилителей. Подведем итоги в виде плюсов и минусов усилителя Догерти.
Достоинства:
- хороший способ повысить эффективность усилителя при одновременном достижении хорошего качества сигнала;
- снижает интермодуляционные искажения в сигналах с высоким отношением пиковой мощности к средней, по сравнению с классом AB, работающим вблизи точки компрессии;
- может использоваться как в усилителях малой мощности (портативные), так и в усилителях большой мощности (например, вещательные);
- предоставляет множество способов оптимизации для различных приложений (смещение, фазировка);
- симметричная входная цепь снижает изменение и величину обратных потерь в рабочем диапазоне мощности.
Недостатки:
- повышенная сложность схемы по сравнению с классической схемой усилителя класса AB;
- сложно подстроить все параметры, чтобы найти лучшую рабочую точку;
- паразитные элементы усложняют конструкцию реального усилителя;
- уровни входного сигнала изменяют рабочие характеристики (это верно и для других типов усилителей больших сигналов);
- коэффициент усиления усилителя Догерти ниже (часто примерно на 3 дБ ниже), чем у соответствующего усилителя класса AB, из-за деления мощности на входе, необходимого для усилителя несущей и пикового усилителя.

























