Предварительный усилитель стерео. Простой мощный стерео усилитель на одной микросхеме Tda7297.
Он имеет минимум деталей и очень компактен — так же, как и мини — стерео усилитель.
Построение усилителя на микросхеме Tda7297 не требует много обвеса. Электронная схема построена по схеме, предложенной производителем из Datasheet с небольшими доработками, в частности, добавление регулятора громкости с использованием двойного логарифмического потенциометра на 10 ком.
Tda7297 микросхема с выходным мостом и, следовательно, подключаемые колонки должны быть снабжены электролитическими конденсаторами.
Конфигурация выходного моста проста — два одинаковых усилителя для каждого канала, работающего в противофазе. Каждый вывод выхода подключен к одному полюсу динамика. Подобное управление выходным напряжением позволяет получить высокую мощность с очень низким напряжением питания. По заявлению производителя, эта схема может работать при напряжении от 6, 5 вольт до 18 вольт. В данном варианте использовалось напряжение в 12 в.
Резистивный делитель, состоящий из двух сопротивлений 47 ком, и электролитический конденсатор 10 мкф на 25 вольт служат для устранения искажений при включении питания. Два конденсатора по 2, 2 мкФ — полиэстер или керамические.
Микросхему Tda7297 необходимо разместить на радиаторе. В данной конструкции применен теплоотвод в виде листового алюминия толщиной 2 мм и площадью около 45 кв. См.


Простой усилитель на одном транзисторе
Простейший УНЧ, выполненный по схеме с общим эмиттером, показан на рис. 1. В качестве нагрузки использован телефонный капсюль. Допустимое напряжение питания для этого усилителя 3…12 В.
Величину резистора смещения R1 (десятки кОм) желательно определить экспериментально, поскольку его оптимальная величина зависит от напряжения питания усилителя, сопротивления телефонного капсюля, коэффициента передачи конкретного экземпляра транзистора.
Рис. 1. Схема простого УНЧ на одном транзисторе + конденсатор и резистор.
Для выбора начального значения резистора R1 следует учесть, что его величина примерно в сто и более раз должна превышать сопротивление, включенное в цепь нагрузки. Для подбора резистора смещения рекомендуется последовательно включить постоянный резистор сопротивлением 20…30 кОм и переменный сопротивлением 100… 1000 кОм, после чего, подав на вход усилителя звуковой сигнал небольшой амплитуды, например, от магнитофона или плеера, вращением ручки переменного резистора добиться наилучшего качества сигнала при наибольшей его громкости.
Величина емкости переходного конденсатора С1 (рис. 1) может находиться в пределах от 1 до 100 мкФ: чем больше величина этой емкости, тем более низкие частоты может усиливать УНЧ. Для освоения техники усиления низких частот рекомендуется поэкспериментировать с подбором номиналов элементов и режимов работы усилителей (рис. 1 — 4).
DataSheet
Стерео усилитель звуковой частоты с двумя выходами по 25 Вт, с функцией отключения звука и режимом ожидания.
- Диапазон питания (до ±25 В)
- Двуполярное питание
- Большая выходная мощность 25 + 25 Вт при суммарном коэффициенте гармонических колебаний 10%, сопротивлении нагрузки 8 Ом и напряжении питания ±20 В.
- Нет шумов при включении и выключении
- Режим отключения звука
- Низкий ток потребления в режиме ожидания
- Защита от короткого замыкания
- Защита от перегрева
Купить TDA7265
Описание
TDA7265 — стерео усилитель класса АВ в корпусе Multiwatt, применяемый в высококачественных Hi-Fi музыкальных центрах и телевизорах.
![]()
Рис. 1 Схема включения с двуполярным питанием
Абсолютные максимальные значения
| Обозначение | Параметр | Значение | Ед. изм. |
| VS | Напряжение питания | ±25 | В |
| IO | Максимальный выходной ток (внутренне ограничен) | 4.5 | А |
| Ptot | Рассеиваемая мощность Tcase = 70°C | 30 | Вт |
| Top | Рабочая температура | от -20 до 85 | °C |
| Tstg, Tj | Температура хранения и температура p-n перехода | от -40 до +150 | °C |

Рис. 2 Расположение выводов (вид сверху)
Тепловые характеристики
| Обозначение | Описание | Значение | Ед. изм. | |
| Rth j-case | Тепловое сопротивление кристалл-корпус | Макс. | 2 | °C/Вт |
![]()
Рис.3 Схема включения с однополярным питанием
Электрические характеристики (См. схему включения для проверки VS = + 20 В; RL = 8 Ом; RS = 50 Ом; GV = 30 dB; f = 1 кГц; Tamb = 25°C, если иное не указано в спецификации)
Усилитель с фильтром для сабвуфера — простая схема
Вещь, о которой мы сейчас расскажем, как понятно из названия статьи, является самодельным усилителем для сабвуфера, в народе называемом «Саб». Устройство имеет активный фильтр НЧ, построенный на операционных усилителях, и сумматор, обеспечивающий ввод сигнала с выхода стерео.
Поскольку сигнал для схемы берется с выходов на акустические системы, нет необходимости вмешательства в работающий усилитель. Получение сигнала с динамиков имеет еще одно преимущество, а именно — позволяет сохранить постоянное соотношение громкости сабвуфера к стереосистеме.
Естественно, усиление канала сабвуфера можно регулировать с помощью потенциометра. После отфильтровывания высоких частот и выделения низких (20-150 Гц), звуковой сигнал усиливается с помощью микросхемы TDA2030 или TDA2040, TDA2050. Это дает возможность настройки выходной мощности басов по своему вкусу. В этом проекте успешно работает любой динамик НЧ с мощностью более 50 Ватт на сабвуфер.
Схема принципиальная ФНЧ и УМЗЧ сабвуфера
Описание работы схемы усилителя
Стерео сигнал подается на разъем In через C1 (100nF) и R1 (2,2 М) на первом канале и C2 (100nF) и R2 (2,2 М), в другом канале. Затем он поступает на вход операционного усилителя U1A (TL074).
Потенциометром P1 (220k), работающем в цепи обратной связи усилителя U1A, выполняется регулировка усиления всей системы. Далее сигнал подается на фильтр второго порядка с элементами U1B (TL074), R3 (68k), R4 (150к), C3 (22nF) и C4 (4,7 nF), который работает как фильтр Баттерворта.
Через цепь C5 (220nF), R5 (100k) сигнал поступает на повторитель U1C, а затем через C6 (10uF) на вход усилителя U2 (TDA2030).
2 uF) работают в петле отрицательной обратной связи и имеют задачу формирования спектральной характеристики усилителя. Резистор R12 (1R) вместе с конденсатором C9 (100nF) формируют характеристику на выходе.
Конденсатор C10 (2200uF) предотвращает прохождение постоянного тока через динамик и вместе с сопротивлением динамика определяет нижнюю граничную частоту всего усилителя.
Полезное: Электрозажигалка для сигарет своими руками
Защитные диоды D1 (1N4007) и D2 (1N4007) предотвращают появление всплесков напряжений, которые могут возникнуть в катушке динамика. Напряжение питания, в пределах 18-30 В подается на разъем Zas, конденсатор C11 (1000 — 4700uF) — основной фильтрующий конденсатор (не экономьте на его ёмкости).
Стабилизатор U3 (78L15) вместе с конденсаторами C12 (100nF), C15 (100uF) и C16 (100nF) обеспечивает подачу напряжения питания 15 В на микросхему U1.
Элементы R13 (10k), R14 (10k) и конденсаторы C13 (100uF), C14 (100nF) образуют делитель напряжения для операционных усилителей, формируя половину напряжения питания.
Сборка сабвуфера
Вся система паяется на печатной плате. Монтаж следует начинать от впайки двух перемычек. Порядок установки остальных элементов любой. В самом конце следует впаивать конденсатор C11 потому что он должен быть установлен лежа (нужно согнуть соответствующим образом ножки).
Плата печатная для устройства
Входной сигнал должен быть подключен к разъему In с помощью скрученных проводов (витой пары). Микросхему U2 обязательно необходимо оснастить радиатором большого размера.
Схему следует питать от трансформатора через выпрямительный диодный мост, фильтрующий конденсатор стоит уже на плате. Трансформатор должен иметь вторичное напряжение в пределах 16 — 20 В, но чтобы после выпрямления оно не превышало 30 В. К выходу следует подключить сабвуфер с хорошими параметрами — от головки очень многое зависит.
Усилитель для домашнего сабвуфера своими руками
2– 5,00 Загрузка…
НАЖМИТЕ ТУТ И ОТКРОЙТЕ КОММЕНТАРИИ
Несколько советов по выбору радиатора охлаждения.
Расчёт радиатора пассивного охлаждения сопряжён со сложными вычислениями и измерениями. Результаты зависят от множества переменных, а значения некоторых из них радиолюбителю могут быть неизвестны.
Однако есть несколько простых правил, которые позволяют обеспечить надёжное охлаждение любых компонентов электронной аппаратуры.
- Нужно обеспечить хороший контакт полупроводникового элемента с радиатором. Для этого желательно хорошо выровнять контактируемую поверхность радиатора и применить теплопроводную пасту КПТ-8 или любую другую. Когда нет ничего подходящего, можно использовать силиконовую смазку.
- При использовании изоляционных прокладок между микросхемой и радиатором, использование теплопроводной пасты обязательно.
- Лучше всего выбирать радиаторы чёрного цвета с матовой поверхностью.
- Снижение температуры на 10ºС увеличивает ресурс микросхемы вдвое.
- Не стоит поднимать температуру радиатора выше 60… 65ºС, а температуру корпуса микросхемы выше 80… 85ºС.
Ориентировочно, необходимую площадь радиатора можно определить при помощи калькулятора, скачав последний из «Дополнительных материалов» к этой статье. Для данного УНЧ, необходимая площадь радиатора – 310см² и более.
Принцип работы УМЗЧ на TDA7496SA
Напряжение звуковой частоты поступает на входы микросхемы DA2 через защитные резисторы R7, R8, R12, R13. Последовательно включенные маломощные стабилитроны VD13, VD14 и VD15, VD16 защищают входы микросхемы от перегрузки. Наличие защитных цепей на входах микросхем УНЧ обязательно при отсутствии на входах УМЗЧ относительно высокоомных резисторов и регулятора громкости. Конденсаторы С15, С16 предотвращают поступление на вход УМЗЧ радиочастот. В этом усилителе установлены два входных гнезда XS1, XS2 разных типов, необходимые для подключения различных источников сигнала. Оба двухканальных входа включены параллельно, что позволяет использовать устройство как пассивный переходник-удлинитель.
Электронный регулятор громкости выполнен на переменном резисторе R10. С подвижного контакта этого резистора управляющее напряжения через резистор R14 поступает на вывод 3 DA1. Конденсатор С20 устраняет «шорохи» переменного резистора. Для питания узла регулятора громкости достаточно напряжения +5 В, но в этой конструкции используется напряжение +6,8 В, выбранное с целью возможной дальнейшей модернизации конструкции, например, оснащение усилителя мощности предварительным УНЧ.
Динамические головки подключены к выходам DA2 через разделительные конденсаторы С27-С30, замкнутые контакты выключателя SA2 и дроссели L1, L2. Демпфирующие цепочки R15С25 и R16C26 устраняют возможное самовозбуждение DA2 на ультразвуковых частотах. Дроссели L1, L2 уменьшают влияние на работу DA2 мобильных телефонных аппаратов и радиомодемов. К выходу УМЗЧ (гнездо XS3) могут быть подключены головные телефоны. Резисторы R19, R20 ограничивают поступающую на наушники мощность. Резисторы R17, R18 предназначены для устранения щелчка в момент подключения к работающему усилителю динамических телефонов или наушников.
Наушники не отключаются при подключенных динамических головках, что удобнее, в сравнение с тем, когда динамики и наушники могут работать только попеременно. Конденсатор С22 установлен ёмкостью в десять раз меньшей, чем рекомендовано типовой схемой включения микросхемы TDA7496SA, это необходимо для ускорения установления половинного напряжения на обоих выходах DA2. Модуль УМЗЧ питается нестабилизированным напряжением около 20В постоянного тока. При таком напряжении питания размах амплитуды сигнала на подключенных к выходу УМЗЧ динамических головках будет около 17 В.
Выходная мощность музыкального сигнала на подключенных нагрузках сопротивлением 8 Ом составит честные (не «китайские») 2×2 Вт. Это для небольшой комнаты будет гораздо громче и качественнее, чем «китайско-калининградские» 2×10 Вт (звуковой мощности) у LED телевизоров с экраном 32-42 дюйма.
TDA8567q 4х25 Вт
Мостовой усилитель класса Hi – Fi на четыре канала. Открыть в полном размере
Есть защита от короткого замыкания выходного каскада и термозащита с уменьшением выходной мощности при перегреве. А еще микросхема обладает защитой от колебаний напряжения и режимом отключения. Еще данная микросхема обладает режимом вкл/выкл входного сигнала(режим Mute), и защитой при подаче напряжения на схему от «щелчка».
Характеристики микросхемы
| Параметр | Значение |
| Uпит | 6-18 В |
| Iвых | 7,5 А |
| Iпокоя | 230 мА |
| Pвых | 4х25 Вт |
| Rвх | 30 кОм |
| Коэффициент усиления | 26 дБ |
| Полоса частот | 20-20000 Гц |
| Коэффициент гармоник | 0,05 % |
| Rнагр | 4 Ом |
Назначение выводов
| Номер вывода | Назначение |
| 1 | Напряжение питания |
| 2 | Выход 1+ |
| 3 | Общий |
| 4 | Выход 1- |
| 5 | Выход 2- |
| 6 | Общий |
| 7 | Выход 2+ |
| 8 | Напряжение питания |
| 9 | Диагностика |
| 10 | Вход 1 |
| 11 | Вход 2 |
| 12 | Общий сигнальный |
| 13 | Вход 3 |
| 14 | Вход 4 |
| 15 | Выбор режима |
| 16 | Напряжение питания |
| 17 | Выход 3+ |
| 18 | Общий |
| 19 | Выход 3- |
| 20 | Выход 4- |
| 21 | Общий |
| 22 | Выход 4+ |
| 23 | Напряжение питания |
Печатная плата.
Печатная Плата (ПП) спроектирована исходя из имеющихся радиоэлементов и корпуса.
Рациональнее было бы разместить блок питания и оконечные усилители на одной печатной плате, но сделать это не позволила конструкция корпуса, а именно то обстоятельство, что большую часть корпуса занял силовой трансформатор.
Для увеличения сечения дорожек и уменьшения расхода хлорного железа, площадь дорожек была увеличена с использованием инструмента «Полигон».
На картинке фрагмент печатной платы, выполненной из стеклотекстолита сечением 1мм, по описанной здесь технологии.
Для повышения надёжности и ремонтопригодности, в отверстиях, предназначенных для установки плавких вставок, развальцованы медные пустотелые заклёпки (пистоны) поз.1.
Для соединения с другими блоками усилителя, в соответствующие отверстия платы заклёпаны медные штырьки поз.2.
| This movie requires Flash Player 9 | ||
На интерактивной картинке видно, как собиралась эта печатная плата. Добавил этот ролик, так как, как раз во время сборки экспериментировал с цейтраферной съёмкой. Чтобы «управлять» картинкой, потяните изображение мышкой.
В качестве предохранителей я использовал отрезки отдельных жил провода МГТФ (провод во фторопластовой изоляции) диаметром 0,07мм. Такие импровизированные плавкие вставки заменяют предохранители номиналом около 1-го Ампера.
При установке микросхемы TDA2030 на радиатор, нужно иметь в виду, что корпус этого чипа соединён с минусом источника питания. Если на один радиатор устанавливаются сразу две микросхемы, то нужно предусмотреть и установку изоляционных прокладок. Последние можно выполнить из любого материала обеспечивающего зазор в 0,03… 0,05мм между сопрягаемыми поверхностями. Например, можно использовать марлю, бинт или канву, пропитанную термопроводящей пастой КПТ-8.
Крепление удобно осуществлять винтами М2,5, на которые нужно предварительно надеть изоляционные шайбы и отрезки изоляционной трубки (кембрика).
На этой картинке изображен разрез соединения микросхемы с радиатором охлаждения.
- Винт М2,5.
- Шайба стальная М2,5.
- Шайба изоляционная М2,5.
- Корпус микросхемы.
- Прокладка – отрезок трубки (кембрика).
- Прокладка – х/б канва, пропитанная пастой КПТ-8.
- Радиатор охлаждения.
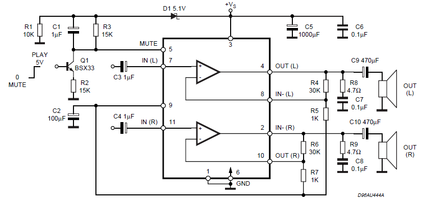
↑ Принципиальная схема усилителя
Тестовая схема включения микросхем из даташита практически пригодна для «боевого» применения (рис. 1).
Рис. 1. Схема включения микросхем при питании от двухполярного источника
В реальной схеме (рис.2) воспользуемся рекомендациями, изложенными в публикации .
Рис. 2.
Принципиальная схема усилителя
Коэффициент усиления
с замкнутой петлей ООС KU=1+R7/R5=1+R8/R6=33,26 (30,4 дБ).
Выходная мощность определяется типом примененной микросхемы и сопротивлением нагрузки (см. табл. 1).
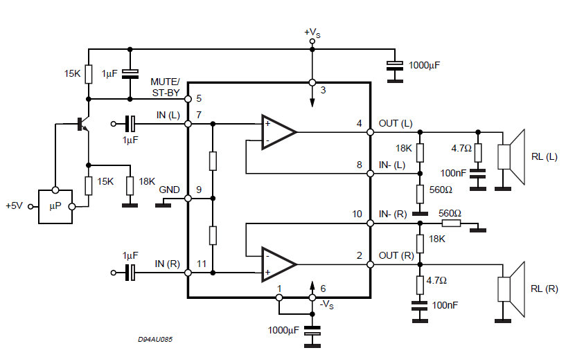
Управление микросхемой осуществляется подачей соответствующих напряжений на вывод 5 (Mute/Stand-by) микросхемы DA1.
Рабочий режим Play реализуется при напряжении, меньшем чем +Uп-6. Например, для напряжения питания ±20 В режим Play обеспечивается при напряжении на выводе 5 микросхемы от 0 до 14 В.
Для режима отключения звука Mute достаточно подать напряжение в диапазоне от +Uп-6 до +Uп-2,5 (от 14 В до 17,5 В).
Микросхема входит в режим ожидания (Stand-by) при напряжении, большем чем +Uп-2,5 (в нашем примере от 17,5 В до 20 В).
Схема управления на транзисторе VT1 необходима для развития, при реализации микропроцессорного управления. Для постоянно включенной микросхемы (режим Play) вполне достаточно соединить вывод 5 микросхемы с общим проводом.
В зависимости от положения джамперов P1 и P2 схема управления обеспечивает напряжение на выводе 5, равное 11,5 В в режиме Play; 16,1 В в режиме Mute и около 20 В в режиме Stand-by.
Для снижения электролитических искажений емкость конденсаторов С1, С2 увеличена в два раза по сравнению с типовой схемой включения.
Для подавления радиочастотных помех добавлены входные пассивные ФНЧ R3, C3 и R4, C4.
В целях предотвращения самовозбуждения УМЗЧ на комплексной нагрузке и без нее, включены цепи Зобеля R9, C9 и R10, C10.
TDA7385 — схема четырех канального усилителя мощности
Также одним немаловажным фактором у TDA7386 является наличие эффективной системы защиты от короткого замыкания в нагрузке и перегрева. Кроме этого, у чипа есть функция MUTE, которая может, в случае необходимости отключать входные цепи микросхемы. На сегодняшний день такие четырех-канальные микросхемы как TDA7386 и TDA7385 очень востребованы радиолюбителями.
Особенно, такой четырех-канальный УМЗЧ популярен у тех, кто собирают собственными руками новые либо модернизируют штатные автомобильные усилители мощности. Здесь все дело в том, что усилитель в таком варианте значительно проще собрать и настроить, чем сделать схему на дискретных компонентах.
К тому же этот аппарат обладает превосходными электрическими характеристиками, имеет малые нелинейные искажения и эффективную защиту, следовательно, и воспроизводит звук высокого качества. Учитывая такие хорошие характеристики микросхемы и великолепное звучание, ее в большинстве случаев применяют как оконечный усилитель мощности в автомобильных магнитолах высокого качества и как следствие — дорогих.
Данная микросхема подключается почти также как указывает даташит с некоторым исключением. В целом эта схема выполнена с использованием минимума внешних электронных компонентов в обвязке чипа. Такой вариант построения усилителя мощности позволяет быстро собрать аппарат не только опытным радиолюбителям, но и тем, кто только начинает учится в этом деле. Что касается деталей используемых в обвязки микросхемы, то все резисторы являются металлопленочными с номинальной мощностью рассеивания 0.125 — 0.25 Вт.
Установленные в схеме конденсаторы должны быть с номинальном напряжением не менее 25v, подключаемая к УМЗЧ акустическая система может быть с динамиками имеющими сопротивление 4Ом либо 8Ом. Теплоотвод для охлаждения микросхемы, желательно поставить побольше, настолько, насколько позволяет корпус УМ, чтобы гарантировать надежный отвод тепла выделяемого чипом.
В случае, когда вам не требуется пользоваться функциями режима ожидания Stand By и временным отключением звука MUTE, то вам нужно будет сразу подключить эти выходы микросхемы к проводу положительного напряжения. Это будет означать, что в момент подачи напряжения питания, магнитола включится в автоматическом режиме, мягко и без щелчков.(ред)
Питающее напряжение усилителя составляет 12v — 18v, поэтому схема, собранная на TDA7386 может работать как в автомобиле, так и аудиосистемах для домашнего использования. Такое устройство можно свободно разместить, например в корпусе персонального компьютера, места там вполне хватит. Однако, сначала нужно убедится в достаточной мощности блока питания установленного в ПК, так чтобы он смог потянуть работу компьютера и усилителя мощности.
С такими звуковыми характеристиками, этот УМЗ отлично подойдет для геймеров, которые используют компьютерные игры многоканального звукового сопровождения. Если есть желание, то можно будет изготовить систему на восемь каналов с выходной мощностью каждого звукового тракта до 40 Вт, задействовав при этом только одну пару микросхем и один большой по площади рассеивания теплоотвод для охлаждения.
↑ Детали, печатная плата и характеристики УМЗЧ
Детали усилителя
DA1 — TDA7265 STM, корпус Multiwatt 11 (замена: TDA7269, TDA7269A, TDA7265B, TDA7292) — 1 шт.,VT1 — 2N2222 — 1 шт.,VD1 — Стабилитрон BZX55C5V1 5,1V 0,4W, корпус DO-35 — 1 шт.,R1, R2 — Рез.-0,25-1,0 МОм (коричневый, черный, зеленый, золотистый) — 2 шт.,R3 — R6 — Рез.-0,25-620 Ом (синий, красный, коричневый, золотистый) или рез.-0,25-619 Ом 0,5% (синий, коричневый, белый, черный, зеленый) — 4 шт.,R7, R8 — Рез.-0,25-20 кОм (красный, черный, оранжевый, золотистый) или рез.-0,25-20 кОм 0,5% (красный, черный, черный, красный, зеленый) — 2 шт.,R9, R10 — Рез.-2-4,7 Ом (желтый, фиолетовый, золотистый, золотистый) — 2 шт.,R11 — Рез.-0,25-2 кОм (красный, черный, красный, золотистый) — 1 шт.,R12, R13 — Рез.-0,25-15 кОм (коричневый, зеленый, оранжевый, золотистый) — 2 шт.,R14 — Рез.-0,25-18 кОм (коричневый, серый, оранжевый, золотистый) — 1 шт.,C1, C2 — Конд. 2,2/50V 0511 NPL или конд. К73-17 имп. 2,2 мкФ х 100 В 5% POLYESTER BOXED, B32522C1225C1225J000 — 2 шт.,C3, C4 — Конд. NPO 750 пФ 5% керам. имп. или FKP2 750 пФ х 100 В, WIMA — 2 шт.,C5, C6, C9, C10 — Конд. К73-17 имп., 0,1 мкФ, 63В, 10%, POLYESTER BOXED, B32529C0104K000 — 4 шт.,C7, C8 — Конд. 1000/50V 1331+105°С — 2 шт.,C11 — Конд. 1/50V 0405+85°С — 1 шт.,X1, X2 X3; X4, Х5, Х6 — TB-3 (300) клеммник 3 к. шаг 5 мм на плату — 2 шт.,X7, X8; X9, X10 — TB-01A клеммник 2 к. шаг 5 мм на плату — 2 шт.,J1, J2 — PLS-3 2,54 вилка 3 к. на плату — 2 шт.,P1, P2 — MJ-0-4 съемная перемычка (джампер) с шагом 2,54 мм высотой 4,5 мм для штыревых контактов PLS — 2 шт.,печатная плата 82×82 мм — 1 шт.
Рис. 3.
Размещение деталей стереофонического усилителя на печатной плате. Дорожки показаны на просвет Максимальная выходная мощность: Rн=8 Ом — 25 Вт, Rн=4 Ом — 20 Вт;Полоса пропускания по уровню — 3 дБ: 4 Гц…100 кГц;Входное напряжение: 0,4 В;Входное сопротивление: 20 кОм;Коэффициент гармоник: 0,02%;Разделение между каналами: не хуже 70 дБ.
Усилитель на TDA1562Q микросхеме 70Вт
08.12.2014 | Своими руками, Электро | 1 | Кирилл
В детстве собирал интересный усилитель на TDA1562Q, интересен он минимальным набором деталей, простотой и хорошей работой, а так же высокой выходной мощностью. Заявленная производителем мощность в 70Вт не RMS, т.
е эта мощность не может выдаваться постоянно, лишь в пиковые моменты.
Это связано что напряжение на микросхеме подкачивается за счет конденсаторов большой емкости, благодаря чему усилитель TDA1562Q, способен поднять мощность вsit чем аналогичные усилители без конденсаторной подкачки.
Усилитель на TDA1562Q был собран специально для самодельного сабвуфера, сердцем которого служила 10″ (дюймовая) низкочастотная головка Sony Xplod, несмотря на заявленную производителем завышенную мощность динамика, микросхем TDA1562Q раскачивала ее ОЧЕНЬ хорошо, на столько что в комнатке 10 м², басом качало и в грудак и шкафы.
Сабвуфер умер в пожаре, а усилитель остался, раздербаненый в поисках нужных деталей. А сейчас, я решил вернуть его к жизни и повторить удачный опыт сборки Бассзиллы.
Вернемся к восстановлению усилителя на TDA1562Q:
Схема включения и печатная плата позаимствована из набора NM2034 для сборки усилителя НЧ 70Вт, моно (TDA1562Q, авто)
Мне не хотелось придумывать велосипед.
— Нестеров Кирилл
Номиналы электронных компонентов приведены в таблице:
| Позиция | Наименование | Примечание | Кол. |
| C1 | 0,47мкФ/63В | Тип К73-17 | 1 |
| С2, СЗ | ОДмкФ или 0,22мкФ | Тип К73-44 (пленочный) (код 104 или 224) | 2 |
| С4 | 10мкФ/25…50В | 1 | |
| С5, С6 | 4700мкФ/25В | 0 17 | 2 |
| С7 | ОДмкФ | (104) | 1 |
| С8 | 2200мкФ/25В | 1 | |
| DA1 | TDA1562 | 1 | |
| HL1 | Светодиод, красный. 03 мм | 1 | |
| HL2 | Светодиод, зеленый, 03 мм | 1 | |
| R1 | 1 ОкОм | Подстроечный резистор | 1 |
| R2, R4 | 1 ОкОм | Коричневый, черный, оранжевый | 2 |
| R3 | 1 ООкОм или 91 кОм | Коричневый, черный, желтый или белый, коричневый, оранжевый | 1 |
| R5 | 1кОм | Коричневый, черный, красный | 1 |
| R 6 | 820 Ом | Серый, красный, коричневый | 1 |
| VD1 | Zeiiner 2V7 | Стабилитрон на 2,7 В 1/2W | 1 |
| VT1 | ВС558 | Возможная замена ВС557 | 1 |
| VT2 | ВС547 | Возможная замена ВС548 | 1 |
| PLS-40 | 2 контакта3 контакта |
2 2 |
|
| Съемная перемычка (джампер) | 1 | ||
| А2034 | Печатная плата 67×37 | 1 |
В интернете много печатных плат усилителей на TDA1562Q, но эта мне понравилась наличием LED индикации перегрузки и удобным расположением деталей. Усилитель хорош для начинающего, прост в сборке и не требует настройки, кроме переменного резистора.
Конструкция и детали стереоусилителя
Большинство деталей блока питания установлены на монтажной плате размерами 95×80 мм, рис.З. Все компоненты блока питания установлены в корпусе одной из колонок размерами 180x128x140 мм. В конструкции можно применить постоянные резисторы типов С1-4, С1-14, МЛТ, РПМ, С2-23, С2-33.
Резистор R2 желательно применить проволочный мощностью 2…5 Вт сопротивлением 10… 33 Ом. Переменный резистор R10 типа СПЗ-З0а или аналогичный с линейной характеристикой зависимости сопротивления от угла поворота подвижного контакта. Вместо варистора MYG20-431 подойдёт FNR-20K431, FNR-20K471, LF14K471, LF20K471, GNR20D431 К, TVR14-471.
Неполярные конденсаторы С1 – С4, С15, С16 керамические К10-17, К10-50 или импортные. Остальные неполярные конденсаторы малогабаритные плёночные. Электролитические конденсаторы оксидные алюминиевые или танталовые типов К50-35, К50-68, К50-29, К53-19 или аналоги.
Диоды FR155 можно заменить любыми из 1 N5391 – 1 N5399, FR151 -FR157, FR201 – FR207, КД258, КД411. Диоды Шотки 1N5822 можно заменить SR360, SR306. Вместо стабилитрона Д815А подойдёт 1N5338. Стабилитроны BZV55C- 5V6 можно заменить 1N4734A, КС156Г. Светодиоды могут быть любыми непрерывного свечения с повышенной светоотдачей без встроенных резисторов, например, серий КИПД40, КИПД66.
Германиевый р-п-р транзистор МП26А можно заменить МП26А.Б, МП25Б, МП40А, МП21А, Б. Вместо микросхемы AN7805 подойдёт KIA7805, МС7805, TL780-05C, КА7805, L7805CV. Отечественные микросхемы типа КР142ЕН5А и КР142ЕН5В для работы в этой конструкции не подходят. Микросхему стабилизатора напряжения устанавливают на ребристый дюралюминиевый теплоотвод с площадью охлаждающей поверхности 70 см2 (одна сторона).
Микросхему УМЗЧ типа TDA7496SA в этой конструкции можно заменить TDA7496. Микросхема TDA7496S для работы в этой конструкции не подходит. Микросхема TDA7496SA является наиболее совершенной по встроенным дополнительным функциям, но в описываемой конструкции из них используется только электронная регулировка громкости. Эту микросхему устанавливают на ребристый дюралюминиевый теплоотвод с площадью охлаждающей поверхности 160 см². Большинство деталей УМЗЧ установлены на монтажной плате размерами 95×80 мм, рис.4.
Понижающий трансформатор можно изготовить самостоятельно. Подойдёт Ш-образный магнитопровод с площадью центрального керна 8,2…9 см2. Первичная обмотка содержит 1410 витков обмоточного провода (типа ПЭЛ или ПЭВ) диаметром 0,23…0,27 мм. Обмотка II содержит 70 витков обмоточного провода диаметром 0,68 мм. Обмотка III — 120 витков обмоточного провода диаметром 0,68 мм. Между обмотками прокладывают несколько изоляционных слоёв лакоткани. Ток холостого хода такого трансформатора будет всего около 10 мА.
Вместо самодельного трансформатора можно применить унифицированный ТТП-40. Выключатель IRS-101-3C можно заменить IRS-201 -ВС, IRS-101 -1АЗ, IRS101-12C. Выключатель SA2 типа П2К с четырьмя группами контактов, соединенных попарно параллельно, можно заменить SDDF-3, KDC-A04, ПКН-41-1-2. Дроссели L1, L2 представляют собой проволочные перемычки с надетыми на них ферритовыми трубками длиной 10…20 мм. Держатель предохранителя в цепи 230В типа ДП1-ЦМ.
При компоновке элементов УМЗЧ следует внимательно отнестись к разводке сигнальных и силовых цепей общего провода. На принципиальной схеме (рис.2) силовые цепи УМЗЧ показаны утолщёнными линиями. К общей точке соединения минусов конденсаторов С23, С24 индивидуальными проводниками или отдельными дорожками должны быть подключены выводы 11, 15, 8 DA1, соответствующие выводы ВА1, ВА2.
Популярные статьи Стихотворение на Масленицу
Сигнальный общий провод берёт начало от вывода 8 DA2. АС с модулем УМЗЧ соединяют с АС с модулем питания с помощью четырёхжильного кабеля длиной 2…4 метра, сечение по меди каждой жилы 0,75…1,0 мм2. Внешний вид конструкции в сборе показан на фото в начале статьи. Безошибочно изготовленное из исправных деталей устройство начинает работать сразу и не нуждается в налаживании.
Интегральный усилитель — что это?
Каждый более или менее опытный в теме акустической техники человек знает, что усилитель является крайне важным элементом аудиосистемы. Он отвечает за усиление звукового сигнала, поступающего от источника, коммутирует подключенные устройства, регулирует громкость воспроизведения и контролирует процесс передачи звука, в целом. Обработанный сигнал от усилителя поступает к колонкам, которые его воспроизводят.

По типу конструкции усилители разделяют на несколько категорий: одноблочные, двухблочные и трехблочные. Каждый тип отличается своими особенностями
Важное место в мире аудиотехники занимают одноблочные, или интегральные усилители. Конструкция таких устройств предполагает размещение всех функциональных блоков в одном корпусе: органов управления, предусилительной части и непосредственно усилителя мощности звука
Категория интегральных усилителей, в свою очередь, также разделяется на три подкатегории:
- Ламповые . Устройства, сконструированные на основе работы радиоламп. Именно они выступают в качестве усиливающих звук элементов. Лампы не способны обеспечить высокую мощность, но при этом обеспечивают более теплое и деликатное воспроизведение среднечастотного и высокочастотного звука. Этим они и примечательны для любителей музыки, хотя далеко не всегда к ним с первого раза удается подобрать подходящую акустику.
- Транзисторные; Схемотехника таких устройств основывается на применении в качестве усилительных элементов транзисторов. Они более практичны, и выдают высокую мощность. Отлично подходят для прослушивания музыки, в которой преобладают низкие частоты. Бас транзисторного усилителя отличается высокой точностью и плотностью.
- Гибридные. В таких усилителях для повышения мощности звука одновременно используются и транзисторы и лампы. За счет этого достигается оптимальное сочетание преимуществ обеих технологий. Грамотно спроектированные и качественно изготовленные гибридные усилители являются универсальными. Они отлично справляются с воспроизведением музыки любых жанров, вне зависимости от того, какая область частот преобладает.
По типу подключения питания интегральные усилители бывают двух видов: со встроенным блоком питания, и с выносным блоком питания. Последний менее удобен в эксплуатации, поскольку пользователю приходится иметь дело с дополнительными электронными устройствами и проводкой.
Цифровые и аналоговые интегральные усилители в наше время получили наибольшее распространение. Ими пользуются в квартирах, домах и офисах. Они стоят относительно недорого, и при этом обеспечивают достаточно высокое качество звучания. Кроме того, с ними не возникает проблем при соединении с другими элементами акустических систем.
Все эти сведения помогут пользователю сформировать общее представление о том, что такое интегральный усилитель . В повседневной жизни этот термин встречается редко. Гораздо чаще вы будете слышать упоминания о стереоусилителях и усилителях Hi-Fi, но большое количество терминов, относящихся к одному типу конструкции не должно сбивать вас с толку. Запомните на будущее: всё, что мы сейчас перечислили – это и есть интегральные усилители.
↑ Анализ даташитов и реальных измерений TDA7379
TDA7379Али
Зависимость выходной мощности TDA7379 от питания на нагрузке 4 Ом
В скобках мощность TDA7297 для сравнения. Видно что при нагрузке 8 Ом разница минимальна, а при нагрузке 4 Ом — значительна.TDA7379
Заявленные 2×38W/4Ω @18V, 1KHz возможны, если питание будет стабилизированным. Кроме того, мощность указана при искажениях 10%, а это невыносимые искажения при значительном ограничении. Реально, на пороге ограничения неискаженная мощность будет на 20…30% ниже, это 25…30 Вт на канал, очень неплохо для такой микросхемы. Кстати, ограничение наступает весьма мягко, по осциллографу куда лучше, чем в классе D.
Трекаскадный УНЧ с непосредственной связью
На рис. 7 показана схема другого внешне простого УНЧ с непосредственными связями между каскадами. Такого рода связь улучшает частотные характеристики усилителя в области нижних частот, схема в целом упрощается.

Рис. 7. Принципиальная схема трехкаскадного УНЧ с непосредственной связью между каскадами.
В то же время настройка усилителя осложняется тем, что каждое сопротивление усилителя приходится подбирать в индивидуальном порядке. Ориентировочно соотношение резисторов R2 и R3, R3 и R4, R4 и R BF должно быть в пределах (30…50) к 1. Резистор R1 должен быть 0,1…2 кОм. Расчет усилителя, приведенного на рис. 7, можно найти в литературе, например, [Р 9/70-60].





























