Схема для новичков
Будучи начинающим радиолюбителем, можно сделать реле времени своими руками на 12В. Работать такой механизм будет по самому простому принципу.
Схема подключения реле времени:

Кнопка под обозначением SB1 замыкается, происходит полное заряжение С1. Когда кнопка отпускается, часть С1 будет разряжаться через R1 и базу транзистора, который обозначен в схеме под указателем VT1.
Пока конденсатор разряжается, тока достаточно для поддержания открытого состояния транзистора VT1, а значит реле будет работать, затем отключится. Конечно, можно сделать своими руками реле времени на 2 часа — все зависит от емкости конденсатора С1.
Особенности выбора
Помимо указанных разновидностей, драйверы для светодиодных светильников подбираются по таким параметрам:
— Класс защиты (от влаги или пыли);
— Входные и выходные величины;
— Производитель
Марка – это залог высокого качества и сборки. Зачастую, покупатели отдают предпочтение именно качественной продукции, которая отличается продолжительным сроком эксплуатации и постоянным напряжением.
Как и вся электроника, они обладают определенным сроком годности. Профессиональные модели могут работать до 70 000 часов, когда более дешевые и доступные варианты – всего 20 000. Для освещения жилых помещений, где постоянно должна быть подсветка, лучше всего выбирать известных производителей. Бытовые же помещения могут освещаться более дешевыми и малопроизводительными.
В помещениях, где есть повышенные требования (соответственно, и яркость освещения) устанавливаются драйверы типа PLD-40. Коэффициент диммирования не более 20%, что говорит о постоянном и не утруждающим глаза, свете.
К драйверам применимы такие требования:
— Температурный диапазон. В зависимости от него, можно определить вероятность эксплуатации в определенных условиях;
— Виброустойчивость. В случае, если устанавливается в помещении, подверженном постоянным вибрациям;
— Максимальная мощность. Какой параметр входного напряжения выдержит
Чаще всего, выбирается оборудование по характеристикам самого светильника.
Примеры использования:
Управление электрическим обогревателем или теплыми полами. Обогреватель будет включаться в заданное время. Например — включение за час до прихода владельца и выключение поздно вечером, затем включение за полчаса до пробуждения и выключение в момент ухода на работу.
Автополив растений. Для регулярного увлажнения грунта на участке во время отпуска или командировки.
Аквариум: управление светом и подачей воздуха в аквариумах (например, таймер будет включать / отключать воздух в аквариуме каждые 2 часа).
Имитация присутствия: при долгом отсутствии хозяев дома таймер может имитировать эффект присутствия (к нескольким запрограммированным таймерам можно подключить разные нагрузки — светильники в комнатах, радиоприемник, телевизор и другие приборы, которые будут автоматически включаться и отключаться в заданное время).
Утреннее включение бытовых приборов: чайники, кофеварки, увлажнители воздуха… Можно использовать прибор в качестве будильника (подключив к таймеру любое электрооборудование: ТВ, магнитолу, радиоприемник, свет).
Освещение на улице или во дворе, по расписанию. С помощью таймера можно организовать использование электроприборов только в ночное время суток. В квартирах с многотарифным учетом электричества, что значительно сократит расходы на электроэнергию.
Освещением рекламных баннеров, щитов, фасадов зданий, уличных витрин магазинов.
Схема таймера на двух транзисторах
Нетрудно собрать реле времени своими руками на двух транзисторах. Оно начинает работать, если подать питание на конденсатор С1, после чего начнется его зарядка. При этом ток базы открывает транзистор VT1. Вслед за ним откроется VT2, и электромагнит замыкает контакт, подавая питание на светодиод. По его свечению будет видно, что сработало реле времени. Схема обеспечивает переключение нагрузки R4.
По мере того как конденсатор заряжается, эмиттерный ток постепенно снижается, пока транзистор не закроется. В результате реле отключится, и светодиод прекратит работу.
Повторный запуск устройства происходит, если нажать кнопку SB1, а затем ее отпустить. При этом конденсатор разрядится и процесс повторится.
Работа начинается, когда на реле времени 12 В подается питание. Для этого могут применяться автономные источники. При питании от сети к таймеру подключается блок питания, состоящий из трансформатора, выпрямителя и стабилизатора.
Схема акустического сенсора
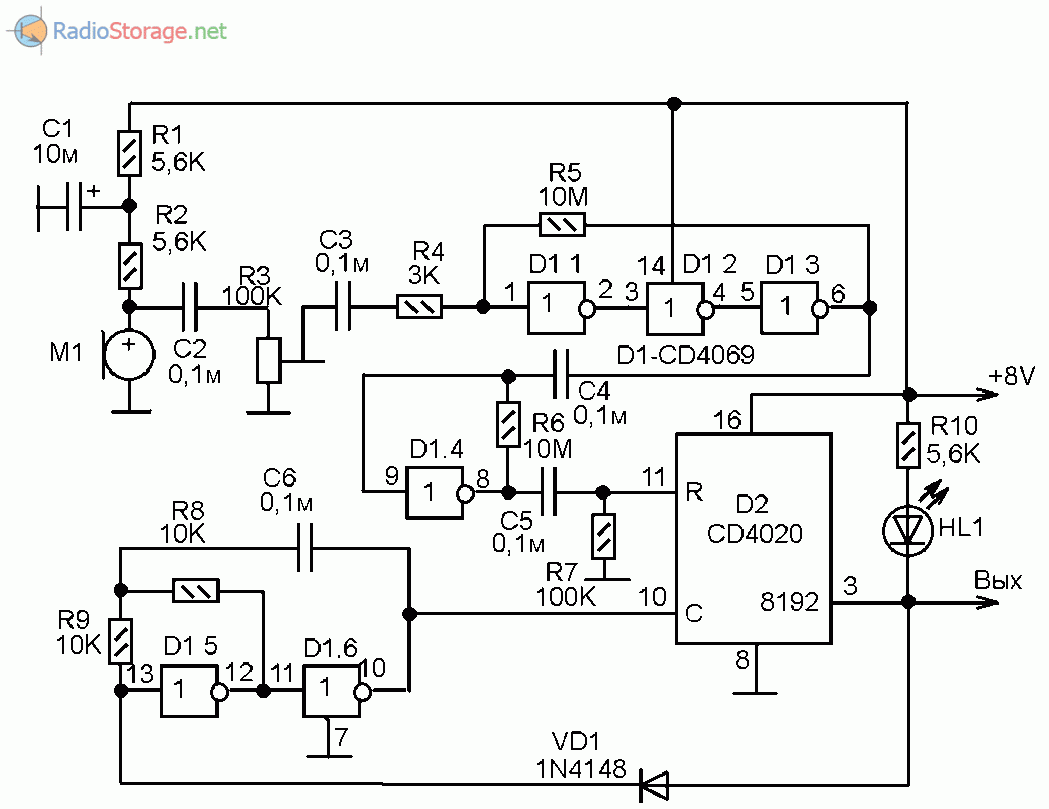
Чувствительный элемент датчика -микрофон М1. Здесь используется миниатюрный микрофон от диктофона, он электретный, к сожалению, тип его не известен (маркировка отсутствует), но с большой степенью достоверности можно утверждать, что здесь можно применить практически любой стандартный электретный микрофон с двумя выводами и встроенным усилителем.
Питание на микрофон поступает через блокирующую RC-цепочку R1-C1, резистор R2 служит нагрузкой его встроенного усилителя. Сигнал через конденсатор С2 поступает на подстроечный резистор R3, которым можно регулировать чувствительность датчика в целом.
Далее, сигнал поступает на усилитель НЧ, выполненный на логических элементах D1.1-D1.3 микросхемы CD4069. Для того чтобы данные элементы работали в усилительном аналоговом режиме цепь из трех последовательно включенных элементов охвачена обратной связью, состоящей из резисторов R4 и R5. Теоретически, коэффициент усиления этого усилителя будет равен делению R5 на R4.
На самом деле, он будет существенно ниже. На элементе D1.4 сделан еще один усилитель, данный элемент в аналоговый режим переведен цепью обратной связи, состоящей из резистора R6.
При наличии достаточного уровня громкости, этот усилитель переходит в режим ограничения и на его выходе появляются хаотические импульсы логической амплитуды, которые через конденсатор С5 поступают на вывод 11 счетчика D2. Цепь C5-R7 эти импульсы преобразует в положительные, и первый же из них устанавливает счетчик D2 в нулевое положение.
Исходным, является такое положение счетчика D2, в котором на его старшем выходе (вывод 3) присутствует логическая единица. При этом, высокий логический уровень с вывода 3 D2 через диод поступает на вывод 13 D1.5. А на элементах D1.5 и D1.6 выполнен мультивибратор, генерирующий импульсы, поступающие на счетный вход счетчика D2 (на его вывод 10).
Пока на вывод 13 D1.5 через VD1 проходит логическая единица, мультивибратор D1.5- 1.6 заблокирован, и импульсы не генерирует.
Если же, уровень звука достаточный для срабатывания датчика, то амплитуда импульсов с выхода D1.4 будет достаточной для обнуления счетчика D2. При этом, на его всех выходах, в том числе и на старшем, устанавливается логический ноль. При этом, диод VD1 закрывается и перестает влиять на вход логического элемента D1.5.
Мультивибратор D1.5-D1.6 запускается и генерирует импульсы, поступающие на вход «С» D2. А логический ноль на выводе 3 D2 зажигает индикаторный светодиод, и служит сигналом к тому, что датчик сработал.
![]()
Рис. 1. Принципиальная схема акустического датчика (звукового реле) на двух микросхемах.
Дальше ситуация может развиваться двумя путями. Если звук прекратился, то счетчик D2 посчитает импульсы, генерируемые мультивибратором D1.5-D1.6, и, примерно через 15 секунд, на его выводе 3 установится логическая единица. Светодиод погаснет, а диод VD1 выключит мультивибратор.
Если звук не прекращается, или повторяется чаще, чем один раз в 15 секунд, то счетчик D2 будет периодически обнуляться импульсами с выхода D1.4, и состояния с единицей на выводе 3 не достигнет.
Таким образом, ноль на выводе 3 D2 присутствует столько времени, сколько звучит звук, раздающийся с интервалами не реже чем 15 секунд, плюс еще 15 секунд. Например, если этот датчик должен управлять лампой по хлопку в ладоши, то после каждого хлопка свет будет гореть 15 секунд.
Время 15 секунд некритично, его можно изменить как угодно, для этого нужно изменить соответствующим образом частоту импульсов, генерируемых мультивибратором на D1.5-D1.6 подбором сопротивления R8 или емкости С6.
Таймер для управления насосом — Меандр — занимательная электроника
Устройство, схема которого показана на рисунке, периодически формирует на выходе (на выводе 11 микросхемы DD1) импульсы положительной полярности. Оно содержит два работающих поочерёдно ИС-генератора (на элементах DD1.1 и DD1.2), коммутатор на элементе DD1.3, последовательную цепь из четырёх счётчиков микросхем DD2, DDЗ, инвертор на элементе DD1.4 и электронное реле на транзисторе VТ1 и электромагнитном реле К2, управляющее работой магнитного пускателя К1. Длительность импульсов (Твкл) и пауз между ними (Твыкл) зависит от частоты формируемых генераторами импульсов и используемых выходов счётчиков и может регулироваться в широких пределах.
С подключением устройства к сети на выходе выпрямителя VD1 появляется постоянное напряжение питания и благодаря цепи R3C3 счётчики микросхем DD2, DD3 устанавливаются в нулевое состояние. При этом на выходе инвертора DD1.4 появляется уровень лог. 1 и генератор на элементе DD1.2 включается в работу. Одновременно открывается транзистор VT1, срабатывает реле К2 и своими контактами К2.1 подключает к сети обмотку магнитного пускателя К1, в результате чего тот тоже срабатывает и контактами К1.1, К1.2 подключает к сети нагрузку. С выхода элемента DD1.3 импульсы с частотой следования этого генератора поступают на вход CN (вывод 2) первого счётчика микросхемы DD2. Начинается отсчёт времени Т
вкл.
С появлением лог. 1 на выходе счётчика (вывод 14 DD3) уровень лог. 1 на выходе элемента DD1.4 сменяется уровнем лог. 0, транзистор VТ1 закрывается, обесточивая реле К2, оно отпускает и разрывает цепь питания магнитного пускателя К1, который, в свою очередь, выключает нагрузку. Одновременно включается генератор на элементе DD1.1, на вход CN первого счётчика микросхемы DD2 начинают поступать импульсы с частотой этого генератора — начинается отсчёт времени Т
выкл по окончании которого всё повторяется с начала.
На практике устройство четвёртый год используется для управления по заданному циклу водяным насосом производительностью 2500 л/ч, откачивающим воду из скважины с дебитом 300 л/ч. Для указанных на схеме номиналов элементов R1, R2, С1 и С2 насос включается на время Твкл = 151 с = 2 мин 31 с, откачивает около 130 л воды в накопительную ёмкость, а затем отключается на время Твыкл = 27 мин, в течение которого в скважине накапливается вода. Необходимость управления насосом с таким циклом вызвана тем, что без омывания водой насос выходит из строя. Питается устройство от нестабилизированного источника, содержащего понижающий трансформатор Т1 с вторичной обмоткой напряжением 9 В и выпрямительный мост КЦ405А. Для управления пускателем К1 применено реле К2 с обмоткой сопротивлением около 700 Ом и номинальным напряжением 12 В.
Преимущества
Таймер выключения света позволяет избавиться от необходимости вручную включать и выключать системы освещения в приборах, и особенно это популярно в современных аквариумах. Такой таймер включения света станет хорошим помощником в доме:
- создает иллюзию присутствия хозяев дома на случай длительного отъезда;
- экономит энергию, когда человек забывает выключить за собой свет в комнатах;
- в нужное время включает свет на лестничной площадке и крыльце.
Установка устройства очень простая, и таймер времени купить в Москве недорого возможно на сайте . Условия доставки в Московском регионе, а также подробности приобретения можно узнать по телефонам, указанным в контактной информации.
Активация механизма
Подключение устройства производится в строгом положении, предписанным техпаспортом. Обычно прибор устанавливается в вертикальном положении, если он не отклоняется от вертикали более чем на 10 градусов. Также необходимо придерживаться температурного режима: от -20 до +50 градусов по Цельсию.
Третьим параметром, который учитывается при установке устройства, является влажность воздуха. Допустимый уровень не должен быть больше 80%. При подключении необходимо отключить электрическую схему от питательного устройства. Схема, как сделать реле времени 220В своими руками:
Дополнительно на самом корпусе имеются обозначения, указывающие в какой последовательности подключать элементы. Обычно это выглядит подобным образом:
- Первым делом подключается линия напряжения на клеммы питания.
- Далее, идет соединение фазной линии с рубильником и входным контактом.
- Последним шагом является подключение выходного контакта к фазной линии.
В действительности, реле времени подсоединяется по классическому пути многих приборов, то есть идет соединение питания и активация нагрузки через соответствующие контакты, которые образуют группы, их бывает несколько. Все зависит от реле, которое может быть однофазным или трехфазным.
Пролог.
Пришло лето и тем из нас, кто собирается отправиться в путешествие, так или иначе придётся организовать полив цветов в отсутствие хозяина. Многократно проведённые эксперименты с передачей ключей хорошим людям почему-то плохо отражаются на здоровье цветов. Но, это и не удивительно. Кому под силу, на протяжении месяца или двух, каждые три-четыре дня посещать вашу квартиру и поливать цветы… за получение призрачного сувенира, привезённого из поездки.

Поиск готового автомата для полива растений в Интернете не увенчался успехом. Все эти автоматы, даже те, что стоят много больше 100$ при первом же пристальном рассмотрении перестают внушать доверие. Либо это просто убогие капиллярные системы, либо навороченные автоматы на микропроцессорах, но почему-то собранные в пластмассовых коробочках.

Что касается любительских конструкций, то я тоже просмотрел всё, что сумел найти в сети. К сожалению, мне не удалось найти ни одной конструкции заслуживающей внимания. Все они оказались больше похожими на плод воображения, перенесённый на бумагу. Одну из подобных схем я тоже «нарисовал» в голове, когда гулял по парку и обдумывал конструкцию. Я даже её смакетировал и подключил к датчикам.
Автомат отсчитывал заранее запрограммированное количество суток (ну как же без этого), отслеживал закат солнца, влажность почвы и управлял насосом.
Но, когда я стал подробно объяснять алгоритм работы этой схемы жене, то выяснилось, что машина должна уметь корректировать график полива не только в сторону опережения, но и в сторону отставания от графика, что полностью лишало смысла использование таймера. Собственно наличие суточного таймера в фабричных поливальных машинах и сбило меня поначалу с правильного пути.
И действительно. Если температура воздуха снизилась или возросла влажность, то поливать нужно реже, а если стало сухо и жарко, как в пекле, то чаще.
Получалось, что основным элементом автоматизации становится датчик влажности почвы, а вовсе не таймер. Но, почему же производители ширпотреба выбрали таймер? Может быть потому, что датчик влажности не смог обеспечить правильной оценки влажности почвы…
Поливальную машину я собирал по заданию супруги. Она же и предложила первоначальное техническое задание.
На базе микросхемы КР512ПС10: подробная инструкция
Этот таймер для инкубатора своими руками сделать еще проще, чем предыдущий. Печатная плата сразу же снабжена встроенной автоматикой, которая позволяет легко настраивать время работы и паузы. Для этого меняют входы, что позволяет увеличить максимальное время паузы до двух суток, а работы – до 2 часов.
Работа устройства основа на двух сигналах. Первый передает ток на исполняющий механизм и приводит его в действие. Второй создает цикличные импульсы, периодичность которых определяет время работы и паузы.
Платы поставляются в разной комплектации, поэтому вручную вносить правки в микросхему, как правило, не нужно. Если такая необходимость возникла:
- найдите резистор R1;
- закоротите его;
- засеките время, которое потребуется на поворот лотка;
- подключите резистор и установите точное время работы.
Самодельный таймер для инкубатора рассчитан на бытовое применение, в инкубаторах, где подача тепла происходит порционно. Фактически, устройство приводит лоток в движение через определенное время после включения нагревателя, и через равные промежутки времени осуществляется повторение цикла.
Если сам инкубатор сделан на базе или по схеме промышленного образца КР512ПС10 подойдет идеально. Особенность подобных агрегатов в том, что они используют мощные нагревательные элементы, которые требуют постоянного вращения лотка. Поскольку плата способна посылать импульс в формате, когда время паузы равно работе, ее легко настроить в унисон с обогревателем.
Таймер вкл./выкл. и его монтаж
Сегодня существуют разные типы таймера выключения света, с небольшими различиями в подключении. Здесь будет рассматриваться вариант монтажа двухканального таймера. К верхним контактам подводится напряжение домашней электрической сети 220 Вольт. Обычно на всех моделях питание подводится сверху, а организация работы осуществляется с помощью нижних контактов.
Таким образом, разрывается лишь проводник с фазой, а ноль отправляется прямиком на электроприборы. К среднему контакту подводится фаза от электрического щита. Она будет отдельно управлять боковыми подключениями. В случае управления одной цепью, один из боковых контактов будет свободным.
Технические характеристики устройства, работающего по хлопку
Выключатели света, активирующиеся звуками от хлопков, можно найти в продаже или сделать самостоятельно. Рассмотрим прибор «Экосвет-Х-200-Л», выпускаемый белорусской . Он обладает следующими техническими характеристиками:
- мощностью нагрузки — до 300 ватт;
- силой звука — 30–150 децибел;
- напряжением сети — 220 вольт.
Хлопковые выключатели «Экосвет-Х-300-Л» предназначены для включения и выключения освещения по громкому и звонкому звуку
В комплект кроме непосредственно выключателя входит коробка и инструкция по монтажу. Цена данного выключателя в сравнении с аналогичными приборами других изготовителей является вполне демократичной. Выключатель выпускается в защитном корпусе класса IP-30. Работать он может при температуре от -20 о С до +40 о С. Такое устройство сочетается фактически с любыми светильниками: галогенными, люминесцентными, энергосберегающими, LED и стандартными лампами накаливания. Размер устройства — не более спичечного коробка, поэтому его легко разместить в основании любого источника света. Крепится выключатель с помощью двустороннего строительного скотча или саморезов.
Составляющие компоненты звукового выключателя
Смонтировать акустический выключатель можно и самостоятельно. Приведём пример с использованием в микрофонном усилителе транзисторов КТ315 отечественного производства. В финишном каскаде применяется транзисторный ключ большой мощности на биполярном транзисторе КТ818. Если предполагается управление лампами с питанием выше 12 вольт, то в цепи необходимо реле. Если предполагаемые нагрузки меньше данного значения, то реле можно вычеркнуть. Медные провода соединяются при помощи клемм Wago 222, имеющих свои плюсы и минусы.
Медные провода можно соединить при помощи клемм Wago
Плюсы клеммников Wago:
- быстрота, аккуратность и лёгкость соединения проводов;
- электробезопасность;
- отсутствие необходимости использовать специальный инструмент электрика;
- надёжность;
- эстетичность и красота.
Минусы клеммников Wago:
- высокая цена;
- не слишком удобное расположение гнёзда.
Где используется система трех выключателей?
Оборудование выключателя с управлением с трех разных точек обеспечивает практичность. Исчезает надобность идти через всю комнату или длинный коридор, чтобы включить или выключить свет.
Пример расположения проходных выключателей в спальне
Рационально использовать такую систему проводки для двора или приусадебного участка. Вышли из дома включили свет, подошли к строению выключили. Вышли снова включили, пошли к другому объекту.
Например, комната имеет несколько спальных мест. Первый прибор будет у двери, второй возле одной стороны, третий возле второй стороны кровати. То есть, нет необходимости вставать выключать свет.
Или освещение проема лестницы, для того чтобы не подниматься или спускаться в темноте. Один выключатель устанавливается вначале внизу, следующий посередине, а третий в конце, наверху лестницы.
Удобно использовать подключение с 3х мест в подъездах. На первом этаже включили светильник, на втором или третьем выключили. Это значительно экономит электроэнергию.
Актуально устанавливать выключатели на три точки в продолговатых коридорах и проемах, с несколькими входами в разные помещения. В начале коридора включили в середине или в конце выключили.
Схема контроля лампы используется как в одной комнате, так и для большого пространства.
Использовать такую систему освещения можно даже в проходных комнатах. В одной комнате включили, прошли комнату, в другой комнате выключили. Удобно и экономно.
Размышления.
Сначала нужно было решить, как автоматизировать доставку воду к растениям. В промышленных поливальных установках для этих целей используется либо электромеханические клапаны, либо насосы.
Недостаток электромеханического клапана в том, что ему требуется некоторый напор воды. То есть, пришлось бы поднимать сосуды с водой выше уровня вазонов. Поднять же 50 или даже 150 литров воды сложно, да и опасно. Если клапан или водоподводящие трубки дадут течь, то весь запас воды окажется на полу и возможно не только на моём.
Подключить же оросительную систему к водопроводу нельзя по ряду причин.
Первая причина. Вода для полива не должна содержать хлора, то есть должна быть отстоянной.
Вторая причина и возможно даже более веская. При отъезде даже не несколько дней, входные водопроводные вентили следует перекрывать, так как это единственный способ снять с себя ответственность при прорыве труб.
Что же касается водяных насосов, то они умеют качать воду снизу вверх. При этом любая течь сможет проявить себя только в очень короткие промежутки времени, а именно тогда, когда происходит полив.
За считанные минуты, небольшая протечка воды вряд ли может нанести большой ущерб. Если же случится авария и насос не выключится, то намного проще разорвать цепь питания схемы управления насосом, чем перекрыть воду перед заклинившим электромеханическим клапаном.
Да, в плане перестраховки я мастак. Но, ведь одно серьёзное стихийное бедствие, вызванное протечкой, может заставить скромного дауншифтера устроиться на неинтересную работу.
Описание схемы работы простого цифрового таймера
Как только будет включено питание таймера, конденсатор С1 заряжается через сопротивление R2 в результате чего на выводе 11 кратковременно появляется лог.1, переводя все выходы счетчика в ноль. Транзистор, подключенный к выходу счетчика, откроется и сработает реле, подключив своими контактами нагрузку.
С мигающего светодиода с частотой около 1,4 Гц поступают импульсы на тактовый вход (ножка 10) счетчика DD1. C каждым спадом входного импульса происходит приращение счетчика. По прошествии 256-и импульсов (по времени это займет приблизительно 256 / 1,4 Гц = 183 сек. или ~ 3 минуты), на выводе 12 возникает лог.1. В связи с этим транзистор закроется, обесточив нагрузку. Плюс ко всему лог.1 с выхода 12 поступает на тактовый вход DD1 через диод VD1, останавливая тем самым работу таймера.
Периодичность работы таймера можно подобрать путем подключения точку соединения резистора R3 и диода VD1 к различным выходам DD1. Немного подправив данную схему, возможно построить таймер, исполняющий противоположную функцию работы. Изменение затрагивает транзистор VT1. Его необходимо поменять на транзистор иной структуры.
Теперь при появлении на выходе счетчика лог.1, транзистор будет открываться и включать нагрузку. Взамен электрореле в данном варианте, возможно включить простой звуковой излучатель с внутренним генератором, к примеру, HCM1612X. Подсоединять электроизлучатель необходимо соблюдая полярность.
Как подобрать драйвер (блок питания) для светодиодов
Полезные ссылки:
- Комплектующие для сборки самодельных фитоламп
- Фото и видео примеры самодельных фитоламп для растений
У каждого диода, в свою очередь, в описании указано падение напряжения при разных токах. Например, для красного диода 660 нм при токе 600 мА оно составит 2,5 В:
Количество диодов, которое можно подключить на драйвер, суммарным падением напряжения должно укладываться в пределы выходного напряжения драйвера. То есть на драйвер 50Вт 600 мА с выходным напряжением 60-83 В можно подключить от 24 до 33 красных диодов 660 нм. (То есть 2,5*24 = 60, 2,5*33 = 82,5).
Другой пример: Хотим собрать биколорную лампу красный + синий. Выбрали соотношение красного к синему 3:1 и хотим рассчитать, какой драйвер нужно взять для 42 красных и 14 синих диодов. Считаем: 42*2,5 + 14*3,5 = 154 В. Значит, нам потребуется два драйвера 50 Вт 600 мА, на каждый будет приходиться 21 красных и 7 синих диодов, суммарное падение напряжения на каждом получится по 77 В, что попадает в его выходное напряжение.
Теперь несколько важных пояснений:
1) Не стоит искать драйвер мощностью более 50 Вт: они есть, но они менее эффективны, чем аналогичный набор драйверов меньшей мощности. Более того, они будут сильно греться, что потребует от Вас дополнительных расходов на более мощное охлаждение. Кроме тго, драйвера мощностью более 50Вт как правило сильно дороже, например драйвер на 100Вт может быть дороже чем 2 драйвера по 50Вт. Поэтому гнаться за ними не стоит. Да и надежнее когда цепи светодиодов разделены на секции, если вдруг что-то перегорит — то сгорит не все а только чать. Поэтому выгодно разделять на несколько драйверов, а не стремиться все повесить на один. Вывод: 50Вт — оптимальный вариант, не больше.
2) Ток у драйверов бывает разный: 300 мА, 600 мА, 750 мА — это ходовые. Других вариантов довольно много. По большому счету, более эффективным с точки зрения КПД на 1 Вт будет использование драйвера на 300 мА, также он не будет сильно нагружать светодиоды, и они будут меньше греться и дольше прослужат. Но главный минус таких драйверов, что диоды будут работать «вполсилы», и поэтому их потребуется примерно в два раза больше, чем для аналога с 600 мА. Драйвер с током 750 мА будет питать диоды на пределе возможностей, поэтому диоды будут очень сильно греться, и им потребуется очень мощное, хорошо продуманное охлаждение. Но даже несмотря на это, они в любом случае деградируют от перегрева раньше среднего срока «жизни» светодиодных ламп работающих например на 500-600 мА токе. Поэтому мы рекомендуем использовать драйверы с током 600 мА. Они получаются самым оптимальным решением с точки зрения соотношения цена-эффективность-срок службы.
3) Мощность диодов указывается номинальная, то есть максимально возможная. Но на максимум они никогда не запитываются (почему — см. п.2). Реальную мощность диода рассчитать очень просто: необходимо ток используемого драйвера умножить на падение напряжения диода. Например, при подключении драйвера на 600 mA к красному диоду 660 нм мы получим реальное напряжение на диоде: 0,6(А) * 2,5(В) = 1,5 Вт.




























