Критерии выбора
Перед покупкой важно учесть все характеристики. Основными критериями являются:
Основными критериями являются:
- Звучание. К каждому микрофону подбирают свой предусилитель. В среднем и низком ценовых сегментах нередко бывает так, что с данным акустическим устройством транзисторный преамп дает более благоприятный эффект, чем ламповый.
- Диапазон усиления. Он должен быть достаточным для решения поставленных задач.
- Запас по перегрузке, т.е. максимально допустимое напряжение сигнала, поступающего на вход. Зависит от чувствительности микрофона и наибольшей возможной силы источника звука (SPL).
- Шум. Вместе с аналогичным параметром микрофона не должен превышать заданного значения. Самым малошумящим является динамический микрофон.
- Соотношение сигнал/шум. Чем выше этот параметр, тем качественнее аудиопоток.
Количество входов
Если требуется подключить несколько микрофонов, выбирают преобразователь с соответствующим числом разъемов. Рекомендуется приобрести модель с 2 или более входами даже в том случае, если источник звука пока 1. В будущем ситуация может измениться, и тогда не придется покупать новый преамп.
Встроенный лимитер
Лимитер-компрессор включается при перегрузках, чтобы избежать искажений аудиопотока. Он выполняет 2 функции:
- ограничивает уровень сигнала;
- сжимает динамический диапазон.
В большинстве случаев без этого компонента удается обойтись. Но если 2 модели стоят приблизительно одинаково, лучше выбрать с лимитером.
Фильтр низких частот
Этот компонент отсеивает сигнал с частотой ниже 200 Гц. В результате подавляются помехи, например:
- гул от инструментов;
- гнусавость;
- бочковатость.
Индикаторы уровня
Качество записи зависит от того, насколько близок уровень сигнала к оптимальному. Под этим термином понимают максимально возможную величину, при которой шумы остаются приемлемо низкими. Поэтому индикаторы уровня или хотя бы перегрузок – важный компонент преампа. Без них звукорежиссер работает вслепую.
Индикаторы бывают 2 типов:
- стрелочные;
- светодиодные.
С последних легче снимать показания, но они отображают уровень сигнала дискретно.
Переключатель фазы
Другое название – кнопка переворота или инвертирования фазы. Необходимость в этой операции иногда возникает при одновременной записи с нескольких микрофонов.
Фантомное питание

Питание необходимо выбирать в соответствии с техническими данными микрофона.
Распространены следующие утверждения:
- вольтаж в 48 В обеспечивает более высокое качество звучания по сравнению, например с 12 В;
- с повышением напряжения можно расширить динамический диапазон звукоснимателя.
Это справедливо лишь для небольшой части микрофонов. Большинство из них хорошо работает в диапазоне 12-48 В или 9-52 В, повышение напряжения не отражается на капсюле акустического устройства и его электронной схеме. Это объясняется тем, что фантомное питание снабжает микрофон не напрямую, а через внутренний регулируемый источник.
Тем, кто испытывает затруднения при выборе параметров данного компонента, рекомендуется проконсультироваться у производителя звукоснимателя.
Варианты схемы предусилителя

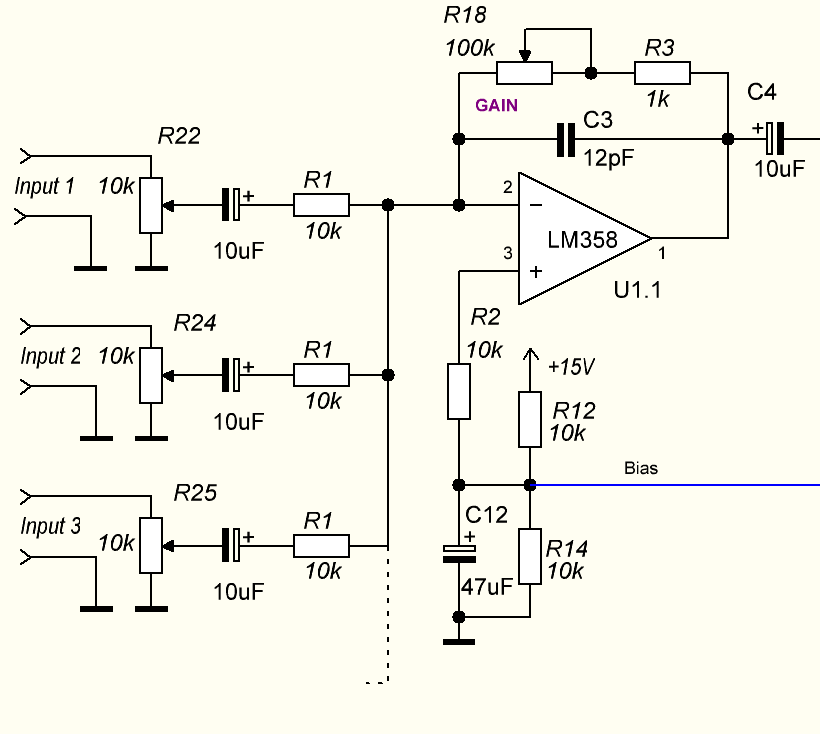
Как я уже упоминал выше, вы можете добавить к этому усилителю неограниченное количество аудио входов, сделав небольшой микшер аудио сигналов. На схеме показано как добавить три входа. Вы можете добавить сколько угодно входных ячеек. Это превращает входной каскад в инвертирующий смеситель с регулировкой коэффициента усиления. При этом можно независимо регулировать уровень сигнала с каждого источника соответствующим переменным резистором.
Как вы уже поняли, я описал монофоническою версию предусилителя. Для использования в стерео усилителе нужно сделать два таких преампа и использовать сдвоенные потенциометры в регуляторах тембра и громкости.
Питание электретных микрофонов. Фантомное питание в профессиональной аудио технике. Часть 1
. Часть 1
Электретные микрофоны нуждаются в напряжении смещения для встроенного буферного предусилителя. Это напряжение должно быть стабилизировано, не содержать пульсаций, так как в противном случае они поступят на выход в составе полезного сигнала.
3. Основные схемы питания электретных микрофонов
| Рис.02 — Принципиальная схема | 
| Рис.03 — Альтернативная принципиальная схема | 
3.3 Простейшая схема питания электретного микрофона
| Рис.05 — Простейшая схема питания электретного микрофона | 
Если вы не знаете правильную полярность батарейки, попробуйте включить ее в двух направлениях. В подавляющем большинстве случаев неправильная полярность при низком напряжении не вызывает никаких повреждений микрофонного капсюля.
4. Звуковые карты и электретные микрофоны
В данном разделе рассматриваются варианты подачи питания на микрофоны от звуковых карт.
4.1 Вариант Sound Blaster
| Рис.06 — Распиновка jack-а для подключения к звуковой карте Sound Blaster | 
- Тип входа: небалансный (несимметричный), низкоомный
- Чувствительность: около -20дБВ (100 мВ)
- Входное сопротивление: 600-1500 Ом
- Разъем: 3,5 мм stereo jack
- Распиновка: Рисунок 07
| Рис.07 — Распиновка разъема с сайта Creative Labs | 
| Рис.08 — Микрофонный вход звуковой карты Sound Blaster | 
| Рис.09 — Распиновка jack-а для подключения микрофона к звуковой карте | 
| 
 | 
| Рис.12 — Простейшая схема, работающая с SB16 | 
4.6 Подключение микрофона телефонной трубки к звуковой карте
Если вы хотите использовать динамик трубки, то подключите его к Tip и вставьте в звуковую карту. Перед этим убедитесь что он имеет сопротивление более 8 Ом, в противном случае усилитель на выходе звуковой карты может сгореть.
4.7 Питание мультимедийного микрофона от внешнего источника
| Рис.14 — Питание мультимедийного микрофона | 
| Рис.15 — Общая схема питания компьютерного микрофона | 
Примечание 2: обычно напряжение питания микрофонов, подключаемых к звуковой карте составляет около 5 вольт, подаваемых через резистор 2,2 кОм. Микрофонные капсюли обычно не восприимчивы к к постоянному току от 3 до 9 вольт, и будут работать (хотя уровень подаваемого напряжения может повлиять на выходное напряжение микрофона).
| Рис.16 — Подключение ММ микрофона к обычному входу | 
4.9 Plug-in power
Для устройств, которые используют подключение Plug-in power для электретных микрофонов, схема приведена ниже (Рис.17):
| Рис.17 — Подключение микрофонов с использованием Plug-in power | 
| Рис.18 — Схемотехника разъема Plug-in power | 
Усилитель мощности

На фото ниже показана полностью собранная печатная плата УМЗЧ. С помощью TIP35 и TIP36 транзисторов выходного каскада обеспечивается надежность при работе в самых тяжелых сценических условиях. Другие особенности схемы включают в себя защиту от короткого замыкания — компоненты смещения диодов D2 и D3.

Защита от короткого замыкания ограничивает выходной ток до относительно безопасного уровня. Защита будет ограничивать пиковый выходной ток до примерно 8 ампер. Ток смещения является регулируемым, и должен быть установлен на уровне около 25 мА в покое. Транзисторы TIP3055/2966 или MJE3055/2955 также могут быть использованы для УМЗЧ. Схема позволяет подключать до двух 8-Омных акустических колонок (по 4 Ом). Не используйте АС менее 4 Ом на этот усилитель — он не рассчитан на столь малое сопротивление!
Как правильно подключить динамический микрофон к кабелю.
Имея в наличии стерео микрофон от старого катушечного магнитофона, я хотел было записать стерео звук. Но, не тут то было…
Чувствительность динамических микрофонов уступает чувствительности электретных, что предъявляет к первым повышенные требования по экранированию от помех и наводок. Однако эти требования часто игнорируются производителем. Именно так обстояло дело с моими микрофонами. Подключены к кабелю они были по-разному, но каждый неправильно по-своему.

- Корпус.
- Вывод катушки.
- Вывод катушки.
На рисунке видно, что у левого микрофона вообще оказался не подключенным корпус, а у правого, один из выводов катушки был подключен к корпусу. Оба эти подключения выполнены неправильно, особенно если учесть, что был применён кабель с экранированной витой парой.

На картинке показано, как правильно подключить динамический микрофон к микрофонному усилителю с асимметричным входом.

А это подключение микрофона к микрофонному усилителю с симметричным входом.

Наиболее дешёвые динамические микрофоны подключают с использованием однопроводного экранированного кабеля. На рисунке схема такого подключения.
Если вы слышите наводки в виде фона с частотой 50Гц, то микрофон лучше подключить с использованием экранированной витой пары.
Пунктирной линией на схемах показан металлический корпус микрофона, который следует соединить с экранирующий оплёткой кабеля. Выводы катушки нужно соединить с витой парой. Не все бюджетные динамические микрофоны позволяют это сделать безболезненно. Часто один из проводов катушки уже подключен к металлическому корпусу микрофона.
Не пытайтесь самостоятельно перепаивать провод катушки к другому контакту. Катушка намотана проводом 0,05мм и тоньше. Для сравнения — толщина волоса человека 0,03-0,04мм
Любое неосторожное касание выводов катушки неминуемо приведёт к обрыву. Кроме того, выводы катушки дополнительно покрывают клеем, что также усложняет задачу
Что такое чувствительность на микрофоне?
Чувствительность микрофона отражается в децибелах (дБ) или в милливольтах на паскаль (мВ/Па). Отрицательный, низкие децибелы означают более низкую чувствительность. Низкое значение мВ/Па также означает, что чувствительность мала.
Но чувствительность не равна качеству записи, все зависит от того, что и где вы собираетесь записывать. Например, на камерном концерте или в студийном интервью лучше использовать высокую чувствительность, а на шумной улице — низкую.
Уровни звукового давления, или SPL, также измеряются в дБ и отражают максимальную силу звука, которую улавливает микрофон. Среднее значение составляет 100 дБ, а высокое — 130 дБ.
Диапазон воспроизводимых частот определяет, насколько естественно будет звучать запись. Для вокала и музыкальных инструментов требуется диапазон от 40-50 Гц до 15 000 Гц, хотя для басовых инструментов рекомендуется 20-30 Гц. Для записи речи достаточно 80-10 000 Гц. И микрофон Raylab RecMic SH LavMic с проводной петлей, имеющий диапазон 20-20 000 Гц, будет отлично подходить для этих целей. Это больше, чем рекомендуемый средний показатель, а это значит, что микрофон не будет перегружен громкими звуками. Ваш голос будет оставаться чистым, даже если автомобиль проезжает мимо или вертолет пролетает над головой.

Высокочувствительные микрофоны подходят для студий.
Чувствительность микрофона — это значение, которое определяет способность устройства преобразовывать акустическое давление в электрическое. Функция представляет собой отношение звукового выхода (напряжения) к звуковому входу микрофона (звуковое давление). Значение должно быть установлено в милливольтах на паскаль (мВ/па).


Параметр измеряется при определенных условиях: звуковой сигнал 1 кГц подается с уровнем звукового давления 94 дБ SPL, что равно 1 Паскаль. Значением выходного напряжения является чувствительность. Высокочувствительное устройство генерирует высокое напряжение для считывания определенного звукового давления. Таким образом, чувствительность отвечает за наименьшее усиление при записи звука на устройстве или микшере. В то же время, функция не влияет на другие параметры.
Изготовление усилителя
Далее хитрый план таков: т. к. микрофон, который нужно держать в руке, нафик не нужен, рукоятку с куском бетона и выключателем — на помойку, голову из трёх частей (с Фото 2) собираем обратно, приделываем сзади усилитель и ставим сие на штатив.
После перебора деталей (особенно транзисторов с разными маркировками) с тестированием качества звукозаписи имеем такую конечную схему:
Схема 1
От транзистора качество звукозаписи вообще не зависит, хоть какой NPN ставь. Ну, вот выбран 2SC945 как «for audio-frequency applications» и «low noise», причём они бывают с буквой Y — коэффициент усиления примерно 150, и P — коэф. усиления 250. Конденсатор на проход лучше ставить двойной: плёночный металлизированный с хорошим проходом через него высоких частот (ВЧ) и электролитический (он тоже, очевидно, металлизирован) как можно большей ёмкости для всего остального.
Для справки
Напряжение в микрофонном входе на настольном компьютере — 2.16 вольта (без подключённого микрофона). А вот, например, на микрофонном контакте в разъёме для гарнитуры смартфона Самсунг — 2.5 вольта и, кстати, этот микрофон с этим самодельным усилителем прекрасно подключается и работает в качестве внешнего микрофона там.
Смартфон Samsung (любой, лишь бы 4-х контактный разъём для гарнитуры в нём был) считает, что подключена гарнитура, даже если просто воткнуть штекер без наушников и микрофона в его гнездо. Но если микрофон есть, то он должен иметь сопротивление не менее 1.2 кОм; иначе, если сопротивление 600 Ом, то смартфон считает, что нажата кнопка «next» на гарнитуре; если 300 Ом — нажата кнопка «previous».
Для пущей надёжности делаем усилитель на печатной плате простейшим образом:

Фото 3. Изготовление печатной платы по-быстрому. Не ЛУТ
Сначала на куске меднённого текстолита рисуем маркером (для стекла и компакт-дисков) нужный рисунок. Потом травим в хлорном железе. Затем стираем следы маркера тряпочкой, смоченной в спирте. Сверлим дырки.
Втыкаем, припаиваем детальки, крепим плату в зад головки:

Фото 4. Динамический микрофон с самодельным предусилителем
Для теста качества записи этим микрофоном используем , с 6 по 28 секунду. Запись этим микрофоном с простых компьютерных динамиков Microlab M-600 (2 х 12 Вт):
↑ Высококачественный регулятор тембра
В высококачественной аппаратуре нашел применение пассивный регулятор нижних и верхних частот, показанный на рис. 4 .

Рис. 4. Высококачественный пассивный регулятор тембра
Здесь элементы R1 – R3, C1, C2 образуют пассивный частотно – зависимый корректор нижних частот; R5 – R7, C3, C4 – корректор верхних частот. Включенный между регуляторами резистор R4 является развязкой, уменьшающей влияние регуляторов друг на друга. Конденсатор C0 служит для развязки по постоянному току.
Для расчета регулятора тембра, приведенного на рис. 4, мною подготовлен файл в табличном процессоре Microsoft Excel. На рис. 5 показан скриншот рабочего листа таблицы (без прилагаемого здесь же графического материала). В ячейки, закрашенные светло – синим цветом заносятся исходные данные, в ячейках таблицы, залитых оранжевым цветом, размещены результаты расчета. В начале расчета выберем величины сопротивлений переменных резисторов R2 и R7 в килоомах, далее заносим диапазон регулировок нижних и верхних частот в децибелах. Как только запишем в оставшиеся три ячейки светло – синего цвета частоты fнр, fвр и fн, сразу увидим результаты расчета всех остальных элементов регулятора. Останется только привести их к ближайшим значениям из выбранного стандартного ряда Е24 или Е48.

Рис. 5. Расчет регулятора тембра с помощью электронной таблицы Microsoft ExcelКонтрольный пример №1 . Рассчитаем с помощью электронной таблицы пассивный регулятор тембра с пределами регулирования АЧХ ±20 дБ, рис. 11.2.3 . Исходные данные: R2=R7=100 кОм, fнр=50 Гц, fвр=10000 Гц. Получаем: R1=R5=10 кОм, R3=R6=1 кОм, R4=10 кОм, C1=0,032 мкФ, C2=0,318 мкФ, C3=0,0159 мкФ, C4=0,159 мкФ, C0=0,16 мкФ. Округляем до ближайшего номинала: R1=R5=10 кОм, R3=R6=1 кОм, R4=10 кОм, C1=0,033 мкФ, C2=0,33 мкФ, C3=0,015 мкФ, C4=0,15 мкФ, C0=0,15 мкФ.
Схема простого микрофонного предусилителя на одном транзисторе
Данная схема микрофонного предусилителя работает как с динамическим, так и с электретными микрофонами.
Работа электретных микрофонов базируется на возможности определенных видов материалов с повышенной диэлектрической проницаемостью (электретов) менять поверхностный заряд под воздействием акустической волны. Данный тип микрофонов отличается от динамического высоким входным сопротивлением.

При использовании электретного микрофона, для смещения напряжения на микрофоне, необходимо установить сопротивление R1
  микрофонный усилитель на одном транзисторе
микрофонный усилитель на одном транзисторе
Поскольку эта схема микрофонного усилителя для динамического микрофона, то при использовании электродинамического микрофона его сопротивление должно быть в диапазоне от 200 до 600 Ом. При этом конденсатор C1 необходимо поставить до 10 мкф. Если это будет электролитический конденсатор, то его плюсовой вывод необходимо подключить в сторону транзистора.
Питание осуществляется от батареи крона или же от стабилизированного источника питания. Хотя лучше от батареи, чтобы исключить шумы. Биполярный транзистор BC547 можно заменить на отечественный КТ3102. Конденсаторы электролитические на напряжение 16 вольт. Для предотвращения помех, подключать предусилитель к источнику сигнала и к входу усилителя необходимо экранированным проводом. Если необходимо дальнейшее мощное усиление звука, то можно собрать усилитель на микросхеме TDA2030.
Микрофонный усилитель для электретного микрофона

Электретный микро при громком звуке, выдаёт на выходе порядка 10-15 mV, поэтому для усиления сигнала до уровня 400-600 mV может использоваться схема с одним или двумя каскадами. Конструкция может быть собрана на обычном или полевом транзисторе и интегральной микросхеме. Усилитель микрофона на одном транзисторе выполнен на малошумящем приборе с обратной проводимостью. Схема подходит для применения в звуковых трактах персональных компьютеров. Достоинством устройства является низковольтное питание и его можно питать от пальчиковой батарейки на 1,5 вольта. Величину конденсатора С3 можно изменять в указанных пределах.
Описание работы
Принципиальная схема предусилителя показана на рисунке ниже. Это классическое подключение операционного усилителя DA2 (TL072) в неинвертирующей конфигурации с однополярным питанием.

Сигнал, поступающий на вход, т.е. в точке А, проходит через конденсатор С1 на неинвертирующий вход операционного усилителя.
Постоянное напряжение на этом выходе определяется резисторным делителем R2, R3, R5 и составляет чуть больше половины напряжения питания. Входное сопротивление самого усилителя для переменных низкочастотных сигналов (без R1) равно сумме сопротивлений R4 и параллельного соединения резисторов R3, R5 и составляет примерно 1,3 МОм.
Коэффициент усиления определяется отношением сопротивлений R7, R8, R9 к R6. Для возможности регулировки усиления в схеме использованы три резистора (R7-R9), которые можно закоротить с помощью расположенных рядом контактных площадок. Чем больше активное сопротивление R7-R9, тем больше коэффициент усиления.
При значениях элементов, как показано на схеме, путем замыкания соответствующих резисторов можно получить следующие значения усиления: 11, 23, 33, 48, 58, 70, 80. Закоротив все три резистора (однократное усиление) можно получить хороший повторитель. Однако в этом случае резистор R6 следует удалить, чтобы он излишне не нагружал выход и не увеличивал потребляемый ток.
Теоретически при больших сопротивлениях данных резисторов коэффициент усиления может быть больше 80. На практике не следует увеличивать коэффициент усиления более 100, так как при этом ухудшаются результирующие динамические свойства.
Цепь С3, R10 отсекает постоянную составляющую, поэтому постоянное напряжение на выходе «С» всегда равно нулю. Поскольку предусилитель может работать с трехконтактными электретными микрофонами, то в качестве источника хорошо отфильтрованного напряжения используется второй усилитель DA1.
Хорошая фильтрация питания снижает шум и подверженность самовозбуждению. Напряжение постоянного тока в точке «B» составляет примерно 3/4 напряжения питания. За счет применения в делителе (R2, R3, R5) резисторов с большим сопротивлением и конденсатора С2 емкостью 10 мкФ эффективно фильтруется напряжение как для DA1, так и для DA2.
Стенд для пайки со светодиодной подсветкой
Материал: АБС + металл + акриловые линзы. Светодиодная подсветка…
Подробнее
Резистор R1 используется только в сочетании с двухконтактным электретным микрофоном. Сопротивление 2,2 кОм обеспечит хорошую динамику.
Классификация микрофонных предусилителей
Устройства классифицируются по нескольким признакам. 4 из них считаются основными.
По форм-фактору
По форм-фактору преампы делятся на:
- встроенные – в виде схемы в составе микрофона или микшерного пульта;
- внешние – самостоятельные приборы.

Предусилители могут быть как вмонтированными, так и  отдельными устройствами.
По характеру влияния на сигнал
Различают 2 вида:
- прозрачные;
- окрашивающие.
Первые транслируют сигнал без примесей.
Вторые меняют звучание, делая его теплым, насыщенным и бархатистым.
По схеме
Применяют следующие виды схем:
- ламповую;
- транзисторную;
- гибридную;
- моделирующую.
Гибридная схема содержит компоненты 2 первых типов.
Моделирующая – построена на транзисторах, но включает в себя цифровой преобразователь. Он придает сигналу объемности и теплых оттенков, имитируя эффекты ламповой схемы.
По наличию трансформатора
Данный элемент тоже окрашивает аудиосигнал, придает ему насыщенности. У бестрансформаторных преампов звук чистый и плоский, особенно у транзисторных.
Схема микрофонного усилителя на микросхеме
Существует много конструкций микрофонного усилителя на микросхеме. Чаще всего в устройствах применяются операционные усилители, но имеются интегральные компоненты представляющие собой готовый микрофонный канал. Примером такой конструкции является специализированная малошумящая микросхема усилитель микрофонаMAX9814.Она имеет следующие параметры:
- Программируемый коэффициент усиления – 40, 50 и 60 дБ
- Гармонические искажения – 0,04%
- Встроенный источник питания для электретного микро – 2 В
- Температурный диапазон — +80- –400С
- Имеется автоматическая регулировка усиления
Для самостоятельного повторения подойдут схемы на интегральных операционниках.

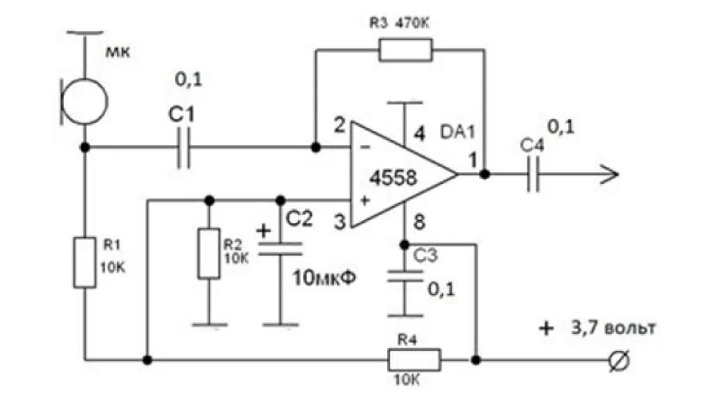
Схема собрана на отечественном ОУ 157УД2. Это микросхема с очень маленьким уровнем собственных шумов не критичная к напряжению питания.

Высококачественный канал предназначен для работы с электретными микрофона всех типов. В нём используется ОУ BA4558 или JRS4558. Конденсаторы С1 и С4 по 0,22 мкФ. Схема отличается высокой чувствительностью. Не требует регулировки и начинает работать сразу после подачи напряжения питания. В следующем устройстве используется микросхема для микрофона К538УН3Б.

Она очень простая, так как в ней отсутствуют резисторы и для её сборки потребуется только микросхема и четыре конденсатора. Напряжение питания можно снизить до 3 вольт без больших потерь усиления. При повторении конструкций нужно выполнять подключение усилителя микрофона экранированным проводом и экран соединить с корпусом устройства.
Как правильно подключить микрофон
Чтобы добиться качественного звучания, нужно знать, как подключить микрофон к компьютеру. Не все понимают, что за разноцветные входы расположены на задней панели настольного компьютера. С ноутбуками проще: возле разъёмов всегда найдутся поясняющие значки, на настольных ПК это роскошь.
(Могут наличествовать разъемы для подключения дополнительных колонок, что отлично подходит для создания домашнего кинотеатра, они нам не нужны.)
Основных разъёма три: выход на колонки (наушники), микрофонный и линейный входы, каждому присвоен определённый цвет.

Зачем нужны микрофонный вход и выход на динамики/наушники, понятно из названия. А с линейным (Line in) ситуация интереснее. Он тоже предназначен для записи звука, но устроен проще.
| Микрофонный вход | Линейный вход | 
| Подаётся напряжение 2 — 5 Вольт, точная величина зависит от модели звуковой карты | Выходного напряжения нет | 
| Установлен предусилитель, усиливающий сигнал примерно в 30-50 раз | Усилителя нет | 
На устройство, подключённое к микрофонному разъёму, подаётся напряжение (так называемое «фантомное питание»), а обратный сигнал проходит через усилитель. Отсюда и возникает шум на записи: во-первых, подаваемое питание имеет свою частоту, во-вторых, электронные компоненты звуковой карты ловят и делают громче все помехи и сигналы с микрофона и окружающих устройств.
Линейный вход фантомного питания не имеет, да и усилителя как такового нет. Сигнал нужен мощный, но зато при оцифровке сигнала примешивается минимум постороннего шума. Например, можно взять старый кассетный плеер и подключить к Line in его выход на наушники — так получится оцифровать аудиокассеты.
Электретные и конденсаторные микрофоны нельзя просто взять и подключить к линейному входу. Точнее, электретный заработает, но без питания он, будучи генератором очень слабого тока, выдаст слишком тихий звук, практически неслышимый.
Что же делать? К чему знать эту заумь? А к тому, что существует два вида усилителей, способные повысить громкость звука, подключаемые либо к микрофонному, либо к линейному входам. И нужно понимать, какой вариант вам подходит.
- Встроенные в микрофон, питающиеся от идущего по микрофонному кабелю напряжения. Усиливают сигнал до 10 раз (в децибелах точно не могу сказать), сильно уязвимы для помех.
- Со внешним питанием от батареек или отдельного блока. Могут усиливать сигнал в 10-1000 раз и подключаются к линейному входу. Шум никуда не исчезает, но относительно полезного сигнала он в сотню раз тише, поэтому, подключив даже дешёвую сторублёвую петличку через усилитель, можно получить качественный звук.
Читать также: Сделано из фанеры на станке с чпу
То есть в идеале микрофон нужно подключить через усилитель к линейному входу и всё будет ОК.
Схема микрофонного усилителя на ОУ
Схема микрофонного усилителя представлена на рисунке. Два секрета, о которых было написано вначале статьи, — это согласование микрофона и микрофонного усилителя и схема самого операционного усилителя.
	 Согласование
Согласование
Входное сопротивление этой схемы микрофонного предусилителя значительно ниже общепринятых стандартов. Из общей теории электротехники нам известно, что максимальная передача мощности между генератором и нагрузкой происходит при равенстве их сопротивлений. Вот и не будем это нарушать, обеспечив входное сопротивление микрофонного усилителя равным сопротивлению микрофона. При этом никаких переходных конденсаторов мы применять не будем, чтобы не вносить в девственно чистый сигнал асимметрию, фазовые сдвиги и дополнительные источники искажений.
Для избавления от всевозможных помех, в том числе и помех от мобильных телефонов, нам понадобится симметричное подключение микрофона, а значит, у микрофонного усилителя должен быть симметричный вход.
Дифференциальный усилитель, специально спроектированный для таких включений, — это обыкновенный операционный усилитель. Вход здесь симметричный дифференциальный с распределённым входным сопротивлением 600 ом. Резистор R2 3 ом особого значения не имеет, он стоит скорее для корректного изображения дифференциального усилителя.
Подключать можно любой ДИНАМИЧЕСКИЙ микрофон. Но чем качественнее, тем лучше. Обычно сопротивление такого микрофона от 200 до 600 ом, и для чистоты идеи Вы можете сделать сумму R1+R3 равной сопротивлению микрофона (при R1=R3).
Самое главное, что такое включение, благодаря демпфированию подвижной системы микрофона, устраняет окраску звука паразитными резонансами самого микрофона, позволяя получать чистый, ровный звук. Потом, при обработке вокала, можете делать со звуком всё, что угодно. Он податлив, с ним не надо воевать, устраняя всякие призвуки.
Кроме того, помехозащищённость низкоомного входа просто великолепна! Мне приходилось записывать без проблем вокал в комнате, где находилось одновременно более 20-ти мобильных телефонов!
Здесь следует обратить внимание на то, что согласование по-книжному — это как раз измерение параметров и шумов в первую очередь. Нас же шумы не волнуют никак
При использовании ОУ с показателями до 10nV/√Hz про шумы можно забыть. Шумы не мешали жить даже при использовании ОУ TL071, у которого шумы составляют 18nV/√Hz. В реальной работе шум помещения больше, и всё зависит от мастерства звукорежиссёра.
Зато TL071 очень даже хорошо звучит, в отличии от общепризнанной NE5534.
Схема операционного усилителя
Второй секрет этой конструкции — это схема самого операционного усилителя, оказывающая очень большое влияние на звучание.
В этом микрофонном усилителе используется микросхема OPA604.
Самый лучший звук — это когда о звуке не думаешь вовсе, думая лишь о голосе и о музыке. Вот это происходит с OPA604.
Она настолько прозрачна — что даже при самых диких уровнях компрессии никакие артефакты не вылезают.
А секрет, очевидно, в том, что OPA604 — ОДНОКАСКАДНЫЙ операционный усилитель, специально разработанный для профессиональных звуковых применений. (OPA604 PDF) Количество каскадов напрямую влияет на переходную характеристику и на звук в целом. Причём обратно пропорционально. Чем больше каскадов — тем лучше объективные характеристики, а звук хуже.
Осталось дополнить схему микрофонного усилителя регулятором коэффициента усиления, и снабдить весь усилитель нормальным чистым питанием.
Итак, регулятор усиления помещаем в цепь обратной связи. Такое включение позволяет сохранить нулевое выходное сопротивление микрофонного усилителя, благодаря чему практически устраняется влияние на звук соединительного кабеля от преампа до компьютера.
Для организации питания есть изумительный стабилизатор напряжения TL431. Абсолютно чистый, с дифференциальным сопротивлением около 0,2ом. Мне он очень нравится. С ним не бывает проблем. Поставил и забыл.
Вот и всё, схема готова.
Разъёмы я поставил — обыкновенные «джеки», хотя XLR на входе — правильнее.
Корпус — без особых требований. Благодаря симметричному входу, компактности монтажа и низкоомной обвязке, усилитель не нуждается в тщательном экранировании.
Осталось этот микрофонный усилитель спаять, включить и забыть о том, что когда-то была проблема получения качественного звука от микрофона в своей собственной домашней студии звукозаписи.






























 
    


