Резюме.
Усилитель на tda7377 показал себя с самой лучшей стороны. Громкость, которую он выдает, хватает и даже остается с запасом. Для прослушивания музыки в квартире или просмотра фильмов, этот усилитель подойдет просто идеально.
Звук выдается чистый и без помех. Сабвуфер при опыте использовался небольшой, всего на 20 Ватт, но ресурсов усилителя хватило для того, чтобы нагрузить его низкими частотами и воздух вокруг буквально завибрировал.
Усилитель можно подключать не только к акустической системе 2.1, но еще и использовать его в машине. Диапазон напряжения от 10 до 18 Вольт позволяет это. Поэтому усилитель будет чувствовать себя в автомобиле вполне комфортно.
Диодный мост избавляет от надобности искать полярность, поэтому подключить и собрать его смогут даже новички.
Громкость и чистота звучания отлично подойдут для прослушивания аудио в доме или квартире. Что касается машины, то там надо будет использовать более мощный усилитель, чем 20 Ватник.
Двухканальный усилитель на TDA7265 (20Вт+20Вт)
Усилитель, схема которого представлена в данной статье, построена на одной из популярных микросхем – TDA7265. Она представляет собой двухканальный усилитель НЧ, работающий в классе AB, который может применяться в музыкальной аппаратуре высокого качества, типа музыкальных центров и телевизоров. Также ее можно применить как в виде отдельного оконечного усилителя НЧ.
Микросхема выполнена в корпусе Multiwatt и имеет одиннадцать выводов.

Усилитель может работать как на 8Ом нагрузку, так и на 4Ома и если верить даташиту, то микросхема защищена от короткого замыкания (КЗ) на выходе. Если TDA7265 не оригинальная, то защита от КЗ может отсутствовать, и при нулевом сопротивлении на выходе обязательно выйдет из строя. Кроме защиты от «козы» имеется тепловая защита, которая срабатывает при внутренней температуре равной 145°С.
Основные характеристики микросхемы TDA7265
Напряжение питания (рекомендованное) ………. ±20В
Напряжение питания (max) ………. ±25В
Выходная мощность (8Ом, ±20В, THD = 10%) ………. 25Вт (на один канал)
Выходная мощность (4Ома, ±16В, THD = 10%) ………. 25Вт (на один канал)
Выходная мощность (8Ом, ±20В, THD = 1%) ………. 20Вт (на один канал)
Выходная мощность (4Ома, ±16В, THD = 1%) ………. 20Вт (на один канал)
Пиковый выходной ток ………. 4,5А
Температура срабатывания защиты ……… 145°С
Остальные интересующие вас характеристики можете найти в даташите.
Схема двухканального усилителя на TDA7265

Компоненты схемы
Все резисторы мощностью 0,25Вт, кроме R7 и R10 (0,5Вт).
Конденсаторы C1-C4 и C6 электролитические и должны быть рассчитаны на напряжение 35В, хотя можно и на напряжение 25В, но только если питание усилителя не будет превышать ±18В. Остальные конденсаторы керамические или пленочные, разницы в данном случае вы не услышите, так что ставьте то, что есть под рукой.
Транзистор VT1 можно заменить на BC547.
Радиатор необходимо установить через силиконовую или слюдяную прокладку и фторопластовую втулку, если корпус усилителя металлический.

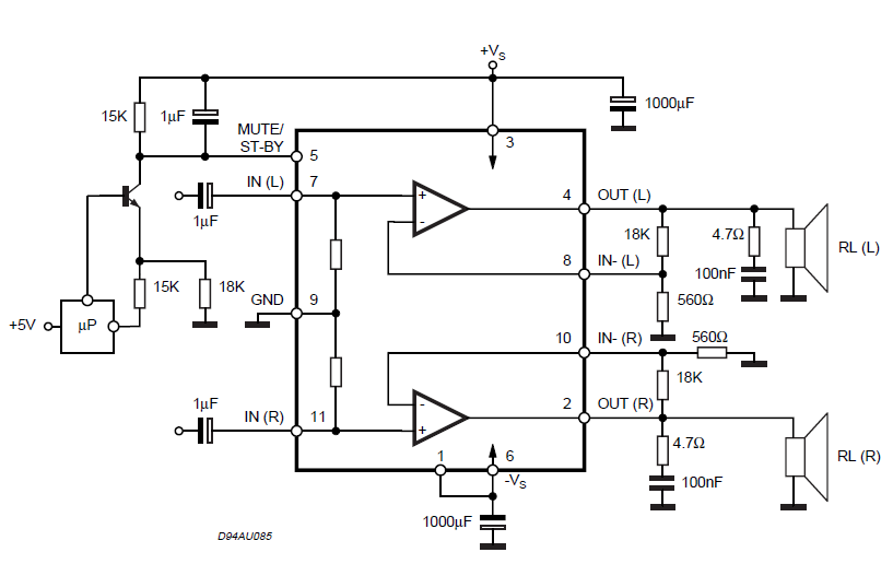
Режимы MUTE и ST-BY
Для удобства чтения я на схему наложил подсказку по данным режимам. За эти режимы отвечает вывод 5.
Для дальнейшего понимания примем напряжение питания (Vs) = ±20В.
Если на выводе 5 присутствует напряжение в диапазоне +Vs …+Vs-2.5В (от +17,5В до +20В) то усилитель находится в спящем режиме (ST-BY) с минимальным потреблением тока (3мА).
Если на выводе 5 присутствует напряжение в диапазоне +Vs-6В …+Vs-2,5В (от +14В до +17,5В), то усилитель выйдет из спящего режима, но включится режим приглушения MUTE.
Если на выводе 5 присутствует напряжение менее +Vs-6В (менее +14В), то усилитель войдет в режим воспроизведения звукового сигнала.

Теперь простыми словами о режимах MUTE и ST-BY
Для того чтобы усилитель начал работать необходимо с помощью переключателя SW1 замкнуть вывод резистора R1 на плюсовую шину. Далее, чтобы появился сигнал на выходе усилителя (т.е. отключить режим MUTE), необходимо замкнуть контакты выключателя SW2. Для тех, кто в танке, положения SW1 и SW2, установленные как на схеме обеспечат звучание в колонках.
Печатная плата двухканального усилителя на TDA7265
Даташит на TDA7265
DataSheet
Стерео усилитель звуковой частоты с двумя выходами по 25 Вт, с функцией отключения звука и режимом ожидания.
- Диапазон питания (до ±25 В)
- Двуполярное питание
- Большая выходная мощность 25 + 25 Вт при суммарном коэффициенте гармонических колебаний 10%, сопротивлении нагрузки 8 Ом и напряжении питания ±20 В.
- Нет шумов при включении и выключении
- Режим отключения звука
- Низкий ток потребления в режиме ожидания
- Защита от короткого замыкания
- Защита от перегрева
Купить TDA7265
Описание
TDA7265 — стерео усилитель класса АВ в корпусе Multiwatt, применяемый в высококачественных Hi-Fi музыкальных центрах и телевизорах.
![]()
Рис. 1 Схема включения с двуполярным питанием
Абсолютные максимальные значения
| Обозначение | Параметр | Значение | Ед. изм. |
| VS | Напряжение питания | ±25 | В |
| IO | Максимальный выходной ток (внутренне ограничен) | 4.5 | А |
| Ptot | Рассеиваемая мощность Tcase = 70°C | 30 | Вт |
| Top | Рабочая температура | от -20 до 85 | °C |
| Tstg, Tj | Температура хранения и температура p-n перехода | от -40 до +150 | °C |

Рис. 2 Расположение выводов (вид сверху)
Тепловые характеристики
| Обозначение | Описание | Значение | Ед. изм. | |
| Rth j-case | Тепловое сопротивление кристалл-корпус | Макс. | 2 | °C/Вт |
![]()
Рис.3 Схема включения с однополярным питанием
Электрические характеристики (См. схему включения для проверки VS = + 20 В; RL = 8 Ом; RS = 50 Ом; GV = 30 dB; f = 1 кГц; Tamb = 25°C, если иное не указано в спецификации)
Камрад, рассмотри датагорские рекомендации
Внимание! 800 рублей для новичков на Aliexpress Регистрируйтесь по нашей ссылке. Если вы впервые на Aliexpress — получите 800.00₽ купонами на свой первый заказ.
Цифровой осциллограф DSO138
Кит для сборки
Цифровой осциллограф DSO138. Кит для сборки
Функциональный генератор. Кит для сборки
Настраиваемый держатель для удобной пайки печатных плат
Владимир (vladimirm2)
Хайфа
Список всех статей
Профиль vladimirm2
Живу в Израиле, родом из Одессы, бывший военный психолог, сегодня инженер сетевых компьютерных технологий или просто сисадмин.Лет десять, как увлекся ламповым звуком, в то время построил свой первый усилитель. Полгода выслушивал и настраивал, доволен. С тех пор были построены разные устройства, некоторые из них благодаря материалам и помощи людей этого портала. Нашел на вашем ресурсе много полезной для себя информации.С уважением ко всем! )
↑ Упомянутые источники
• Стереофонический аудиоусилитель на микросхеме TDA2616 • Аудио усилитель TDA7265 2×25W. Объект «Труба» — отгадка • TDA7265 Справочный листок на Датагоре. • TDA7265 (25 +25W STEREO AMPLIFIER WITH MUTE & ST-BY, April 2002). • TDA7265B (30 W + 30 W stereo amplifier with mute and standby, December 2011). • TDA7269A (14W+14W STEREO AMPLIFIER WITH MUTE & ST-BY, June 2003). • TDA7292 (40 W + 40 W stereo amplifier with mute and standby, February 2012). • Баширов С. Р., Баширов А. С. Современные интегральные усилители. — М.: ЭКСМО, 2008. — 176 с. • Авраменко Ю. Ф. Качественный звук — сегодня это просто. — К.: МК-Пресс, 2007
— 288 с.Спасибо за внимание!

Схема

Думал взять что-то с TDA2050, но нужно двух полярное питания микросхемы, которого не было, я даже заглядывался на STK, но здесь вылезла неплохая TDA7377, просмотрев характеристики остался доволен.

Все подходило – вот это повезло, и здесь я стоял на распутье: спаять все навесом или попробовать новый метод изготовления плат, метод правда не такой уж новый, просто гибридный, плату делаю методом ЛУТ, а паяльную маску наносим как мы все и привыкли.

Результатом я доволен, и не устоял перед соблазном хотел попробовать свои силы даже не попрактиковаться просто руки чесались к новому, как у ребенка которая тянет руки к новой игрушки так и я.


И, наконец, хочу подвести итоги моей работы: сделал действительно добротный усилитель, помог брату и конечно как я мог забыть об использовании паяльной маски. Звук, который выдает микросхема, чистый, а главное, как и надо – лабает хорошо.

Забыл сказать – это еще не все, внизу представлено видео с работой усилителя.
↑ Детали, печатная плата и характеристики УМЗЧ
Детали усилителя
DA1 — TDA7265 STM, корпус Multiwatt 11 (замена: TDA7269, TDA7269A, TDA7265B, TDA7292) — 1 шт.,VT1 — 2N2222 — 1 шт.,VD1 — Стабилитрон BZX55C5V1 5,1V 0,4W, корпус DO-35 — 1 шт.,R1, R2 — Рез.-0,25-1,0 МОм (коричневый, черный, зеленый, золотистый) — 2 шт.,R3 — R6 — Рез.-0,25-620 Ом (синий, красный, коричневый, золотистый) или рез.-0,25-619 Ом 0,5% (синий, коричневый, белый, черный, зеленый) — 4 шт.,R7, R8 — Рез.-0,25-20 кОм (красный, черный, оранжевый, золотистый) или рез.-0,25-20 кОм 0,5% (красный, черный, черный, красный, зеленый) — 2 шт.,R9, R10 — Рез.-2-4,7 Ом (желтый, фиолетовый, золотистый, золотистый) — 2 шт.,R11 — Рез.-0,25-2 кОм (красный, черный, красный, золотистый) — 1 шт.,R12, R13 — Рез.-0,25-15 кОм (коричневый, зеленый, оранжевый, золотистый) — 2 шт.,R14 — Рез.-0,25-18 кОм (коричневый, серый, оранжевый, золотистый) — 1 шт.,C1, C2 — Конд. 2,2/50V 0511 NPL или конд. К73-17 имп. 2,2 мкФ х 100 В 5% POLYESTER BOXED, B32522C1225C1225J000 — 2 шт.,C3, C4 — Конд. NPO 750 пФ 5% керам. имп. или FKP2 750 пФ х 100 В, WIMA — 2 шт.,C5, C6, C9, C10 — Конд. К73-17 имп., 0,1 мкФ, 63В, 10%, POLYESTER BOXED, B32529C0104K000 — 4 шт.,C7, C8 — Конд. 1000/50V 1331+105°С — 2 шт.,C11 — Конд. 1/50V 0405+85°С — 1 шт.,X1, X2 X3; X4, Х5, Х6 — TB-3 (300) клеммник 3 к. шаг 5 мм на плату — 2 шт.,X7, X8; X9, X10 — TB-01A клеммник 2 к. шаг 5 мм на плату — 2 шт.,J1, J2 — PLS-3 2,54 вилка 3 к. на плату — 2 шт.,P1, P2 — MJ-0-4 съемная перемычка (джампер) с шагом 2,54 мм высотой 4,5 мм для штыревых контактов PLS — 2 шт.,печатная плата 82×82 мм — 1 шт.
Рис. 3.
Размещение деталей стереофонического усилителя на печатной плате. Дорожки показаны на просвет Максимальная выходная мощность: Rн=8 Ом — 25 Вт, Rн=4 Ом — 20 Вт;Полоса пропускания по уровню — 3 дБ: 4 Гц…100 кГц;Входное напряжение: 0,4 В;Входное сопротивление: 20 кОм;Коэффициент гармоник: 0,02%;Разделение между каналами: не хуже 70 дБ.
Принцип работы УМЗЧ на TDA7496SA
Напряжение звуковой частоты поступает на входы микросхемы DA2 через защитные резисторы R7, R8, R12, R13. Последовательно включенные маломощные стабилитроны VD13, VD14 и VD15, VD16 защищают входы микросхемы от перегрузки. Наличие защитных цепей на входах микросхем УНЧ обязательно при отсутствии на входах УМЗЧ относительно высокоомных резисторов и регулятора громкости. Конденсаторы С15, С16 предотвращают поступление на вход УМЗЧ радиочастот. В этом усилителе установлены два входных гнезда XS1, XS2 разных типов, необходимые для подключения различных источников сигнала. Оба двухканальных входа включены параллельно, что позволяет использовать устройство как пассивный переходник-удлинитель. Электронный регулятор громкости выполнен на переменном резисторе R10. С подвижного контакта этого резистора управляющее напряжения через резистор R14 поступает на вывод 3 DA1. Конденсатор С20 устраняет «шорохи» переменного резистора. Для питания узла регулятора громкости достаточно напряжения +5 В, но в этой конструкции используется напряжение +6,8 В, выбранное с целью возможной дальнейшей модернизации конструкции, например, оснащение усилителя мощности предварительным УНЧ.
Динамические головки подключены к выходам DA2 через разделительные конденсаторы С27-С30, замкнутые контакты выключателя SA2 и дроссели L1, L2. Демпфирующие цепочки R15С25 и R16C26 устраняют возможное самовозбуждение DA2 на ультразвуковых частотах. Дроссели L1, L2 уменьшают влияние на работу DA2 мобильных телефонных аппаратов и радиомодемов. К выходу УМЗЧ (гнездо XS3) могут быть подключены головные телефоны. Резисторы R19, R20 ограничивают поступающую на наушники мощность. Резисторы R17, R18 предназначены для устранения щелчка в момент подключения к работающему усилителю динамических телефонов или наушников.
Наушники не отключаются при подключенных динамических головках, что удобнее, в сравнение с тем, когда динамики и наушники могут работать только попеременно. Конденсатор С22 установлен ёмкостью в десять раз меньшей, чем рекомендовано типовой схемой включения микросхемы TDA7496SA, это необходимо для ускорения установления половинного напряжения на обоих выходах DA2. Модуль УМЗЧ питается нестабилизированным напряжением около 20В постоянного тока. При таком напряжении питания размах амплитуды сигнала на подключенных к выходу УМЗЧ динамических головках будет около 17 В.
Выходная мощность музыкального сигнала на подключенных нагрузках сопротивлением 8 Ом составит честные (не «китайские») 2×2 Вт. Это для небольшой комнаты будет гораздо громче и качественнее, чем «китайско-калининградские» 2×10 Вт (звуковой мощности) у LED телевизоров с экраном 32-42 дюйма.
Описание усилителя tda7377
Самым главным элементом усилителя является микросхема tda7377. Она считается квадро-схемой. У нее один канал мостовой, и два других сателиты.
В комплект также входят две печатные платы
При покупке плат обращайте внимание на наличие лужения на задней стороне плат
Для чего это нужно? Как всем известно, микросхемы потребляют большой ток и дорожки на схеме, если они сделаны из одной фольги, просто выгорят.
На лицевой стороне платы есть маркировка. В них разберется даже самый начинающий пользователь.
Маленькая плата предназначена для регулировочных ручек. Второй, основной, является главным модулем усилителя. Кстати, на него не нужно ничего паять, все подкручивается с помощью наклеммников.
Положительным моментом является наличие диодного моста на лицевой панели. Мост защищает усилитель от переполюсовки и играет роль ключа.
Входами являются два «тюльпана» и два клеммника. Справа находится питающий, слева — дополнительный по главному входу, используется для подключения модуля МР-3.
Платы соединяются специальным шлейфом, что упрощает задачу по взаимодействию плат. Однако у этого шлейфа есть один недостаток. Шлейф не экранированный. То есть если вокруг усилителя будут помехи, то могут появиться наводки на него. Но тут может быть, что они появятся, а может и нет.
Если наводки появятся, то можно поменять провода на шлейфе на экранированные и эта проблема решится.
Еще одним важным элементом является операционный усилитель, на основе которого построен фильтр низких частот.
Усилитель TDA7377 Stereo 2.1 + басовый канал
Простая конструкция УНЧ способна использовать все возможности микросхемы ТДА 7377, которая имеет четыре выхода, два стандартных, к которым подключаются сателлиты и два мостовых, обеспечивающих работу сабвуфера. В схеме есть контроль баланса (P2), если он не нужен, то просто нужно подключить перемычки.
Регулировка общей громкости и настройка тембра сабвуфера осуществляется двойным логарифмическим потенциометром (p1). В схеме предусмотрен предварительный усилитель (IC1) и фильтр низких частот (IC3) с полосой пропускания 20–150 Гц. Усилитель уже имеет свой источник питания, нужно только подключить трансформатор (AC), рассчитанный на 9-12 Вольт/3 А или больше, также можно подключить источник (DC) 12-18 Вольт/3 А. В качестве источника питания может быть компьютер или ноутбук, автомобильный аккумулятора и т.д.
Эта схема отличается от традиционных тем, что она использует RC для управления низкими/высокими частотами с помощью потенциометров, использование фильтра нижних частот, не требует дополнительного потенциометра высоких частот, поэтому он вполне может быть переоборудован для автомобилей, мотоциклов, электромобилей и мультимедийные аудиосистемы, они могут значительно улучшить качество вашего звука.
Схема усилителя мощности звука с ТДА 7377 2.1 — стерео + сабвуфер
Предлагаемая печатная плата для аудиоусилителя 2.1
Печатная плата со стороны фольги
PCB шелкография
Сторона компонентов печатной платы
|
Название |
Значение |
|
Резистор 1/4 Вт 5% |
|
| R1, R3, | 2.7K — красный, фиолетовый, красный, золотой |
| R2 | 3.3K — оранжевый, оранжевый, красный, золотой |
| R4, R11, R13 | 47K — желтый, фиолетовый, оранжевый, золотой |
| R5, R12, R15, R19, R20 | 8,2 К — серый, красный, красный, золотой |
| R6, R7 | 1k — коричневый, черный, красный, золотой |
| R8 | 68K — синий, серый, оранжевый, золотой |
| R9, R10, R14, R18, R23, R26 | 10K — коричневый, черный, оранжевый, золотой |
| R16, R17 | 22K — красный, красный, оранжевый, золотой |
| R21, R23 | 1.8K — коричневый, серый, красный, золотой |
| R22, R24 | 6,8 К — синий, серый, красный, золотой |
| P1, P3 | 47K или 50K — двойной логарифмический потенциометр |
| P2 | 100k — двойной потенциометр |
| P4 | 47K или 50K — логарифмический однопотенциометр |
|
Электролитические конденсаторы |
C1
6800µF
C3, C4,C14, C19, C30
10µF
C5, C7, C8, C9, C10
4.7µF
C6, C28, C31
100µF
C22
0.47µF или полиэстер
C33, C34
1000µF
Конденсаторы Полиэфирные и керамические
C2, C15, C20, C32
100nF (104) – керамика или полиэстер
C11, C12
100pF (101) – керамический
C13
220nF (224) – полиэстер
C16, C26, C27
100nF (104) – полиэстер
C17, C18
6.8nF (682) – полиэстер
C21, C23
4,7nF (472) – полиэстер
C24, C25
33nF (333) – полиэстер
C29
1nF (102) – полиэстер
Полупроводники
B1
Мостовой выпрямитель FBU8K или аналог 200В/2А
IC1
7812 — стабилизатор положительного напряжения 12 Вольт
IC2, IC3
LM4558N или аналогичный — Двойной операционный усилитель
IC4
TDA7379 или аналог — см. Таблицу в тексте
LED1
Красный светодиод 5 мм
Разъемы
ST1, ST2
Разъем 9-контактный (опционально)
X1
Разъем клеммной колодки 2 контакта — AC
X2
Клеммная колодка разъема 2 контакта — питание постоянного тока
X3
Клеммная колодка разъема 2 контакта — вход правого канала
X4
Клеммная колодка разъема 2 контакта — входной левый канал
X5
Разъем Клеммная колодка 2 контакта — Аудиовыход Левый канал
X6
Разъем Клеммная колодка 2 контакта — Аудиовыход Правый канал
X7
Клеммная колодка разъема 2 контакта — аудиовыход сабвуфер
Загрузите файлы PDF для этой сборки — плата, сторона меди, сторона компонентов, шелкография, схема TDA7377, Datasheet.
Скачать PDF tda7379-2.1-te1.com.br-2016
Предыдущая запись Усилитель мощности HEXFET: полупроводниковые компоненты
Следующая запись Фрезерный станок с ЧПУ своими руками
↑ Pin 10: Diagnostic output
У данных микросхем есть дополнительная и интересная функция — выход на внешнюю индикацию при ограничении выходного сигнала. Думаю, испытать такую полезную функцию, но об этом, возможно, напишу в другой раз. Чем может быть полезен такой индикатор? Он позволит определить перегрузку и тогда станет ясным, от чего появляются искажения — от перегрузки усилителя, или от акустики, или от источника сигнала. При длительной перегрузке мощность надо уменьшить, дабы сберечь уши и пищалки.
Можно даже сделать АРУ, чтобы ликвидировать фатальную перегрузку в принципе. Кстати, этот выход срабатывает не только при перегрузке, но и в других аварийных случаях.
Характеристики
Как указано в datasheet TDA7377 работает от однополярного питания до 18 В. Характеризуется высокой мощностью усиления. С нагрузкой 4 Ом на один канал, в двухканальной стереоконфигурации, от неё можно кратковременно добиться до 35 Вт. Но если задействованы четыре выхода одновременно, то уже не более 6 Вт. Поэтому её редко используют в схемах «квадро».
Приведем основные максимально допустимые значения параметров для TDA7377:
- питающее напряжение (VS) до 18 В;
- ток на выходе (IO) до 4.5 А;
- рассеиваемая мощность (Ptot) до 36 Вт (при Tcase=+85 оС);
- температура хранения/рабочая от -40 до +150 оС;
- термическое сопротивление кристалл-корпус (Rthj-case) до 1.8 оС /Вт.
Стоит заметить, что это предельно возможные значения для микросхемы, помещенной в идеальные условия для эксплуатации. Они достижимы только при хорошем охлаждении и на коротких промежутках времени. Производитель не рекомендует работу устройства в таких режимах и предупреждает о вероятном выходе его из строя при этом.
При нормальной работе микросхема, подключенная к питанию в 14.4 В с нагрузкой 4 Ом, может выдать на выходе до 18-20 Вт. При этом, коэффициент нелинейных искажений, если не превышать мощностью в 10 Вт, составит не более 0,3 %.
Популярные статьи Получение соляной кислоты в домашних условиях
В режиме квадро, в аналогичных условиях функционирования, можно получить до 6 Вт. При этом, коэффициент нелинейных искажений будет значительно ниже — не более 0,02 %.
Во всех случаях необходимо предусмотреть установку устройства на алюминиевый радиатор.
Аналоги
Аналог для TDA7377 трудно подобрать такой же мощный и качественный, так как полностью похожих по параметрам микросхем не существует. Вместе с тем, её возможно заменить на более дорогие устройства: TDA7375А, TDA7379. Это тоже достаточно распространенные усилители. Распиновка и функциональные схемы у них, согласно технического описания, идентичны.
Схемы
Для функционирования TDA7377 используется схема включения: в четырехканальном режиме (квадро), в двухканальном-мостовом или комплексном 2.1 (стерео/мост). Все они приводятся в datasheet с указанием необходимой электронной обвязки. Для работы микросхемы используется однополярное питание.

Четырехканальные интегральные УМЗЧ на TDA7375
На радиорынках появились микросхемы четырехканальных УМЗЧ фирмы SGS-Thomson TDA7375. И хотя первоначально они были спроектированы для использования в автомашинах, дополнив сетевым блоком питания на 12… 16 В, их можно использовать и в небольших жилых помещениях. Четырехканальная базовая схема УМЗЧ —2×2 канала (например, 2 высокочастотных громкоговорителя + 2 широкополосных), которую можно использовать и в квадрафонических системах, приведена на рис.1. Как видно, в схеме использовано минимальное число внешних элементов.

С громкоговорителями сопротивлением 2 Ом и напряжением питания Uт=+14,4 В при коэффициенте гармонических искажений 10% максимальная выходная мощность составляет 4×12 Вт. В корпусе ИМС имеются два современных сервисных устройства — вход “Stand-by” для снижения потребления мощности, а также выход “Диагностика”.
Активизация “Stand-by” (режима экономичного расходования тока) осуществляется подачей напряжения питания UT на вывод 7 через резистор. В этом случае рабочие точки всех четырех усилителей смещаются так, что потребление тока существенно снижается (конечно, вместе с выходной мощностью). Переключение между нормальным режимом и “Stand-by” осуществляется мягко, без переходных процессов, “стуков” и т.п.
Этот выход активизируется (т.е. выходной транзистор оказывается в открытом состоянии), когда:
- ограничивается выходной сигнал;
- чрезмерно увеличивается температура кристалла;
- какой-либо из выходов закорачивается на землю, на +Uт, или на какой-либо другой выход.
Рекомендуемая печатная плата с очень простой топологией для четырехканальной схемы приведена на рис.2, а схема размещения деталей на ней — на рис.3. Интегральная схема с заранее покрытыми силиконовой смазкой крепежными “лапками” привинчивается к радиатору, который также крепится к печатной плате. “Ушки” радиатора имеют потенциал земли.
Если это мешает, необходимо использовать изолирующую прокладку. В состояние “Stand-by” схема переводится переключателем К (на схеме не показан). Если в таком режиме нет необходимости, элементы К, R, С5 не нужны, а вывод 7 ИМС подключается прямо на землю. При подключении динамиков необходимо следить за полярностью — каждый второй канал инвертирован! На схеме около каждого из динамиков указан знак полярности.
Поскольку ИМС TDA7375 содержит по паре усилителей (инвертирующий и неинвертирующий), имеющих одинаковые усиление и фазовые характеристики каждой пары, из них можно построить чрезвычайно простой двухканальный мостовой усилитель (рис.4). Он, во-первых, дает 2×25 Вт выходной мощности и, во-вторых, совсем не требует выходных конденсаторов. Рекомендуемая для него печатная плата приведена на рис.5, а схема размещения деталей на ней — на рис.6.
Трехканальный стереоусилитель. Удачная комбинация двух приведенных выше способов использования ИМС показана на рис.7. Этот вариант можно, например, использовать в том случае, когда необходимо включить расположенный посередине суббасовый динамик (subwoofer) или какой-либо другой излучатель и, кроме того, еще два “сателлита” (левый и правый громкоговорители). Для этой схемы чертеж печатной платы не приводится, поскольку ее элементы можно разместить, используя плату, показанную на рис.2.

Предварительно соединяются вместе входы Вх3 и Вх4, или же между выводами 11 и 12 ИМС припаивается проволочная перемычка, удаляется конденсатор СЗ или С4, а вместо оставшегося устанавливается конденсатор на 0,47 мкФ. Конденсаторы С11 и С12 заменяются проволочными перемычками.
Для управления этой схемой необходим такой предусилитель, в котором сигналы двух каналов объединяются, и из полученного суммарного сигнала фильтр нижних частот выделяет низкочастотный сигнал соответствующего диапазона для 3-го канала. При использовании динамиков 2×2 Ом+4 Ом трехканальная система может дать пиковую мощность 2×12 Вт +25 Вт.
↑ Выводы
В заключение сделаю вывод, что не всё китайское плохо и не всё голимые подделки. Даже если мне попались микросхемы неоригинальные (а лично я в этом уверен, но доказать не могу и не хочу), то работают они подобно настоящим. Часто начинающие любители жалуются на малую мощность, но дело может быть совсем не в этом, а в недостаточном уровне сигнала от источника. У рассмотренных микросхем усиление равно 26 дБ т. е. 20 раз, а у TDA7297 оно равно 33 дБ т. е. 44 раза. Разница существенная!
При одинаковом входном сигнале не вызывающем ограничения, мощность излучемая динамиками, будет у TDA7297 в 4 раза выше! Однако максимальная неискаженная мощность (при достаточном входном сигнале) будет выше у TDA7379. При нагрузке 8 Ом предпочтительнее TDA7297, а при 4 Ом — TDA7379. Забавно, что стоимость этих и более мощных микросхем, одинакова — «всё за доллар».
Я считаю, что эти микросхемы имеют свою нишу, в которой их использование полностью оправдано. Для окончательного закрытия темы автомобильных микросхем осталось описать семейство TDA7560.





























