Симистор как симметричный тиристор
Тиристор — прибор с тремя p-n переходами. Структура тиристора имеет вид p-n-p-n или n-p-n-p. То есть, как и транзисторы, тиристоры бывают прямой и обратной проводимости. Тиристорный ключ проводит ток в одном направлении в зависимости от своего типа.
Если соединить два тиристора с разными типами проводимости параллельно, объединив управляющие входы, мы получим симметричный тиристор — симистор. Он работает точно так же, как и тиристор, но пропускает ток в обоих направлениях.
В качестве примера можно взять отечественный симистор КУ208Г.
Характеристики симистора:
- Максимальное напряжение — 400 В;
- Максимальный ток в открытом состоянии (импульсный) — 10 А;
- Напряжение на открытом ключе — 2 В;
- Максимальный ток отпирания не более — 160 мА;
- Предельная скорость нарастания напряжения — 10 В/мкс;
- Максимальная рабочая частота — 400 Гц.
Самостоятельная сборка

Самодельный регулятор мощности В состав типовой схемы регулятора на симисторах входят следующие обязательные узлы и элементы:
- выпрямительные диоды (или мостик);
- регулировочный резистор, ручка которого выводится на переднюю панель самодельного устройства;
- ограничивающий динистор любого типа;
- симистор BTA16-000;
- индикаторный светодиод вместо неонки;
- предохранитель.
После того как все эти детали спаяны в схему, потребуется проверить порядок работы каждого из отдельных модулей. Для этого необходимо пройтись по всей цепочке от входа до нагрузки.
Выпрямленное диодами переменное напряжение 220 Вольт через регулировочный резистор поступает сначала на ограничивающий элемент, а затем – на управляющий электрод BTA16-000. В зависимости от положения ручки потенциометра симистор будет открываться больше или меньше, изменяя величину мощности, отдаваемую в нагрузку. По этому описанию собранная схема проверяется на корректность ее сборки и работы.
Принцип работы симисторного регулятора мощности
Их применяют только в небольших электроприборах из-за того, что они крайне чувствительны к электромагнитным волнам, выделяют много тепла и неспособны работать на высоких частотах переменного тока. Их не используют в крупных промышленных агрегатах.

Прибор прост в изготовлении, не требует больших денежных затрат и обладает долгим сроком эксплуатации. Его можно легко применять в сферах и приборах, где описанные выше недостатки не играют большой роли.

Многие не знают, для чего нужны симисторные регуляторы мощности. Но они присутствуют в большинстве домашних бытовых приборах, таких как: фен, пылесос, электроинструменты и нагревательные приборы.

Регулятор мощности позволяет пропускать электрический сигнал, с частотой заданной пользователем.

Простой регулятор мощности
Один из вариантов простого регулятора мощности состоит из диодного моста, тиристора, переменного и постоянного резисторов и емкости.

Величина сопротивления переменного резистора и емкости конденсатора определяют время отсечки и мощность нагрузки. Применяется регулятор мощности в регулировке яркости освещения, нагреве паяльника и других аналогичных целях.

Преимущество простейшего регулятора мощности перед симисторным в использовании элементов, доступных каждому радиолюбителю в любое время. Быстрая сборка и простота отладки.

Увлечение техническим творчеством – занятие интересное и полезное. Удачи в техническом творчестве!

Бездемпферные симисторы
В последнее время получили широкое распространение бездемпферные симисторы. В данном случае речь идет об электронных приборах ACS/ACST, выпускаемых фирмой ST . ACS/ACST — это симисторные переключатели переменного тока, которые отличаются повышенной устойчивостью к нарастающему напряжению. Кроме того, ACS/ACST имеют ограничитель напряжения, который защищает прибор от перенапряжений, вызываемых индуктивной нагрузкой или переходными процессами в питающей сети переменного тока. По заявлениям производителя, приборы ACS/ACST могут использоваться без внешних защитных цепей.
Типы регуляторов
В наше время на рынке можно увидеть огромное количество различных регуляторов как для всего дома, так и маломощных отдельных бытовых приборов. Существуют транзисторные регуляторы напряжения, тиристорные, механические (регулировка напряжения осуществляется при помощи механического бегунка с графитовым стержнем на конце). Но самым распространенным является симисторный регулятор напряжения. Основой этого прибора являются симисторы, которые позволяют резко среагировать на скачки напряжения и сгладить их.
Симистор представляет собой элемент, который содержит пять p-n переходов. Этот радиоэлемент имеет возможность пропускать ток как в прямом направлении, так и в обратном.
Эти компоненты можно наблюдать в различной бытовой технике начиная от фенов и настольных ламп и заканчивая паяльниками, где необходима плавная регулировка.
Сборка
Используя данный план по сборке, вы сэкономите свое время. Вам нужны точные параметры устройства, для которого будет изготавливаться прибор.
Нужно знать:
- Количество фаз. Их может быть одна или три;
- Наличие необходимости точной регулировки выходной мощности;
- Входное напряжение и ток потребляемый нагрузкой. Значения должны быть в Вольтах и Амперах.

Необходимо выбрать тип устройства, либо аналоговый либо цифровой. Подобрать комплектующие по мощности прибора. В сети можно найти различный софт, который поможет с расчетами.

Выполнить расчет тепловыделений. Это делается довольно просто: Падение напряжения на симисторе умножается на номинальный ток. Необходимые данные должны быть указаны в характеристике симистора.

Приобрести необходимые элементы, печатную плату и радиатор. Произвести разводку дорожек на печатной плате при помощи растворителя. Нельзя забывать о креплении симистора и радиатора. Припаять все элементы так, как показано на схеме
Уделить особое внимание полярности подключения диодов и симистора.

Осуществить проверку готового прибора при помощи мультиметра в режиме сопротивления. Характеристика должна быть идентична изначальному проекту.


Поместить полученную установку в защитный корпус. Поставить значения потенциометра на минимальные значения и осуществить пробный запуск. Мультиметром измеряем напряжения на выходе, при этом плавно поворачиваем ручку регулятора;
Если полученный результат не соответствует требуемым производим регулировку мощности. Если прибор работает как надо, можно подключать нагрузку к выходу регулятора.

Устройство и схемы простых регуляторов
Простейшая схема, которая может работать под любой нагрузкой. Комплектующие простейшие электронные компоненты, а управление осуществляется по фазово-импульсному принципу.

Основные элементы схемы:
- симистор VD4 10 А, 400 В
- динистор VD3 32 В
- потенциометр R2

По R2 и R3 протекает ток, который накапливает заряд на конденсаторе С1. После того, как на заряд достигнет значения 32 В, откроется динистор VD3 и конденсатор С1 начнет разряжаться через R4 и VD3. Энергия пойдет на симистор VD4, он откроется и даст току протекать через нагрузку.


Элементы VD1, VD2, R1 являются не обязательными в данной схеме, но они позволяют обеспечивать плавность и точность изменения выходной мощности.

Для того, чтобы правильно рассчитать симисторный регулятор мощности нужно отталкиваться от используемой нагрузки, симистор подбирается по соотношению 1А=200 Вт.

Регулятор для индуктивной нагрузки
Нередко в хозяйстве необходимо выполнить сварочные работы. Если есть готовый инверторный сварочного аппарата, то сварка не представляет особых трудностей, поскольку в аппарате присутствует регулировка тока. У большинства людей нет такого сварочного и приходится пользоваться обычным трансформаторным сварочным, в котором регулировка тока осуществляется путем смены сопротивления, что довольно неудобно.
Тех, кто пробовал использовать в качестве регулятора симистор, ждет разочарование. Он не будет регулировать мощность. Это связано с фазовым сдвигом, из-за чего за время короткого импульса полупроводниковый ключ не успевает перейти в «открытый» режим.
Конечно, схема довольно сложная в сборке, но такой вариант решит все проблемы с регулировкой. Теперь не нужно будет пользоваться громоздким сопротивлением, к тому же очень плавной регулировки не получится. В случае с симистором возможна довольно плавная регулировка.
Если существуют постоянные перепады напряжения, а также пониженное или повышенное напряжение, рекомендуется приобрести симисторный регулятор или по возможности сделать регулятор своими руками. Регулятор защитит бытовую технику, а также предотвратит ее порчу.
Принцип работы симисторного регулятора мощности
Их применяют только в небольших электроприборах из-за того, что они крайне чувствительны к электромагнитным волнам, выделяют много тепла и неспособны работать на высоких частотах переменного тока. Их не используют в крупных промышленных агрегатах.

Прибор прост в изготовлении, не требует больших денежных затрат и обладает долгим сроком эксплуатации. Его можно легко применять в сферах и приборах, где описанные выше недостатки не играют большой роли.

Многие не знают, для чего нужны симисторные регуляторы мощности. Но они присутствуют в большинстве домашних бытовых приборах, таких как: фен, пылесос, электроинструменты и нагревательные приборы.

Регулятор мощности позволяет пропускать электрический сигнал, с частотой заданной пользователем.

Применение симисторных регуляторов в быту
Подобные устройства применяются в быту везде, где есть необходимость плавно изменять мощность прибора или инструмента. В целом, работает такая схема по принципу снижения сетевого напряжения 230 В. А если напряжение питания электроприбора уменьшать, то пропорционально будет изменяться и его мощность.
А вот если уменьшить мощность такого паяльника, то перечисленные проблемы исчезнут. Сделать это можно путем снижения напряжения его питания с 230 В до, например, 80 В (почти в три раза). А поскольку мощность (а также температура нагрева жала) снижается пропорционально, то в итоге мы получим паяльник на 25-30 Вт. Симисторные регуляторы применяются для плавного изменения мощности:
- паяльников (именно для паяльника было сделано описанное в статье устройство);
- электрических сушилок для фруктов;
- утюгов;
- обогревателей;
- других нагревательных приборов;
- пылесосов;
- электроинструментов – болгарок, орбитальных шлифовальных машинок, лобзиков;
- другого оборудования с двигателями – точильных станков, сверлильных и прочих;
- ламп накаливания.
Касательно последнего пункта стоит отметить, что именно такая схема симисторного регулятора не очень подходит. Но и об этом подробнее сказано ниже.
Регулятор мощности на симисторе
Симистор, по большому счету, — это частный случай тиристора, пропускающий ток в обе стороны, при условии, что он выше тока удержания. Один из его недостатков — это плохая работа на высоких частотах. Поэтому его часто используют в низкочастотных сетях. Для построения регулятора мощности на основе обычной сети 220 В, 50 Гц он вполне подходит.
Регулятор напряжения на симисторе используется в обычных бытовых приборах, где нужна регулировка. Схема регулятора мощности на симисторе выглядит следующим образом.
- Пр. 1 — предохранитель (выбирается в зависимости от требуемой мощности).
- R3 — токоограничительный резистор — служит для того чтобы при нулевом сопротивлении потенциометра остальные элементы не выгорели.
- R2 — потенциометр, подстроечный резистор, которым и осуществляется регулировка.
- C1 — основной конденсатор, заряд которого до определённого уровня отпирает динистор, вместе с R2 и R3 образует RC-цепь
- VD3 — динистор, открытие которого управляет симистором.
- VD4 — симистор — главный элемент, производящий коммутацию и, соответственно, регулировку.
Основная работа возложена на динистор и симистор. Сетевое напряжение подаётся на RC-цепочку, в которой установлен потенциометр, им в итоге и регулируется мощность. Производя регулировку сопротивления, мы меняем время зарядки конденсатора и тем самым порог включения динистора, который, в свою очередь, включает симистор. Демпферная RC-цепь, подключённая параллельно симистору, служит для сглаживания помех на выходе, а также при реактивной нагрузке (двигатель или индуктивность) предохраняет симистор от скачков высокого обратного напряжения.
Симистор включается, когда ток, проходящий через динистор, превышает ток удержания (справочный параметр). Отключается, соответственно, когда ток становится меньше тока удержания. Проводимость в обе стороны позволяет настроить более плавную регулировку, чем это возможно, например, на одном тиристоре, при этом используется минимум элементов.
Осциллограмма регулировки мощности представлена ниже. Из неё видно, что после включения симистора оставшаяся полуволна поступает на нагрузку и при достижении 0, когда ток удержания уменьшается до такой степени, что симистор отключается. Во втором «отрицательном» полупериоде происходит тот же процесс, т. к. симистор обладает проводимостью в обе стороны.
Фото симисторного регулятора мощности

























Также рекомендуем просмотреть:
- Полировка фар своими руками
- Строительные леса своими руками
- Точилка для ножей своими руками
- Антенный усилитель
- Восстановление аккумулятора
- Мини паяльник
- Как сделать электрогитару
- Оплетка на руль
- Фонарик своими руками
- Как заточить нож для мясорубки
- Электрогенератор своими руками
- Солнечная батарея своими руками
- Течет смеситель
- Как выкрутить сломанный болт
- Зарядное устройство своими руками
- Схема металлоискателя
- Станок для сверления
- Нарезка пластиковых бутылок
- Аквариум в стене
- Врезка в трубу
- Стеллаж в гараж своими руками
- Фильтр низких частот
- Вечный фонарик
- Нож из напильника
- Усилитель звука своими руками
- Трос в оплетке
- Пескоструйный аппарат своими руками
- Генератор дыма
- Ветрогенератор своими руками
- Акустический выключатель
- Воскотопка своими руками
- Туристический топор
- Стельки с подогревом
- Паяльная паста
- Полка для инструмента
- Пресс из домкрата
- Золото из радиодеталей
- Штанга своими руками
- Как установить розетку
- Ночник своими руками
- Аудио передатчик
- Датчик влажности почвы
- Счетчик Гейгера
- Древесный уголь
- Wi-Fi антенна
- Электровелосипед своими руками
- Ремонт смесителя
- Индукционное отопление
- Стол из эпоксидной смолы
- Трещина на лобовом стекле
- Эпоксидная смола
- Как поменять кран под давлением
- Кристаллы в домашних условиях
Помогите проекту, поделитесь в соцсетях
Как работает тиристор?
Тиристор – это управляемый полупроводниковый прибор, способный проводить ток в одном направлении. Слово «управляемый» употреблено неспроста, поскольку с его помощью, в отличие от диода, который тоже проводит ток только к одному полюсу, можно выбирать момент, когда тиристор начнет проводить ток. Тиристор имеет три вывода:
- Анод.
- Катод.
- Управляющий электрод.
Для того чтобы ток начал течь через тиристор, необходимо выполнить следующие условия: деталь должна стоять в цепи, находящейся под напряжением, на управляющий электрод должен быть подан кратковременный импульс. В отличие от транзистора, управление тиристором не требует удержания управляющего сигнала. На этом нюансы не заканчиваются: тиристор можно закрыть, лишь прервав ток в цепи, или сформировав обратное напряжение анод — катод. Это значит, что использование тиристора в цепях постоянного тока весьма специфично и часто неблагоразумно, а вот цепях переменного, например в таком приборе как тиристорный регулятор мощности, схема построена таким образом, что обеспечено условие для закрытия. Каждая из полуволн будет закрывать соответствующий тиристор.
Вам, скорее всего, не всё понятно? Не стоит отчаиваться — ниже будет подробно описан процесс работы готового устройства.
Распространенные модели
Существуют модели готовых регуляторов мощности. Одним из представителей является модель РМ-2. Довольно простая модель и недорогая модель. Цена колеблется от 1300 до 1500 р. Прибор рассчитан на напряжение от 30 до 400 В. А также есть возможность использовать как в домашних условиях, так и на производстве. Как правило, прибор применяют для регулировки температуры различного электронагревательного оборудования.
Следующей модификацией будет модель РМ 2 16А. Этот прибор в основном используют на крупных промышленных предприятиях, но также его можно использовать и в быту. Задачей РМ 2 16 А, является изменение уровня освещения и управление вращением двигателей различного типа.
Входное напряжение не должно превышать 400 В, а нагрузка 16А. Цена этого аппарата может обойтись в 2300 рублей.
Модель РНЭ-1 нашла свое применение в бытовых условиях: для регулировки нагрева паяльника, изменение яркости ламп (использование в качестве диммера), а также с успехом можно подключить обогреватели и регулировать температуру. В конструкцию прибора входит защита от короткого замыкания, которая представлена в виде плавкого предохранителя. При чрезмерном перегреве срабатывает термозащита и регулятор останавливает подачу энергии к прибору. После остывания прибор вновь можно включить и эксплуатировать дальше. Небольшая цена является довольно весомым плюсом и составляет 1200 рублей.
Если покупатель обладает знаниями в области радиоэлектроники, то можно собрать регулятор тока своими руками, и модель NF будет лучшим выбором. В комплект входят печатная плата из фольгированного стеклотекстолита, различные электронные компоненты. Цена этой модели колеблется от 900 до 1100 рублей.
Разберемся, как работает конкретно наш тиристорный регулятор мощности
Схема первая
Оговорим заранее, что вместо слов «положительная» и «отрицательная» будут использованы «первая» и «вторая» (полуволна).
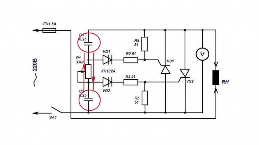
Итак, когда на нашу схему начинает действовать первая полуволна, начинают заряжаться ёмкости C1 и C2. Скорость их заряда ограничена потенциометром R5. данный элемент является переменным, и с его помощью задаётся выходное напряжение. Когда на конденсаторе C1 появляется необходимое для открытия динистора VS3 напряжение, динистор открывается, через него поступает ток, с помощью которого будет открыт тиристор VS1. Момент пробоя динистора и есть точка «а» на графике, представленном в предыдущем разделе статьи. Когда значение напряжения переходит через ноль и схема оказывается под второй полуволной, тиристор VS1 закрывается, и процесс повторяется заново, только для второго динистора, тиристора и конденсатора. Резисторы R3 и R3 служат для ограничения тока управления, а R1 и R2 — для термостабилизации схемы.
Принцип работы второй схемы аналогичен, но в ней идёт управление только одной из полуволн переменного напряжения. Теперь, зная принцип работы и схему, вы можете собрать или починить тиристорный регулятор мощности своими руками.
Варианты схем регулятора
Приведем несколько примеров схем, позволяющих управлять мощностью нагрузки при помощи симистора, начнем с самой простой.
Рисунок 2. Схема простого регулятора мощности на симисторе с питанием от 220 В
Обозначения:
- Резисторы: R1- 470 кОм , R2 – 10 кОм,
- Конденсатор С1 – 0,1 мкФ х 400 В.
- Диоды: D1 – 1N4007, D2 – любой индикаторный светодиод 2,10-2,40 V 20 мА.
- Динистор DN1 – DB3.
- Симистор DN2 – КУ208Г, можно установить более мощный аналог BTA16 600.
При помощи динистора DN1 происходит замыкание цепи D1-C1-DN1, что переводит DN2 в «открытое» положение, в котором он остается до точки нуля (завершение полупериода). Момент открытия определяется временем накопления на конденсаторе порогового заряда, необходимого для переключения DN1 и DN2. Управляет скоростью заряда С1 цепочка R1-R2, от суммарного сопротивления которой зависит момент «открытия» симистора. Соответственно, управление мощностью нагрузки происходит посредством переменного резистора R1.
Несмотря на простоту схемы, она довольно эффективна и может быть использована в качестве диммера для осветительных приборов с нитью накала или регулятора мощности паяльника.
К сожалению, приведенная схема не имеет обратной связи, следовательно, она не подходит в качестве стабилизированного регулятора оборотов коллекторного электродвигателя.
Принцип работы и цели применения
Форма сигнала на выходе регулятора мощности: А — 100%, В — 50%, С — 25% Принцип работы симисторного регулятора основан на особенностях полупроводниковых приборов, которые ограничивают амплитуду переменного тока с одновременным снижением мощности в нагрузке. При заданной частоте сетевого напряжения регулировать этот показатель удается в небольших пределах (не более 20-30%).
Качество и глубина регулировки зависят от схемы управления работой симисторных элементов, которая предполагает различные исполнения.
В простейших случаях она состоит из нескольких дискретных элементов: диодов, развязывающего трансформатора, резисторов и конденсаторов. В более сложных устройствах функцию регулирующего модуля выполняет микросхема или микропроцессор. В соответствии со способом управления симисторами возможны различные методы изменения величины мощности, отдаваемой в нагрузку. Наиболее распространенный способ, позволяющий эффективно, с минимальными потерями, делать это – воздействие на фазу преобразуемого напряжения. В соответствии с изменяемым параметром этот метод называется импульсно-фазным, а работающий на его основе прибор представляет собой фазовый регулятор мощности.
Симисторные схемы применяются во многих устройствах, при работе с которыми приходится иметь дело с индуктивной нагрузкой — обмотками электродвигателя, в частности. К этой же категории промышленных и бытовых приборов относят:
- стиральные машины, фены, а также компрессорные установки;
- кипятильники, пылесосы и ряд моделей осветительных приборов;
- насосы и асинхронные электродвигатели заводских станков;
- котельное оборудование и даже обычные паяльники.
Primary Menu
Существенный недостаток тиристоров заключается в том, что это однополупериодные элементы, соответственно, в цепях переменного тока они работают с половинной мощностью. Избавиться от этого недостатка можно используя схему встречно-параллельного включения двух однотипных устройств или установив симистор. Давайте разберемся, что представляет собой этот полупроводниковый элемент, принцип его функционирования, особенности, а также сферу применения и способы проверки. Это один из видов тиристоров, отличающийся от базового типа большим числом p-n переходов, и как следствие этого, принципом работы он будет описан ниже. Характерно, что в элементной базе некоторых стран данный тип считается самостоятельным полупроводниковым устройством. Эта незначительная путаница возникла вследствие регистрации двух патентов, на одно и то же изобретение. Основное отличие этих элементов от тиристоров заключается в двунаправленной проводимости электротока.
Самое простое включение тиристора и симистора. В различных электронных устройствах в цепях переменного тока в качестве силовых ключей.
Схемы на основе симистора
Если по каким-то причинам нет возможности приобрести готовый регулятор мощности, то его вполне можно сделать своими руками. Заранее необходимо определиться, для какого электроприбора он будет изготовлен.
Эта схема довольно проста в сборке и не требует большого количества деталей. Такой регулятор можно применить для регулировки не только температуры паяльника, но и обычных ламп накаливания и светодиодных. К этой схеме можно подключать различные дрели, болгарки, пылесосы, шлифмашинки, которые изначально шли без плавной регулировки скорости.
Вот такой регулятор напряжения 220в своими руками можно собрать из следующих деталей:
- R1 — резистор 20 кОм, мощностью 0,25 Вт.
- R2 — переменный резистор 400−500 кОм.
- R3 — 3 кОм, 0,25 Вт.
- R4—300 Ом, 0,5 Вт.
- C1 C2 — конденсаторы неполярные 0,05 Мкф.
- C3 — 0,1 Мкф, 400 в.
- DB3 — динистор.
- BT139−600 — симистор необходимо подобрать в зависимости от нагрузки которая будет подключен. Прибор, собранный по этой схеме, может регулировать ток величиной 18А.
- К симистору желательно применить радиатор, так как элемент довольно сильно греется.
Схема проверена и работает довольно стабильно при разных видах нагрузки.
Существует еще одна схема универсального регулятора мощности.
На вход схемы подается переменное напряжение 220 В, а на выходе уже 220 В постоянного тока. Эта схема имеет в своем арсенале уже больше деталей, соответственно и сложность сборки повышается. На выход схемы возможно подключить любой потребитель (постоянного тока). В большинстве домов и квартир люди стараются поставить энергосберегающие лампы. Не каждый регулятор справится с плавной регулировкой такой лампы, например, тиристорный регулятор использовать нежелательно. Эта схема позволяет беспрепятственно подключать эти лампы и делать из них своего рода ночники.
Особенность схемы заключается в том, что при включении ламп на минимум все бытовые приборы должны быть отключены от сети. После этого в счетчике сработает компенсатор, и диск медленно остановится, а свет будет продолжать гореть. Это возможность собрать симисторный регулятор мощности своими руками. Номиналы деталей нужных для сборки, можно увидеть на схеме.
Еще одна занимательная схема, которая позволяет подключить нагрузку до 5А и мощностью до 1000Вт.
Регулятор собран на базе симистора BT06−600. Принцип работы этой схемы заключается в открытии перехода симистора. Чем больше элемент открыт, тем больше мощность поступает на нагрузку. А также в схеме присутствует светодиод, который даст знать, работает устройство или нет. Перечень деталей, которые понадобятся для сборки аппарата:
- R1 — резистор 3.9 кОм и R2 — 500 кОм своеобразный делитель напряжения, который служит для зарядки конденсатора С1.
- конденсатор С1- 0,22 мкФ.
- динистор D1 — 1N4148.
- светодиод D2, служит для индикации работы устройства.
- динисторы D3 — DB4 U1 — BT06−600.
- клемы для подключения нагрузки P1, P2.
- резистор R3 — 22кОм и мощностью 2 вт
- конденсатор C2 — 0.22мкФ рассчитан на напряжение не меньше 400 В.
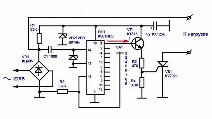
Симисторы и тиристоры с успехом используются в качестве пускателей. Иногда необходимо запустить очень мощные тэны, управлять включением сварочного мощного оборудования, где сила тока достигает 300−400 А. Механическое включение и выключение с помощью контакторов уступает симисторному пускателю из-за быстрого износа контакторов, к тому же при механическом включении возникает дуга, которая также пагубно влияет на контакторы. Поэтому целесообразным будет использовать симисторы для этих целей. Вот одна из схем.
Все номиналы и перечень деталей указаны на Рис. 4. Достоинством этой схемы является полная гальваническая развязка от сети, что обеспечит безопасность в случае повреждения.



























