Содержание / Contents
- 1 Конструкция
- 2 Переходим к изготовлению печатной платы:
- 3 О деталях
- 4 Градуировка шкал
- 5 Внешний вид
- 6 Итого
- 7 Файлы
Вы спросите, почему опять аналоговый? Конечно, у меня имеется измеритель ЭПС с цифровым индикатором для подробного исследования конденсаторов большой емкости, но этого не требуется при оперативном поиске неисправностей. Кроме того, сказывается давняя симпатия к стрелочным указателям, унаследованная ещё с советского прошлого, поэтому захотелось чего-то эдакого, винтажного. В результате макетирований остановился на известной схемеludens , которая позволяет в широких пределах экспериментировать с измерительными шкалами.

Рабочая частота генератора 60 кГц. Прибор для удобства задуман двухдиапазонным – с узкой и растянутой шкалой. Микросхему допустимо заменить на TL072.
Инструкция по написанию акта о неисправности оборудования
- В первой части документа пишется его название и коротко обозначается его суть (в данном случае «о неисправности оборудования»), а также указывается населенный пункт, в котором он оформляется и дата: число, месяц (прописью), год.
- Затем вписывается полное наименование предприятия, эксплуатирующего оборудование с обозначением его организационно-правового статуса (ИП, ЗАО, ОАО, ООО).
- Далее фиксируются сведения, касающиеся непосредственно оборудования. Здесь надо внести данные о его наименовании, заводском номере, дате приобретения и номере счета, по которому произошла оплата. Также следует указать дату установки или монтажа, т.е. фактическую дату начала использования.
- В завершение в этой части необходимо описать выявленную поломку, причем сделать это нужно максимально четко и подробно, чтобы в случае обращения в суд, данный документ не вызвал замечаний и был признан в качестве доказательной базы.
- Вторая часть акта включает в себя таблицу, где документируются произведенные представителями организации меры к выявлению и устранению неисправности, а также их результат. Если производилось несколько действий, их следует указать отдельными пунктами.
- После этого под таблицей необходимо сделать заключение либо о полной негодности оборудования к дальнейшему использованию, либо о возможности последующей эксплуатации при проведении определенных ремонтных работ.
- В заключительной части акта его должны подписать представители компании, в том числе ее руководитель. Затем документ можно проштамповать, но последнее действие необязательно, если вы работаете без печати, что, собственно, закон допускает.

Анализ влияния неисправности.
Суть метода: На основании имеющейся информации о проявлении неисправности и предпосылки о том, что все проявления вызваны одной неисправностью, проводят анализ устройства. В этом анализе строят «дерево» взаимных влияний блоков (элементов) и находят блок (элемент), неисправность которого могла вызвать все (большинство) проявления. Если решения нет, собирают дополнительную информацию.
Достоинство и недостатки: По мере сбора и получения информации ее необходимо постоянно анализировать с точки зрения этого метода. Метод необходим как воздух. Без него — никуда.
Применение метода: Например, простейший случай — устройство совсем не включается. Нет нагрева, посторонних звуков, нет запаха горелого. При выдвижении гипотезы необходимо предполагать минимальную причину и минимальный вред — это сгоревший предохранитель. Проверяем предохранитель. В случае исправности предохранителя продолжаем собирать информацию. Ключевой принцип — это предположение о минимальности причины.
Меры защиты бытовой техники
Как защитить современного потребителя электроэнергии? Для качественной защиты необходимо добавить несколько полезных элементов в электрический щиток.
Устройства защиты от перепадов напряжения:
- Стабилизаторы напряжения. Основной плюс данных приборов – при высоком или низком напряжении, стабилизатор не отключает сеть. Лишь при слишком высоких параметрах, прибор отключает сеть, и автоматически включает её после нормализации. Стоимость стабилизатора напряжения высокая, но это позволяет контролировать качество электроэнергии, поступающей к потребителю. Можно устанавливать, как один прибор на всю квартиру, так и на определённые бытовые приборы отдельно. Например, на холодильник, котёл отопления, компьютер и т.д.
Стабилизатор напряжения
- Реле напряжения. Устанавливается на входящую фазу и отключает бытовую технику при отклонении от нормы – 220 В, 50 Гц. Также существуют реле напряжения, рассчитанные на потребителей повышенной мощности. Для включения таких устройств защиты монтируется дополнительный магнитный пускатель.
Реле напряжения
- Сетевые фильтры. Доступное и продуктивное электротехническое изделие – сетевой фильтр. Качественные сетевые фильтры комплектуются варистором и режектором – элементами, предохраняющими потребителя от импульсных помех и скачков высокой частоты. От высокого напряжения в каждом сетевом фильтре должен быть установлен предохранитель.
Сетевой фильтр
Что такое тестер конденсаторов
Конденсатор представляет собой радиодеталь, состоящую из двух обкладок, сделанных из проводников и диэлектрического слоя между ними. Электрическая емкость элемента измеряется в фарадах. Эта величина очень большая, поэтому на практике используются микрофарады или пикофарады.

Выполнение измерения емкости
Конденсаторы обычно бывают электролитическими или пленочными. В последних параметры мало меняются с течением времени. У электролитических ситуация другая. Жидкий состав, находящийся внутри, постепенно высыхает, и деталь теряет свои полезные свойства. Часто по внешнему виду нельзя судить по его исправности. Для проверки его нужно выпаивать.
Другая ситуация, когда важно проверить емкость, — это нарушение его работы от различных причин случайного характера — скачков напряжения или работы в условиях повышенной температуры. Неисправный элемент может послужить причиной неисправной работы всего устройства
Чтобы изучить ситуацию, необходимо определить, соответствует ли емкость конденсатора номинальному значению. Для этой цели применяют тестеры конденсаторов.
Они могут быть цифровыми или аналоговыми. Во время проверки может определяться емкость или ESR, параметр, который представляет собой последовательное эквивалентное сопротивление.

Высокоточное измерение
В некоторых мультиметрах имеется возможность непосредственной проверки емкости.
ESR-измерители производят определение эквивалентного последовательного сопротивления. Здесь речь идет о реактивном сопротивлении, которое обусловлено емкостью. Оно может существенно возрастать при увеличении частоты. Этот параметр оценивают с помощью сложных алгоритмов. Если он принимает слишком большую величину, то в некоторых ситуациях может быть нарушен температурный режим работы элемента. Это особенно опасно для электролитических элементов.
Вам это будет интересно Особенности инструментов для обжима
Существуют специальные измерители емкости.

Аналоговое устройство
ESR-метр
Такой измерительный прибор оснащен жидкокристаллическим дисплеем. У него имеются 2 щупа: красный и черный. Первый считается положительным, второй — отрицательным. Перед тем, как проверять, элемент разряжают, закорачивая выводы друг на друга. Чтобы провести измерение, щупы соединяют с выводами конденсатора. Если используется полярная модель, необходимо при этом учитывать полярность щупов.
Затем прибор включают и через несколько секунд на экране появляются величины емкости и параметра ESR.

Измеритель емкости
Мультиметр
Для определения исправности конденсатора мультиметр можно перевести в режим определения сопротивления. Переключатель нужно установить на 2 МОм или 200 Ком. Нужно подобрать этот параметр таким образом, чтобы зарядка происходила не сразу, а в течение нескольких секунд.
К его выводам элемента, который нужно выпаять из схемы, подключают красный и черный щупы. Теперь необходимо следить за данными на дисплее. Если там 0, то это означает обрыв контактов или другое механическое повреждение. Если tester показывает увеличивающиеся цифры и в конце концов появляется 1, то это говорит о работоспособности детали. Если сразу появляется единица, то это означает, что в конденсаторе произошел пробой.
При использовании аналогового прибора у исправной детали можно будет увидеть постепенное движение стрелки. Мгновенная установка минимального значения говорит об обрыве, а максимального — свидетельствует о пробое.
В мультиметре предусмотрена возможность непосредственного измерения емкости. Для этого нужно установить переключатель аппарата для ее измерения и выбрать наиболее подходящую шкалу. Обычно для контактов конденсатора предусматриваются особые клеммы. Если их нет, надо воспользоваться красным и черными щупами. В последнем случае необходимо воспользоваться такими же клеммами, как при измерении сопротивления.
Если значение емкости равно или близко к номинальному, то элемент исправен и может быть использован. В противном случае он неработоспособен. Считается, что совпадение с разницей не более 20% говорит о радиотехнической пригодности детали.

Протечка электролита
Конденсаторы в БП?
Напряжение написанное на конденсаторе показывает по сути его запас прочности. Подадите более высокое — его пробьет. Вы просто увеличили «запас прочности» конденсаторам, и ничего более.
Если погуглите на тему блоков питания — ставить конденсаторы с запасом по напряжению рекомендуют практически все, единственное ограничение здесь — запас лучше делать разумным, т.к. конденсаторы бОльшего вольтажа, как правило, крупнее и дороже.
По поводу увеличения емкости — совет верен в отношении фильтров блоков питания, но не в остальных случаях (скажем, если вы значительно измените емкость конденсатора в кроссовере колонок, вы измените частоты среза и вероятно подпортите звук).
Сейчас вы подвергаете их определенному воздействию, которое немного выше номинальных показателей По идее, все должно работать и так, но я бы перестраховался Капитан, перелогиньтесь.
Китайцы в бп ставят 16В 1000мФ кондюки, потому что они дешевле, по сути если поставить на 25В 1000мФ ничего не случится, просто у конюков будет больше запас для пикового напряжения. К примеру стандартные 16В 1000мФ вздываются или взрываются иногда не только от пиковых напряжений, но и от температуры в бп. Я тоже ставлю вместо 16В кондюков 25В и бп живет еще дольше, чем до поломки.
Нравится 1 Комментировать
У каждой микросхемы есть определенный «запас прочности», иными словами- разность показателей, в пределах которых все составляющие схемы работают нормально (простой пример- лампочка «Ильича», расчитанная на 220-240В.).
Сейчас вы подвергаете их определенному воздействию, которое немного выше номинальных показателей (12.28 вместо 12 и 5.13 вместо 5, хотя разумеется, что блок питания не выдает ровно 5 и ровно 12в). Основная характеристика конденсатора- это емкость. В Вашем случае она не изменилась.
На материнской плате можно ставить электролитические конденсаторы меньшей емкости. Проверено. Я ставил вместо 3300 mkf 1800/ А с напряжением осторожнее. Дело в том, что конденсатор на 25 вольт при разрядке дает 25 вольт.
Если заменить конденсатор на 6,3 в на конд. 25 в, то возможен выход из строя материнки при разряде конденсатора при выключении компьютера. Хороше, если есть защита типа стабилитрона, варикапа… А если нет…
Однозначно — выход из строя материнки.
Схема ESR метра
А печатную плату доделал по-хитрому. Стала она «двухсторонней» – со второй стороны расположил детали, не уместившиеся на первой. Для простоты решения, возникшего затруднения, разместил их «навесом». Тут не до изящества – пробник нужен.
Протравил печатную плату и запаял детали. Микросхему в этот раз поставил на панельку, для подачи питания приспособил разъем, который можно надёжно укрепить на плате при помощи пайки и корпус в дальнейшем уже можно «вешать» на него. А вот подстроечный резистор, с которым пробник заработал лучше всего, нашёл у себя только такой – далеко не миниатюрный.
Обратная сторона – плод прагматичности и вершина аскетизма. Что-то сказать здесь можно только про щупы, несмотря элементарность исполнения они вполне удобны, а функциональность так вообще выше всяческих похвал – способны на контакт с электролитическим конденсатором любого размера.
Всё поместил в импровизированный корпус, место крепления – резьбовое соединение разъёма питания. На корпус, соответственно пошёл минус питания. То есть он заземлён. Какая ни есть, а защита от наводок и помех. Подстроечник не вошёл, зато всегда «под рукой», будет теперь потенциометром. Вилка от радиотрансляционного динамика, раз и навсегда, позволит избежать путаницы с гнёздами мультиметра. Питание от лабораторного БП, но при помощи персонального провода с вилкой от ёлочной гирлянды.
И оно, это чудо неказистое, взяло и заработало, причём сразу и как надо. И с регулировкой никаких проблем – соответствующий одному ому, один милливольт выставляется легко, примерно в среднем положении регулятора.
А 10 Ом соответствует 49 мВ.
Исправный конденсатор, соответствует примерно 0,1 Ом.
Неисправный конденсатор, соответствует более 10 Ом. С поставленной задачей пробник справился, неисправные электролитические конденсаторы на плате ремонтируемого устройства были найдены. Все подробности относительно этой схемы найдёте в архиве. Максимально допустимые значения ESR для новых электролитических конденсаторов указаны в таблице:
А некоторое время спустя захотелось придать приставке более презентабельный вид, однако усвоенный постулат «лучшее – враг хорошего» трогать его не позволил – сделаю другой, более изящный и совершенный. Дополнительная информация, в том числе и схема исходного прибора, имеется в приложении. Про свои хлопоты и радости поведал Babay.
Обсудить статью ПРИСТАВКА К МУЛЬТИМЕТРУ ESR МЕТР
Конструкция наручных электронных часов с микроконтроллером и двумя светодиодами, показывающим время в двоичном коде.
Пример анализа коренных причин в ТОиР
Представьте себе механизм, который остановился. Расследование показывает, что механизм был оснащен подшипником, который не был достаточно смазан. Далее расследование обнаруживает, что насос в системе автоматической смазки не функционировал, как надо. Исследование насоса показывает, что он имеет изношенный вал. А при выяснении того, почему вал был изношен, обнаруживается, что в насос регулярно попадала металлическая абразивная крошка, что мало-помалу повреждало его.
Очевидная первопричина проблемы заключается в том, что частицы металла могут загрязнить систему смазки. Устранение этой проблемы должно предотвратить повторение всей последовательности событий. Реальная первопричина может быть проблемой дизайна (т.е. ошибка была допущена при проектировании конструкции), если нет фильтра для предотвращения попадания металлической крошки в систему. А если фильтр есть, и он был заблокирован из-за отсутствия регулярного осмотра, то истинная первопричина — проблема обслуживания.
Сравните это с расследованием, которое не находит первопричину: замена предохранителя, подшипника или насоса смазки, вероятно, позволит механизму вернуться в строй на некоторое время. Но есть риск, что проблема повторится вновь и вновь, пока не будет устранена первопричина.
Размышляя далее, можно задуматься о рациональном планировании расходов и инвестиций. Устраивает ли нас суммарная стоимость простоев, брака, запчастей и работ по их регулярной замене или же дешевле заменить всё устройство целиком на более продвинутое? Или же достаточно скорректировать план-график ТО оборудования, чтобы предусмотрительно избегать критического уровня загрязнения?
В любом случае, обе эти меры предполагают проактивный поход к обслуживанию активов: когда мы думаем, как предупредить отказ оборудования, а не занимаемся «тушением пожаров». И в основе этого — поиск первопричины.
Что делать потребителю энергии?
Наиболее простой способ защиты от скачков напряжения – отключение приборов в критической ситуации. Такие устройства базируются на реле контроля напряжения типа РН и электронных схемах управления. При чрезмерном перепаде в сети бытовая техника отключается, а при возврате в стабильное состояние – автоматически включается снова.
Такие устройства монтируются непосредственно на входе в электроприбор. С их помощью, чаще всего, защищаются аппараты длительной работы (холодильники, стиральные машины и т.п.). При частых и длительных колебаниях в сети необходимо позаботиться о непрерывном поддержании ее параметров в пределах нормы. Для этих целей используются специальные устройства – стабилизаторы напряжения.
Если колебание происходит в пределах рабочего диапазона, то аппарат постоянно удерживает напряжение на номинальном значении (220 В) с отклонением не более 1-2%. При скачках сверх допустимых значений прибор отключается и включается вновь при возврате в рабочие пределы. Современные стабилизаторы имеют рабочий диапазон порядка 160-250 В.
Если перепады напряжения вызваны внутриквартирными причинами (например, плохое качество проводки), то для исправления ситуации надо вызвать профессионального электрика. Он найдет причины и устранит неисправности. Другое дело, когда наблюдаются сетевые нарушения, и поступает на вход квартиры напряжение, не отвечающее требованиям ГОСТ. Если такие случаи фиксируются часто, то следует воспользоваться своим правом потребителя услуги.
Куда жаловаться?
С претензией на качество электроснабжения можно обратиться в:
- управляющую компанию;
- территориальную электросетевую компанию;
- департамент ЖКХ муниципалитета;
- Жилинспекцию;
- Роспотребнадзор.
Пожаловаться можно путем личного посещения организации, письмом по почте или через электронную почту. Порядок действия:
- подача заявки в организацию, обслуживающую дом, и вызов электрика;
- составление электриком акта об отклонениях от нормы;
- подача заявления с приложением акта в управляющую компанию с просьбой исправить ситуацию;
- при отказе – направление жалобы (претензии) в контролирующий орган.
Как составить жалобу?
При отказе от устранения нарушений жилец имеет право подать жалобу в любой из вышеуказанных органов. Основой для ее оформления являются Закон «О защите прав потребителей», Постановление Правительства РФ от 06.05.2011 №354 и ГОСТ 32144-2013, устанавливающий нормы качества электроэнергии. Жалоба подается в письменной форме в свободном стиле. Обязательными являются некоторые пункты:
- Наименование организации и ФИО лица, которому пишется претензия.
- ФИО, паспортные данные и адрес лица, подающего жалобу.
- Причины обращения и претензии со ссылками на законодательство РФ.
- В конце необходимо описать ваши требования.
- Поставить дату и подпись.
Важно четко указать выявленные нарушения. Обоснованными можно считать такие претензии:
Обоснованными можно считать такие претензии:
- чрезмерно низкое или высокое значение напряжения;
- длительные периоды нестабильного напряжения и полная его потеря;
- отклонение частоты сигнала от нормы;
- появление импульсного напряжения.
Потребитель имеет право выставить такие требования:
- Снижение тарифа на 0,15% за каждый час поставки электроэнергии, несоответствующего качества (Постановление №354).
- Компенсация убытков при выходе из строя бытовой техники, по причине резкого скачка напряжения.
К жалобе прикладывается акт нарушений, акт или справка с ремонтной мастерской о выходе техники из строя.
жалобы на низкое напряжение в электросетиСкачать образец жалобы на низкое напряжение в электросетиМы не рекомендуем самостоятельно оформлять документы. Экономьте время – обращайтесь к нашим юристам по телефонам:
В какие сроки на нее должны отреагировать?
Организация, отвечающая за электроснабжение дома, обязана отреагировать на претензию в течение 3 дней ПП 354, если жалоба подана в госорганизацию, то срок до 30 дней, ФЗ-59 ст. 12. Для уточнения причин и оценки ущерба она имеет право направить специальную комиссию, а также привлекать независимых экспертов. Соответствующий акт оценки состояния направляется заявителю.
Обозначения на конденсаторах
Проще всего определить значение ёмкости по маркировке, нанесённой на корпус конденсатора.
Электролитический (оксидный) полярный конденсатор, ёмкостью 22000 мкФ, рассчитанный на номинальное напряжение 50 В постоянного тока. Встречается обозначение WV — рабочее напряжение. В маркировке неполярного конденсатора обязательно указывается возможность работы в цепях переменного тока высокого напряжения (220 VAC).
Плёночный конденсатор ёмкостью 330000 пФ (0.33 мкФ). Значение в этом случае, определяется последней цифрой трёхзначного числа, обозначающей количество нолей. Далее буквой указана допустимая погрешность, здесь — 5 %. Третьей цифрой может быть 8 или 9. Тогда первые две умножаются на 0.01 или 0.1 соответственно.
Ёмкости до 100 пФ маркируются, за редкими исключениями, соответствующим числом. Этого достаточно для получения данных об изделии, так маркируется подавляющее число конденсаторов. Производитель может придумать свои, уникальные обозначения, расшифровать которые не всегда удаётся. Особенно это относится к цветовому коду отечественной продукции. По стёртой маркировке узнать ёмкость невозможно, в такой ситуации не обойтись без измерений.
Снижение напряжения пробоя конденсатора
Снижение максимально возможного напряжения – это так называемый обратимый пробой. Его не определить тестером. Но в схеме при работе при номинально допустимом значении напряжения элемент ведёт себя как пробитый. При этом он будет измеряться тестером как рабочий.
Определить можно постепенной подачей напряжения от отдельного источника питания до величины, указанной на корпусе. У неисправного конденсатора пробой будет происходить раньше этой величины. Электролит закипит, и корпус начнёт греться.
Внимание! Если на маркировке стоит значение «60V», то при плавной подаче напряжения на выводы от нуля до 50V элемент должен вести себя нормально. Пробоя быть не должно
Измерение ёмкости конденсаторов с помощью измерительных приборов заводского изготовления или самодельных устройств позволяет производить ремонт и наладку электронных схем. Выявление неисправного конденсатора путём измерения его физических ёмкостных значений сохранит работоспособность электронного устройства и снизит время, затраченное на ремонт.
Работа схемы
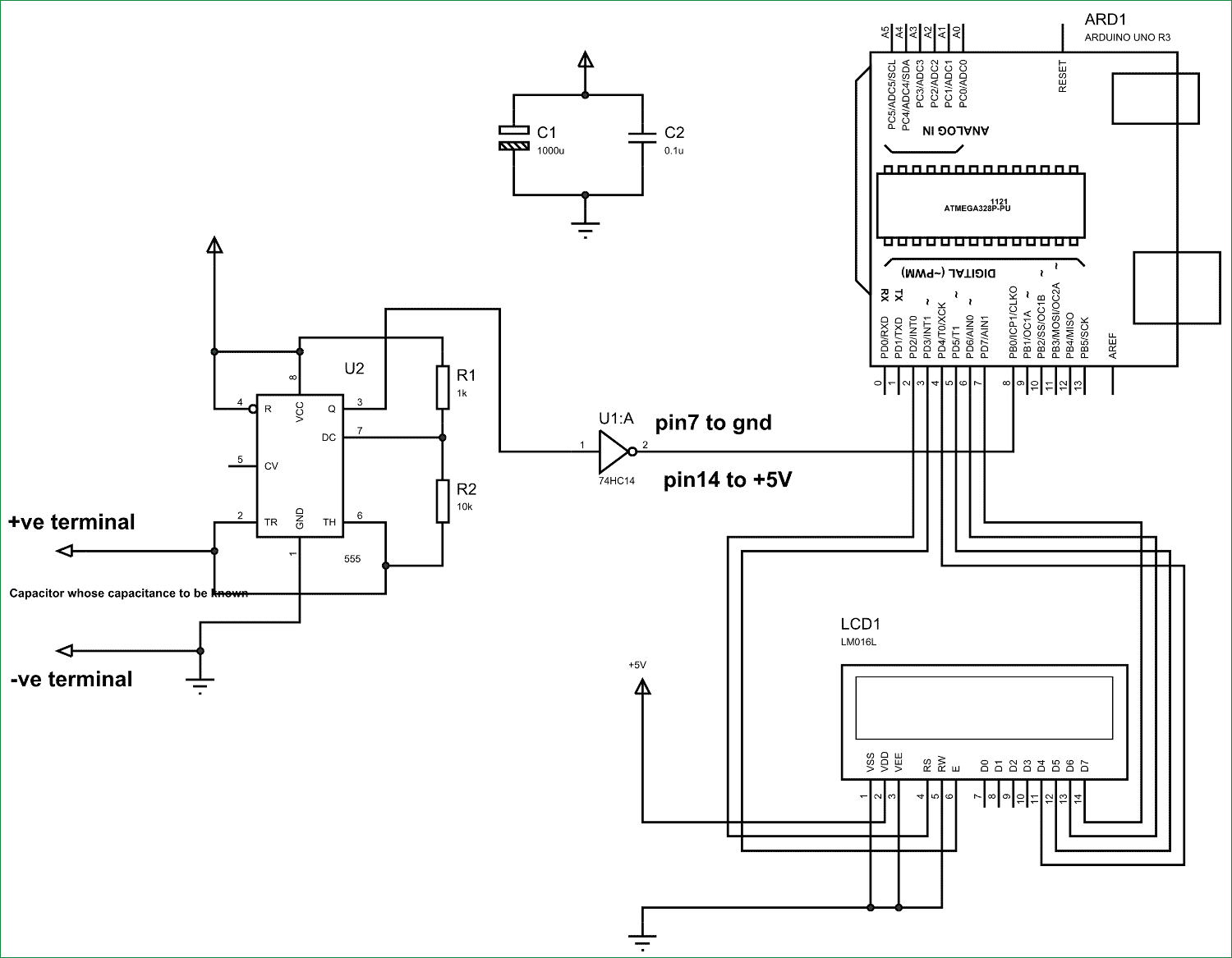
Схема устройства представлена на следующем рисунке.
![]()
ЖК дисплей 16х2 используется для отображения емкости измеряемого конденсатора. Схема генератора прямоугольных колебаний (волн) (555 в автоколебательном режиме) подсоединена к Arduino, также к ней подключается конденсатор, емкость которого необходимо измерить. Триггер Шмитта (микросхема 74LS14 или 74HC14) включен в состав схемы чтобы удостовериться в том, что только прямоугольная волна будет попадать на контакт Arduino. Для фильтрации шумов в схему добавлены два конденсатора, включенных по питанию.
Схема может измерять емкость конденсаторов в диапазоне от 10 нФ до 10 мкФ.
↑ Итого
Данный прибор работает у меня около месяца, его показания при измерениях конденсаторов с ESR в единицы Ом совпадают с прибором по схеме Ludens. Он уже прошёл проверку в боевых условиях, когда у меня перестал включаться компьютер из-за емкостей в блоке питания, при этом не было явных следов «перегорания», а конденсаторы были не вздувшимися.
Точность показаний в диапазоне 0,01…0,1 Ом позволила отбраковать сомнительные и не выбрасывать старые выпаянные, но имеющие нормальную ёмкость и ESR конденсаторы. Прибор прост в изготовлении, детали доступны и дёшевы, толщина дорожек позволяет их рисовать даже спичкой. На мой взгляд, схема очень удачна и заслуживает повторения.






























