Простой металлоискатель на микросхеме К561ЛА7
Схема простого и доступного металлоискателя на микросхеме К561ЛА7, она же CD4011BE. Данный металлоискатель сможет собрать своими руками даже начинающий радиолюбитель, но не смотря на простору схемы, он обладает достаточно не плохими характеристиками. Питается металлоискатель от обычной кроны, заряда которой хватит на долгое время, так как потребление мощность не большое.
Металлоискатель собран всего на одной микросхеме К561ЛА7 (CD4011BE), которая достаточно распространенная и доступная. Для настройки нужен осцилограф или частотаметр, но если собрать схему правильно, то эти приборы и не понадобятся вовсе.
Чувствительность металлоискателя
Что касается чувствительность, но она достаточно не плохая для такого простого прибора, скажем металлическую банку от консервы видит на расстоянии до 20 см. Монету номиналом 5 рублей, до 8 см. При обнаружении металлического предмета, в наушниках будет слышет тон, чем ближе катушка к объекту, тем тон сильнее. Если предмет имеет большую площадь, скажем как канализационный люк или кастрюля, то глубина обнаружения увеличивается.
Немного информации:
Плату металлоискателя можно поместить в пластиковый корпус от автоматов, как его сделать можете прочитать в этой статье: Корпус для металлоискателя своими руками. В данном случае, была использована соединительная коробка ))

Рекомендую соединить корпуса переменных резисторов с минусом платы, дабы избавиться от помех и влияние пальцем рук при касании к переменникам. Я бы сказал это обязательно нужно сделать!
Если не путать номиналы деталей, если спаять схему правильно и но инструкции намотать катушку, то металлоискатель заработает сразу без особых настроек.
Если при первом включении металлоискателя, в наушниках не слышно писка и изменения частоты при регулировке регулятора «ЧАСТОТА» — значит нужно подбирать резистор 10 кОм, стоящий последовательно с регулятором и/или конденсатор в этом генераторе (300 пф). Тем самым мы делаем одинаковыми частоты образцового и поискового генераторов.
При возбуждении генератора, появления свиста, шипения или искажений, припаять конденсатор 1000 пф (1nf) с шестого вывода микросхемы на корпус, как показано на схеме.
Осциллографом или частотомером посмотреть частоты сигналов на выводах 5 и 6 микросхемы К561ЛА7. Добиться их равенства вышеописанным методом настройки. Рабочая частота генераторов может колебаться от 80 до 200 кГц.
Защитный диод (любой маломощный) нужен для защиты микросхема, если к примеру вы не правильно подключите батарею, а такое бывает не редко. ))
Катушка металлоисктеля
Катушка наматывается проводом ПЭЛ или ПЭВ 0,5-0,7 мм на оправе, диаметр которой может быть от 15 до 25 см и содержит 100 витков. Чем меньше диаметр катушки, тем меньше чувствительность, но больше избирательность мелких предметов. Если вы собираетесь использовать металлоискатель для поиска чёрного металла, то лучше изготовить катушку большего диаметра.

Катушка может содержать от 80 до 120 витков, после намотки необходимо плотно обмотать её изолентой как показано на схеме ниже.

Теперь необходимо по верх изоленты, намотать тонкую фольгу, подойдёт пищевая или от шоколада. Обматывать нужно не до конца, а оставить пару сантиметров, как показано ниже
Обратите внимание, фольга наматывается аккуратно, лучше нарезать ровные полоски шириной 2 сантиметра и обматывать катушку как изолентой

Далее поверх фольги наматываем примерно 23 витка не изолированного или лужённого провода, равномерно-произвольно. Начало провода оставляем на катушке, а конец припаиваем на минус питания платы.

Теперь снова плотно обматываем катушку изолентой.

Катушка готова, теперь можно закрепить её на каркас из диэлектрика, изготовить штангу и собрать всё до кучи. Штангу можно спаять из полипропиленовых труб и фитингов, диаметром 20 мм.
Для соединения катушки со схемой, подойдёт двойной экранированный провод (экран на корпус), например тот, который соединяет телевизор с DVD плеером (аудио-видео).
Как должен работать металлоискатель
При включении, регулятором «частота», в наушниках устанавливаем низкочастотный гул, при приближении к металлу изменяется частота.
Второй вариант, чтоб гул в ушах «не стоял», установить нулевые биения, т.е. совместить две частоты. В наушниках тогда будет тишина, но как только катушку подносим к металлу — частота поискового генератора изменяется и в наушниках появляется писк. Чем ближе к металлу — тем выше частота в наушниках. Но чувствительность при этом способе не велика. Прибор среагирует только при сильной расстройке генераторов, например при поднесении к крышке от банки.
Расположение DIP деталей на плате.

Расположение SMD деталей на плате.

Кому положены «мигалки»
Мигалками оснащаются не только автомобили «скорой помощи», полиции или пожарной охраны. Полный перечень государственных органов, имеющих право оборудовать ведомственные автомобили проблесковыми маячками, закреплен в специальном нормативном акте, регламентирующем использование устанавливаемых на транспортных средствах устройств, подающих световые и звуковые сигналы. Этим документом является Указ Президента РФ № 635 от 19.05.2012.
Транспортные средства могут оснащаться съемными или стационарными проблесковыми маячками разных цветов:
- Синими маячками оборудуются транспортные средства, принадлежащие специальным и экстренным службам, к которым относятся «скорая помощь», пожарные машины, автомобили полиции, МЧС, Следственного комитета, Национальной гвардии, ФСБ, ВАИ, службы исполнения наказаний (перевозящие заключенных) совместно со спецокраской транспортных средств.
- Также синими мигалками, но без специальной окраски оснащаются автомобили Правительства РФ и правительств субъектов РФ, Администрации Президента, Федерального Собрания, МИД, Росфинмониторинга и других ведомств.
- Красные проблесковые маячки могут использоваться в качестве дополнения к синим и устанавливаются на транспортные средства ведомств, на которые возложена обязанность по организации дорожного движения (ГИБДД, ВАИ), а также ФСБ.
- Оранжевыми маячками оснащаются автомобили, принадлежащие коммунальным службам, частным охранным предприятиям, спецтехника, задействованная в обслуживании аэродромов, а также машины, перевозящие опасные или негабаритные грузы. Благодаря цвету транспортные средства более заметны, особенно в темное время суток или в условиях ограниченной видимости. Какого-либо преимущества на дороге они не предоставляют.
- Автомобили инкассаторской и почтовой служб со спецокраской оборудуются белыми мигалками. Такие маячки также не обязывают участников дорожного движения уступать дорогу.
«Мигалки» в практике реального дорожного движения
Очень часто теоретические выкладки ПДД не укладываются в практику дорожного движения
И в целях достижения максимальной безопасности важно четко и быстро принимать решение в условиях появления на дороге различных «мигалок»
1. Синий (или синий и красный) проблесковый маячок
При появлении синего (или синего и красного) проблескового маячка нужно быть готовым к тому, что водитель спецавтомобиля будет намеренно и осознанно игнорировать требования ПДД и все мыслимые принципы безопасности движения. Поэтому даже при отсутствии специального звукового сигнала на таком транспорте желательно предоставлять ему преимущество. И не обгонять. И не опережать. Так спокойнее.
А в случае приближения к такому неподвижно стоящему автомобилю следует просто снизить скорость, преданно глядя в сторону «мигалки».
2. Желтый (или оранжевый) проблесковый маячок
Появление такой «мигалки» должно сразу же насторожить адекватного водителя. Это свидетельствует о нестандартной и опасной ситуации на дороге, создаваемой спецавтомобилем. Желательно быть от него подальше.
3. Бело-лунный проблесковый маячок
Такая «мигалка» – свидетельство преступления, совершенного в отношении спецавтомобиля. Любой водитель захочет оказаться подальше от этого. За исключением того, кто принципиально занимает активную гражданскую позицию и захочет оказать помощь попавшим в беду.
«Полицейская мигалка» — невидимка
Рейтинг: / 5
- Подробности
- Категория: Схемы начинающим
- Опубликовано: 26.02.2018 18:18
- Просмотров: 2031
Мурзин Ф.Э. Есть много шуток на тему спецсигналов. И вот, готовое устройство — «полицейская мигалка — невидимка». Днем её не видно, но ночью очень похоже. А выключил — и опять её нет. Прежде чем писать дальше, хочу заметить, что это игрушка, и не в коей мере не спецсигнал. Пользоваться ею как спецсигналом нельзя, за это могут привлечь к ответственности. А вот для шуток, розыгрышей и игр она вполне пригодна. Конечно, если это не противоречит законодательству.


Ну, вот «официальная часть» закончена, можно переходить к описанию «игрушки». И так, всем известны такие устройства, как багажники из двух реек, устанавливаемые поперек на крышу автомобиля для перевозки лыж, труб и досок. Рейки квадратные в сечении. А еще есть в продаже самоклеющиеся цветные светодиодные ленты на номинальное напряжение 12V. Ленты бывают разных цветов, зеленые, синие, красные, желтые, белые… Берем два кусочка нужных цветов и длины и клеим, куда хотим. Потом подключаем к устройству, схема которого показана на рисунке 1. После включения питания кусочки светодиодной ленты будут по два раза поочередно мигать, затем кроткая пауза, и снова. Скорость воспроизведения можно регулировать подбором сопротивления одного резистора. Рассмотрим схему. Она очень проста. На двух логических элементах микросхемы D1 (это может быть как К561ЛЕ5, так и К561ЛА7, или их аналог) построен мультивибратор. Частота генерируемых им импульсов зависит от величин R1 и С1. Импульсы с выхода мультивибратора поступают на счетчик D2 на микросхеме типа К561ИЕ8. Это десятичный счетчик с десятичным дешифратором на выходе. В процессе счета импульсов мультивибратора выходы D2 переключаются. Логические уровни с выходов микросхемы D2 поступают на затворы ключевых транзисторов VT1 и VT2 через диоды VD1-VD4 и резисторы R3 и R5. В результате светодиодные ленты HL1 и HL2 переключаются следующим образом: — мигает два раза лента HL1 и гаснет. — мигает два раза лента HL2 и гаснет. — пауза. — все повторяется. Если одна лента красная, другая синяя это будет похоже на работу полицейской мигалки. Можно выбрать ленты других цветов. Монтаж электронной схемы выполнен на печатной плате из одностороннего стеклотекстолита. Автор использовал самоклеющиеся цветные светодиодные ленты типа SMD5050LED3012V, соответствующих цветов. При исправных деталях и правильном монтаже никакого налаживания не требуется. Скорость воспроизведения светового эффекта можно регулировать подбором сопротивления резистора R1. Светодиодные ленты можно использовать и в качестве дополнительного стопсигнала. На рисунке 3 показана схема трехцветного стопсигнала из RGB-светодиодной ленты. Здесь точно такой же мультивибратор и счетчик, но счетчик переключает три выхода, нулевой, первый и второй. Пауз не нужно, поэтому счет счетчика ограничен до трех, для этого его вывод 7 соединен с выводом 15. Работает схема следующим образом: — светодиодная лента загорается красным цветом. — светодиодная лента загорается зеленым цветом. — светодиодная лента загорается синим цветом. — все повторяется. Скорость воспроизведения светового эффекта так же можно регулировать подбором сопротивления R1. РК 03-2016
Оставлять комментарии могут только зарегистрированные пользователи
«Синие ведерки» — почти Боги
Право водителей «синих ведерок» игнорировать добрую часть ПДД – это только одна сторона вопроса. Вторая часть проблемы – это преимущество перед другими участниками дорожного движения, которое даруется таким водителям.
Однако в процессе реального движения оперативные спецслужбы с включенными «мигалками» синего (или синего и красного) цвета вступают в неминуемый конфликт с другими участниками дорожного движения, которые в тот самый момент могут пользоваться преимуществом. К таким участникам можно отнести:
- водителей, едущих по зеленому светофору или по главной дороге;
- пешеходов, передвигающихся по пешеходному переходу;
- вагоновожатых (водителей трамваев), которые в подавляющем числе случаев пользуются преимуществом перед безрельсовыми транспортными средствами и пр.
Кроме того, не заметить световой сигнал – «мигалку» — очень легко. Поэтому, для того чтобы воспользоваться своим преимуществом, водители спецавтомобилей должны включать (параллельно со световым) специальный звуковой сигнал – «сирену» или «крякалку». Только в этом случае – при сочетании обоих сигналов – простым смертным водителям и пешеходам предписывается уступать дорогу «синим ведеркам».
Некоторые водители полагают, что при появлении «сирены» и «мигалки» нужно немедленно остановиться на обочине или на краю проезжей части. Однако это далеко не так.
Согласно ПДД, водителю предписывается уступить дорогу таким спецавтомобилям и предоставить им возможность беспрепятственного проезда. И на многополосной дороге, к примеру, достаточным действием будет перестроение на соседнюю полосу с продолжением движения по намеченному маршруту.
Однако при наличии двухполосной дороги останавливаться как раз и придется, так как только в этом случае водитель сможет предоставить преимущество «синему ведерку».
И не стоит забывать, что преимуществом пользуется не только такой спецавтомобиль, но и все сопровождаемые им транспортные средства (например, в составе организованной транспортной колонны). Узнать такие ТС можно по включенному на них ближнему свету фар.
Программа и скетч мигающего светодиода
Давайте теперь рассмотрим программу, которую мы загрузили из примеров и проанализируем.

Пример программы мигалки Blink
Во-первых, давайте пока уберем большой блок комментарий – они обозначены в Arduino IDE серым цветом. На данном этапе они немного мешают нам, хотя они крайне важны и вы всегда должны писать комментарии к своим программам.

Программа Blink без комментариев
Если вы обратите внимание на блок loop, то именно в нем и сосредоточены наши команды, управляющие светодиодом:

Функции setup и loop в коде программы Blink
digitalWrite – это название функции, которая отвечает за подачу напряжения на пин. Подробнее о ней можно прочитать в отдельной статье о digitalWrite.
LED_BUILDIN – это название внутреннего светодиода. В большинстве плат за этим названием прячется цифра 13. Для плат Uno, Nano можно смело писать 13 вместо LED_BUILDIN.
HIGH – условное название высокого уровня сигнала. Включает светодиод. Можно заменить цифрой 1.
LOW – условное обозначение низкого уровня сигнала. Выключает светодиод. Можно заменить цифрой 0.
delay – функция, которая останавливает выполнение скетча на определенное время. Крайне нежелательно использовать ее в реальных проектах, но в нашем простом примере она отработает замечательно. В скобках мы указываем цифру – это количество микросекунд, которые нужно ждать. 1000 – это 1 секунда. Подробнее можно прочитать в нашем материале о delay() .
// LED_BUILTIN — встроенная константа, определяющая номер пина. В Arduino Uno и Nano это 13 пин. void setup() { pinMode(LED_BUILTIN, OUTPUT); // Установка пина в режим OUTPUT } // Этот блок команд выполняется постоянно void loop() { digitalWrite(LED_BUILTIN, HIGH); // Включение светодиода delay(1000); // Задержка digitalWrite(LED_BUILTIN, LOW); // Выключение светодиода delay(1000); // Задержка // Когда программа дойдет до этого места, она автоматически продолжится сначала }
Как только программа дойдет до конца, контроллер перейдет в начало блока loop и будет выполнять все команды заново. И так раз за разом, целую вечность (пока есть свет). Наш светодиод мигает без остановки.
Проект “Маячок” с мигающим светодиодом
В этом проекте мы с вами практически повторим предыдущий, но при этом добавим самую настоящую схему. Подключим светодиод и токоограничивающий резистор. Чтобы не повторяться, отправим вас за подробным описанием в статью о правильном подключении светодиода к плате Ардуино.
Вам понадобится:
- Плата Arduino Uno или Nano
- Макетная плата для монтажа без пайки
- Резистор номиналом 220 Ом
- Светодиод
- Провода для соединения
Сложность: простой проект.
Что мы узнаем:
- Как подключить светодиод к ардуино.
- Повторим процедуру загрузки скетча в микроконтроллер.
Для монтажа элементов мы будем использовать макетную плату. Если вы еще не очень хорошо понимаете, что это такое, то рекомендуем предварительно ознакомиться с отдельной статьей, посвященной макетным платам.
Соедините все элементы согласно следующей схемы для Arduino UNO. Для Arduino Nano светодиод подключается по той же схеме – к пину 13.

Схема подключения мигающего светодиода к Ардуино
Если вы не меняли программу с предыдущего шага, то можно считать, что все сделано. Подключаем плату к компьютеру – светодиод должен немного помигать хаотично, а затем с точно установленным периодом.
Если вы еще не загружали программу, то вам надо повторить ту же последовательность действий, что и для работы со встроенным светодиодом. Загружаем пример, затем программу в контроллер и наблюдаем за результатом.
Попробуйте внести изменения в программу. Сделайте так, чтобы маячок мигал медленней и быстрее (чаще). Добейтесь того, чтобы частота мигания стала такой, что мигание света стало бы незаметным.
Скорость
Очевидно, что полицейские машины оснащены усовершенствованными двигателями, но насколько они быстры? В США составили отчет, чтобы узнать, какая полицейская машина самая быстрая. Испытание показало, что Ford Taurus с 3,5-литровым двигателем с турбонаддувом оказался самым быстрым патрульным автомобилем, разогнавшись от о до 100 за 5,7 секунды.
Dodge Charger занял первое место в номинации «Самый короткий тормозной путь», а Chevy Caprice взял кубок за максимальную скорость в 250 км в час. Тем не менее, в Америке самым популярным полицейским автомобилем по-прежнему остается Ford Explorer из-за своей универсальности.
Красный и синий цвет мигалок
Как говорится, какой резать? Смотри, не перепутай. Вообще, всё элементарно.
Красный
Во всём мире красный цвет — это СТОП. Если вам мигают красным, значит, вы должны остановиться и прижаться к правой обочине.
Раздавать такие приказы имеют право сотрудники ГИБДД, ВАИ, ФСБ, ФСО. Именно на их машинах установлена светящаяся коробка красного цвета, чтобы управлять движением.
Но красный маячок используется только в сочетании с синим. На машинах «гаишников» так вообще целая «корона»: слева красная мигалка, справа — синяя.
Синий
О чём сигнализирует синий цвет? «Дай дорогу». Если вам мигают синим, значит, настойчиво предлагают пропустить вперёд. Сделайте это подобру-поздорову и не нарывайтесь на неприятности.
Машины полиции, МЧС, а также пожарные, скорые и другие экстренные службы оснащены только синей мигалкой. Если вы увидите её сияние, да ещё и в сочетании с незабываемым звуковым сопровождением, пропустите этот автомобиль: где-то горит или кому-то плохо. Или сотрудники полиции едут на задание.
Даже если они едут не торопясь, всё равно: дайте им проехать, это такое «медленное задание». И не вздумайте обгонять машину с такими сигналами, иначе штраф вам обеспечен. Если из-за вашей дерзости погибнет человек, не получив медпомощь, то и уголовка прилетит.
Понятие «Уступить дорогу»
Понятие «Уступить дорогу» дается в пункте 1.2 правил дорожного движения:
Рассмотрим понятие поподробнее
Причем особое внимание следует обратить на те действия, которые предписываются водителю. А если говорить еще точнее — на те действия, которые запрещается выполнять водителю
«Начинать движение» — очевидно, что это действие относится только к тому случаю, когда автомобиль неподвижен.
«Возобновлять движение» — действие похоже на предыдущее с той лишь разницей, что автомобиль непосредственно до остановки находился в движении.
«Продолжать движение» — этот запрет относится к автомобилям, которые находились в движении непосредственно перед тем, как возникла необходимость уступить дорогу. Такие автомобили должны остановиться.
«Осуществлять какой-либо маневр» — запрещается выполнять маневры, например поворот или разворот, которые вынудят других участников движения изменить направление движения или скорость.
В каких случаях можно поставить его на автомобиль в 2022 году?
Между тем, закон 2022 года чётко определяет, кто и при каких условиях может использовать проблесковые маячки жёлтого и оранжевого цвета.
Выделяют два условия, когда это возможно:
- Второе условие связано с ситуациями, при которых требуется включать жёлтую или оранжевую мигалку. В основном, это распространяется на коммунальную спецтехнику, грузоперевозчики и ряд машин сопровождения.
- если техника выполняет ремонтно-строительные работы на дорогах,
- при выполнении работ по содержанию дорожного полотна (мытьё улиц, уборка снега),
- для погрузки и перемещения неисправных автомобилей (эвакуаторы),
- на грузовой транспорт, перевозящий взрывоопасные, легковоспламеняющиеся, радиоактивные и ядовитые вещества, которые представляют особую опасность для жизни и здоровья людей,
- на машинах сопровождения таких грузов,
- на транспорте, сопровождающем группу велосипедистов, если речь идёт о проведении тренировок на дорогах общего пользования,
- на автобусах для организованной перевозки детей.
Важная тонкость в том, что водители ремонтной, строительной и погрузочной техники с включённым маячком жёлтого цвета могут отступать от требований дорожных знаков и разметки в процессе своей работы, за исключением тех знаков, которые представлены на картинке ниже:

А вот на тех, кто управляет крупногабаритным транспортом и водителей сопровождающих такую технику машин, распространяется обязанность соблюдать требования всех дорожных знаков. Максимум, от чего они могут отступить – от соблюдения требований разметки, и то лишь, при безопасности манёвра для окружающих.
Но в целом, в отличие от спецсигналов синего цвета (на тех же машинах ДПС), жёлтые мигалки не дают никакого преимущества в движении авто, на котором установлены
Они нужны, чтобы привлечь внимание других водителей и пешеходов, предупредив их о ведущихся работах или иной опасности. К примеру, о движении бензовоза или очистке дороги от снега
Требуется ли разрешение от ГИБДД?
Нет.
Никакие дополнительные разрешения на установку и езду с жёлтыми маячками приобретать не требуется. Вообще, такие разрешения не предусмотрены законодательством РФ по состоянию на 2022 год. На это однозначно указывает п. 12 Приложения №1 к Приказу МВД № 194. Поэтому, купить жёлтые и оранжевые устройства подачи световых сигналов можно в автомобильном магазине или заказать в интернете.
Другие варианты
Очень простую плату управления можно выполнить на микросхеме К561ЛА7 (зарубежный аналог CD4011A). Эта микросхема очень распространена и стоит копейки. Изготовление латы доступно даже любителю, имеющему первичные навыки радиоконструирования. Частота мигания задается резистором и конденсатором. Чем больше емкость и сопротивление, тем реже мигают фонари. Приближенно вычислить частоту можно по формуле F=0,52/(R*C). Окончательно установить период мигания можно подбором параметров элементов времязадающей цепочки. Другой вариант – установить подстроечный резистор вместо постоянного и подобрать нужный режим его вращением. Вместо К561ЛА7 можно применить микросхему К176ЛА7, но она более чувствительна к напряжению питания. Также можно использовать любые микросхемы серии К176 и К561, содержащие элементы НЕ, И-НЕ, ИЛИ-НЕ.
При любой схеме надо предусмотреть установку выходного транзистора на теплоотводящий радиатор.

Схема стробоскопа на К561ЛА7.
Схему можно немного усложнить, добавив несколько деталей и разделив цепи заряда и разряда конденсатора. Теперь длительность вспышки и паузы можно регулировать раздельно.

Схема стробоскопа на К561ЛА7 с раздельной регулировкой частоты и длительности.
Также можно использовать широко распространенную микросхему NE555 (КР1006ВИ1). Она предназначена для построения подобных схем и имеет простое включение с минимумом дополнительных элементов.

Схема стробоскопа на таймере NE555.
Но самые лучшие световые эффекты можно получить с помощью микроконтроллера. Можно применить «малыша» Attiny13 или плату Arduino Nano, добавив к ним лишь ключ на мощном транзисторе (полевом или биполярном). Можно выбрать тип транзистора из таблицы или подобрать самостоятельно.
| Наименование транзистора | Тип | Наибольший ток стока/коллектора, А |
|---|---|---|
| BUZ11A | Полевой (N) | 25 |
| IRF540NPBF | Полевой (N) | 33 |
| BUZ90AF | Полевой (N) | 4 |
| 2SA1837 | Биполярный (n-p-n) | 1 |
| 2SB856 | Биполярный (n-p-n) | 3 |
| 2SC4242 | Биполярный (n-p-n) | 7 |
Код на языках Arduino или С++ может написать сможет даже начинающий программист. Управление мигающим светодиодом в качестве упражнения предлагается на первых же занятиях по программированию микроконтроллеров. Немного овладев навыками, можно перейти к дальнейшему развитию программы. Можно, например, построить циклическое переключение частоты мигания тактовой кнопкой или смену световых эффектов. Все ограничивается фантазией разработчика программы.

Пример схемы стробоскопа на контроллере Attiny13.
На рисунке приведен пример схемы на Attiny13, но надо понимать, что подключение внешних элементов к ножкам микросхемы может быть другим – назначение выводов выбирается программно.
Схемы переключения ламп на 220 вольт
Схемы бегущих огней на 220 В интересны тем, что в качестве излучателей света здесь используются мощные лампы накаливания. В этом случае переключение ламп осуществляется с помощью тиристоров или симисторов. При этом для упрощения схемы гальваническая развязка между силовыми каскадами и схемой управления не предусматривается. Это означает, что при подаче питания 220 В касаться элементов устройства нельзя, так как они находятся под опасным напряжением. Это относится и к переменным резистором, на которые необходимо надевать пластиковые изолирующие ручки.
![]()
В простейшем случае устройство на 220 вольт можно собрать на 3-х тиристорах. При этом частота переключения определяется номиналами цепочек R2 и С1, R4 и С2, R6 и С3 в цепи управления соответствующего тиристора. Возможно, для ритмичного переключения ламп придется немного изменить сопротивление упомянутых резисторов. Диод VD3 «срезает» половину напряжения, и в данной схеме лампы не будут светиться на всю яркость. При этом возможно применение тиристоров КУ201Л с рабочим напряжением до 300 В.![]()
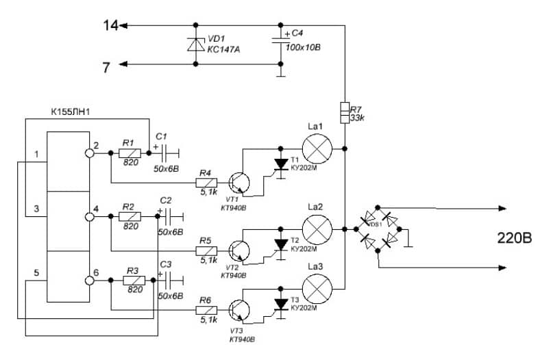
В следующей схеме выпрямленное напряжение на тиристоры подается с диодного моста. Таким образом, лампы будут светиться «на полную». В качестве задающего генератора импульсов выступает трехфазный мультивибратор на К155ЛН1. При этом частота переключения определяется номиналами цепочек R1 и С1, R2 и С2, R3 и С3. Возможно, для ритмичного переключения ламп придется немного изменить сопротивление упомянутых резисторов. С выхода микросхемы импульсы подаются на управляющие электроды тиристоров через транзисторы.
Транзисторы подойдут КТ940В. Тиристоры можно использовать КУ202 с индексом Н или М
Обратите внимание, резистор R7 потребуется на 2 Вт, так как падение напряжения на нем составляет больше 200 вольт, и выделяется большая мощность

Данная схема практически аналогична предыдущей, однако генератор в ней построен на К155ЛА3 и транзисторе КТ315. Для нее уже имеется топология печатной платы.

Силовые диоды Д226 имеют сравнительно небольшой рабочий ток и могут выходить из строя при перегорании лампочки. Лучше использовать более мощные КД202Б или КД242Б.

Данная схема интересна тем, что к ее выходу подключены и светодиоды, и лампы. Светодиоды могут размещаться на блоке управления устройства, тогда как источниками света выступают цветные лампы накаливания. В соответствии с этим примером Вы можете почти любую из рассматриваемых схем переделать с ламп на светодиоды или наоборот.
В данном случае генератор импульсов собран на К561ЛЕ5, и частота генерации устанавливается переменным резистором R1. Далее импульсный сигнал подается на вход счетчика-делителя на 8 — К561ИЕ9. Соответственно, к его выходам можно подключить до 8 каналов, вместо шести, используя выводы 5 и 10. Точно так же количество каналов можно сократить, подавая импульс сброса на вход счетчика со следующего свободного выхода. Напряжение на тиристоры подается с диодного моста, который собирается на 4-х диодах КД202Б или КД242Б.
Если последовательное переключение светильников надоело, можно собрать схему, которая позволяет реализовать несколько программ их переключения. Она собрана на надежных микросхемах серии К155. В данном случае генератор импульсов собран на DD2 К155ЛЕ1, и частота генерации устанавливается переменным резистором R2. Дешифратор выполнен на DD1, DD3, DD4 (одна К155ЛА3 и две К155ТМ2). Переключателем SA1 выбирается программа переключения, а кнопка SB1 позволяет установить начальные условия работы устройства. Схема управления тиристорами и лампами – стандартная, и уже нами рассматривалась.
Какие бывают ошибки при изготовлении
Большинство ошибок сводятся к неправильному монтажу. Чтобы их избежать, при сборке надо внимательно следить за правильностью подключения проводов и пайки электронных компонентов. При безошибочном монтаже и предварительной проверке платы все начнет работать сразу после подачи питания.
После установки стробоскопа первым делом надо посетить отделение ГИБДД для регистрации изменений – установка любых световых приборов, не предусмотренных конструкцией, требует такой процедуры. В противном случае придется ездить от одного поста дорожной полиции до другого, собирая штрафы. Надо помнить, что установка проблесковых огней красного и синего цвета запрещена. Они могут быть смонтированы только на автомобилях спецслужб. Легализовать их установку не получится.






























