↑ Упомянутые источники
• Стереофонический аудиоусилитель на микросхеме TDA2616 • Аудио усилитель TDA7265 2×25W. Объект «Труба» — отгадка • TDA7265 Справочный листок на Датагоре. • TDA7265 (25 +25W STEREO AMPLIFIER WITH MUTE & ST-BY, April 2002). • TDA7265B (30 W + 30 W stereo amplifier with mute and standby, December 2011). • TDA7269A (14W+14W STEREO AMPLIFIER WITH MUTE & ST-BY, June 2003). • TDA7292 (40 W + 40 W stereo amplifier with mute and standby, February 2012). • Баширов С. Р., Баширов А. С. Современные интегральные усилители. — М.: ЭКСМО, 2008. — 176 с. • Авраменко Ю. Ф. Качественный звук — сегодня это просто. — К.: МК-Пресс, 2007
— 288 с.Спасибо за внимание!

Высококачественный предварительный усилитель с темброблоком схема. Предварительный усилитель с темброблоком на TDA1524
Предварительный усилитель с темброблоком на TDA1524 собираем по схеме ниже, за исключением маленьких доработок, произведенных в хоте испытания)
Первое: добавление переменных резисторов, для синхронизации предварительного усилителя с усилителем мощности, в нашем случае это.
Второе: добавление двух конденсаторов на выходы. После тестирования выяснено, что они нужны, звучание получается более приятное.
Третье: я решил поменять местами громкость, баланс, ВЧ и НЧ. И сделал слева на право громкость, баланс, ВЧ, НЧ. Можно не переделывать) Это я сделал чисто под себя.
Четвёртое: чтобы не грелась моя микросхема TDA1524, я припаиваю её с низу схемы, и она получает охлаждение от корпуса.
Пятое: травлю схему в зеркальном отображении для правильной установки микросхемы.
Шестое: питать данный Предварительный усилитель с темброблоком на TDA1524 будем от питанием 10 вольт.
Сама схема, без доработок.
Схема с доработками. 2 конденсатора и 2 переменных резистора на выходы.
Прекрасно, приступаем к рисованию платы.
Схема с доработками.
Добавленные конденсаторы и переменные резисторы. Чуть не забыл, я продублировал выход (сделал выход на индикацию), от него я буду выводить сигнал на , но об этом в отдельной статье.
Изначально конденсаторы замкнуты, это я сделал для тестирования.
Тестировал, один канал оставил с подключенным конденсатором, второй оставил без него и проверил, с конденсатором получше, запаял второй. Так что не забудьте разорвать дорожку под конденсаторами.
Также в данной схеме перевёрнуты резисторы громкости, баланса, ВН и НЧ.
Печатаю на текстолит зеркально и микросхему ставлю со стороны дорожек.
Соответственно, у меня громкость самая первая с левой стороны, чтобы сделать плату с громкостью с правой стороны, необходимо поменять местами левые на правые контакты переменных резисторов. Если этого не сделать, у вас громкость будет увеличиваться в обратную сторону.
Травим, залуживаем, впаиваем.
Рекомендую, до впаивания деталей, проверить все дорожки мультиметром на контакт.
Часто бывает так, вроде дорожка есть, а она нерабочая или с огромным сопротивлением.
Предварительный усилитель с темброблоком на TDA1524 готов, сборку в корпус из-под очередного мёртвого DVD сделаем сразу с.
Будем использовать для них наш сделанный выход на предусилителе. Запитаем. Сделаем вход и выход. Поместим в корпус.
Двухканальный усилитель на TDA7265 (20Вт+20Вт)
Усилитель, схема которого представлена в данной статье, построена на одной из популярных микросхем – TDA7265. Она представляет собой двухканальный усилитель НЧ, работающий в классе AB, который может применяться в музыкальной аппаратуре высокого качества, типа музыкальных центров и телевизоров. Также ее можно применить как в виде отдельного оконечного усилителя НЧ.
Микросхема выполнена в корпусе Multiwatt и имеет одиннадцать выводов.

Усилитель может работать как на 8Ом нагрузку, так и на 4Ома и если верить даташиту, то микросхема защищена от короткого замыкания (КЗ) на выходе. Если TDA7265 не оригинальная, то защита от КЗ может отсутствовать, и при нулевом сопротивлении на выходе обязательно выйдет из строя. Кроме защиты от «козы» имеется тепловая защита, которая срабатывает при внутренней температуре равной 145°С.
Основные характеристики микросхемы TDA7265
Напряжение питания (рекомендованное) ………. ±20В
Напряжение питания (max) ………. ±25В
Выходная мощность (8Ом, ±20В, THD = 10%) ………. 25Вт (на один канал)
Выходная мощность (4Ома, ±16В, THD = 10%) ………. 25Вт (на один канал)
Выходная мощность (8Ом, ±20В, THD = 1%) ………. 20Вт (на один канал)
Выходная мощность (4Ома, ±16В, THD = 1%) ………. 20Вт (на один канал)
Пиковый выходной ток ………. 4,5А
Температура срабатывания защиты ……… 145°С
Остальные интересующие вас характеристики можете найти в даташите.
Схема двухканального усилителя на TDA7265

Компоненты схемы
Все резисторы мощностью 0,25Вт, кроме R7 и R10 (0,5Вт).
Конденсаторы C1-C4 и C6 электролитические и должны быть рассчитаны на напряжение 35В, хотя можно и на напряжение 25В, но только если питание усилителя не будет превышать ±18В. Остальные конденсаторы керамические или пленочные, разницы в данном случае вы не услышите, так что ставьте то, что есть под рукой.
Транзистор VT1 можно заменить на BC547.
Радиатор необходимо установить через силиконовую или слюдяную прокладку и фторопластовую втулку, если корпус усилителя металлический.

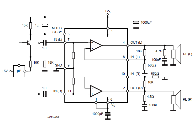
Режимы MUTE и ST-BY
Для удобства чтения я на схему наложил подсказку по данным режимам. За эти режимы отвечает вывод 5.
Для дальнейшего понимания примем напряжение питания (Vs) = ±20В.
Если на выводе 5 присутствует напряжение в диапазоне +Vs …+Vs-2.5В (от +17,5В до +20В) то усилитель находится в спящем режиме (ST-BY) с минимальным потреблением тока (3мА).
Если на выводе 5 присутствует напряжение в диапазоне +Vs-6В …+Vs-2,5В (от +14В до +17,5В), то усилитель выйдет из спящего режима, но включится режим приглушения MUTE.
Если на выводе 5 присутствует напряжение менее +Vs-6В (менее +14В), то усилитель войдет в режим воспроизведения звукового сигнала.

Теперь простыми словами о режимах MUTE и ST-BY
Для того чтобы усилитель начал работать необходимо с помощью переключателя SW1 замкнуть вывод резистора R1 на плюсовую шину. Далее, чтобы появился сигнал на выходе усилителя (т.е. отключить режим MUTE), необходимо замкнуть контакты выключателя SW2. Для тех, кто в танке, положения SW1 и SW2, установленные как на схеме обеспечат звучание в колонках.
Печатная плата двухканального усилителя на TDA7265
Даташит на TDA7265
↑ Анализ даташитов и реальных измерений TDA7379
TDA7379Али
Зависимость выходной мощности TDA7379 от питания на нагрузке 4 Ом
В скобках мощность TDA7297 для сравнения. Видно что при нагрузке 8 Ом разница минимальна, а при нагрузке 4 Ом — значительна.
TDA7379
Заявленные 2×38W/4Ω @18V, 1KHz возможны, если питание будет стабилизированным. Кроме того, мощность указана при искажениях 10%, а это невыносимые искажения при значительном ограничении. Реально, на пороге ограничения неискаженная мощность будет на 20…30% ниже, это 25…30 Вт на канал, очень неплохо для такой микросхемы. Кстати, ограничение наступает весьма мягко, по осциллографу куда лучше, чем в классе D.
Принцип работы УМЗЧ на TDA7496SA
Напряжение звуковой частоты поступает на входы микросхемы DA2 через защитные резисторы R7, R8, R12, R13. Последовательно включенные маломощные стабилитроны VD13, VD14 и VD15, VD16 защищают входы микросхемы от перегрузки. Наличие защитных цепей на входах микросхем УНЧ обязательно при отсутствии на входах УМЗЧ относительно высокоомных резисторов и регулятора громкости. Конденсаторы С15, С16 предотвращают поступление на вход УМЗЧ радиочастот. В этом усилителе установлены два входных гнезда XS1, XS2 разных типов, необходимые для подключения различных источников сигнала. Оба двухканальных входа включены параллельно, что позволяет использовать устройство как пассивный переходник-удлинитель. Электронный регулятор громкости выполнен на переменном резисторе R10. С подвижного контакта этого резистора управляющее напряжения через резистор R14 поступает на вывод 3 DA1. Конденсатор С20 устраняет «шорохи» переменного резистора. Для питания узла регулятора громкости достаточно напряжения +5 В, но в этой конструкции используется напряжение +6,8 В, выбранное с целью возможной дальнейшей модернизации конструкции, например, оснащение усилителя мощности предварительным УНЧ.
Динамические головки подключены к выходам DA2 через разделительные конденсаторы С27-С30, замкнутые контакты выключателя SA2 и дроссели L1, L2. Демпфирующие цепочки R15С25 и R16C26 устраняют возможное самовозбуждение DA2 на ультразвуковых частотах. Дроссели L1, L2 уменьшают влияние на работу DA2 мобильных телефонных аппаратов и радиомодемов. К выходу УМЗЧ (гнездо XS3) могут быть подключены головные телефоны. Резисторы R19, R20 ограничивают поступающую на наушники мощность. Резисторы R17, R18 предназначены для устранения щелчка в момент подключения к работающему усилителю динамических телефонов или наушников.
Наушники не отключаются при подключенных динамических головках, что удобнее, в сравнение с тем, когда динамики и наушники могут работать только попеременно. Конденсатор С22 установлен ёмкостью в десять раз меньшей, чем рекомендовано типовой схемой включения микросхемы TDA7496SA, это необходимо для ускорения установления половинного напряжения на обоих выходах DA2. Модуль УМЗЧ питается нестабилизированным напряжением около 20В постоянного тока. При таком напряжении питания размах амплитуды сигнала на подключенных к выходу УМЗЧ динамических головках будет около 17 В.
Выходная мощность музыкального сигнала на подключенных нагрузках сопротивлением 8 Ом составит честные (не «китайские») 2×2 Вт. Это для небольшой комнаты будет гораздо громче и качественнее, чем «китайско-калининградские» 2×10 Вт (звуковой мощности) у LED телевизоров с экраном 32-42 дюйма.
↑ Детали, печатная плата и характеристики УМЗЧ
Детали усилителя
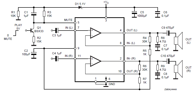
DA1 — TDA7265 STM, корпус Multiwatt 11 (замена: TDA7269, TDA7269A, TDA7265B, TDA7292) — 1 шт.,VT1 — 2N2222 — 1 шт.,VD1 — Стабилитрон BZX55C5V1 5,1V 0,4W, корпус DO-35 — 1 шт.,R1, R2 — Рез.-0,25-1,0 МОм (коричневый, черный, зеленый, золотистый) — 2 шт.,R3 — R6 — Рез.-0,25-620 Ом (синий, красный, коричневый, золотистый) или рез.-0,25-619 Ом 0,5% (синий, коричневый, белый, черный, зеленый) — 4 шт.,R7, R8 — Рез.-0,25-20 кОм (красный, черный, оранжевый, золотистый) или рез.-0,25-20 кОм 0,5% (красный, черный, черный, красный, зеленый) — 2 шт.,R9, R10 — Рез.-2-4,7 Ом (желтый, фиолетовый, золотистый, золотистый) — 2 шт.,R11 — Рез.-0,25-2 кОм (красный, черный, красный, золотистый) — 1 шт.,R12, R13 — Рез.-0,25-15 кОм (коричневый, зеленый, оранжевый, золотистый) — 2 шт.,R14 — Рез.-0,25-18 кОм (коричневый, серый, оранжевый, золотистый) — 1 шт.,C1, C2 — Конд. 2,2/50V 0511 NPL или конд. К73-17 имп. 2,2 мкФ х 100 В 5% POLYESTER BOXED, B32522C1225C1225J000 — 2 шт.,C3, C4 — Конд. NPO 750 пФ 5% керам. имп. или FKP2 750 пФ х 100 В, WIMA — 2 шт.,C5, C6, C9, C10 — Конд. К73-17 имп., 0,1 мкФ, 63В, 10%, POLYESTER BOXED, B32529C0104K000 — 4 шт.,C7, C8 — Конд. 1000/50V 1331+105°С — 2 шт.,C11 — Конд. 1/50V 0405+85°С — 1 шт.,X1, X2 X3; X4, Х5, Х6 — TB-3 (300) клеммник 3 к. шаг 5 мм на плату — 2 шт.,X7, X8; X9, X10 — TB-01A клеммник 2 к. шаг 5 мм на плату — 2 шт.,J1, J2 — PLS-3 2,54 вилка 3 к. на плату — 2 шт.,P1, P2 — MJ-0-4 съемная перемычка (джампер) с шагом 2,54 мм высотой 4,5 мм для штыревых контактов PLS — 2 шт.,печатная плата 82×82 мм — 1 шт.
Рис. 3.
Размещение деталей стереофонического усилителя на печатной плате. Дорожки показаны на просвет Максимальная выходная мощность: Rн=8 Ом — 25 Вт, Rн=4 Ом — 20 Вт;Полоса пропускания по уровню — 3 дБ: 4 Гц…100 кГц;Входное напряжение: 0,4 В;Входное сопротивление: 20 кОм;Коэффициент гармоник: 0,02%;Разделение между каналами: не хуже 70 дБ.
Схема усилителя TDA2003 с предварительным УМ на JRC4558
Схема усилителя TDA2003: это полный стерео УНЧ, выходная мощность 10 Вт. Также схема усилителя TDA2003 с интегрированным преампом, собранным на чипе JRC4558.
В этой публикации предлагаем вам для повторения очень простой, но в то же время довольно популярный интегральный стереофонический усилитель мощности звука. Собран аппарат на микросхемах TDA2003, с которых можно получить на выходе мощность в пределах 10 Вт при сопротивлении нагрузки 4 Ом. В схеме данного прибора предусмотрен еще предварительный усилитель звука с тремя регуляторами тембра, построенного на чипе JRC4558.
Напряжение питания усилитель TDA2003 использует 12v одной полярности, благодаря этому, устройство можно задействовать в автомобиле как элемент аудиосистемы. Для полного ознакомления с характеристиками усилителя, конкретно самой микросхемы и параметров компонентов для ее обвязки, можно найти в прилагаемом архиве. Ниже представлены принципиальные схемы:
Схема предварительного усилителя на чипе JRC4558 с регулятором тембра на три полосы:
Микросхема JRC4558 установленная в предварительном усилителе, в случае необходимости, может быть заменена на аналогичную — TL072.
Все электронные компоненты усилителя мощности скомпонованы на одной печатной плате, включая сюда элементы регулировки. Исходный материал печатной платы доступен ниже:


Создавалась печатная плата в очень эффективной программе для проектирования и разводки печатных плат — Sprint Layout. Ниже рисунок платы созданной в формате LAY6:

Еще одно фото формата LAY6:

Используется стеклотекстолит с односторонней фольгой имеющий размеры 12,6 х 7,1 см.
При сборке усилителя рекомендуется размещать микросхемы TDA2003 на общем теплоотводе, который должен соответствовать площади рассеиваемой мощности. Можно самостоятельно высчитать необходимую площадь радиатора охлаждения, например: если взять для расчета 8см² на один Вт мощности, которую он должен рассеивать. Следовательно, на мощность в 10Вт подойдет радиатор с площадью 160см² на каждую микросхему, но все-таки, чем больше теплоотвод, тем лучше.
Кроме этого, TDA2003 устанавливается на радиатор с использованием теплопроводной пасты, например: КПТ-8 и прокладки, изолирующей ее от радиатора. В отверстие для крепления микросхемы устанавливаются изоляционные втулки, либо нужно приобрести специальные прокладки для этой цели.
Эффективность печатной платы состоит в том, что Удобство платы заключается в том, что элементы регулировки размещаются непосредственно на ней. Такой способ построения схемы исключает возможность появления искажений, так как все основные компоненты встроены в плату, без использования соединительных проводов.
Примененные в конструкции потенциометры спаренного типа с номиналом 2 х 20 кОм обладающие линейной характеристикой. По маркировке линейность можно определить так: если это фирменный, то стоит литера «В», если отечественный — литера «А».
Фото усилителя TDA2003 в собранном виде


Принцип работы аппарата при его включении. Кода в цепи питания появляется напряжение, начинает светиться led-индикатор красного свечения, установленный вблизи входного коннектора. Для ограничения тока на светодиоде, в его цепь включен постоянный резистор, имеющий сопротивление 2,2 кОм.
После завершения монтажа и запайке всех компонентов на печатную плату, нужно убрать следы флюса и тщательно ее промыть растворителем. Если устройство было собрано без явных ошибок, с использованием заведомо исправных электронных компонентов, то усилитель начнет нормально работать без всяких дополнительных настроек.
Список необходимых компонентов усилителя, включая сюда предварительный усилитель и блок регулирования тембра.
TDA2003:
2 шт.
JRC4558:
1 шт.
47R:
2 шт.
2R2:
2 шт.
220R:
2 шт.
1R/0,5W:
2 шт.
1K:
4 шт.
10K:
2 шт.
2k7:
4 шт.
100K:
2 шт.
220K:
2 шт.
2k2:
1 шт.
1000mF электролит:
2 шт.
470mF:
2 шт.
100mF:
2 шт.
1mF:
6 шт.
10mF:
1 шт.
0.047mF(473) пленка:
2 шт.
0.1mF (104) пленка:
4 шт.
0.1mF (104) керамика:
1 шт.
0.0047mF (472) пленка:
2 шт.
470mF (471) керамика:
4 шт.
Остальное:
Спаренный переменный резистор 20k + 20k:
4 шт.
Разъем с болтовым зажимом 2 Pin 5 mm под монтаж на плату:
3 шт.
Разъем с болтовым зажимом 3 Pin 2,54 mm под монтаж на плату:
1 шт.
LED – Светодиод 5 mm красный:
1 шт.
Панелька 8 Pin для JRC4558:
1 шт.
Алюминиевый радиатор для TDA2003:
1 шт.
Двойной RCA разъем:
1 шт.
Терминал подключения акустики:
1 шт.
Здесь в архиве находится все необходимое для построения усилителя мощности TDA2003 вместе с предварительным УМ собранным на микросхеме JRC4558. Скачать схему усилителя TDA2003
УМЗЧ 10W на микросхеме TDA2003
Как подключить микросхему тда 7384
При минимуме необходимых внешних компонентов микросхема обеспечивает возможность построения четырехканального усилителя, реализации функций оперативного бесшумного выключения выходного сигнала («Mute») и перехода в ждущий режим («Stand-By»). Усилитель обладает низким уровнем собственных шумов и малым коэффициентом гармоник. Благодаря построению выходных ступеней усилителя по мостовой схеме нет необходимости в разделительных конденсаторах. Микросхема TDA7384 снабжена встроенными узлами защиты от замыкания выхода и выходных проводников на плюсовой провод питания и общий провод, а также от подачи напряжения питания в обратной полярности и перегревания. Предусмотрено подключение нагрузки с большим индуктивным сопротивлением. Микросхеме не грозит отключение общего провода. На рис. 2 представлены структурная схема усилителя, его цоколевка и типовая схема его включения. С выводом 1 электрически соединена теп-лоотводящая пластина корпуса. Вывод 25 — свободный. Минимальная рекомендуемая емкость конденсатора С10— 10 мкФ. Управлять усилителем на TDA7560 по входам «Mute» и «Stand-By» можно сигналами, снимаемыми непосредственно (без промежуточного усиления) с портов микропроцессора или с выходов логических элементов микросхем структуры КМОП. Усилитель переключается в указанные режимы при подаче на выводы 22 и 4 напряжения низкого уровня. Высокий уровень управляющих сигналов соответствует напряжению 3,5 В и более, низкий — 1,5 В и менее. Если режимы «Mute» и «Stand-By» не используют, соответствующие выводы микросхемы (22 и 4) следует подключить непосредственно к плюсовому выводу питания. На рис. 3—5 показаны зависимости потребляемого одним каналом микросхемы TDA7384A тока Iпот, выходного напряжения Uвых и максимальной выходной мощности одного канала Рвых для двух значений коэффициента гармоник Кг от напряжения питания Uип. На рис. 6 и 7 представлены частотные характеристики коэффициента гармоник и подавления пульсаций напряжения питания Un.n (Rвых— выходное сопротивление источника сигнала; U.эфф — эффективное напряжение пульсаций), а на рис. 8, 9 — зависимости коэффициента гармоник для двух значений частоты сигнала и суммарной рассеиваемой мощности Ррвс.сумм при одновременной работе всех каналов и КПД усилителя от суммарной выходной мощности Рвых. сумм. READ Как подключить трехходовой клапан с электроприводом
По материалам О. ДОЛГОВ, В. ЧУДНОВ Московская область
Микросхемы TDA7384 TDA7560 TDA7384.pdf TDA7560.pdf мостовой четырехканальный усилитель мощности ЗЧ с высокой выходной мощностью в режиме АВ
ПЕРЕЧЕНЬ МИКРОСХЕМ С ОДИНАКОВОЙ ЦОКОЛЕВКОЙ (ЗАМЕНА)
Источник
TDA7297. Собери сам (DIY) — самый дешевый усилитель на TDA7297
Всем привет.Как то одним зимним вечером (правда бесснежным) мне захотелось заказать что нибудь спаять. Решил, что буду паять усилок, когда нибудь может и применю его куда нибудь)Сам набор состоит из 8 деталек + плата, там все элементарно в сборке, поэтому не фоткал сборку и т.д.Ниже только готовый (почти, надо бы регулятор громкости приделать, да и корпуса нет) вариант, пара фото внешнего вида, да и тест.Итак, цена была самой минимальной на али, пришло за месяц.В комплекте плата, куда надо паять элементы, далее микросхема tda7297 (15 ватт (при кни — 10%) *2 канала), 2 конденсатора на 10mf 50v и 100mf 25v, 2 резистора по 47 кОм, 2 неполярных конденсатора 0,22 мкФ, да диод для защиты от переплюсовки.
Все. Все просто и легко. Осталось приделать радиатор для охлаждения. Я меня радиатор от 3 пня — отлично справляется.Ну и еще для удобства я к выходу под колонки припаял клеммники винтовые, благо давно были заказаны и просто валялись.Когда я все запаял, у микросхемы несколько ножек не были запаяны. Как я понял — это для того, чтобы можно было немного пошаманить и сделать режимы mute и ST-BY.В пайке опыта не много, да и я паял на работе паяльником из фикспрайса, это было сложно, но я все контакты пропаял хорошо, но заднюю часть не покажу)
С другой стороны может и не красиво получилось, но припаяно намертво)Подключал к блоку питания jazzway bsps 25w (12v -2.1a). Не фонит совсем.Ну и качество звука. Подключал к советским колонкам 15 ас — 109.Я не могу конечно о нем(о звуке) профессионально судить, но для большинства людей качество будет хорошим. Для дома громкости хватит вполне. Басы имеются.Меня всем устраивает. Цену 100% оправдывает. Удовольствие от сборки и результата я получил))
Высококачественный предварительный усилитель с темброблоком. Предварительный усилитель с темброблоком
Многие радиолюбители сроят УМЗЧ на основе микросхем-интегральных УМЗЧ, обычно предназначенных для автомобильной аудиотехники. Главное достоинство их в том, что вполне качественный УМЗЧ получается в кратчайший срок и с минимальными трудовыми затратами. Недостаток только в том, что УНЧ получается не полный, без предусилителя с регулировками громкости и тембра. На рисунке приведена схема простого предусилителя с регулятором громкости и тембра, построенного на самой распространенной элементной базе — транзисторах типа КТ3102Е. У усилителя достаточно большое входное сопротивление, чтобы он мог работать практически с любым источником сигнала, от звуковой карты ПК и цифрового плеера, до архаичного проигрывателя виниловых дисков с пьезоэлектрической головкой звукоснимателя.
Каскад на транзисторе VT1 построен по схеме эмиттерного повторителя и служит, в основном, для повышения входного сопротивления, и снижения влияния параметров выхода источника сигнала на регулировку тембра.
Регулятор громкости — переменный резистор R3, одновременно является и нагрузкой эмиттерного повторителя на транзисторе VT1.
Далее — пассивный мостовой регулятор тембра по низким и высоким частотам, выполненный на переменных резисторах R6 (низкие частоты) и R10 (высокие частоты). Диапазон регулировки 12dB.
Каскад на транзисторе VT2 служит для компенсации потерь уровня сигнала в пассивном регуляторе тембра. Коэффициент усиления каскада на VT2 во многом зависит от величины ООС, конкретно сопротивления резистора R13 (чем меньше, тем больше коэффициент усиления). Режим по постоянному току выставляется резистором R11 для каскада на VT2 и R1 для каскада на VT1.
Стереофонический вариант должен состоять из двух таких усилителей. Резисторы R6 и R10 должны быть сдвоенными, что бы регулировать тембр одновременно в обоих каналах. Регуляторы громкости можно сделать раздельными для каждого канала.
Камрад, рассмотри датагорские рекомендации
Халва для своих! +1800.00₽ для новичка на Aliexpress
Камрад, регистрируйся на Али по этой нашей ссылке. Ты получишь купон на 1800.00₽ на первый заказ. Не тяни, время действия купона ограничено.
Полезные и проверенные железяки — можно брать!
Куплено и опробовано читателями или в лаборатории редакции.
Цифровой осциллограф DSO138. Кит для сборки
Функциональный генератор. Кит для сборки
Настраиваемый держатель для удобной пайки печатных плат
Алексей (AlexD)
Алматы, Казахстан
Список всех статей
Профиль AlexD
Родился 6 апреля 1972 года.Хобби-радиоэлектроника.Увлекся железом еще с раннего детства,чем доставлял немало хлопот родителям.Не брали в радиокружок в 4 классе,т.к. в школе еще не преподавали физику (вот такие были правила).Ремонт профессионального звукового и светового оборудования ведущих мировых брендов.
DataSheet
Стерео усилитель звуковой частоты с двумя выходами по 25 Вт, с функцией отключения звука и режимом ожидания.
- Диапазон питания (до ±25 В)
- Двуполярное питание
- Большая выходная мощность 25 + 25 Вт при суммарном коэффициенте гармонических колебаний 10%, сопротивлении нагрузки 8 Ом и напряжении питания ±20 В.
- Нет шумов при включении и выключении
- Режим отключения звука
- Низкий ток потребления в режиме ожидания
- Защита от короткого замыкания
- Защита от перегрева
Купить TDA7265
Описание
TDA7265 — стерео усилитель класса АВ в корпусе Multiwatt, применяемый в высококачественных Hi-Fi музыкальных центрах и телевизорах.
![]()
Рис. 1 Схема включения с двуполярным питанием
Абсолютные максимальные значения
| Обозначение | Параметр | Значение | Ед. изм. |
| VS | Напряжение питания | ±25 | В |
| IO | Максимальный выходной ток (внутренне ограничен) | 4.5 | А |
| Ptot | Рассеиваемая мощность Tcase = 70°C | 30 | Вт |
| Top | Рабочая температура | от -20 до 85 | °C |
| Tstg, Tj | Температура хранения и температура p-n перехода | от -40 до +150 | °C |

Рис. 2 Расположение выводов (вид сверху)
Тепловые характеристики
| Обозначение | Описание | Значение | Ед. изм. | |
| Rth j-case | Тепловое сопротивление кристалл-корпус | Макс. | 2 | °C/Вт |
![]()
Рис.3 Схема включения с однополярным питанием



























