Три варианта действий
Проверка микросхем – достаточно сложный процесс, который, зачастую, оказывается невозможен. Причина кроется в том, что микросхема содержит большое число различных радиоэлементов. Однако даже в такой ситуации есть несколько способов проверки:
- внешний осмотр. Внимательно изучив каждый элемент микросхемы, можно обнаружить дефект (трещины на корпусе, прогар контактов и т.п.);
- проверка питания мультиметром. Иногда проблема кроется в коротком замыкании со стороны питающего элемента, его замена может помочь исправить ситуацию;
- проверка работоспособности. Большинство микросхем имеют не один, а несколько выходов, потому нарушение в работе хотя бы одного из элементов приводит к отказу всей микросхемы.
Самыми простыми для проверки являются микросхемы серии КР142. На них имеется всего три вывода, поэтому при подаче на вход любого уровня напряжения, на выходе мультиметром проверяется его уровень и делается вывод о состоянии микросхемы.
Следующими по сложности проверки являются микросхемы серии К155, К176 и т.п. Для проверки нужно использовать колодку и источник питания с конкретным уровнем напряжения, подбираемым под микросхему. Так же как и в случае с микросхемами серии КР142, мы подаем сигнал на вход и контролируем его уровень на выходе с помощью мультиметра.
Ремонт телевизора сокол своими руками
Регистрация Забыл пароль. При заказе, учитывайте, что интегральные микросхемы могут иметь различный тип корпуса исполнение , смотрите картинку и параметры. На нашем сайте опубликованы только основные назначение и параметры характеристики. Дополнительные вопросы уточняйте через емайл. Полное описание и информация о том как проверить STRS, чем ее заменить, схема включения, отечественный аналог, Datasheet-ы и другие технические данные, могут быть найдены в PDF файлах нашего раздела DataSheet, в справочной литературе, или на сайтах поисковых систем Google, Яндекс. Пайку и подключение всех электронных компонентов, должны производить специалисты. Например, добавив метку «ремонт», этот товар будет отображаться в результатах поиска по этому слову. В дальнейшем, достаточно будет нажать на ссылку для вывода списка товаров с этой меткой. Огромное количество электронных компонентов и технической информации на сайте Dalincom, может затруднить Вам поиск и выбор требуемых дополнительных радиотоваров, радиодеталей, инструментов и тд.
БП на SMR40200 — ремонт и доработки
Неисправность такая. При включении телевизора, и при выводе всех параметров на максимум еле пробивается изображение. Через некоторое время яркость и контрастность начинает постепенно 5 — 15 мин увеличиваться и далее телевизор работает нормально. Нет кадровой развертки. Дефект в общем то простой. Но микросхема кадровой развертки TA оказалась целой, все «напруги» питания в норме. Заниженной оказалось амплитуда кадровой пилы с процессора МР. В принципе нужно менять дорогостоящий процессор.
2V на подставке 1.) Ещё раз насчёт SMR Я взял твердую прочную иглу и успешно снял защитный слой. После детальной проверки неисправным.
Неисправности стабилизаторов
Наиболее важными характеристиками стабилизаторов, которые подлежат контролю, являются номинальное входное и выходное напряжение, ток нагрузки, степень стабилизации, величина пульсации, температура внутренних компонентов. Для полноценной диагностики этих параметров необходимо специальное оборудование. Особенно сложным считается тестирование устройств на симисторных ключах. Оно требует наличия точной схемы и специализированных измерительных приборов, включая осциллограф.
Рассмотрим некоторые распространенные проблемы стабилизаторов:
- В релейных устройствах чаще всего выходят из строя реле, которые отвечают за переключение обмоток трансформатора. Также иногда перегорает катушка.
- Перегревается трансформатор без серьезной нагрузки. Эта проблема возникает из-за межвиткового короткого замыкания или замыкания в переключателях.
- Перегрев сервоприводного стабилизатора. Он может происходить вследствие замыкания соседних витков из-за загрязнения контактных площадок. Чтобы не допустить этого, устройства необходимо периодически разбирать и чистить.
- Перегорание одного из электронных компонентов. Оно может происходить из-за замыканий, перегрузок, чрезмерно высокой температуры.
Применение специального тестера
Для более сложных проверок нужно пользоваться специальным тестером микросхем, который можно приобрести или сделать своими руками. При прозвонке отдельных узлов микросхемы на экран дисплея будут выводиться данные, анализируя которые можно прийти к выводу об исправности или неисправности элемента.
Стоит не забывать, что для полноценной проверки микросхемы нужно полностью смоделировать ее нормальный режим работы, то есть обеспечить подачу напряжения нужного уровня. Для этого проверку стоит проводить на специальной проверочной плате.

Зачастую, осуществить проверку микросхемы, не выпаивая элементы, оказывается невозможным, и каждый из них должен прозваниваться отдельно. О том, как прозвонить отдельные элементы микросхемы после выпаивания будет рассказано далее.
SMR40200, HIC0169 — варианты замены.
Доставка и обработка : Большинство товаров доставляется службой почтовой почты в течение следующих 24 часов после получения оплаты. Когда вы покупаете несколько предметов, которые закрываются в тот же день, стоимость доставки будет сочетаться со скидкой
Добро пожаловать в наш магазин Если вы покупаете больше, пожалуйста, свяжитесь с нами Почему вы непосредственно выбираете нас : Кремния нижней резиновые ножки крышка Кепки для sony PS4 PS 4 Pro Slim консоли Корпус случае резиновые ножки крышка Пожалуйста, обратите внимание Этот товар поставляется без отслеживания Просто эффективных с точки зрения затрат Поэтому, пожалуйста, терпеливо ждать
Добро пожаловать в наш магазин Если вы покупаете больше, пожалуйста, свяжитесь с нами Все крупные кредитки принимаются через безопасный платежный процессор ESCROWЕсли вы не можете оформить заказ сразу после аукциона, пожалуйста, подождите несколько минут и повторите платежи должны быть завершены в течение 3 дней. ГарантияГарантия 1 год. Мы предлагаем бесплатный ремонт в течение одного года с даты покупки Цвет : 14Цвет Почувствуйте более совместимый с помощью контроллера.
Доставка по всему миру. Главная Запасные части и аксессуары 5 шт. Smrc TO3P Best качество. Количество товаров. Доступен к заказу. Лучшие предложения в категории. ME СОП Грузовые бесплатно 20 шт. Бесплатная доставка, 1 шт. Бесплатная доставка k9gag08uoe-scbo k9gag08u0e-scb0 k9gag08uoe TSOP48 5 шт. Бесплатная доставка
Как проверить мультиметром полевой транзистор
Полевые транзисторы проявляют высокую чувствительность к статическому электричеству, поэтому предварительно требуется организация заземления. Перед тем как приступить к проверке полевого транзистора, следует определить его цоколевку. На импортных приборах обычно наносятся метки, которые определяют выводы устройства.
Будет интересно Катушка тесла (Трансформатор) самостоятельная сборка собственными силами
Буквой S обозначается исток прибора, буква D соответствует стоку, а буква G – затвор. Если цоколевка отсутствует, тогда необходимо воспользоваться документацией к прибору. Перед проверкой исправного состояния транзистора, стоит учесть, что современные радиодетали имеют дополнительный диод, расположенный между истоком и стоком, который обязательно нанесен на схему прибора. Полярность диода полностью зависит от вида транзистора.
Обезопасить себя от накопления статических зарядов можно при помощи антистатического заземляющего браслета, который надевается на руку, или прикоснуться рукой к батарее. Основная задача, как проверить мультиметром полевой транзистор, не выпаивая его из платы, состоит из следующих действий:
- Необходимо снять с транзистора статическое электричество.
- Переключить измерительный прибор в режим проверки полупроводников.
- Подключить красный щуп к разъему прибора «+», а черный «-».
- Коснуться красным проводом истока, а черным стока транзистора. Если устройство находится в рабочем состоянии на дисплее измерительного прибора отобразиться напряжение 0,5-0,7 В.
- Черный щуп подключить к истоку транзистора, а красный к стоку. На экране должна отобразиться бесконечность, что свидетельствует об исправном состоянии прибора.
- Открыть транзистор, подключив красный щуп к затвору, а черный – к истоку.
- Не меняя положение черного провода, присоединить красный щуп к стоку. Если транзистор исправен, тогда тестер покажет напряжение в диапазоне 0-800 мВ.
- Изменив полярность проводов, показания напряжения должны остаться неизменными.
- Выполнить закрытие транзистора, подключив черный щуп к затвору, а красный – к истоку транзистора.
Говорить об исправном состоянии транзистора можно исходя из того, как он при помощи постоянного напряжения с тестера имеет возможность открываться и закрываться. В связи с тем, что полевой транзистор обладает большой входной емкостью, для ее разрядки потребуется некоторое время.
Эта характеристика имеет значение, когда транзистор вначале открывается с помощью создаваемого тестером напряжения (см. п. 6), и на протяжении небольшого количества времени проводятся измерения. Проверка мультиметром рабочего состояния р-канального полевого транзистора осуществляется таким же методом, как и n-канального.
Только начинать измерения следует, подключив красный щуп к минусу, а черный – к плюсу, т. е. изменить полярность присоединения проводов тестера на обратную. Исправность любого транзистора, независимо от типа устройства, можно проверить с помощью простого мультиметра.
Для этого следует четко знать тип элемента и определить маркировку его выводов. Далее, в режиме прозвонки диодов или измерения сопротивления узнать прямое и обратное сопротивление его переходов. Исходя из полученных результатов, судить об исправном состоянии транзистора.

Подключения транзистора к тестеру
Схема блока питания на CR6842S
В данной статье опубликована схема блока питания на микросхеме CR6842S. Схема имеет обратноходовую (flayback) структуру, благодаря которой, можно сделать блок питания любой мощности, под любые нужды.
Многие наверно видели на aliexpress компактные AC-DC блоки питания, фото которых привожу ниже и задумывались о схематике данного устройства и на какой микросхеме она собрана.




Есть и такие, которые купили данный блок питания на CR6842S и ищут схему для него, на случай поломки и дальнейшего ремонта.
Как я и писал, схема представляет собой обратноход и выглядит следующим образом. Приведенная схема рассчитана на напряжение 12 вольт и ток 2 ампера. Вы можете рассчитать блок питания на свои напряжения и ток.
Максимальный ток нагрузки задается резистором R10, чем меньше его сопротивление, тем больше ток на выходе блока питания. Методику расчета можно найти в интернете по запросу «Расчет обратноходового преобразователя». В данной статье этого расчета нет, так как рассматривается только схема данного блока питания.
Частота задается резистором R2 и рассчитывается по формуле F (кГц) = 1742 / R2 (кОм). При сопротивлении R2 = 26 кОм, частота равна 1742 / 26 кОм = 67 кГц.
Хотел отметить, что микросхема CR6842S является китайским аналогом микросхемы SG6842S. Расчет частоты для SG6842S немного другой и имеет формулу F (кГц) = 1690 / R2 (кОм) ..
Не знаю, формулы разные или все же китайцы ошиблись и в своем даташите указали 1742 вместо 1690. Поэтому на схеме я указал, что частота 66 кГц (усреднил). Имейте это в виду при расчете.
Печатная плата блока питания
Печатная плата имеет размер 117 х 54 мм, выглядит следующим образом.

Если вас не устраивают данные размеры, то вы всегда можете подправить печатную плату под себя или развести ее по новой. Файл печатной платы, который сделан в программе DipTrace, можно скачать в конце статьи.
Изготовление печатной платы блока питания на CR6842S
Представляю некоторые этапы сборки печатной платы. Нанесение фоторезиста и засветка, плата после проявки и травления фоторезиста, плата после нанесения паяльной маски.




Данная статья опубликована на сайте whoby.ru. Постоянная ссылка на эту статью находится по этому адресу http://whoby.ru/page/blok-pitanija-na-cr6842s
Читайте статьи на сайте первоисточнике, не поддерживайте воров.
Видео засветки паяльной маски
В данном видео показан ускоренный процесс засветки фоторезиста и паяльной маски этой печатной платы, на установке для засветки.
Печатная плата с нанесенной паяльной маской и собранный блок питания.


SMR40200C SMR40200 SMR 40200C TO3P-5 новый оригинальный в наличии
Доставка осуществляется только перевозчиком «Нова пошта». Стоимость услуг доставки оплачивает покупатель при получении заказа. SMRC сборкапринцип работы Схема. SMRC сборка , pdf. Скрыть Украина Минимальная сумма заказа — гр Доставка осуществляется только перевозчиком «Нова пошта».
При разработке блока замены SMR основная цель мной преследовалась — восстановить работоспособность модуля питания БП аппарата Samsung, в каком «сладкая парочка» стояла HIS и SMR, с наименьшими затратами и с наибольшим применением деталей, которые стоят уже в этих самых Samsung-ах.
Принцип работы блока питания на микросхеме STR54041
Принцип работы микросхемы str54041 рассмотрим на примере импульсного блока питания телевизора Sony KV-V2155K (шасси: ВЕ-2А).

Блок питания формирует стабилизированные вторичные напряжения +120 В, +21 В, +8 В, +5 В для питания узлов телевизора в рабочем и дежурном режимах.
Блок построен на основе ШИМ-контроллера со встроенным силовым ключом ic STR58041. Микросхема включает в себя источник опорного напряжения, усилитель сигнала ошибки, усилитель тока и силовой ключ.
Схема работает следующим образом. Выпрямленное и отфильтрованное сетевое напряжение поступает на 5 вывод Т601. Благодаря смещению R607, R611 силовой ключ начинает открываться и через обмотку 5-7 Т601 течет ток.
Напряжение ПОС с обмотки 11-13 Т601 прикладывается к базе ключа (2 вывод IC601) и ускоряет процесс перехода его в состояние насыщения. Рост тока через обмотку 5-7 Т601 прекращается, полярность напряжений на обмотках изменяется на противоположную, теперь уже к базе силового ключа будет приложен отрицательный потенциал обмотки положительной обратной связи (ПОС) 11-13 Т601, что приведет к его переходу в состояние отсечки. Далее процесс открытия и закрытия силового ключа повторяется. Таким образом постоянное напряжение преобразуется в импульсную последовательность частотой в десятки кГц. Накопление энергии в Т601 происходит, когда силовой ключ открывается, а передача энергии в нагрузку — в момент закрытого состояния ключа.
Стабилизация вторичных выходных напряжений осуществляется следующим образом. На обмотке 13-15 Т601 формируется напряжение, величина которого пропорциональна выходным напряжения блока питания. Оно выпрямляется (D607, С618) и поступает на 1 вывод IC601 для формирования опорного напряжения. Часть выпрямленного напряжения поступает на 5 вывод IC601 (вход усилителя ошибки). Сигнал с выхода усилителя ошибки через усилитель тока поступает на базу силового ключа, изменяет его рабочую точку и тем самым изменяет время открытого и закрытого состояния ключа, что приводит к стабилизации выходных напряжений.
На элементах R609, R615, Q601 выполнена защита силового ключа от перегрузки. При значении тока через ключ, близком к максимальному, падение напряжения на R609 открывает Q601 и низким уровнем силовой ключ запирается.
С целью уменьшения влияния помех на работу узлов телевизора частота работы преобразователя синхронизируется сигналом из блока строчной развертки.
Трансформатор Т604 является элементом гальванической развязки. Сигнал синхронизации подается непосредственно на базу силового ключа (2 вывод IC601).
Транзисторы (полевые и биполярные)
Переводим мультиметр в режим «прозвонки», подключаем красный щуп к базе транзистора, а черным касаемся вывода коллектора. На дисплее должно отобразиться значение пробивного напряжения.
Схожий уровень будет показан и при проверке цепи между базой и эмиттером. Для этого красный щуп соединяем с базой, а черный прикладываем к эмиттеру.

Следующим шагом будет проверка этих же выводов транзистора в обратном включении. Черный щуп подключаем к базе, а красным щупом по очереди касаемся эмиттера и коллектора. Если на дисплее отображается единица (бесконечное сопротивление), то транзистор исправен. Так проверяются полевые транзисторы.
Биполярные транзисторы проверяются аналогичным методом, только меняются местами красный и черный щуп. Соответственно, значения на мультиметре также будут показывать обратные.
CRT TV Daewoo 20Q2M не запускается БП
ВИДЕО ПО ТЕМЕ: STR S5707 из Китая
Правила форума. RU :: Правила :: Голосовой чат :: eHam. Форум Бытовая техника Техника в быту Телевизоры Принцип работы блока питания импортного телевизора. Показано с 1 по 8 из 8. Тема: Принцип работы блока питания импортного телевизора.
Форум Новые сообщения.
Оставьте Ваше сообщение и контактные данные и наши специалисты свяжутся с Вами в ближайшее рабочее время для решения Вашего вопроса. Все права защищены. Фактический адрес магазина для самовывоза: г. Москва, ул. Перерва, д. Братиславская последний вагон из центра.
Доброго времени суток всем! Что-то давненько я здесь не появлялся. Вот опять нужна помощь сообщества.
SMR40200C и HIS0169. Из опыта ремонта.
О замене «сладкой парочки» в телевизорах Samsung с шасси ST11B, ST11D и P1B написано было много статей и немало возникало обсуждений на всех существующих ремонтных форумах. У многих мастеров за долгие годы накопился огромный опыт замены SMR40200 и HIS0169, но и в настоящее время ещё возникают споры, связанные с проблемами при их замене и всевозможными последствиями.
Отметим основные нюансы, которые создают сложности при ремонте этого модуля питания, и что необходимо учитывать при замене SMR40200.
Внимание! Замена HIS0169 целесообразна вместе с SMR40200 в большинстве случаях! При использовании HIS0169B и HIS0169C никаких отличий в их работе обнаружено не было. 1
Наиболее частая причина, по которой происходит пробой SMR40200 в этом модуле питания, — увеличение ESR электролитического конденсатора 22uFx50V (между выводами 7 и 8 HIS0169) с последующим превышением вторичных напряжений и пробоем лавинного диода R2K
1. Наиболее частая причина, по которой происходит пробой SMR40200 в этом модуле питания, — увеличение ESR электролитического конденсатора 22uFx50V (между выводами 7 и 8 HIS0169) с последующим превышением вторичных напряжений и пробоем лавинного диода R2K.
Если ESR электролитического конденсатора увеличился до нескольких десятков или сотен Ohm, можно с определённой уверенностью допустить, что виновник аварии именно он и негативных последствий после ремонта не возникнет.
2. Дроссель, применяемый в цепи HIS0169 (3 и 4 выводы), довольно низкого качества и имеет свойство периодически обрываться по причине плохого контакта концов обмотки с выводами. При кратковременном нарушении контакта в дросселе происходит превышение напряжений во вторичных цепях, пробой R2K и SMR40200.
Если ESR электролитического конденсатора не превышает 10 Оhm, а SMR и R2K пробиты, следует насторожиться, есть большая вероятность нарушения контакта в дросселе. Обычно, при ремонте, он нормально звонится, но кратковременный обрыв происходит с прогревом в работающем БП, вызывая превышение B+, пробой R2K и SMR. Дроссель лучше заменить во всех подозрительных случаях.
3. При использовании китайских SMR40200C (чёрного цвета), которые существуют в продаже уже более 10 лет, после замены во вторичных цепях модуля питания завышено напряжение в дежурном режиме. B+ в рабочем режиме нормальный (125V), а в дежурке может быть более 190V.
Если установить в разрыв между дросселем и выводом 3 HIS0169 резистор 330 — 560 Ohm, напряжение в дежурном режиме уменьшится до 140V. Обычно достаточно номинала 360 Ohm для 99% случаев. Крайне редко бывает, что этого номинала не хватает и напряжение в дежурном режиме не падает ниже 160V, тогда пробуем сопротивление 470 Ohm или 560 Ohm. Большего номинала ставить не приходилось. Следует помнить, вывода 2 у HIS0169 нет, после вывода 1 и отсутствующего вывода следует вывод 3.
Автором статьи таким методом было отремонтировано несколько сотен телевизоров Samsung с этими шасси, все проблемы решались именно вышеописанным образом.
Так же автором статьи были опробованы варианты использования SMR40200C зелёного цвета. Это сборки российского производства, которые давно существуют в продаже и пользуются популярностью среди ремонтников. Внешний вид представлен на рисунке ниже.
При установке этой сборки необходимо удалить слюду и остатки термопасты для обеспечения надёжного электрического контакта металлической подложки сборки с радиатором. Преимущество применения этой SMR в том, что после установки будет нормальное напряжение в дежурном режиме без дополнительных доработок. В личной практике, из четырёх случаев такой замены две сборки пришлось впоследствии заменить на обычные чёрные китайские SMR. Возможно, это была неудачная партия, но эксперименты с зелёными SMR автором больше уже не проводились.
Статья одобрена и рекомендована к публикации коллективом ремонтников из сервисного , осуществляющего ремонт телевизоров в Санкт-Петербурге televizor-spb.ru.
Замечания и предложения принимаются и приветствуются!
Схема блока питания на микросхеме str s6707
Заменил все детали, но все равно не включаются. Проверил все остальные детали в БП, диоды , кондеры , резисторв- все целое. На вторичке трансформатора тоже ни где нет напряжений. На ТДКС тож самое. Микросхема взорвалась из-за слишком большого напряжения или блок питания пошол в разнос ,смотреть надо обвязку в горячей и холодной части блока питания. На конденсаторе С должно тоже быть напряжение , его лучше заменить. При таком ремонте надо ставит лампочку в место предохранителя ват на не меньше , меньше будет сгоревших деталей.
LG CFD60 (шасси MCA): Процессор: LGC Тюнер: J TUGZ1-C07C Видеопроцессор: TDAB S7 Блок питания: STR S ТДКС .
Индуктивность и тиристоры
Проверка катушки на обрыв осуществляется замером ее сопротивления мультиметром. Элемент считается исправным, если сопротивление меньше бесконечности. Надо заметить, что не все мультиметры способны проверять индуктивность.

Проверка тиристора происходит следующим образом. Прикладываем красный щуп к аноду, а черный – к катоду. В окошке мультиметра должно отобразиться бесконечное сопротивление.
После этого управляющий электрод соединяем с анодом, наблюдая за падением сопротивления на дисплее мультиметра до сотен Ом. Управляющий электрод открепляем от анода – сопротивление тиристора не должно измениться. Так ведет себя полностью исправный тиристор.
Заключение
Данный блок питания с применением микросхемы CR6842S, показал себя с хорошей стороны. Со своими обязанностями справляется на отлично, рекомендую к повторению.
На этом заканчиваю, всем флайбеков без бахов.
Автор статьи: Admin Whoby.Ru
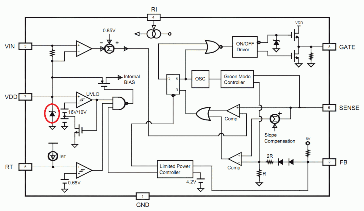
ШИМ контроллер SG6841 фирмы System General рассчитана для применения в блоках питания до 60 Вт. Микросхема выполнена по довольно нестандартной логике, для ШИМ контроллеров. У микросхемы помимо обратной связи по току и напряжению, есть обратная связь для термозащиты. Кроме того, ШИМ контроллер SG6841 имеет режим энергосбережения (Green mode), в котором частота внутреннего генератора составляет 10кГц.

Рис. 1. Блок схема, ШИМ SG6841.

Рис. 2. Логика работы, ШИМ SG6841.

Рис. 3. Cхема блока питания, ШИМ SG6841.
Включение ШИМ SG6841.
При запуске потребление составляет до 30 мкА (нога 3, VIN). При работающем ШИМ – 3мА (нога 7, VDD). Конденсатор С9 заряжается через резистор R12 до напряжения более 16В, напряжение включения микросхемы (нога 7, VDD) составляет 16В, выключение 10В – UVLO. Такой гистерезис позволяет добиться стабильной работы при случайных падениях напряжения.
Генерация
От внутреннего опорного источника тока заряжается внутренний конденсатор тактового генератора, R9 является времязадающим для внутреннего генератора ШИМ SG6841 (нога 4, RI) . Рабочая частота составляет 50 – 90кГц.
Контроль тока (нога 6, Sense) через силовой ключ осуществляется при помощи датчика тока R8, в цепи истока силового ключа.
Контроль по напряжению (нога 2, FB) идет по стандартной схеме, U3(TL431) и оптопара U2(PC817)
Контроль по температуре (нога 5, RT) осуществляется при помощи терморезистора THER2, при изменении номинала срабатывает защита, и ШИМ контроллер блокирует выходной сигнал на силовой ключ.
Особенности работы блока питания.
В режиме Green mode, на выходе ненагруженного блока питания, из за пониженной частоты, наблюдается некоторая релаксация, под нагрузкой выходное напряжение держится стабильно.
Микросхема довольно критично относится к повышенному напряжению, и как правило выходит из строя, а точнее внутренний стабилитрон, поломка которого, приводит к тому, что микросхема не может запуститься. Напряжение на VIN (3 нога) после выхода из строя внутреннего стабилитрона (на рис. 1 обведен красным кружком) составляет 4-6 В, что фактически блокирует работу по UVLO (16В включение, 10 выключение).

























